Линейность, RTFM техномагии

Это способ поддержания выходного напряжения независимо от изменения нагрузки простым способом, но не мощности в нагрузке
А ми підсилювач з АС за напругою і узгоджуємо, не за потужністю
 
Эммм....было круто!
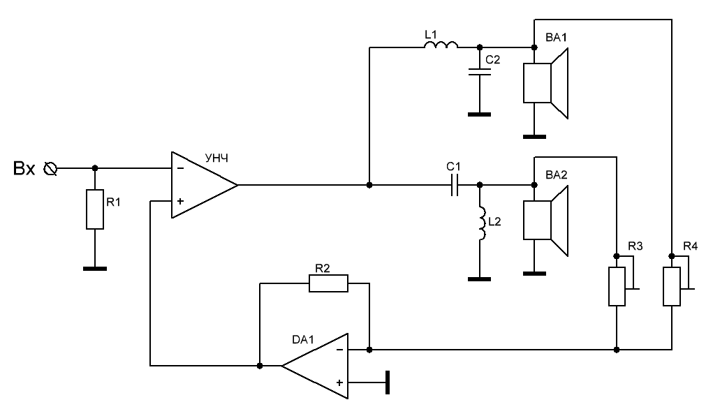
(Робко)-дядечки,- а может не на клеммах АС надо было мерить/компенсацию забирать, а после фильтра АС?
правильно. надо после фильтра задницы компенсацию забирать, чего стесняться то?)
 
Эммм....было круто!
(Робко)-дядечки,- а может не на клеммах АС надо было мерить/компенсацию забирать, а после фильтра АС?
Хм, а почему нет. Можно попробовать, например в активной АС
Комбинированная ОС с динамиков.GIF
 
Раздельно-поканальное усиление
Да, это самый лучший способ.
То, что предложили вы, - взять сигнал ошибки после фильтров (кстати, в АС их два или даже три, после которого брать?), неосуществимо, так как получившаяся петля будет "отменять" действие фильтра. Да и сам УНЧ наверняка загенерирует.
 
Да, это самый лучший способ.
То, что предложили вы, - взять сигнал ошибки после фильтров (кстати, в АС их два или даже три, после которого брать?), неосуществимо, так как получившаяся петля будет "отменять" действие фильтра. Да и сам УНЧ наверняка загенерирует.
Так я имел ввиду поканальное-как вы и любите. Три усилителя-три ОС компенсации. Во второму пункту -я остаюсь при своем мнении, т.к. будет не только компенсация "провода", генерации головки, но и нелинейности фильтра.
 
Правильно, - каждому ГД по своему усилителю. На ВЧ (и, возможно - СЧ) с высоким импедансом, для получения токового управления. На НЧ - не знаю, в зависимости от типа АО, с нулевым или отрицательным импедансом.
Но у этого подхода есть неприемлемая - для рукосуев - сторона, - не получится тасовать туда-сюда кабели/усилители/кАлонки. Им будет скучно.
Попутно выяснится, что 99% источников и фонограмм - низкого качества. А это - уже удар по дяденькам, которые наживаются на рукосуях.
Самое занятное что именно так я и делал. Правда усилители были все на ЛМ1875. НЧ канал в обычном режиме, ВЧ и СЧ - ИТУНы, а разделительный фильтр модели "Чантурия" с фильтром вычитателем на СЧ. Звучало всё это дело отлично.

Идея компенсации фильтров.. На мой взгляд при больших порядках тех самых фильтров может привести к генерации- ничего хорошего. А при малых- можно эту идею даже проверить.
 
Можна обійтись без ПОС, просто зменшуючи вихідний опір підсилювача.
Послідовність літер: "коефіієнт демпфіювання."
Всего лишь последовательность. Если переборщить с компенсацией, то, после оптимума с нулём противоЭДС (условный термин) и искажений, пойдёт рост искажений снова.

1707329530943.png


Делается компенсатор не с Ку=-2, стандартный, а с Ку=-3 и более.

1707330289303.png


Регулятором, по звучанию, подбиралась компенсация не только кабеля АС, но и, с перемещением движка вправо, сопротивления катушек фильтра. При этом реактивная составляющая индуктивностей фильтров не компенсируется, т.к. опорным остаётся низкоимпедансный холодный провод АС.

По звуку, кстати, бомба - низа гатят, как паровой молот. Куда там кабелю с L=3 м и 6 мм2 сечением: в фильтрах метры провода сечением 1 мм, и сопротивления там большие.

Правда, КСВ акустического кабеля сильно большой и нестабильный. Один раз крутил клеммы, меня с ног отражённой волной постоянного тока сбило.

Минимальное сопротивление любой АС в районе единиц кГц - там прорва петлевого.
ИМХО, в районе резонансной частоты ГГ - самый полярный лис и творится. Например, можно поймать на условно положительной выходной полуволне отрицательный выброс противоЭДС. Иначе я не представляю, как импеданс АС может провалиться до Ом, втрое, если не с примерно такой механикой. И петлевое на то и петлевое, чтобы исправлять то, что угодило в петлю. Кабели АС - вне петли, там нет нашей власти.

При 0,000% у УМ игнорировать помехи на длине проводов 3 метра?
Ну, да.
Допустим, кабель АС - магнитная антенна, тип - петля. Тогда, для повышения эффективности, надо разнести горячий с холодным провода для максимизации эффективной площади антенны. Лучше всего - форма идеальной ркружности.
Нету таких кабелей? - отож.
Как магнитная антенна кабель АС неэффективен: нет площади меж проводами.
Потом: кабель скручивается воль оси. Тем самым единая неэффективная антенна делится не несколько неэффективных, но с противоположными фазами сигналов, которые компенсируют друг друга. Остаётся только напряжение нечётного витка, которому не досталось пары для компенсации.

Допустим, кабель АС - антенна электрическая, с противовесом в виде УМ и подключенной к нему аппаратуры. Тогда наведённый сигнал надо отрезать от усилителя катушкой. А на сопротивлении катушки нелинейный ток АС создаёт столько же процентов искажений, как и на кабеле. Катушку надо охватывать ООСью.

отключи провода и звуку не будет, значит он идет попроводам
Не. Как ты это представляешь? Электрон в проводнике не ползёт со скоростью, большей 2,5 см/с. Там же атомов полно, чорт ногу сломит, а напрямую ему нельзя: только с обиты на орбиту (разрешённую энергозону). В пустом вакууме СRT-кинескопов, рентген-аппаратов, и то, скорость электронов составляет от 6 до 102.000 км/с, в зависимости от ускоряющего напряжения, что сильно меньше скорости света.
Значит, по проводам текут не электроны.
 
Последнее редактирование модератором:
аявление об единицах десятых долей процента КНИ после соединительных кабелей подвигают меня на мысли о дрянных соединениях между УМ и АС
Дрянные соединения от недрянных отличаются повышенным сопротивлением.
А искажения на клеммах АС вызваны падением нелинейного напряжения на сопротивлениях: кабеля, катушек, клемм, контактов реле от протекания нелинейного же тока АС.
 
Не. Как ты это представляешь? Электрон в проводнике не ползёт со скоростью, большей 2,5 см/с. Там же атомов полно, чорт ногу сломит, а напрямую ему нельзя: только с обиты на орбиту (разрешённую энергозону). В пустом вакууме СRT-кинескопов, рентген-аппаратов, и то, скорость электронов составляет от 6 до 102.000 км/с, в зависимости от ускоряющего напряжения, что сильно меньше скорости света.
Значит, по проводам текут не электроны.
...а их импульсы
large.gif
 
Совсем_присовсем нет?
qktooyw-jpg.86276
Нет. Одна колбаса "Супер-Докторская" содержит два провода, и меж ними площади петли нет.

qktooyw-jpg.86276


Вот, допустим, волна пришла по направлению от нас или к нам. На двух полуколбасиях наведётся взаимно противоположная ЭДС.

Есть подозрение, что если взять сигнал компенсации с ГНД - результат будет тотже. Скорее всего убивается сигнал искажений проникающий по земле платы усилителя на его вход. Т.е. нифига картофелечистка проводов не чистит провода к АС.
Исключено. Я тоже это мерил, и тоже на АС. 0,2% искажений - как с куста: 0,1% - кабель, 0,1% - катушка на выходе уся.
Халькро, говоришь? 0,000.1%? 70.000 баксов?

Думаю подобного эффекта от кабелечистки не будет
Не читал, но сильно осуждаю.
Если сравнить КЧ Ямахо-суховско-агеевскую и брагинскую, то Брагин левой пяткой чешет правое ухо. ЯТД чисто для оригинальности, чтоб не как у Сухова-Агеева.

1707333956805.png


В ямахо-суховско-агеевской КЧ всё чинно и логично:
меряется напряжение на одном проводе,
всего проводов два,
значит, множим измеренное на 2,
и вычитаем его из выходного сигнала уся.
Смотрим схему:
R10R11 задаёт Ку=-2
R6=R9.
У Брагина всё хписюном на улицу, что только отчасти можно списать на экспериментальный характер "сетапа":

sxema-difpreamp-post-png.86263


Но, в силу неизменности описанного принципа, по конечному итогу, все фазировки и соотношения будут ямаховско-суховско-агеевскими.

И что, Вы утверждаете, что после этого у динамиков (фильтров+динамиков) физически исчезли переходные процессы?
КЧ убрала то, что можно было убрать 40 лет назад. Кто хочет слушать неубранное - слушает.

Без серьёзного внимания к подавлению ЭМ-помех применять компенсацию, - и даже сам УНЧ в первую очередь! - нельзя.
КЧ - инвертирующий усилитель с Ку=-2 и полосой, определяемой R11C4:

1707334745794.png


21 кГц.
Выше все сигналы режутся показанным ФНЧ.

1707335194497.png

Часть верхнего плеча Сокола.
Почему нельзя применять Шиклаи в ВК?
Собираем модель:

1707335248102.png

Смотрим АЧХ:

1707335294446.png


Видим возбуд.
Шиклаи неустойчив без коррекции, и его апологеты могут резко наступить на грабли, не зная этого.
 
А искажения на клеммах АС вызваны падением нелинейного напряжения на сопротивлениях: кабеля, катушек, клемм, контактов реле от протекания нелинейного же тока АС.
Что мешает снимать сигнал ООС прямо с клемм АС? Вот пример: R35 горячий кабель, R34 - кабель компенсации (С17 типа его ёмкость, R30 - 1/10 резистора обратной связи инвертирующего УМ).
 

Вложения

  • Компенсатор1.jpg
    Компенсатор1.jpg
    214.1 KB · Просмотры: 123
Исключено. Я тоже это мерил, и тоже на АС. 0,2% искажений - как с куста: 0,1% - кабель, 0,1% - катушка на выходе уся.
Халькро, говоришь? 0,000.1%? 70.000 баксов?
Вы видите падение напряжения на проводах от протекания тока искажений АС. Сокраментальный смысл картофелечистки - включение поводов в цепь ОС. Теперь на клеммах АС все чисто (но этого маловато у Сухова в отличие от Брагина, который компенсирует сопротивление не только шнурков, но и всей цепи протекания тока до клемм). Тем не менее, токи нелинейных искажения АС как текли через усилитель, так и продолжают течь. Т.к. соответствующий источник ЭДС ошибки, сидящий в АС никуда не делся и вам до него ничем не дотянуться( только повышать выходное сопротивление, или строить мосты, по большей части бестолковые). Радость недолгая пялиться в спектроанализатор напряжения на клеммах, когда в звуковом давлении сохраняется вся таже срань. Микрофон - всему голова.
"Не видишь суслика, а он есть"(с)
И што делать? Куды бечь? Порубать АС на дрова, усь пропить, паяльник сломать?
АС с крайне низкими искажениями, как Pioneer s-9500, акустическая фильтрация, ИТУНы, пассивные фильтры с большим выходным сопротивлением(вынужденно) даже в активных многополосках.
Либо дорого-богато. Насколько хватит денег за качественный звук.

КЧ убрала то, что можно было убрать 40 лет назад. Кто хочет слушать неубранное - слушает.
Ага, прямо бегом убрала.

...искажения на клеммах АС вызваны падением нелинейного напряжения на сопротивлениях: кабеля, катушек, клемм, контактов реле от протекания нелинейного же тока АС.
Расплескиваете пока доносите.
 
Последнее редактирование:
Нет. Одна колбаса "Супер-Докторская" содержит два провода, и меж ними площади петли нет.

qktooyw-jpg.86276


Вот, допустим, волна пришла по направлению от нас или к нам. На двух полуколбасиях наведётся взаимно противоположная ЭДС.
Вы мне про фидер пытаетесь симметричный рассказать? Который работает, пока КБВ и КСВ "хорошие"? _hm_
 
Её сопротивление может быть даже линейным. АС - источник нелинейности. Ещё и многих гармоник, судя по трудам Брагина. Так это он ещё на высоких частотах мерил. А есть частоты резонанса ГГ.
Относительно головок громкоговорителей и пассивных фильтров-на пару порядков ниже. Однако Мастера-Профи, после покупки японских АС лезут в них и обжимные контакты перепаивают серебряно-бриллиантовым припоем. Тыча пальцем и дико хохоча над японцами-дилетантами.
 
Вы видите падение напряжения на проводах от протекания тока искажений АС. Сокраментальный смысл картофелечистки - включение поводов в цепь ОС. Теперь на клеммах АС все чисто (но этого маловато у Сухова в отличие от Брагина, который компенсирует сопротивление не только шнурков, но и всей цепи протекания тока до клемм). Тем не менее, токи нелинейных искажения АС как текли через усилитель, так и продолжают течь. Т.к. соответствующий источник ЭДС ошибки, сидящий в АС никуда не делся и вам до него ничем не дотянуться( только повышать выходное сопротивление, или строить мосты, по большей части бестолковые). Радость недолгая пялиться в спектроанализатор напряжения на клеммах, когда в звуковом давлении сохраняется вся таже срань. Микрофон - всему голова.
Давай я тебе немного объясню. А то тебя понесло. Ещё раз и на пальцах.
Усилители проектируются для повторения другими людьми. Самыми разными. Из них тех кто полезет с микрофоном ковыряться я знаю... теперь уже двоих. Ты и Бокарёв.
Вот и лазийте сколько хотите. А раз остальные не лазиют- то линеаризуем то до чего можем дотянуться. Вот и всё. У тебя какие то проблемы с этим? Ну и носи их с гордостью при себе.
Лазий с микрофоном, с патефоном да хоть с холодильником. Никто же не осуждает.
 
Усилители звука делаются для того, чтобы слушать звук. Т.е. работать на акустику. Все бы ничего с вашим проектированием, да только заходиться начинаете, когда подлючимши АС. Увидели на клеммах искажения АС( не усилителя заметим, и не проводов из меди), а ну давай их чистить до клемм. Почистили, возрадовались... а толку что? - Вот о чем речь.
 
Усилители звука делаются для того, чтобы слушать звук. Т.е. работать на акустику. Все бы ничего с вашим проектированием, да только заходиться начинаете, когда подлючимши АС. Увидели на клеммах искажения АС( не усилителя заметим, и не проводов из меди), а ну давай их чистить до клемм. Почистили, возрадовались... а толку что? - Вот о чем речь.
Я прекрасно понял о чём речь. Тем не менее здесь - про усилители. Про акустику я уже сказал кого спрашивать, есть у нас тут специалисты.
В общем и целом про некие "токи нелинейных искажений АС" заботиться особо не стоит, вых сопротивление усилителей их просто заземляет. На землю. Наверное это сложно для понимания?
 
Дивує здатність населення сайту інколи вказати правильний шлях, і тут же дременути в неправильні.
В першому повідомленні теми є посилання на додаток Шкрітека. В якому вказана на порядки вища лінійність транзисторів JFET, в порівнянні з біполярними. І різка залежність спектру від вихідної напруги каскаду - непарні гармоніки пропорційні квадрату вихідної напруги. Парні ростуть прямо пропорційно вихідній напрузі.
З цього витікають два висновки. Робити підсилювач цілком на JFET, і робити підсилювачі невеликої потужності - одиниці ват, можливо, до 10-20, не більше. А питання гучності вирішувати акустикою.

Десь читав про такий спосіб вимірювання спотворень підсилювача. На вихід чіпляється потужний НЧ динамік, в повітрі, йому дають вимірювальну напругу з частотою 0,9 від основного резонансу. Додатково дають дві вимірювальні напруги 19 і 20 кГц.
Якщо помилково назвали підсилювач "машиною", то подібні методи хоч вимірюють його в поєднанні з дійсно "машиною" - динаміком.
 
Последнее редактирование:
u.png

Давайте покурим-ка подумаем. По Вашему утверждению, на входе АС появляются 0,1*N% КНИ. Столько же появится и на общем проводе, возвращающемся с АС, откуда мы берём сигнал для компенсации, ОК.
Делается компенсатор не с Ку=-2, стандартный, а с Ку=-3 и более.
Вот тут начинается. Мы решили скомпенсировать влияние проводов, или усилить их с изменением фазы на противоположную?
Регулятором, по звучанию, подбиралась компенсация не только кабеля АС, но и, с перемещением движка вправо, сопротивления катушек фильтра. При этом реактивная составляющая индуктивностей фильтров не компенсируется, т.к. опорным остаётся низкоимпедансный холодный провод АС.
Пошел трэш. Сопротивление земляного провода, скажем, 0,1 Ома. Активное сопротивление катушки ФНЧ примем 0,3 Ома. Чтобы скомпенсировать её активное сопротивление, придётся выставить усиление компенсатора Ку=-5. На выходе компенсатора получаем в -3 раза усиленное напряжение, выделившееся на земляном проводе АС, -3*N% КНИ? Это ещё не всё. Схема компенсатора сравнивает напряжение на клемме АС не с мощной землёй, а с сигнальной, добавляя на выход усилителя в 5 раз усиленную разницу между потенциалами земель. Клава, я болею! Настраивать высокоточный узел на слух.
По звуку, кстати, бомба - низа гатят, как паровой молот. Куда там кабелю с L=3 м и 6 мм2 сечением: в фильтрах метры провода сечением 1 мм, и сопротивления там большие.
Всё, что Вы сделали с точки зрения воспроизведения низких частот - вернули НЧ динамику ту добротность, которая была бы при его подключении непосредственно на выход УМ. То же самое было бы, если бы Вам попал для сравнения другой экземпляр такого же типа с на 10% меньшей электрической добротностью, или если бы Вы увеличили объем ЗЯ, уменьшив полную добротность на столько же. Откуда проистекает, что принцип компенсации импеданса проводов, являющихся очень линейным сопротивлением (тепловой дрейф не в счёт) и небольшой линейной же индуктивностью, является по сути высокотехнологичным разводом, правильно работает только при Ку=-2, имеет смысл только при большом соотношении сопротивления проводов к реальному импедансу АС и при правильном выполнении виртуально "укорачивает" провода до нуля метров. Источник искажений - нелинейность АС, из них 98% - динамиков. Нелинейность осталась!
Правда, КСВ акустического кабеля сильно большой и нестабильный. Один раз крутил клеммы, меня с ног отражённой волной постоянного тока сбило. )))
Правила тежники безопасности написаны под напряжением.
 
Давно в ходу простіший "компенсатор". Ставлять на вихід підсилювача резистор 0,05...0,1 Ом, послідовно АС, і сигнал загального зворотнього зв'язку беруть вже після нього.
 
. Источник искажений - нелинейность АС, из них 98% - динамиков. Нелинейность осталась!
Ах если бы, {конструхтыри динамиков шевелились хоть на одну сотую процента от того, что делают их собратья по совершенствованию усилителя}, не жизнь была, а песня бы.
Но почему-то происходит наоборот: динамостроители нихрена не умеют, не знают и знать не хотят,
мало того, они говорят: "раз мы делаем гавно, так и вы делайте гавняные усилители под стать нашим динамикам"
 
Алексей, не наводите напраслину на конструкторов динамиков. Они стараются. Но нелинейность их подопечных куда меньше нелинейности типичных усилителей с их нулями. Хотя там и многие %.
Это если величина прОцентов не застилает мозги пеленой, позволяет провести анализ.

Навалитесь лучше на конструкторов микрофонов, проигрывателей винила, магнитофонов, с их принципиальными процентами искажений.
А может они просто незаметны, эти искажения низкого порядка от всех этих источников и от динамиков тоже?
 
Последнее редактирование:
Не, 0,3 ома - это явно катушка ФНЧ АС.
УНЧшная катушка сопротивляется раз в 10 меньше.
 
Давайте, вернёмся к заявленной теме ветки.

Мне очень интересно узнать о применимости пары Шиклая в составе дифф-каскада на входе УНЧ.
Я обратил внимание, что на ЛАХ петлевого усиления появляется горбик на частотах, где при "обычных" транзисторах в дифф-каскаде его нет (обычно это ~десяток мегагерц).

Кроме того, интересно узнать, как обустраивать дифф-каскад следящим ОБ-каскодом, - какое напряжение (Uкэ) на транзисторах дифф-каскада наилучшее, и почему.

Интересует и влияние свойств ГСТ, питающего дифф-каскад, на параметры УНЧ. Что тут важнее, - высокое значение динамического сопротивления (которое остаётся ~мегаомным только до ~единиц килогерц), или постоянство сопротивления во всей полосе действия ООС, при самóй величине сопротивления порядка ~сотен килоом.

Заранее - спасибо.
 
Последнее редактирование:
Давайте, вернёмся к заявленной теме ветки.

Мне очень интересно узнать о применимости пары Шиклая в составе дифф-каскада на входе УНЧ.
Я обратил внимание, что на ЛАХ петлевого усиления появляется горбик на частотах, где при "обычных" транзисторах в дифф-каскаде его нет (обычно это ~десяток мегагерц).
Вам же вище червоним по чорному намалювали збудження на fT другого транзистору. Прибирається корекцією, в колах колекторів дифкаскаду.
Між іншим, аналогічний ефект дає і каскодування на частоті fT транзистору, який каскодує (тобто що працює з загальною базою)
Кроме того, интересно узнать, как обустраивать дифф-каскад следящим ОБ-каскодом, - какое напряжение (Uкэ) на транзисторах дифф-каскада наилучшее, и почему.
Залишкову напругу на колекторах транзисторів дифкаскаду з відстеженням вибирають з огляду на напругу їх квазинасичення. В суворій реальності, який стабілітрон знайдете від 4.7 вольта і вище при струмі порядку 1...3 мА, такий і ставте. Девіації напруг і струмів там мізерні.
Интересует и влияние свойств ГСТ, питающего дифф-каскад, на параметры УНЧ. Что тут важнее, - высокое значение динамического сопротивления (которое остаётся ~мегаомным только до ~единиц килогерц), или постоянство сопротивления во всей полосе действия ООС, при самóй величине сопротивления порядка ~сотен килоом.
Про це з малюнками розповів свого часу Волтер Джанг, я вже якось наводив посилання. Більш сталий опір в усьому діапазоні полоси потужності підсилювача дає сталий PSRR і CMRR. А більший номінал вихідного опору джерела сталого струму дає більш високий рівень PSRR і CMRR. Таким чином, у вашому випадку не "або", але "та". Най придатнішу схему шукайте у Джанга, їх є у нього.
 
Последнее редактирование:
При 0,000% у УМ игнорировать помехи на длине проводов 3 метра?
Именно так. Измерялся Кг с КЧ и без автоматическим ИНИ С6-8. Он работает так: из сигнала вырезается первая гармоника, и учитывается ВСЁ, что от 10 Гц до 200 кгц. Наводок поперечных, то есть: меж проводами, поперек направления сигнала, с КЧ искажений - НЕТУ, что выражалось в цифрах, характерных для связки "гена-ИНИ" напрямую.
Особенно зайти посмотреть на потуги с КНИ в 0,00001%.
Куда ходили? Много ли видели? Как звучал?
Или глазами не слышно?
Читал учебную литературу и сам лично измерял... и слушал.
Еще недавно волновал
Это хорошо. Но. Мы убираем то, что можем убрать, и моем то, что можем помыть. Если вам интересно слушать неубранное, а кушать немытое, кто вам доктор? Никто ж не мешает.
На слух КЧ работает, и работает очень хорошо: точно так же звучат фирменные кабели за 2.200 евро, золото-серебряный сплав. Купить фирменные кабели по цене бросового ОУ? - я в деле.

Нам надо не более 0,000.1%.
Как-то на малое вы согласны. 0,000.1% - это к Халькро, 15.000 баксов и такие параметры:
утверждается, что усилитель нигде не выдает более 0,0002% THD, что соответствует <120 дБ на частоте до 20 Гц, или <1000 частей на миллиард при 400 Вт / 4 Ом, что соответствует полной мощности, или -134 дБ при частоте 1 кГц (200 частей на миллиард). Интермодуляция поддерживается на аналогичном уровне.
Тогда как существуют усилители, чьи искажения не регистрируются как современными аудиокартами, так и узкоспециальными измерительными комплексами, типа Аудио Прецишн:
1707417650447.png

Если кто не в курсе, чья это аватара и номерной ник, то это - Перепёлкин, главный конструктор ПО "Вега", Бердск.

1707417751828.png
1707417811129.png


Замечу: т.к. шумы принимаются ИНИ за искажения, то есть: то, что остаётся после удаления первой гармоники сигнала, то шумы можно выражать в процентах. 0,0002% - это -113 дБ.
Шумы от искажений на выходе режекторного фильтра отличить просто: шумы - хаотичны, наводки и искажения упорядочены, привязаны к частоте сигнала, или сети, или источника помехи.

Звук, кстати, с искажениями коррелирует, а не как говорят далёкие люди, спорящие о вкусе ананаса с теми, кто его ел:

1707416927481.png


Многие собрали, но не все обладают таким даром изложения мыслей и чувств. Так совпало, что хорошему человеку - хороший усилитель.

Эммм....было круто!
(Робко)-дядечки,- а может не на клеммах АС надо было мерить/компенсацию забирать, а после фильтра АС?
Молодец, на перспективу смотришь.
Что мешает снимать сигнал ООС прямо с клемм АС?
Никто. Так сделал Агеев 25 лет назад, в СЛ. Но. Для реализации нужны ЧЕТЫРЕ провода: два силовых, два сигнальных, а больших преимуществ перед ТРЁХпроводной схемой это не даёт - самым очевиднейшим образом.
Сокраментальный смысл картофелечистки - включение поводов в цепь ОС.
Нет. Проштудируйте историю КЧ, меня интересуют более грамотные вопросы. Выше сказано, что в петлю ООС включался ОДИН, горячий провод, согласно схеме СЛА. Напряжение на холодном включению в ОС не подлежит. Оно измеряется и, в удвоенном инвертированном виде, подаётся на инвертирующий УМ на правах обычного сигнала, который УМ усиливает на общих правах с полезным. В результате УМ выдаёт усиленный полезный + АНТИ-искажённый сигналы, чтобы на клеммах АС снизились искажения от протекания нелинейного тока.

1707419264774.png
1-я зона: УМ.
Зона 2: КЧ, усилитель с Ку=-2.
Зона 3: кабель, сопротивление коего имитировано резисторами 3 и 4.
4: сопротивление нагрузки, 4 Ома.
5: генератор ЭДС 4 В, имитирующий искажение.
6 и 7: вольтметры.
Самый синус в чём? Несмотря на искажение напряжением 4 В, включенное последовательно с R8 4 Ома нагрузки УМ, напряжение ИСКАЖЕНИЙ на этой последовательной цепи, по данным вольтметра Е3,

равно 366 мкВ.
1707419779302.png


Иными словами. Судя по разности напряжений на цепи R8V1, генератор тока во внешнюю цепь не даёт, так как его ток скомпенсирован КЧ и УМ, и именно значение встречного тока компенсации от УМ - 999,9 мА - показано чуть выше V1.

То есть: искажение есть, но оно не действует на нагрузку, при попытке диктовать свой ток нагрузке будучи задавлено встречным компенсирующим током от КЧ+УМ.
Увидели на клеммах искажения АС( не усилителя заметим, и не проводов из меди), а ну давай их чистить до клемм. Почистили, возрадовались... а толку что?
Толк изображён на гифках от Брагина: падение искажений в сотню раз - 40 дБ от работы КЧ, и надо иметь совершенно оригинальное чувство юмора, чтобы слушать искажения в десятую процента и спрашивать про КЧ: что это такое, если бы мы знали, что это такое, мы не знаем, что это такое, и ваш интернет нам и накой не нужон.

КЧ - придумано логически, работает практически, работа слышна на ух, измерена приборно и показана математически. Как вам удалось от всего этого абстрагироваться?
Ага, прямо бегом убрала.
Где второй кол?
Робити підсилювач цілком на JFET
Я открываю тему: "БезООСье", ты набрасываешь схемы, я считаю их в симуле и показываю всем.
Спойлер: надолго тебя не хватит, практический выхлоп будет = 0,0 и куль повдоль.
Хинт: все поймут, что безООСники - хуано и лажа.
Перекрёстное подтверждение: Шкритек сам малевал формулы искажений ПТ, но ему и в голову не пришло лепить на их базе безООСники. Почто так?
Клава, я болею!
Заболели, так полечитеся (Кострома).
Настраивать высокоточный узел на слух.
Хорошо, твой метод?
Даю вводную: ты приходишь к овдиофилу, тот купил колонки за 8.000 баксов, а ты ему с порога: я тут одну херь придумал, давай твои колонки снимем с гарантии разборкой - я и отвёртку принёс, мы измерим сопротивление катушек и вычислим необходимый Ку КЧ?
И упиваешься реакцией.
Так как компенсация проводов показала себя с наилучшей стороны:

100 Гц-3.gif

и была слышна на слух, самое лучшее, что можно было придумать в направлении компенсации внутренних сопротивлений АС - повышать усиление КЧ, и слушать разницу звучания, как делают все люди, которые не хотят таскать с собой ИНИ в 20 кг весом. ))) Я, как раз, не хотел.
Овдиофилы - они как дети. Им дай лишнюю крутку на усе - и они будут её крутить, пока не поймут её смысл. Тут смысл прост: повышение Ку позволяет компенсировать (частично, т.к. опыты не имели продолжения) внутреннюю начинку АС.

Кстати, при этой компенсации точка нулевых искажений уходит внутрь АС - и нам желательно довести её до клемм НЧ-динамика, а вот Брагин, Сухов и Агеев попались в простую логическую ловушку, скомпенсировав искажения до нуля ТОЛЬКО на входе АС.

Имеете ли вы что-то против прослушивания, как способа определения качества звука?
Дайте мне знать любым доступным моему пониманию способом, а то совершенно убойные инструментально снятые гифки вы довольно успешно игнорировали - ещё с плавным выходом в лютый бред. )))
Вы сделали с точки зрения воспроизведения низких частот
Это не твёрдая инфа-сотка, а всего лишь ваши предположения, согласитесь. Вы никогда не сравнивали то и другое, потому яростно топчете окунь енно тонкий лёд. )))
Схема компенсатора сравнивает напряжение на клемме АС не с мощной землёй, а с сигнальной
Схема КЧ сидит опорным входом на земле нижнего резистора делителя ООС. Если ООС сравнивает сигнал с этой землёй, и у неё нет претензий в виде повышения искажений, откуда их взяли вы, находясь за тысячи километров от усилителя, и в глаза его не видя? )))

Отсутствие блока детекции истинности: а точно ли я знаю предмет, о коем собрался распинаться? - играет с вами злейшую шутку, всего сарказма которой вы самостоятельно понять неспособны. ))

АС с крайне низкими искажениями, как Pioneer s-9500
С крайне низкими - это какими? Чистке не подлежащими? Тогда купите Делориан и конденсатор потока, вам это очень пригодится для покупки АС с заявленными свойствами.
имеет смысл только при большом соотношении сопротивления проводов к реальному импедансу АС
Хорошо, вам хочется помыслить логично, и это можно только приветствовать.
Итак, кабель в 3 м сечением 6 кв.мм вносит с АС 8 Ом 0,1% искажений на частотах около резонансной НЧ-ГГ. Если мы увеличим сечение до 60 кв.мм, а это уже вполне себе силовой кабель для запитки мощных двигателей:

211098795_325952102277mj7r-jpg.86271


Но ваши искажения упадут всего-то в 10 раз, до 0,01% - при искажениях УМ в 100 раз меньших.
Тогда вы решили идти ва-банк, и купили кабель в 600 квадрат. Искажения упали до тысячной, что больше искажений уся в 10 раз.

Напомните, зачем мы тратились на кабель и тянули его на горбу? Можно же заказать доставку КамАЗом и кран для подъёма катушки кабеля на балкон.
Ставлять на вихід підсилювача резистор 0,05...0,1 Ом, послідовно АС, і сигнал загального зворотнього зв'язку беруть вже після нього.
Сильно опастная штука, ваши фантазии. Кабель суть ёмкость, и съём ООС после RC-звена внесёт в петлю ООС незапланированный фазовый сдвиг, который отнюдь не сделает усилитель чрезмерно устойчивым, а, всего скорее, спалит его возбудом. Таковы реалии: всякое непродуманное вмешательство в машину чревато.
помилково назвали підсилювач "машиною"
Допустим, я согласен, и усилитель - не машина. Тогда определите нам сюда точно и чётко, что такое усилитель? ))
Если вы паяете усилитель, а выходит самогон или свинья, то вы - химик или генетик, а у нас тут - технический форум, и мы паяем машины, подлежащие предварительному осмыслению и вычислениям для получения заданных свойств. ))

о применимости пары Шиклая в составе дифф-каскада на входе УНЧ
Бесполезняк. Очень простое объяснение: усь никогда не вносит искажений меньше, чем его каскад сравнения. Да, с одной стороны, кажется интересным этот каскад линеаризовать Шиклаей и даже Триклаей (погуглите). Но тогда его придётся и корректировать - а зачем, если введение тех же транзисторов дополнительным усилительным каскадом повысит усиление холостого хода (до введения петли ООС) децибел на 40...80, и в той же мере снизится фактор искажений. Изменение режимов и есть фактор искажений, вызванный разностным сигналом.

Современные сверхлинейники работают с разностными сигналами в десятки микровольт, то есть - практически без изменений режимов работы транзисторов входного каскада. Отсюда и техномагия сверхлинейности.

Рассказанное упрощение входного каскада от баксандалов и шиклаи было проверено при разработке МАСТЕРА: усложнять входной каскад незачем. Например, в ОУ входные каскады совершенно обычные, там их усложнять ещё и нечем - а сверхлинейность достигается и с ними.
 
Последнее редактирование модератором:
На допомогу тим, хто хотів би "проштудиювати історію КЧ" ;)
аби не плутати то з картоплечисткою (С). Гайд від розробників.
Не дякуйте, читайте. Це трохи важче, ніж писати херню на форумах, але набагато корисніше.

Бесполезняк. Очень простое объяснение: усь никогда не вносит искажений меньше, чем его каскад сравнения. Да, с одной стороны, кажется интересным этот каскад линеаризовать Шиклаей и даже Триклаей (погуглите). Но тогда его придётся и корректировать - а зачем, если введение тех же транзисторов дополнительным усилительным каскадом повысит усиление холостого хода (до введения петли ООС) децибел на 40...80, и в той же мере снизится фактор искажений. Изменение режимов и есть фактор искажений, вызванный разностным сигналом.

Современные сверхлинейники работают с разностными сигналами в десятки микровольт, то есть - практически без изменений режимов работы транзисторов входного каскада. Отсюда и техномагия сверхлинейности.

Рассказанное упрощение входного каскада от баксандалов и шиклаи было проверено при разработке МАСТЕРА: усложнять входной каскад незачем. Например, в ОУ входные каскады совершенно обычные, там их усложнять ещё и нечем - а сверхлинейность достигается и с ними.
Згоден. Але, це погляд з одного боку. А ще є синфазний сигнал, бо не всі конструюють підсилювачі інвертуючими, ефект Міллера і струм бази.
 
Последнее редактирование модератором:

Статистика форума

Темы
3,340
Сообщения
267,928
Пользователи
2,571
Новый пользователь
Игорь 875
Назад
Сверху Снизу