Гайвер
3 ранг
- Регистрация
- 1 Фев 2026
- Сообщения
- 94
- Реакции
- 17
- Баллы
- 2
- Страна
- Россия
- Город
- СПб
- Имя
- Марк
Назовите конкретный какой-нибудь.нормальный RCL-метр со щупами Кельвина
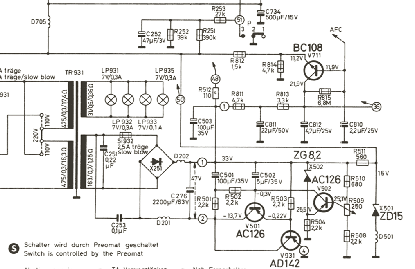
Я не из тщеславия её такую туда поставил. Но в целом по даташитам 100v это последний вольтаж, покуда у конденсаторов тангенс улучшается, потом у кого от 160, у кого от 200v он идет на ухудшение. При этом есть, например, усилок Harman A402, там почти все банки 16v, ну так в тех местах и бегает от меньше вольта до полутора вольт - поэтому даже 50v, мне кажется, больше индуктивности наделает, чем токов отдаст, т.к. тяжело будет распинать малыми силами такую банку.100В - это правильно, чем больше вольт, тем "толще рожа" (ток в отдачу, есть таблица в даташитах)
Не могу пока найти оптимальную замену для C812: Samwha BL 400v мутная, WL 160v чуть менее мутная, RD 63v будто бы неплохо, но шершевасто играет, RD 100v играет более бархатно, меньше надрывается по ВЧ, но середина хуже выпирается, тембральность проседает. C252 оказался критически важным для звука и все электролиты жутко портили звук в сравнении с 3v родным танталом. Вот думаю, насколько уместо C502, C812 заменить на танталы. Задерживаются, не могу уже. А Wurth и того дольше ждать.


