Виктор Я
1 ранг
- Регистрация
- 26 Мар 2024
- Сообщения
- 1,485
- Реакции
- 630
- Баллы
- 44
- Страна
- Украина
- Город
- Николаев
ПробовалА перекиньте его в исток
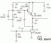
Єто действительно так. У моего каскода, которьій слушаю уже лет семь 25 Ом и 700 Ом. Инструментьі просто прелесть, особенно саксофон (люблю его)Дикая разница выхсопра на низу и средине. непонятка.
У нас практически все сайтьі закрьітьі, к єтому пока есть доступ, поєтому и зарегистрировался. Охота пообщатьсяЕсть тема в развитии, про вых каскад на латералах, на одном сайте . Там все мои схемки с нуля до финала. С выкладками по замерам и комментариями.
Так можно прикинуть?

Если да - то напряжение нужно увеличивать, а ток уменьшать (забьіл я об єтой программе
)Тогда и коеффициент трансформации можно поднять до пяти

)