Постройка басовой секции

  • Автор темы Автор темы Пётр
  • Дата начала Дата начала
железо мотается на станке, конец ленты точ сваркой прихвачен к набору. Потом в печку, отжиг. После отжига края ленты торчат в разные стороны, как лезвия. Видимо, окалина обсыпается внутри, образуются пустоты, лента начинает тарахтеть. Мы и цапоном пропитывали и парафионм- раз на раз не приходится.
 
Что на станке мотают понятно. Просто технология должна полностью соблюдаться.
Я тонкостей не знаю, но моему старому товарищу, ныне пропавшему, на Приборе делали совершенно замечательные трансики. Но он сам там работал и за всей технологией следил. И результат был прекрасный - не гудели вообще и ток покоя единицы миллиампер. Так бы все делали - можно было бы и дорого покупать. Понятно за что деньги платим.
 
Мы на Электроаппарате заказывали трансы, через Кривобокова, у него туда ходы были. Качественные капитальные изделия. Но все расчеты нужно было делать самому, включая диаметр провода .
 
Коллеги, а это безопасно - включать одну из вторичных обмоток последовательно с сетевой для снижения индукции в трансформаторе? Они как правило попарно на катушках расположены и включение одной обмотки на 56 вольт в одну цепь а другой в - другую не приведет ли к несимметричности? И еще с изоляцией вопрос тоже.
 
Насчет парности обмоток- это верно , к силовикам на двух катушках, но ТАН58- там одна катушка. А насчет изоляции- зеленка в этом плане сделана круто. Мегомметром на 3 кВ крутил на предмет утечки- тишина. Хотя, были случаи межвиткового замыкания могучих накальных вторичек после выгорания моста.
 
Пётр, вы, видимо, меня не поняли, обмотки в итоге ДВЕ, 6,3+5в, с учетом первички 268в будет меньше.
6с4с питает постоянка, я в каналах включаю (+) и (-), раз ~ в полгода меняю 6с4с местами, шоб не привыкали.
6н8с со входа ~ подаю накал, она косвенного накала, всё равно, ес-нно через резисторы, чтобы ~6,3в было.
 
1.jpg

так я понимаю рекомендуемое включение для 6С4С.
А вот в какие точки при этом тогда подключать 6Н8С - не понимаю.
Ещё момент - при попытках ранее запитать накал 6Н8С переменкой - появлялся фон на выходе усилителя.
 
Со входа моста, два конденсатора 1мкф, ср. точка на землю.
 
Петя! Накал 6Н8С сажаешь прямо на ноги накала 6с4с. Недостаток тока корректируешь резистором-гасилкой в цепи выпрямителя. Делал так. нормальный ход.
Насчет фона- есть такое в наших 6н8с, поганки попадаются. Фонят .Импортные не фонят. Подпорка накала катодным смещением 6с4с угоняет фон в ноль.
 
Сразу и не сообразил, классно.

И еще, накал можно 6,3+6,3в, лучше отфильтруется.

И в одном канале +/-, в другом -/+, и менять лампы местами ~ раз в полгода , шоб не привыкали!!!
 
Хоть и не соответствует названию топика. Хочу поделиться. Заказал на "Аудиоинструменте" силовой трансформатор на тороидальном сердечнике для лампового УНЧ:
1.jpg

буду ждать его.
 
А размеры, диаметр внеш, внутр, высота, и габар. мощность?
 
А размеры, диаметр внеш, внутр, высота, и габар. мощность?
Я не знаю. Попросил, чтобы не гудел. И выдержки с этой ветки написал в пожелании: "Трансформатор нужен с запасом по индукции, тихий в работе, с этой целью намотать с перемотом первичек и вторичек процентов на 10".
А размеры и габаритная мощность - на их усмотрение. Дума., опыт у них есть.
 
Последнее редактирование:
Пётр, ~400в, анод 6н8с +540в, специально снизил с +600в...
 
Пётр, ~400в, анод 6н8с +540в, специально снизил с +600в...
Да. Я хочу, чтобы у меня максимальное напряжение нигде не поднялось выше +630В (это максимальное напряжение, на которое у меня имеются конденсаторы), с учётом того, что напряжение в сети у меня бывает ~260В (загород).
Всё-таки - боязно задирать напряжение питания драйвера. Итак - боюсь (+540В - высокое, на мой взгляд).
 
В связи с заказом нового силового трансформатора, стал задумываться о задержке подачи анодного напряжения.
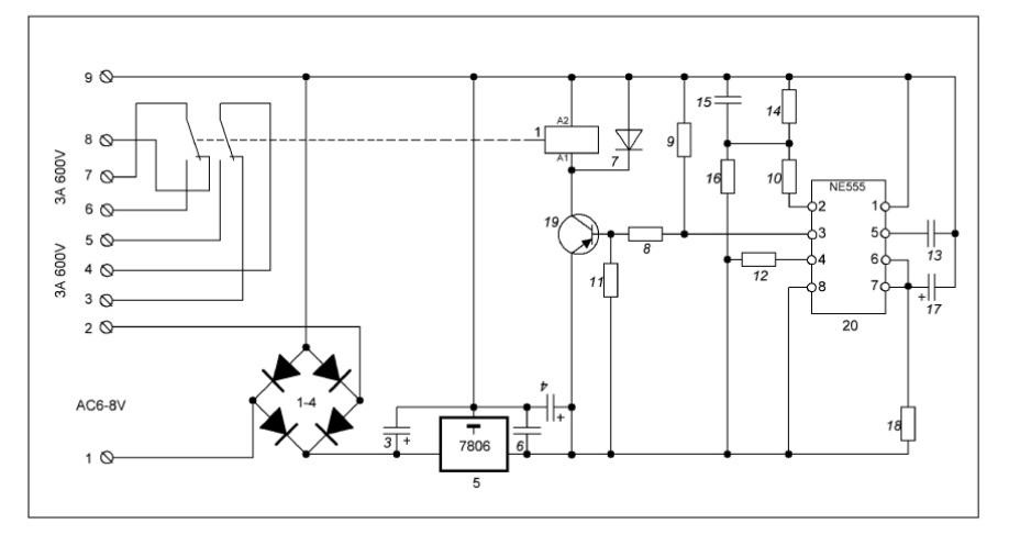
Посмотрел, на Алиэкспресс есть готовые недорогие платы, указано что на основе таймера NE555. Схема приводится такая:
1.jpg

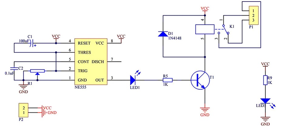
На самом реле вот такие надписи:
2.jpg

У меня есть вопросы. Первое - как запитать платку и реле. Если я возьму с накальной обмотки для подогревателей 6Н8С, с переменки ~6,3В, параллельно подогревателям, поставлю диодный мост. С этого моста, через резистор и ёмкость добьюсь питания реле в районе +5В - получится нормальная работа?
И второй вопрос - рабочими контактами реле планирую разрывать цепь, где мост анодного питания 6С4С, между "землёй" и мостом. Мне не совсем понятно - какое там будет напряжение перед включением реле. После включения реле, как я понимаю, напряжение там будет 0. А вот до включения, когда мост не будет соединён с "землёй" и будет телепаться на вторичке силовика - не пробьёт ли контакты реле? А то, там указано "30VDC"

Вот так можно сделать?
1.jpg

ещё я думал потенциал подогревателя 6Н8С поднять над "землёй" в борьбе с возможным фоном... а по этой схеме - тогда не получается, как понимаю

Посмотрел - везде люди для выполнения задержки подачи анодного напряжения разрывают цепь вторичной обмотки трансформатора. Наверное, я нелепость нарисовал выше...
 
Последнее редактирование:
Кинь резистор мощный, скажем, 5 ком 20 вт между минусом моста и землёй. В прогреве резистор возьмет на себя все лишнее анодное, оставит вольт 60, а потом реле закоротит этот резистор. Другой контакт реле при выключении подкинет к анодным банкам разрядный резистор на 1-2 ком.
.... ты все минусы питания в кучу завел на контакт реле....Непорядок это.
 
Александр, спасибо. Мысль понял.

Поискал информацию по этим китайским реле. Похоже, действительно, максимальное постоянное напряжение на рабочих контактах у него 30В. Может, по этой причине и попадаются всё больше схемки, где реле ставится по переменке, во вторичную обмотку.
А я пробоя не хочу.
 
Включать вторичку безнаказанно для контактов- для этого есть такая штука, как вакуумное реле. 24-27 вольт дал на катушку- внутри колбы замкнули покрытые чем-то ослепительно белым (платина?) контакты, искры нет в принципе. Роскошная вешь.
 
Включать вторичку безнаказанно для контактов- для этого есть такая штука, как вакуумное реле. 24-27 вольт дал на катушку- внутри колбы замкнули покрытые чем-то ослепительно белым (платина?) контакты, искры нет в принципе. Роскошная вешь.
И у Пети их навалом. Роскошных вещей.
 
Я советую то, с чем лично знаком . А за хорошую вещь и денег не жалко. Стоили они в начале 2000-х около 25 долларов. Надо- найдет.
 
"Золотая середина" предлагает кит-набор по задержке анодного:
3.jpg

1.jpg

я полез в даташит этого реле (rt424005), а там такой график:
2.jpg

или я что-то не понимаю. Либо нестыковка - на схеме продавца наборов - указано, что можно до 600В коммутировать. А в даташите - не более 300В.
 
"Золотая середина" предлагает кит-набор по задержке анодного:
Посмотреть вложение 7305
Посмотреть вложение 7306
я полез в даташит этого реле (rt424005), а там такой график:
Посмотреть вложение 7307
или я что-то не понимаю. Либо нестыковка - на схеме продавца наборов - указано, что можно до 600В коммутировать. А в даташите - не более 300В.
Дорого! Если бы написали "транзисторного усилителя", был бы вдвое дешевле.
 
Последнее редактирование:
подобную схему можно спаять на макетке типа дуршлаг самому , быстро и бесплатно. Реле управляет сам таймер с выхода 3 без доп транзистора, деталей жалкая кучка. Питание схемы подгонятся под конкретное реле,12 вольт или 24. Обычно ставил Омрон MY4 на 24 в, оно от 15 в уверенно срабатывает.
 

Статистика форума

Темы
3,301
Сообщения
262,691
Пользователи
2,544
Новый пользователь
vlad'mir
Назад
Сверху Снизу