Постройка басовой секции

Регистрация
23 Июл 2019
Сообщения
6,677
Реакции
5,252
Репутация
203
Страна
Украина
Одна мкф на пищале тоже изрядно душит отдачу, а резистор -гасилка , виртуально добавляя емкости, добивает отдачу.
Кто не в курсе, выходное сопротивление усилителя 6 Ом , дотянуть добротность басовика в ящике до нормы.
Усилителей теперь - два. У какого - сколько Ом?
Смотрю, не верю в нарисованное. На фильтре средника должно быть так: контур CL, потом делитель 5. 6 к 3 Омам, с делителя-на средник. Нужно глянуть исходник, а не перерисовку с него. Явно ошибка.
Так отож. Надо обновить документацию, и срочно.
 
Регистрация
12 Ноя 2019
Сообщения
28,303
Реакции
13,620
Репутация
395
Усилителей теперь - два. У какого - сколько Ом?

Так отож. Надо обновить документацию, и срочно.
"Если я что-нибудь в чем-нибудь понимаю" (В.Пух.Избранное), то однотакт на 6с4с с помошью рычага по имени Ктр выдает свои 6 Ом без балластного резистора на выходе.
Что касаемо двутавра на 6п41с, там может быть в районе 2-2, 5 Ом. Докинуть ему на выход 3-4 ома и вперед.
 

Пётр

1 ранг
Регистрация
29 Ноя 2019
Сообщения
1,582
Реакции
938
Репутация
55
Что касается выходного сопротивления усилителей:
однотактный, на лампах 6С4С - выходное сопротивление после замены выходных трансформаторов (а это было более двух лет назад) - не замерял. В то время и с этим усилителем - я уже гонялся не за "прорисовкой баса" - а за качественным звуком в целом. Поэтому были приобретены и установлены TW10SE. Коэффициент трансформации у них Ктр=24. Какое выходное сопротивление имеет теперь этот усилитель - не знаю, но с трансформаторами этими и с выходными лампами 6С4С - порядка 1,5 Ома получается примерно (это я так встречал на форумах).
двухтактный на лампах 6П41С - выходное сопротивление равняется 4,1 Ом. Именно этот усилитель - "затачивался" под басовые секции, в ущерб СЧ диапазону. Он и собран.

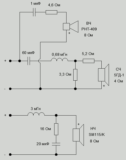
Что касается схемы пассивного фильтра АС. Перерисовал схему фильтра, работающего в данный момент:
1.jpg

Что было тогда, в 19-м году - к сожалению, ни схемы рукой А.Б. на листочке, ни своих зарисовок - найти не удалось. Лишь это некачественное фото той фанерки, на которой Александр собрал тогда фильтр:
2.jpg

Вы, конечно - "как обухом по голове" меня - с той мыслью, что полная лажа в схеме фильтра и т.д. Я, конечно, допускаю, что где-то как-то мог ошибиться. Но это уж очень маловероятно.
Помню точно - что со стыковкой именно СЧ - были большие трудности.
Схема сложилась как сложилась, в тех самых диких условиях , про которые уже говорили.
И я не знаю, что получится, если ее сейчас расковырять, подключив коллективный разум.
Точнее. примерно знаю. что получится. Ничего хорошего.
Главное-чтобы была возможность все вернуть обратно взад.
Уже очень склоняюсь, что это верные мысли...
 
Последнее редактирование:
Регистрация
12 Ноя 2019
Сообщения
28,303
Реакции
13,620
Репутация
395
Что касается выходного сопротивления усилителей:
однотактный, на лампах 6С4С - выходное сопротивление после замены выходных трансформаторов (а это было более двух лет назад) - не замерял. В то время и с этим усилителем - я уже гонялся не за "прорисовкой баса" - а за качественным звуком в целом. Поэтому были приобретены и установлены TW10SE. Коэффициент трансформации у них Ктр=24. Какое выходное сопротивление имеет теперь этот усилитель - не знаю, но с трансформаторами этими и с выходными лампами 6С4С - порядка 1,5 Ома получается примерно (это я так встречал на форумах).
двухтактный на лампах 6П41С - выходное сопротивление равняется 4,1 Ом. Именно этот усилитель - "затачивался" под басовые секции, в ущерб СЧ диапазону. Он и собран.

Что касается схемы пассивного фильтра АС. Перерисовал схему фильтра, работающего в данный момент:
Посмотреть вложение 81086
Что было тогда, в 19-м году - к сожалению, ни схемы рукой А.Б. на листочке, ни своих зарисовок - найти не удалось. Лишь это некачественное фото той фанерки, на которой Александр собрал тогда фильтр:
Посмотреть вложение 81087
Вы, конечно - "как обухом по голове" меня - с той мыслью, что полная лажа в схеме фильтра и т.д. Я, конечно, допускаю, что где-то как-то мог ошибиться. Но это уж очень маловероятно.
Помню точно - что со стыковкой именно СЧ - были большие трудности.

Уже очень склоняюсь, что это верные мысли...
резистор 3.3 Ома передвинь к клеммам динамика СЧ , ему там самое место. А как есть- бред.
Далее глянь по очереди полосовые АЧХ , для чего всего лучще на момент измерений заменять молчащий динамик его эквивалентом-резистором. Иначе взаимовлияние элементов. Есть такой неприятный эффект на схемах под высокое выходное сопротивление.
 

Rezvoy

1 ранг
Регистрация
19 Окт 2020
Сообщения
2,427
Реакции
794
Репутация
58
Возраст
68
Страна
Россия
Имя
Александр
Выходное 1,5 Ом это слишком оптимистично! 2,5 ближе к истине.
 

Пётр

1 ранг
Регистрация
29 Ноя 2019
Сообщения
1,582
Реакции
938
Репутация
55
Поразмыслив, понял, что есть предпосылки к тому, что я мог ошибиться. Александр тогда, в 19-ом - создал фильтры на фанерке, в натуре. Время очень поджимало и он тогда сказал: перерисуешь с фанерки схему самостоятельно. Поднимая воспоминания (общались тогда на форуме "ulfdiysound") я обнаружил, что изначально допустил ошибку при перересовывании схемы с фанерки:
2.jpg

Потом - вроде как, заметил что неправильно срисовал и попытался подправить:
3.jpg

Но есть вероятность, что резистор 5,1 Ом - изобразил не с той стороны по отношению к резистору 3 Ом.
Это - как бы как предпосылка подумать, что я допустил ошибку - не сумев, банально, срисовать простейшую схемку с собранного фильтра.
Удивляет другое - как я столько лет слушал и восторгался звуком (и продолжаю) имея такой "косяк" в фильтрах...
 
Регистрация
12 Ноя 2019
Сообщения
28,303
Реакции
13,620
Репутация
395
все может быть, даже то, чего быть не может. Резистор 5, 6 Ом. "Откуда взялся? На чем приехал?" Не было его. 5, 6 Ома давилка суровая. средник присядет, с какой стороны этот резистор не ставь. остается повторить все варианты схемы, под контролем Спектры, остановиться на АЧХ с цветными линиями.
Испробуй и вариант 3.3 ома после-но в делителе, а 5, 2 параллельно динамику.
А всего лучше делитель выполнить переменником в варианте потенциометра(как регулятор громкости), ом на 10, проволочник. И им на слух накрутить здоровый баланс.
 
Последнее редактирование:

Пётр

1 ранг
Регистрация
29 Ноя 2019
Сообщения
1,582
Реакции
938
Репутация
55
остается повторить все варианты схемы, под контролем Спектры, остановиться на АЧХ с цветными линиями.
Из Спектры подаю розовый шум, через УНЧ на 6С4С и микрофоном на расстоянии примерно 1 м от динамика - снимаю АЧХ и сравниваю с той АЧХ, что получалась в 19ом. Верно я понял?
 
Регистрация
12 Ноя 2019
Сообщения
28,303
Реакции
13,620
Репутация
395
Из Спектры подаю розовый шум, через УНЧ на 6С4С и микрофоном на расстоянии примерно 1 м от динамика - снимаю АЧХ и сравниваю с той АЧХ, что получалась в 19ом. Верно я понял?
Да. так. И учти, что у нас средник с пищалой стоят над головой, излучая под углом. Их меряем внизу, не на оси.
 
Регистрация
23 Июл 2019
Сообщения
6,677
Реакции
5,252
Репутация
203
Страна
Украина
Что касается выходного сопротивления усилителей:
однотактный, на лампах 6С4С - выходное сопротивление после замены выходных трансформаторов (а это было более двух лет назад) - не замерял. В то время и с этим усилителем - я уже гонялся не за "прорисовкой баса" - а за качественным звуком в целом. Поэтому были приобретены и установлены TW10SE. Коэффициент трансформации у них Ктр=24. Какое выходное сопротивление имеет теперь этот усилитель - не знаю, но с трансформаторами этими и с выходными лампами 6С4С - порядка 1,5 Ома получается примерно (это я так встречал на форумах).
двухтактный на лампах 6П41С - выходное сопротивление равняется 4,1 Ом. Именно этот усилитель - "затачивался" под басовые секции, в ущерб СЧ диапазону. Он и собран.

Что касается схемы пассивного фильтра АС. Перерисовал схему фильтра, работающего в данный момент:
Посмотреть вложение 81086
Что было тогда, в 19-м году - к сожалению, ни схемы рукой А.Б. на листочке, ни своих зарисовок - найти не удалось. Лишь это некачественное фото той фанерки, на которой Александр собрал тогда фильтр:
Посмотреть вложение 81087
Вы, конечно - "как обухом по голове" меня - с той мыслью, что полная лажа в схеме фильтра и т.д. Я, конечно, допускаю, что где-то как-то мог ошибиться. Но это уж очень маловероятно.
Помню точно - что со стыковкой именно СЧ - были большие трудности.

Уже очень склоняюсь, что это верные мысли...
Повторю нескромный вопрос. На сколько Ом нагрузки рассчитывался усилитель сч.вч звена? Ибо реальная нагрузка пляшет неслабо. При наличии гасилки в 4,6 Ома биамп более полезен, чем когда было 3.
 
Регистрация
12 Ноя 2019
Сообщения
28,303
Реакции
13,620
Репутация
395
Из Спектры подаю розовый шум, через УНЧ на 6С4С и микрофоном на расстоянии примерно 1 м от динамика - снимаю АЧХ и сравниваю с той АЧХ, что получалась в 19ом. Верно я понял?
А еще можно на время замера закрыть СЧ и ВЧ динамики подушкой, чтобы не мешали и не искажали импеданс схемы если их отключить.

Повторю нескромный вопрос. На сколько Ом нагрузки рассчитывался усилитель сч.вч звена? Ибо реальная нагрузка пляшет неслабо. При наличии гасилки в 4,6 Ома биамп более полезен, чем когда было 3.
На момент настройки колонки был готов рабочий макет усилителя на 6С4С с выходным сопротивлением........Не помню....У автора нужно спросить. А! Тогда же вырулили оптимальную АЧХ басового ящика с помощью внешнего резистора в районе 4, 7 Ома. Под него и подгоняли мощник. Каким образом- не помню.
 

Пётр

1 ранг
Регистрация
29 Ноя 2019
Сообщения
1,582
Реакции
938
Репутация
55
Повторю нескромный вопрос. На сколько Ом нагрузки рассчитывался усилитель сч.вч звена? Ибо реальная нагрузка пляшет неслабо. При наличии гасилки в 4,6 Ома биамп более полезен, чем когда было 3.
Уже не до этого. Уже - понять бы, как фильтра бы восстановить. Уже вообще подвисает вопрос "а был ли мальчик". Усилитель СЧ/ВЧ звена не рассчитывался. Фильтр - делали под реальный имевшийся тогда усилитель. Не рассчитывали - а именно слушали-меняли-слушали-меняли при этом УНЧ был подключен к измериловке - с выходным трансформатором Ктр=25 и выходными лампами 6С4С (SE). Какое было у него выходное сопротивление - уже фиг знает. От 1,5 до 2,5 Ом (как подметил Rezvoy). Можно принять 2 Ом.
Откровенно говоря - в этой аврийной для меня ситуации я планирую постараться слушать пока одного человека (Александра Бокарёва). Иначе ничего путного не получится. С фильтрами - я вообще не дружу и теряюсь
При наличии гасилки в 4,6 Ома биамп более полезен, чем когда было 3.
Эта гасился на ВЧ изменила свой номинал с 3 Ом на 4,6 Ом - когда я заменил выходные трансформаторы. На момент настройки Александром фильтров - в усилители находились трансформаторы самомото с заваленной частоткой на ВЧ. Вот АЧХ тех выходников, с которыми настроивались фильтра:
1.jpg

А позже - я заменил выходные трансформаторы в этом усилителе на Аудиоинструментовские. На новых выходниках такого дикого обвала по ВЧ - нет. В связи с этим - увеличил гасящий резистор в ВЧ звене с 3 до 4,6 Ом. На слух.
 
Последнее редактирование:
Регистрация
12 Ноя 2019
Сообщения
28,303
Реакции
13,620
Репутация
395
Конечно же, после замены выходников и постройки нового мощника не мешает снова настроить фильтры. Другой вопрос-когда. Два моря уже выпали из-за ковидлы и прочего.
 

Пётр

1 ранг
Регистрация
29 Ноя 2019
Сообщения
1,582
Реакции
938
Репутация
55
Далее глянь по очереди полосовые АЧХ , для чего всего лучще на момент измерений заменять молчащий динамик его эквивалентом-резистором.
Мы - тупо паяльником на фанерке отсоединяли все динамики кроме замеряемого. Вроде так было. Или я путаю?
 

Meshin

1 ранг
Регистрация
16 Июл 2020
Сообщения
6,773
Реакции
9,166
Репутация
307
Страна
Россия
Имя
Игорь
Так должно быть:
Про тот странный (выложенную ранее схему) L-Pad я промолчал. В данном случае уж очень сильное подавление СЧ динамика. Неужели он имеет такую высокую чувствительность, что его надо давить больше чем на -6 дБ?
Не проще ли было сначала сымитировать восьмиомную нагрузку фильтра (добавив последовательно к динамику 3,2...3,6 ома если конечно фильтр на восемь ом), а уж затем к нему (общему R ) добавлять L-Pad. Коли уж пошла такая пьянка с кучей резисторов.
Это я так. Думаю вслух.
 

Пётр

1 ранг
Регистрация
29 Ноя 2019
Сообщения
1,582
Реакции
938
Репутация
55
Тем не менее, что-то получилось и звучало неплохо.
Да. Но вот - закрались мысли, что я некорректно схему срисовал с фанерки. Досада.
Удивительно - что и тогда, в момент настройки звук нравился. И сейчас - когда я (возможно неправильно) переместил детальки на фанеру уже к динамикам.
Теперь задача - попробовать под вашим контролем провести опыты, которые возможно позволят распутать клубок. И привести в порядок.
 
Регистрация
23 Июл 2019
Сообщения
6,677
Реакции
5,252
Репутация
203
Страна
Украина
Заявлено 97дб/Вт, но это за счёт СЧ полки, а ниже 400 Гц 95дБ/Вт. Бейма нарисовала импеданс вручную в даташите )))
Реально 99дБ/Вт во всём ВЧ диапазоне, горб на резонансе не считаем. Импеданса нэт.
5ГД-1 заявлено 96дБ/Вт при 4 Ома, у них максимум отдачи как раз на нужной нам срединке, берём 98дБ/Вт.
Выходное сопротивление УМ для СЧ/ВЧ беру 2 Ома.
Постараюсь прикинуть по-быстрому, что есть сейчас и что было бы, если бы 5,1 Ома был ДО резистора 3 Ома.
 

Пётр

1 ранг
Регистрация
29 Ноя 2019
Сообщения
1,582
Реакции
938
Репутация
55
Значит так: прихожу домой, вытаскиваю из кучи с досками подходящий кусок фанеры, откручиваю сзади СЧ динамика все фильтра (только басовая часть останется в басовых ящиках). Переставляю детали фильтра на фанеру. Делаю медные лужёные площадки-пятаки и собираю детальки так, чтобы удобно было быстро переключать, добавлять/убавлять детали. Наверное только на это и уйдёт целый вечер. До измерений не доберусь.
Я вот ещё подумал - катушки индуктивности я точно не мог перепутать. Конденсаторы - тоже вряд ли, скорее всего все на своих местах. Мог попутать резисторы - и то, скорее всего номиналы именно такие и были. Места расположения этих резюков мог перепутать. Отсюда и начну: менять места резюков. Для начала два положения: нормальный L-pad (делитель) и два варианта: динамик СЧ параллельно 3 Ом и второй - динамик параллельно 5 Ом. Ну и АЧХ микрофоном попробовать зафиксировать для этих двух вариантов фильтрованного СЧ. Так вижу.
И да, - для соотношения по-любому надо будет при тех же условиях микрофоном зафиксировать АЧХ высокочастотника с фильтром.
Без музыки останусь на какое-то время...
 
Регистрация
12 Ноя 2019
Сообщения
28,303
Реакции
13,620
Репутация
395
Значит так: прихожу домой, вытаскиваю из кучи с досками подходящий кусок фанеры, откручиваю сзади СЧ динамика все фильтра (только басовая часть останется в басовых ящиках). Переставляю детали фильтра на фанеру. Делаю медные лужёные площадки-пятаки и собираю детальки так, чтобы удобно было быстро переключать, добавлять/убавлять детали. Наверное только на это и уйдёт целый вечер. До измерений не доберусь.
Я вот ещё подумал - катушки индуктивности я точно не мог перепутать. Конденсаторы - тоже вряд ли, скорее всего все на своих местах. Мог попутать резисторы - и то, скорее всего номиналы именно такие и были. Места расположения этих резюков мог перепутать. Отсюда и начну: менять места резюков. Для начала два положения: нормальный L-pad (делитель) и два варианта: динамик СЧ параллельно 3 Ом и второй - динамик параллельно 5 Ом. Ну и АЧХ микрофоном попробовать зафиксировать для этих двух вариантов фильтрованного СЧ. Так вижу.
И да, - для соотношения по-любому надо будет при тех же условиях микрофоном зафиксировать АЧХ высокочастотника с фильтром.
Без музыки останусь на какое-то время...
На шуме в один миг услышишь не то, если средник торчит из шума. Или задавлен, но там сложнее , слуху такой расклад комфортнее торчащей средины. вплоть до случая полного молчания средника.
 
Регистрация
23 Июл 2019
Сообщения
6,677
Реакции
5,252
Репутация
203
Страна
Украина
Мультисим вещает, что при актуальной схеме СЧ и этих исходных #3,446 СЧ ниже среднего уровня на 1,5дБ, что не факт, учитывая горб СЧ динамика. Типа и нормально. ВЧ на уровне. Ничего страшного нет, но видно влияние 3 Омов на АЧХ НЧ звена: просаживается область 700...900 Гц на 2дБ. Это - влияние выходного сопротивления УМ.
Ещё говорит, что разница фаз токов в НЧ и СЧ динамиках на частоте раздела (600 Гц) равна 100° и падает до 50° на частоте 1 кГц. Учитывая их противофазное включение, и не учитывая смещение их акустических центров (а как стоИт по глубине СЧ относительно НЧ?) получаем разницу 80° на разделе и 130° на 1 кГц. Не фонтан.
Ставлю 3 Ома после 5,1 Ома... Раздел стал 800 Гц, на разделе разница фаз 70°, на 1 кГц - 60°. Уровень СЧ на полке не ихзменился, уровень выше 4 кГц стал больше на 2дБ.
Вывод. Ни так, ни так - не фонтан и не провал, слушать можно. Но можно лучше! НЧ с СЧ дружат только ниже частоты раздела, в обоих случаях. На стыке первый вариант даже лучше, если АЦ на одинаковом расстоянии от слушателя. Подозреваю, что СЧ выставлен от фонарно относительно НЧ по глубине, и расчетные фазы недействительны.
Смотрю импедансы.
 
Последнее редактирование:

Пётр

1 ранг
Регистрация
29 Ноя 2019
Сообщения
1,582
Реакции
938
Репутация
55
Николай, Вы эти два варианта просчитываете (схема)? :
1.jpg

а как стоИт по глубине СЧ относительно НЧ?
СЧ по глубине - дальше от слушателя, примерно на 10 см. Можно считать - что на одинаковом растоянии от слушателя.
 
Последнее редактирование:
Регистрация
23 Июл 2019
Сообщения
6,677
Реакции
5,252
Репутация
203
Страна
Украина

Пётр

1 ранг
Регистрация
29 Ноя 2019
Сообщения
1,582
Реакции
938
Репутация
55
Да я даже не задумывался. Банально - подставка, на которой прикреплены СЧ и ВЧ - имеет как бы ножку-площадку. Ну и чтобы тупо поставить такую подставку на ящик НЧ - получается, что СЧ углубляется от слушателя по сравнению с басовиком - который на передней панели своим фланцем прикручен. Но я в основном слушаю, ходя по комнате стоя. И в этом расположении, до моего уха - расстояние от СЧ даже меньше по факту, чем от НЧ. Если уж замерять такую воображаемую линию...
 
Регистрация
23 Июл 2019
Сообщения
6,677
Реакции
5,252
Репутация
203
Страна
Украина
Да я даже не задумывался. Банально - подставка, на которой прикреплены СЧ и ВЧ - имеет как бы ножку-площадку. Ну и чтобы тупо поставить такую подставку на ящик НЧ - получается, что СЧ углубляется от слушателя по сравнению с басовиком - который на передней панели своим фланцем прикручен. Но я в основном слушаю, ходя по комнате стоя. И в этом расположении, до моего уха - расстояние от СЧ даже меньше по факту, чем от НЧ. Если уж замерять такую воображаемую линию...
Частота раздела довольно высокая, расстояния между центрами динамиков - огромное. Не поленитесь прикинуть, сколько в действительности от фланцев НЧ и СЧ динамиков до Ваших Ух, когда Вы ходите.
Импеданс левой схемы провальный, 3 Ома сразу за контуром на землю - ошибка. УМ перегружен в голосовом диапазоне в 2,6 раза. Картинки и предложения - за мной, но дайте положение СЧ относительно НЧ.
Неправильное включение 3 Ом, левая схема #3,448 :
1.png
Правильное включение, правая схема #3,448 :
2.png
Пик импеданса 6,5 кГц 40 Ом не мешало бы успокоить последовательным контуром, или хотя бы RC-цепочкой.
 
Последнее редактирование:

Пётр

1 ранг
Регистрация
29 Ноя 2019
Сообщения
1,582
Реакции
938
Репутация
55
Не поленитесь прикинуть, сколько в действительности от фланцев НЧ и СЧ динамиков до Ваших Ух, когда Вы ходите.
Прикинул. Получается, что в наиболее частом варианте реальной прослушки - расстояние от НЧ и СЧ до моих ушей - одинаковое. Примерно 3,1 м.
1.jpg
 
Регистрация
23 Июл 2019
Сообщения
6,677
Реакции
5,252
Репутация
203
Страна
Украина
Прикинул. Получается, что в наиболее частом варианте реальной прослушки - расстояние от НЧ и СЧ до моих ушей - одинаковое. Примерно 3,1 м.Посмотреть вложение 81132
То есть, разница равна 6 см, если брать за базы фланцы динамиков? 3 или 5 метров - неважно, важна разница. 6 см разницы по фланцам плюс 3 см на глубокий диффузор НЧ = 9 см больше путь от НЧ динамика. На частоте раздела нормальной схемы (800 Гц) это прибавляет к разнице фаз, посчитанной мной, 75°. Итого, на разделе вышло 70°+75°=145°, превосходно! На частоте 1 кГц: 60°+95°=155°! Положение СЧ идеально для фильтра.
СЧ по глубине - дальше от слушателя, примерно на 10 см.
Оказалось, на 9 см ближе!
Можно считать - что на одинаковом растоянии от слушателя.
Нельзя.
 
Регистрация
12 Ноя 2019
Сообщения
28,303
Реакции
13,620
Репутация
395
Частота раздела довольно высокая, расстояния между центрами динамиков - огромное. Не поленитесь прикинуть, сколько в действительности от фланцев НЧ и СЧ динамиков до Ваших Ух, когда Вы ходите. Пока я тут симулирую.
Импеданс первой схемы провальный, 3 Ома сразу за контуром на землю - ошибка. УМ перегружен в голосовом диапазоне вдвое. Картинки и предложения - за мной, но дайте положение СЧ относительно НЧ.
Неправильное включение 3 Ом, левая схема #3,448 :
Посмотреть вложение 81128
Посмотреть вложение 81130
Правильное включение, правая схема #3,448 :
Посмотреть вложение 81129
Посмотреть вложение 81131
Пик импеданса 6,5 кГц не мешало бы успокоить последовательным контуром, или хотя бы RC-цепочкой. Цепочка 7 мкФ+9 Ом вгоняет импеданс правой схемы в рамки 7,8...11,1 Ома, превосходно!
Средник может взвыть на верхнем срезе, хотя, цобель часто оживляет средник, недостаточно детальный. Выравнивается провал на стыке. Что касаемо нашего клиента 5ГД-1, то у него детальности хватит на пятерых.
 
Последнее редактирование:

Последние сообщения

Статистика форума

Темы
3,070
Сообщения
235,058
Пользователи
2,375
Новый пользователь
Sergovlad
Сверху Снизу