Постройка басовой секции

Регистрация
12 Ноя 2019
Сообщения
28,310
Реакции
13,622
Репутация
395
Я понимаю, конечно - Александр Бокарёв приезжал ко мне, провёл в максимально короткие сроки работу с моими АС. С различными ограничениями (наличие деталей). И - казалось бы всё...
Но:
1. С того времени - были заменены выходные трансформаторы (нынешние сильно отличаются от тогдашних);
2. Было изменено размещение АС, а также была по факту - изменена сама комната, в которой установлены АС;
3. Есть предположение - что изменились немного ВЧ динамики (их АЧХ).
В этих условиях - были проведены мероприятия (под руководством Маркова Николая в основном) по изменению схемы фильтра. И если, предположим, предложенные изменения по басовой секции - мне не показались положительными по звучанию, то в части СЧ/ВЧ - результат мне понравился по звучанию. Николай утверждает - что по своей сути это та же схема что настраивал Александр в 2019, но с учётом произошедших изменений у меня с того времени. Не знаю. Вижу - что номиналы другие.
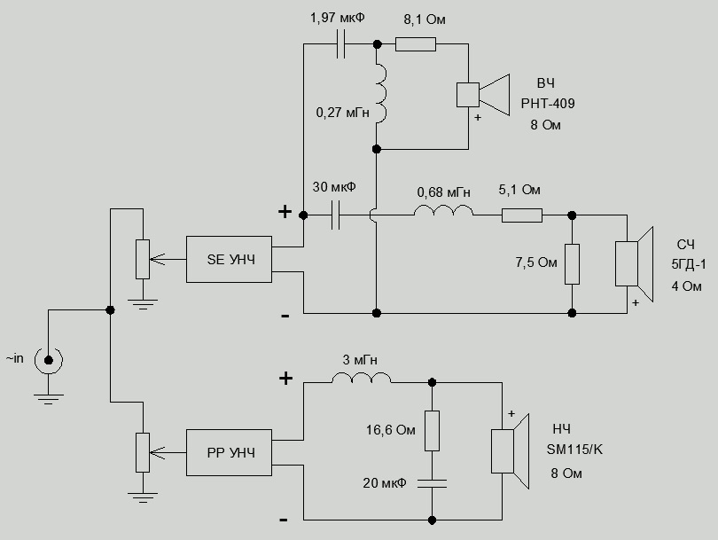
Главное на данный момент, что зафиксирован некий результат, который по моему мнению - дал положительный эффект по звучанию, нежели то, что было у меня, скажем - месяц назад. И выглядит сейчас этот результат по схеме упрощённой так:
Посмотреть вложение 81840
Я готов (если это возможно) - обсудить какие-то моменты по данному результату, сделать посильные измерения (например - зафиксировать АЧХ).
Но вопрос и просьба у меня сейчас совершенно конкретные: как можно изменить номиналы резисторов в СЧ/ВЧ части (8,1 Ом, 5,1 Ом, 7,5 Ом) чтобы SE УНЧ вышел бы на более высокий КПД (но стыковка СЧ и ВЧ при этом - осталась такой же). Другими словами - убрать "гасилку" на одном из динамиков СЧ/ВЧ части. Я верю, что такое действие - может пойти во благо звучанию.
А про последующие шаги - предлагаю обсудить и подумать позже.
пушпулл у тебя вместо прежних 6 ом выходного наверняка имеет раза в три меньше, а значит, басовый край накренится , бас откатится вправо. Катуха 3 мГн усилит свое действие, спад будет раньше прежнего, в общем, я бы врезал допрезистор , оставив схему басовой секции в покое.
пс. Могу поспешно не заметить, что это учтено в процессе доработки.
 
Последнее редактирование:

Пётр

1 ранг
Регистрация
29 Ноя 2019
Сообщения
1,582
Реакции
938
Репутация
55
пушпулл у тебя вместо прежних 6 ом выходного наверняка имеет раза в три меньше
Пушпулл у меня - делался год назад и "затачивался" он именно под басовую секцию, то есть - делался с повышенным выходным сопротивлением (за счёт малого Ктр). По моим замерам - выходное сопротивление пушпулла у меня равно 4,7 Ом.
 
Регистрация
12 Ноя 2019
Сообщения
28,310
Реакции
13,622
Репутация
395
Пушпулл у меня - делался год назад и "затачивался" он именно под басовую секцию, то есть - делался с повышенным выходным сопротивлением (за счёт малого Ктр). По моим замерам - выходное сопротивление пушпулла у меня равно 4,7 Ом.
Понял, утих.
А еще в плане последних наработок, параллельно цобелю полезно ставить емкостишку примерно 8-10-15 мкф, она добивает вопли на верхнем крае , порождаемые куполом басовика и заодно подтягивает верхний скат повыше, делая средину рельефнее. Катуха обычно просаживает участок в районе килогерца, а эта емкостишка оживляет некую тухлятину в средине на стыке .
 

Пётр

1 ранг
Регистрация
29 Ноя 2019
Сообщения
1,582
Реакции
938
Репутация
55
оставив схему басовой секции в покое.
Я и предлагаю её (басовую секцию) не трогать. Так же как и Вы. Боюсь, что ничего более хорошего по басу - сделать не получится.
Вопрос мой на данный момент единственный - про СЧ/ВЧ секцию. Как убрать "гасилки" используя преимущества отдельного SE усилителя для СЧ/ВЧ секции.
 
Регистрация
12 Ноя 2019
Сообщения
28,310
Реакции
13,622
Репутация
395
Я и предлагаю её (басовую секцию) не трогать. Так же как и Вы. Боюсь, что ничего более хорошего по басу - сделать не получится.
Вопрос мой на данный момент единственный - про СЧ/ВЧ секцию. Как убрать "гасилки" используя преимущества отдельного SE усилителя для СЧ/ВЧ секции.
А никак. Кроме варианта с отдельными усилителями и на СЧ и на ВЧ.
Или транс намотать , согласующий уровни двух полос, но это еще та тягомотина.
С отводами от вторички выходника ты кажется уже возился.
 

Пётр

1 ранг
Регистрация
29 Ноя 2019
Сообщения
1,582
Реакции
938
Репутация
55
Тем более, немного зная дядю Петра и услышанные им тонкие вещи. Которые в итоге не главные, а главное оказывается достаточно драматичным и нуждается в переделке с нуля. Мдя.
О чём эти мысли? Что именно "нуждается в переделке с нуля"? Помещение?

Кстати (так, для отчётности) - заменил конденсаторы в фильтре питания накала ламп 6С4С. Фон - можно считать что ушёл.
1.jpg


А еще в плане последних наработок, параллельно цобелю полезно ставить емкостишку примерно 8-10-15 мкф, она добивает вопли на верхнем крае , порождаемые куполом басовика и заодно подтягивает верхний скат повыше, делая средину рельефнее. Катуха обычно просаживает участок в районе килогерца, а эта емкостишка оживляет некую тухлятину в средине на стыке .
Спасибо. Планирую попробовать расслушать.
 
Регистрация
23 Июл 2019
Сообщения
6,697
Реакции
5,274
Репутация
203
Страна
Украина
я выявил такое положение, когда на слух соотношение СЧ, ВЧ и НЧ казалось наиболее оптимальным. Замерил номинал - он получился 7,9 Ом. Ближайший имеющийся у меня - 7,5 Ом.
+
По басовой секции - решил сориентироваться на слух. Подключил басовую АС напрямую от усилителя - даже без катушки и без СЧ/ВЧ. Попытался в уме мысленно отнять ненужные средние частоты, воспроизводимые при этом басовиком и зафиксировать, запечатать в памяти то хорошее, что при этом присутствовало в басу. Затем, подключил катушку 3 мГн и также отслушал, запомнил. После этого попробовал чисто на басовой секции отслушать три предлагавшиеся варианта в цепи ФНЧ (это как бы цепь Цобеля): 1) 9,1 ОМ + 30 мкФ; 2) 9,1 Ом + 40 мкФ; 3) 16 Ом + 20 мкФ. В итоге, я принял решение, что наиболее интересные моменты на басу сохраняются при варианте 16 Ом + 20 мкФ (это то, что когда-то настроил для меня Александр Бокарёв)
++
По СЧ/ВЧ секции - в какой-то момент отметил, что правая АС (где отсутствует у меня в фильтре конденсатор 3,5 мкФ параллельно СЧ динамику) играет лучше. После этого, на левой АС стал пристально слушать вариант с конденсатором и без (параллельно СЧ динамику). В итоге - разницу не расслышал, от этого конденсатора 3,5 мкФ решил отказаться.
+++
И я очень рад всем трём последним изменениям, и вот почему. Уровень СЧ относительно стартового, где было 3 (!) Ома на землю, значительно вырос, именно от СЧ динамика, который и должен ними заниматься.. Сделанные Вами откаты увеличивают слитность полос.
По поводу того, что я чуть ранее написал, что после изменений в фильтрах - SE усилитель мне нравился больше, чем PP усилитель, в том числе на басу. В то время - сигнал попадал на РГ PP усилителя, затем шёл на РГ SE усилителя. Не знаю, есть ли в этом зависимость, но звучание поменялось, когда я подключил сигнал параллельно к РГ SE и PP усилителей.
Почему нельзя подключить входы УМ в параллель к движку одного РГ? Ведь два РГ грузят предыдущий каскад сильнее, чем один РГ. По смыслу, всё равно придется сводить к одному регулятору, ибо... Или поставить фиксированный делитель резисторами с отвода для РР.
Таким образом, когда я сделал так, чтобы сигнал с источника поступал одновременно на РГ SE усилителя и на РГ PP усилителя - я заметил, что как и ранее - бас лучше звучит с PP усилителя.
В таком варианте Вы не знаете, какое на самом деле соотношение НЧ и СЧ/ВЧ, и оно может отличаться от того, что Вы же выставили с одним SE.
К данному моменту в итоге - я как бы перешёл всё же на биамп (как наилучшее звучание). При этом - громкость приходится регулировать одновременно крутя два регулятора громкости - и PP и SE усилителей.
smile_27
В связи со всем этим - я хочу пройтись по пути перехода на биамп. В настоящий момент насущным вижу - изменить фильтр СЧ/ВЧ так, чтобы убрать лишнее "гашение" сигнала. Прошу помощи в этом. Так как я всё равно сейчас кручу раздельно два РГ на НЧ и СЧ/ВЧ секции - то в любом случае, уровни звучания этих динамиков выставляю примерно на слух. Подскажите, как определить, где "гасилку" (на СЧ или ВЧ) можно убрать. И как это выполнить корректно.
Корректно можно сделать только с Мультисимом, ибо изменения в гасилках потянут изменения в номиналах. через неделю.
А никак. Кроме варианта с отдельными усилителями и на СЧ и на ВЧ.
Или транс намотать , согласующий уровни двух полос, но это еще та тягомотина.
С отводами от вторички выходника ты кажется уже возился.
Пётр имеет в виду по возможности уменьшить гашение уровня в полосах. Не требуется полное уничтожение гасилок! Миссия выполнима.
Понял, утих.
А еще в плане последних наработок, параллельно цобелю полезно ставить емкостишку примерно 8-10-15 мкф, она добивает вопли на верхнем крае , порождаемые куполом басовика и заодно подтягивает верхний скат повыше, делая средину рельефнее. Катуха обычно просаживает участок в районе килогерца, а эта емкостишка оживляет некую тухлятину в средине на стыке .
Сейчас НЧ пашет в полку до 600 Гц, и очень сильно помогает на 1,5 кГц. Куда уж тут оживлять.
 

Пётр

1 ранг
Регистрация
29 Ноя 2019
Сообщения
1,582
Реакции
938
Репутация
55
Почему нельзя подключить входы УМ в параллель к движку одного РГ?
Потому что коэффициент усиления (чувствительность) у PP и у SE усилителей - разная. Чувствительность у SE - выше.
Я понимаю, что делитель из двух резисторов на входе SE следует делать. Но... во-первых я всё же предвижу возможность, как Вы выразились "уменьшить гашение уровня в полосах" СЧ/ВЧ секции в дальнейшем (что опять повлечёт изменение в "чувствительности", если можно так назвать). Кроме того - замеры АЧХ показали - что полка басовая - у меня была выше чем полка СЧ. Я на слух сейчас по факту подкручиваю басовую полку. На каком-то моменте остановился. Вот, думаю - а не померить ли АЧХ - поглядеть, как эти уровни полок (НЧ и СЧ) соотнеслись теперь, при подборе на слух...
 
Регистрация
23 Июл 2019
Сообщения
6,697
Реакции
5,274
Репутация
203
Страна
Украина
Потому что коэффициент усиления (чувствительность) у PP и у SE усилителей - разная. Чувствительность у SE - выше.
Я понимаю, что делитель из двух резисторов на входе PP следует делать.
На входе SE, а не РР. На РР сигнал напрямую с движка. Раза в 2 делитель на вход SE, после уменьшения гасилок до минимума.
замеры АЧХ показали - что полка басовая - у меня была выше чем полка СЧ.
Да, так было, и Вы привыкли.
Я на слух сейчас по факту подкручиваю басовую полку. На каком-то моменте остановился. Вот, думаю - а не померить ли АЧХ - поглядеть, как эти уровни полок (НЧ и СЧ) соотнеслись теперь, при подборе на слух...
Да-да, поглядите что Вы там накрутили ))) Сначала - на слух биампинг, и тут же - всё на одном SE.
 
Последнее редактирование:
Регистрация
12 Ноя 2019
Сообщения
28,310
Реакции
13,622
Репутация
395
Тонкость момента в трехполоске такова, что средник должен работать не сам по себе, продолжением ачх басовика. Более того, басовику нужно сделать наклон относительно нижнего края в районе 400-500, иначе получим призвук пустого ящика, позорный и дешевый. По итогу имеем ямку на 2-3 кгц , но уже с 3,5-4 кгц отдача должна вырасти до уровня НЧ. И это не все, а только начало дела.
дальше баланс накручивается, чтобы ничего не торчало, звучало слитно. Но как это рассказать, чтобы поняли - я без понятия. _hm_
По идее, после настройки полезно сохранить все полосовые ачх в виде оверлеев, чтобы всегда вывести их на экран и сравнить, что сделано с тем, что было.
Против советов вывести отдачу средника на уровень басовика я не возражаю.
Только такое уже было и пришлось все с нуля шаманить.
 
Последнее редактирование:
Регистрация
23 Июл 2019
Сообщения
6,697
Реакции
5,274
Репутация
203
Страна
Украина
Тонкость момента в трехполоске такова, что средник должен работать не сам по себе, продолжением ачх басовика. Более того, басовику нужно сделать наклон относительно нижнего края в районе 400-500,
Я попробовал прибрать 600 Гц, но Пётр вернул назад ))
иначе получим призвук пустого ящика, позорный и дешевый.
Не хвакт... Зависит от заполнения. Ежли колбаса сзади НЧ висит, то и стояк не пролезет )))
По итогу имеем ямку на 2-3 кгц , но уже с 3,5-4 кгц отдача должна вырасти до уровня НЧ
По итогу ямка от 700 до 4000 Гц.
 
Регистрация
12 Ноя 2019
Сообщения
28,310
Реакции
13,622
Репутация
395
Я попробовал прибрать 600 Гц, но Пётр вернул назад ))

Не хвакт... Зависит от заполнения. Ежли колбаса сзади НЧ висит, то и стояк не пролезет )))

По итогу ямка от 700 до 4000 Гц.
Яма на презенсе -она не везде там, а под некоторым углом. Средник. оттянутый на метр от басовика в сторону и наверх - как бы так сказать.....Ну, иначе не получится. Конструктив такой и с ним жить. Поэтому настраивалось все в некой точке, где все три полосы сложились в звук. Более того, в точке прослушки типа диван в тройке метров от колонок ачх на низу просто трагическая, стояки дикие, наваливать мощности точно не следует.
Лучше всего на сотке милливатт слушать с комфортным уровнем. Иначе комната надает пендалей.
А кстати, есть полезный вариант НЧ фильтра, взятый у Салтыкова, он дает уверенный результат, если нужно получить АЧХ басовика с переменной крутизной спада, плавной до кила и более крутой выше кила. Таким образом сохраняется презенс и уходит прикрик от кумпола в районе 2 кил, присущего многим профи динам .
 
Последнее редактирование:

Пётр

1 ранг
Регистрация
29 Ноя 2019
Сообщения
1,582
Реакции
938
Репутация
55
Так как полученный на данный момент вариант звучания - я считаю очень хорошим, решил максимально запечатлеть этот результат. Замеры старался делать наиболее аккуратно. При всех замерах - уровень сигнала для измерения одинаков.
Схема такая (как представлена от меня выше): https://ldsound.club/attachments/1-jpg.81840/
Соотношение сигнала на входе в усилители PP и SE - выставлены вручную, на слух, на музыке (как оптимальное по звучанию).

Левая АС. Микрофон метр от АС, на высоте между СЧ и ВЧ:
1.png


Левая АС, микрофон на метр от АС, по высоте - на 10 см выше чем середина между НЧ и СЧ:
2.png


Левая АС, расстояние 3 м, 1,6 м от пола по высоте:
3.png


Те же самые расположения микрофона, но для правой АС:
4.png

5.png

6.png
 

Сергей Z

1 ранг
Регистрация
14 Мар 2020
Сообщения
4,887
Реакции
1,088
Репутация
85
Страна
Россия
Николай, большое спасибо за варианты! Было увлекательно. И, может, будет продолжение

Здравствуйте. с наступившим Новым годом!
Я немного послушал за прошедшее время музыку. Вариантов - особо не перебирал. Переменным резистором, параллельно СЧ динамику в фильтрах - я выявил такое положение, когда на слух соотношение СЧ, ВЧ и НЧ казалось наиболее оптимальным. Замерил номинал - он получился 7,9 Ом. Ближайший имеющийся у меня - 7,5 Ом. Установил 7,5 Ом (вместо 6,6 Ом - т.е. приподняв таким образом немного уровень СЧ).
По басовой секции - решил сориентироваться на слух. Подключил басовую АС напрямую от усилителя - даже без катушки и без СЧ/ВЧ. Попытался в уме мысленно отнять ненужные средние частоты, воспроизводимые при этом басовиком и зафиксировать, запечатать в памяти то хорошее, что при этом присутствовало в басу. Затем, подключил катушку 3 мГн и также отслушал, запомнил. После этого попробовал чисто на басовой секции отслушать три предлагавшиеся варианта в цепи ФНЧ (это как бы цепь Цобеля): 1) 9,1 ОМ + 30 мкФ; 2) 9,1 Ом + 40 мкФ; 3) 16 Ом + 20 мкФ. В итоге, я принял решение, что наиболее интересные моменты на басу сохраняются при варианте 16 Ом + 20 мкФ (это то, что когда-то настроил для меня Александр Бокарёв).
По СЧ/ВЧ секции - в какой-то момент отметил, что правая АС (где отсутствует у меня в фильтре конденсатор 3,5 мкФ параллельно СЧ динамику) играет лучше. После этого, на левой АС стал пристально слушать вариант с конденсатором и без (параллельно СЧ динамику). В итоге - разницу не расслышал, от этого конденсатора 3,5 мкФ решил отказаться.
По поводу того, что я чуть ранее написал, что после изменений в фильтрах - SE усилитель мне нравился больше, чем PP усилитель, в том числе на басу. В то время - сигнал попадал на РГ PP усилителя, затем шёл на РГ SE усилителя. Не знаю, есть ли в этом зависимость, но звучание поменялось, когда я подключил сигнал параллельно к РГ SE и PP усилителей.
...
Таким образом, когда я сделал так, чтобы сигнал с источника поступал одновременно на РГ SE усилителя и на РГ PP усилителя - я заметил, что как и ранее - бас лучше звучит с PP усилителя. К данному моменту в итоге - я как бы перешёл всё же на биамп (как наилучшее звучание). При этом - громкость приходится регулировать одновременно крутя два регулятора громкости - и PP и SE усилителей.
Регулятор громкости должен быть общим для усилителей обеих полос. Второй регулятор нужен для регулировки соотношения громкостей полосовых усилителей. Это реализуется очень просто.
В связи со всем этим - я хочу пройтись по пути перехода на биамп.
Очень правильное решение! Тем более со столь своеобразной акустикой.
. В настоящий момент насущным вижу - изменить фильтр СЧ/ВЧ так, чтобы убрать лишнее "гашение" сигнала. Прошу помощи в этом. Так как я всё равно сейчас кручу раздельно два РГ на НЧ и СЧ/ВЧ секции - то в любом случае, уровни звучания этих динамиков выставляю примерно на слух. Подскажите, как определить, где "гасилку" (на СЧ или ВЧ) можно убрать. И как это выполнить корректно.
 

Сергей Z

1 ранг
Регистрация
14 Мар 2020
Сообщения
4,887
Реакции
1,088
Репутация
85
Страна
Россия
Забавно. Я попытался ответить не дочитав почти целую страницу.
Но изменить схему регулировки громкости всё равно надо. Это облегчает жизнь. В том числе и при настройке АС.
 
Регистрация
12 Ноя 2019
Сообщения
28,310
Реакции
13,622
Репутация
395
Так как полученный на данный момент вариант звучания - я считаю очень хорошим, решил максимально запечатлеть этот результат. Замеры старался делать наиболее аккуратно. При всех замерах - уровень сигнала для измерения одинаков.
Схема такая (как представлена от меня выше): https://ldsound.club/attachments/1-jpg.81840/
Соотношение сигнала на входе в усилители PP и SE - выставлены вручную, на слух, на музыке (как оптимальное по звучанию).

Левая АС. Микрофон метр от АС, на высоте между СЧ и ВЧ:
Посмотреть вложение 81844

Левая АС, микрофон на метр от АС, по высоте - на 10 см выше чем середина между НЧ и СЧ:
Посмотреть вложение 81845

Левая АС, расстояние 3 м, 1,6 м от пола по высоте:
Посмотреть вложение 81846

Те же самые расположения микрофона, но для правой АС:
Посмотреть вложение 81847
Посмотреть вложение 81848
Посмотреть вложение 81849
Выдохни, возрадуйся, замри и не трогай. Все идеально.
Другой вопрос, меряешь на оси между пищалой и средником, а слушаешь черте где внизу, а так нельзя.
Сам свожу в стороне от колонки, в точке ее реальной направленности .
Получится- глянь, что там в стороне.
По памяти, на прошлых АЧХ на средине в районе кила была дырка, которая сейчас куда-то делась. Поэтому не мешало бы выяснить, куда делась и что этому причина, то ли реальные изменения в ачх либо неправильно выбранная точка замера.
 
Последнее редактирование:

Пётр

1 ранг
Регистрация
29 Ноя 2019
Сообщения
1,582
Реакции
938
Репутация
55
Сегодня через тумблер подключал в НЧ фильтре конденсатор 10 мкФ параллельно цепи Цобеля (у меня это 16,6 Ом + 20 мкФ). Слушал музыку и в руках держал тумблер на длинном проводе. Щёлкал. В итоге - звучание мне больше понравилось без этого конденсатора 10 мкФ.
По памяти, на прошлых АЧХ на средине в районе кила была дырка, которая сейчас куда-то делась. Поэтому не мешало бы выяснить, куда делась и что этому причина, то ли реальные изменения в ачх либо неправильно выбранная точка замера.
Да, тоже помню - про провал в районе 1 кГц. Но, может, это он и есть:
3.jpg

В любом случае, если откровенно - этот провал меня больше пугал когда явно присутствовал. Чем сейчас - когда его будто-бы потеряли...

Сегодня слушал - всё устраивает.
Дальше - хочется попробовать "разгрузить" СЧ/ВЧ секцию - то есть сделать так, чтобы при мЕньшем подводимом напряжении с УНЧ - она бы выдавала такое же звуковое давление (СЧ/ВЧ секция) как сейчас с действующими фильтрами. Как я понял - Николай сможет позже в программке пересчитать в этом направлении пассивные фильтры. Только - хотелось бы чтобы номиналы катушек остались те же.
По басовой секции, с собственным отдельным теперь PP усилителем - хотелось бы попробовать фильтр на входе усилителя. Например - поставить простенький фильтр первого порядка на входе усилителя басовой секции и убрать при этом катушку 3 мГн в пассивном фильтре после УНЧ. Подскажите в этом направлении. Вот эта схема на входе усилителя: https://ldsound.club/attachments/7-png.81145/ предлагалась Николаем как эквивалент вместо пассивного фильтра ФНЧ после усилителя, я правильно понял? То есть - как я понял - сделав такую схему перед PP усилителем и удалив при этом детали пассивного фильтра (3 мГн, 16,6 Ом, 20 мкФ) (а по факту - тупо подключив басовый динамик к выходу PP усилителя) - я получу в микрофоне ту же АЧХ, что имеется сейчас с указанным пассивным фильтром?
 
Регистрация
23 Июл 2019
Сообщения
6,697
Реакции
5,274
Репутация
203
Страна
Украина
Сегодня через тумблер подключал в НЧ фильтре конденсатор 10 мкФ параллельно цепи Цобеля (у меня это 16,6 Ом + 20 мкФ). Слушал музыку и в руках держал тумблер на длинном проводе. Щёлкал. В итоге - звучание мне больше понравилось без этого конденсатора 10 мкФ.
Ещё раз подтвердили Вашу любовь к слитности полос. Что неудивительно при таком расстоянии между НЧ и СЧ излучателями.
Да, тоже помню - про провал в районе 1 кГц. Но, может, это он и есть:
Посмотреть вложение 81913
В любом случае, если откровенно - этот провал меня больше пугал когда явно присутствовал. Чем сейчас - когда его будто-бы потеряли...
С трёх метров его не будет, картинка (без эха) будет похожа на нижний стык.
Сегодня слушал - всё устраивает.
Дальше - хочется попробовать "разгрузить" СЧ/ВЧ секцию - то есть сделать так, чтобы при мЕньшем подводимом напряжении с УНЧ - она бы выдавала такое же звуковое давление (СЧ/ВЧ секция) как сейчас с действующими фильтрами. Как я понял - Николай сможет позже в программке пересчитать в этом направлении пассивные фильтры. Только - хотелось бы чтобы номиналы катушек остались те же.
Техзадание принято. Взять схему #3,660 СЧ/ВЧ блока и, не трогая номиналы катушек (но почему?) сделать максимально чувствительный клон.
Вот эта схема на входе усилителя: https://ldsound.club/attachments/7-png.81145/ предлагалась Николаем как эквивалент вместо пассивного фильтра ФНЧ после усилителя, я правильно понял? То есть - как я понял - сделав такую схему перед PP усилителем и удалив при этом детали пассивного фильтра (3 мГн, 16,6 Ом, 20 мкФ) (а по факту - тупо подключив басовый динамик к выходу PP усилителя) - я получу в микрофоне ту же АЧХ, что имеется сейчас с указанным пассивным фильтром?
Теоретически - ДА. Номиналы схемы можно пропорционально менять (напомню). Подобрано под замену именно стартового, он же финишный, ФНЧ.
Дело в том, что лично участвовал в настройке этой системы, до этого точно так же год тут вымучивали разные варианты. Все они мимо. Ухи видимо у нас с дядей Петром шибко разные. ему одно слышится, мне совсем другое.
Дядя Саша! Комната - другая, там всё другое стало.
Боюсь, что Петя настроит " по совету друзей", а потом супруга кааак вставит ему пендаля , прикажет все вернуть как было.
Сам слушает, сам и получит smile_1
 
Последнее редактирование:
Регистрация
12 Ноя 2019
Сообщения
28,310
Реакции
13,622
Репутация
395
Про другую комнату. Гляньте страницу 1 с АЧХ : резонанс на 30, резонанс на 55 и яма на 40. Набор с последней страницы ветки тот же.

Я попробовал прибрать 600 Гц, но Пётр вернул назад ))

Не хвакт... Зависит от заполнения. Ежли колбаса сзади НЧ висит, то и стояк не пролезет )))

По итогу ямка от 700 до 4000 Гц.
Тут про другое. Нарушенный баланс в настройке басовика в оформлении даст призвук пустого ящика и в ящике с поглотителем, спокойно и запросто.
 
Последнее редактирование:
Регистрация
23 Июл 2019
Сообщения
6,697
Реакции
5,274
Репутация
203
Страна
Украина
Про другую комнату.
Со слов Пётр
Нарушенный баланс в настройке басовика в оформлении даст призвук пустого ящика и в ящике с поглотителем, спокойно и запросто.
Та понятно. Только кто же снизу петь будет, ежли СЧ на 1,5 метра поднят. Вот на слух и хочется полосу пошире от НЧ, КМК тяжелый случАй.
Петру надо определиться с регуляторами и местом установки схемы https://ldsound.club/attachments/7-png.81145/, (и другой схемы в СЧ, убирающей 30 мкФ, - на будущее) и выбрать коэффициент пересчета номиналов.
 

Alex TV

1 ранг
Регистрация
28 Мар 2021
Сообщения
3,916
Реакции
1,146
Репутация
79
Имя
Александр Т
Тут про другое. Нарушенный баланс в настройке басовика в оформлении даст призвук пустого ящика и в ящике с поглотителем, спокойно и запросто.
Там классическая революционная ситуация.
Низы не могут, верхи не хотят.
И как ни крути, а без революции хрен зазвучить.
Такшта не рок надо слушать, а Интернационал!
 

Пётр

1 ранг
Регистрация
29 Ноя 2019
Сообщения
1,582
Реакции
938
Репутация
55
Техзадание принято. Взять схему #3,660 СЧ/ВЧ блока и, не трогая номиналы катушек (но почему?) сделать максимально чувствительный клон.
Да, верно. Именно такая просьба. А я потом померяю микрофоном от динамиков результат клонирования (коли в теории схема такая рассчитается). А номиналы катушек - можно трогать, конечно. Просто в этом случае (с другими номиналами) - мне понадобится потратить провод и время на изготовление новых катушек.
Про другую комнату. Гляньте страницу 1 с АЧХ : резонанс на 30, резонанс на 55 и яма на 40. Набор с последней страницы ветки тот же.
История такова, что в конце весны 2020 года, в ожидании жены из роддома - пришлось большую комнату (зал, в котором в 2019 побывал Александр) - переделать в три комнатки поменьше (чтобы малышу было спокойнее от всех и наоборот - чтобы всем было поспокойнее от малыша). В связи с этим - длина и ширина помещения в котором стоят колонки - изменились. Раз не поменялись резонансы - ну, возможно, они зависят от высоты от пола до потолка.
Со слов Пётр

Петру надо определиться с регуляторами и местом установки схемы https://ldsound.club/attachments/7-png.81145/, (и другой схемы в СЧ, убирающей 30 мкФ, - на будущее) и выбрать коэффициент пересчета номиналов.
Да, именно это - я хочу попробовать сделать и послушать на слух изменения. Проблема в том, что нет у меня понимания, как рождается подобная схема и каков критерий её применения. Между источником сигнала и регулятором громкости басового усилителя - корректно эту схемку расположить?

Насчёт того, что "жена даст пендаля вернуть всё обратно" - очень может быть. И не обязательно жена - сам себе. Я высоко ценю тот результат, что был получен при непосредственном участии А. Б. Но нужно с пониманием отнестись к моим действиям. Вернуться на предшествующую позицию - я всегда успею. А вот послушать биамп с фильтром на входе усилителя - это же любопытно! Можно воспринимать это как просто игра, развлечение, пробы и получение опыта.
И откровенно говоря - мне кажется что я не смогу достичь того баса, которого хотелось бы. С этими басовиками, с этими ящиками, с этим помещением. Тот бас, которого хочу - я слышал на концерте на стадионе и на прослушивании профессиональных массивов на выставке "Музыка-Москва 2006" (громкий зал, сектор "Function One"). Но осознание того что мне не удастся достичь желаемого результата - меня не ввергает в уныние. Я не ставлю себе такой цели в жизни. Но одно знаю: всё что я слышал с басовиками относительно малого размера (10"), даже если эти басовики были "породистые" весь этот бас ещё дальше от желаемого, чем то что имею сейчас. Субъективно - мне нравятся басовики с бумажным или тряпичным подвесом, относительно больших размеров (их звучание). Какое-то неизгладимое хорошее впечатление в моей памяти оставил 6ГД-1 своим звучанием (когда мне его давали послушать ненадолго). 6ГД-2 в плане звучания в этом отношении - меня впечатлил гораздо меньше.
 
Последнее редактирование:
Регистрация
12 Ноя 2019
Сообщения
28,310
Реакции
13,622
Репутация
395
Да, верно. Именно такая просьба. А я потом померяю микрофоном от динамиков результат клонирования (коли в теории схема такая рассчитается). А номиналы катушек - можно трогать, конечно. Просто в этом случае (с другими номиналами) - мне понадобится потратить провод и время на изготовление новых катушек.

История такова, что в конце весны 2020 года, в ожидании жены из роддома - пришлось большую комнату (зал, в котором в 2019 побывал Александр) - переделать в три комнатки поменьше (чтобы малышу было спокойнее от всех и наоборот - чтобы всем было поспокойнее от малыша). В связи с этим - длина и ширина помещения в котором стоят колонки - изменились. Раз не поменялись резонансы - ну, возможно, они зависят от высоты от пола до потолка.

Да, именно это - я хочу попробовать сделать и послушать на слух изменения. Проблема в том, что нет у меня понимания, как рождается подобная схема и каков критерий её применения. Между источником сигнала и регулятором громкости басового усилителя - корректно эту схемку расположить?

Насчёт того, что "жена даст пендаля вернуть всё обратно" - очень может быть. И не обязательно жена - сам себе. Я высоко ценю тот результат, что был получен при непосредственном участии А. Б. Но нужно с пониманием отнестись к моим действиям. Вернуться на предшествующую позицию - я всегда успею. А вот послушать биамп с фильтром на входе усилителя - это же любопытно! Можно воспринимать это как просто игра, развлечение, пробы и получение опыта.
И откровенно говоря - мне кажется что я не смогу достичь того баса, которого хотелось бы. С этими басовиками, с этими ящиками, с этим помещением. Тот бас, которого хочу - я слышал на концерте на стадионе и на прослушивании профессиональных массивов на выставке "Музыка-Москва 2006" (громкий зал, сектор "Funktion One"). Но осознание того что мне не удастся достичь желаемого результата - меня не ввергает в уныние. Я не ставлю себе такой цели в жизни. Но одно знаю: всё что я слышал с басовиками относительно малого размера (10"), даже если эти басовики были "породистые" весь этот бас ещё дальше от желаемого, чем то что имею сейчас. Субъективно - мне нравятся басовики с бумажным или тряпичным подвесом, больших размеров (их звучание). Какое-то неизгладимое хорошее впечатление в моей памяти оставил 6ГД-1 своим звучанием (когда мне его давали послушать ненадолго). 6ГД-2 в плане звучания в этом отношении - меня впечатлил гораздо меньше.
Верно пишешь про качественный бас от легкого басовика большой площади.
Там все принципиально иначе, нежели с небольшим утюжком на резине.
И ещё. Катушка на 3 мГн плюс выходное в 4, 7 Ома даст результат снижения реальной индуктивности и уменьшению крутизны спада басовика наверху.
 

Пётр

1 ранг
Регистрация
29 Ноя 2019
Сообщения
1,582
Реакции
938
Репутация
55
Номиналы схемы можно пропорционально менять (напомню). Подобрано под замену именно стартового, он же финишный, ФНЧ.
Извиняюсь за свою радио-неграмотность. Не понимаю, как пропорционально менять номиналы. Нашёл у себя конденсаторы 223 нФ и 98 нФ (ёмкости - по мультиметру. По цифрам на корпусе - это 0,22 мкФ и 0,1 мкФ). Вопрос - какие должен поставить номиналы резисторов?
 
Регистрация
12 Ноя 2019
Сообщения
28,310
Реакции
13,622
Репутация
395
Дядя Пётр, расшифруй вектор твоей движухи: неужто снова активный фильтр + многоампинг, вариант 2024? " Грабли-2"? Вроде было уже такое или это дежавю?
Ты уверен, что эта тема точно тебе по силам и знаниям?
По памяти, это тебя не устроило тогда, ничем. И приводил доводы. что было не так.
 

Пётр

1 ранг
Регистрация
29 Ноя 2019
Сообщения
1,582
Реакции
938
Репутация
55
Дядя Пётр, расшифруй вектор твоей движухи: неужто снова активный фильтр + многоампинг, вариант 2024? Вроде было уже такое или это дежавю?
Я так понимаю - этот не является "активным". Он также пассивный, просто на входе усилителя
1.jpg

или я не прав?
Посмотрите пожалуйста, верно ли выполнено "пропорциональная замена номиналов".

Насчёт того, что такое уже было. Да - было. Но мне там не понравилось итогово. Может, из-за интегральной микросхемы. Тут теперь - PP на бас. Пока что нравится больше. Ну и - не пробовал ещё фильтр перед УНЧ. Вот, пытаюсь...
 
Регистрация
12 Ноя 2019
Сообщения
28,310
Реакции
13,622
Репутация
395
Прежде сними АЧХ с пассивным фильтром. сохрани в оверлее, чтобы потом выгнать ее на экран и сравнить с новым вариантом. Иначе встрянешь в непонятки по самы ухи.
 

Пётр

1 ранг
Регистрация
29 Ноя 2019
Сообщения
1,582
Реакции
938
Репутация
55
Прежде сними АЧХ с пассивным фильтром. сохрани в оверлее, чтобы потом выгнать ее на экран и сравнить с новым вариантом. Иначе встрянешь в непонятки по самы ухи.
Это правильнее всего сделать микрофоном у пыльника НЧ динамика, на свип-тоне?
 
Регистрация
12 Ноя 2019
Сообщения
28,310
Реакции
13,622
Репутация
395
Это правильнее всего сделать микрофоном у пыльника НЧ динамика, на свип-тоне?
Нет в метре-полутора метрах , в точке привычного замера излучений басовика и средника. Ты же их где-то женишь, если выводишь раздельные и суммарные ачх?
Но никто не мешает снять и замеры в ближнем поле. Там куда меньше комнатной пляски святого Витта.
 

KSV

1 ранг
Регистрация
10 Июн 2020
Сообщения
7,000
Реакции
7,238
Репутация
257
Страна
Россия
Город
Москва
Имя
Сергей
Нашёл у себя конденсаторы 223 нФ и 98 нФ (ёмкости - по мультиметру. По цифрам на корпусе - это 0,22 мкФ и 0,1 мкФ). Вопрос - какие должен поставить номиналы резисторов?
Полвека назад нас учили, что "инженерная" точность = 5%. Это значит что такой разброс допустим и его надо игнорировать (за исключением особых случаев). Это значит что Вам не надо стремиться к точности лучше 5 %.
Смотрим.
Написано 0,22 мкФ = 220 нФ. 5% от этого 11 нФ. Значит 209...231 нФ норма.
У вас точность лучше, примерно 1% поэтому не надо тратить время на достижение абсолютной точности. У конденсаторов очень часто допуск 20%, у резисторов 5%.
Разница между 98 нФ и 100 нФ (0,1 мкФ) =2%. Значит наплевать и забыть.
Я уже не пишу, что измерительный прибор всегда привирает - у него своя точность.
 

Статистика форума

Темы
3,093
Сообщения
235,949
Пользователи
2,387
Новый пользователь
Тула
Сверху Снизу