Радиотехника У-101 стерео

  • Автор темы Автор темы LDS
  • Дата начала Дата начала
от стабилизатора напряжения я планирую запитатать дифкаскад УМ и РТ.
Не надо всё валить в одну кучу. Не надо смешивать РТ и УМЗЧ.
УМЗЧ - отдельная тема.
И начать надо именно с него, а не с РТ.
Добиться, чтобы УМЗЧ работал очень хорошо НА СЛУХ и только потом двигаться ко входу СРАВНИВАЯ на слух звук прямого включения УМЗЧ и звук через РТ.
 
Всем здравствуйте! подскажите сколько будет стоить профилактика у 101 ( и какие работы мастер должен сделать)?
Всё зависит от состояния усилителя и мастер сам определит сколько будет стоить и какие работы следует выполнить.
 
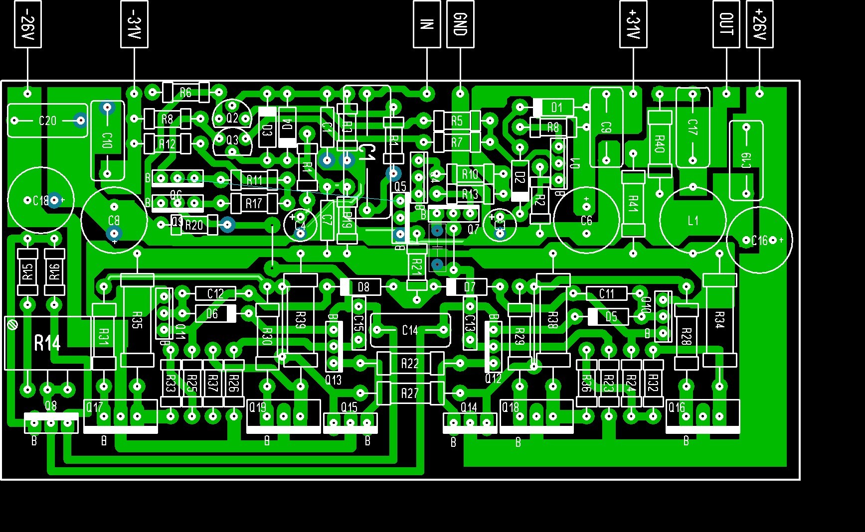
Обещанная печатка.Такая. Если нужна дам в спринте
 

Вложения

  • у101пл.JPG
    у101пл.JPG
    536.4 KB · Просмотры: 351
Обещанная печатка.Такая. Если нужна дам в спринте
Добрый день. Спасибо, я писал, что не хочу заниматься самостоятельной сборкой, слишком кропотливая работа.
А вообще то скиньте в личку только .
 
Добрые люди здравствуйте. Скажите от чего на одном из выходов постоянное напряжение 2 вольта из за этого отрубает защиту? Кондеры электролиты меняны все в круг везде
 
Последнее редактирование:
Добрые люди здравствуйте. Скажите от чего на одном из выходов постоянное напряжение 2 вольта из за этого отрубает защиту? Кондеры электролиты меняны все в круг везде
Транзисторы средней паршивости могут подкинуть что угодно.
Первое, что сделал бы сам- глянул , что на входе сидит, дифкаскад смотреть, относительно земли на базах дифа. Потом тупо каждый транзистор в схеме проверить на напряжение база-эмиттер. В норме у исправного и в режиме там от 0,52 до 0,56 в. (кроме запертых в защите) Сильно меньше или сильно больше указывает на неисправность.
 
Блок УМ этого усилителя самый гадкий в ремонте, чемпион в этом.
Дорожки "невидимые", сливаются по цвету с гетинаксом. При паянии отскакивают от него на раз.
На плате полно ненадежных резисторов 0,125 Вт, или мощностью еще ниже, вместо отличных 0,25 Вт.
Были случаи, у меня с приятелем, когда меняли на плате ВСЕ детали, до единой. А он не запускался, зависал триггером.
 
Гетинакс еще та пакость. Со всеми навыками в пайке не удается без повреждения дорожек изъять деталь. Одноразовая мерзость. И самая жуть, когда кто-то уже полазил по плате, пересобачил все ведерным паялом. И потом приносят такое чудо, на, глянь, ЧТО-ТО НЕ РАБОТАЕТ....
 
Был в командировке на "Молдавизолите", аккурат перед тамошней войной, выбрался оттуда за пару дней до стрельбы. В номере познакомился со снабженцем из Латвии. Долго допытывался, почему он берет для завода телевизоров и фольгированный гетинакс, и фольгированный стеклотекстолит, если последний лучше по всем показателям. Так ничего и не добился, он просто не знал этого. Но подтвердил, что замена категорически не предусмотрена.
Позже сам допер, что фольгированный гетинакс НЕ ГОРИТ, в отличие от стеклотекстолита.
Совковые цветные телевизоры "славились", как первые "друзья" пожарных.
 
Был в командировке на "Молдавизолите", аккурат перед тамошней войной, выбрался оттуда за пару дней до стрельбы. В номере познакомился со снабженцем из Латвии. Долго допытывался, почему он берет для завода телевизоров и фольгированный гетинакс, и фольгированный стеклотекстолит, если последний лучше по всем показателям. Так ничего и не добился, он просто не знал этого. Но подтвердил, что замена категорически не предусмотрена.
Позже сам допер, что фольгированный гетинакс НЕ ГОРИТ, в отличие от стеклотекстолита.
Совковые цветные телевизоры "славились", как первые "друзья" пожарных.
Производство стекловолокна и стеклоткани дико дорогое. Гетинакс по сравнению с ним дармовой. Вояки применяют стеклолит, им денег на него выделяется. Остальным что осталось.
 
Скорее всего не настолько фольгированный стеклотекстолит дорогой, чтобы сильно влиять на цену тогдашних телевизоров. Если так, тогда вся их начинка была бы на гетинаксе, и тот снабженец брал бы только его. Говорили только о производстве теликов.
Гетинакс гораздо менее жесткий, чем стекло, коробленый легко выровнять в плоскость.
Возможно, из-за механических напряжений печатные проводники У-101 иногда дают невидимые разрывы. Обнаружить которые может не получиться даже прозвонкой - малейшее нажатие - контакт есть, чуть меньшее, и контакта нет.
 
Скорее всего не настолько фольгированный стеклотекстолит дорогой, чтобы сильно влиять на цену тогдашних телевизоров. Если так, тогда вся их начинка была бы на гетинаксе, и тот снабженец брал бы только его. Говорили только о производстве теликов.
Гетинакс гораздо менее жесткий, чем стекло, коробленый легко выровнять в плоскость.
Возможно, из-за механических напряжений печатные проводники У-101 иногда дают невидимые разрывы. Обнаружить которые может не получиться даже прозвонкой - малейшее нажатие - контакт есть, чуть меньшее, и контакта нет.
В 1978 -79 году курировал завод стекловолокна в Дагестане. И там был цех стеклянной нити, в котором плавилось стекло и вытягивались через фильеры стеклянные нити, тут же мотались на шпули и потом шли в ткацкий цех, на стеклоткань.
Так вот, плавка стекла шла в тысячах раскаленных добела платиновых"лодочках", размером с дамскую туфлю. Через них шел ток по медным рельсам.
Огромный цех, забитый плавильными печами. Прикиньте цену оборудования.При этом платина возгонялась на окружающие огнестойкие кирпичи, потом печь разбирали и извлекали платину в особом помещении с толстенной тяжеленной дверью и охраной.

Скорее всего не настолько фольгированный стеклотекстолит дорогой, чтобы сильно влиять на цену тогдашних телевизоров. Если так, тогда вся их начинка была бы на гетинаксе, и тот снабженец брал бы только его. Говорили только о производстве теликов.
Гетинакс гораздо менее жесткий, чем стекло, коробленый легко выровнять в плоскость.
Возможно, из-за механических напряжений печатные проводники У-101 иногда дают невидимые разрывы. Обнаружить которые может не получиться даже прозвонкой - малейшее нажатие - контакт есть, чуть меньшее, и контакта нет.
Шеф восстанавливал такие дорожки заклепками по концам и пропайкой луженой многожилой.
 
Махачкалинский завод мог делать ткани только конструкционные. На фольгированный стеклотекстолит шли тонкие, полупрозрачные ткани. Впрочем, Чайна сейчас заваливает мир сравнительно дешёвой стеклотканью. Наши инженеры им в этом сильно помогли.

Сразу взял за правило пролуживать на стеклотекстолите все дорожки. Силовые и земляные параллельно с облуживанием усиливаю луженым медным проводом подходящей толщины, иногда шинкой.
Интересно, есть ли где в сети рисунок платы У-101, чтобы любой желающий мог повторить ее на стекле?
 
Не знаю откуда ,но в Новгороде этого фольгинированного стеклотекстолита было много. Разной толщины. От миллиметровки до 5-6 мм.
 
Блок УМ этого усилителя самый гадкий в ремонте, чемпион в этом.
Дорожки "невидимые", сливаются по цвету с гетинаксом. При паянии отскакивают от него на раз.
На плате полно ненадежных резисторов 0,125 Вт, или мощностью еще ниже, вместо отличных 0,25 Вт.
Были случаи, у меня с приятелем, когда меняли на плате ВСЕ детали, до единой. А он не запускался, зависал триггером.
пискну....вот это еще хужее:
 

Вложения

  • вега 122.JPG
    вега 122.JPG
    98.5 KB · Просмотры: 256

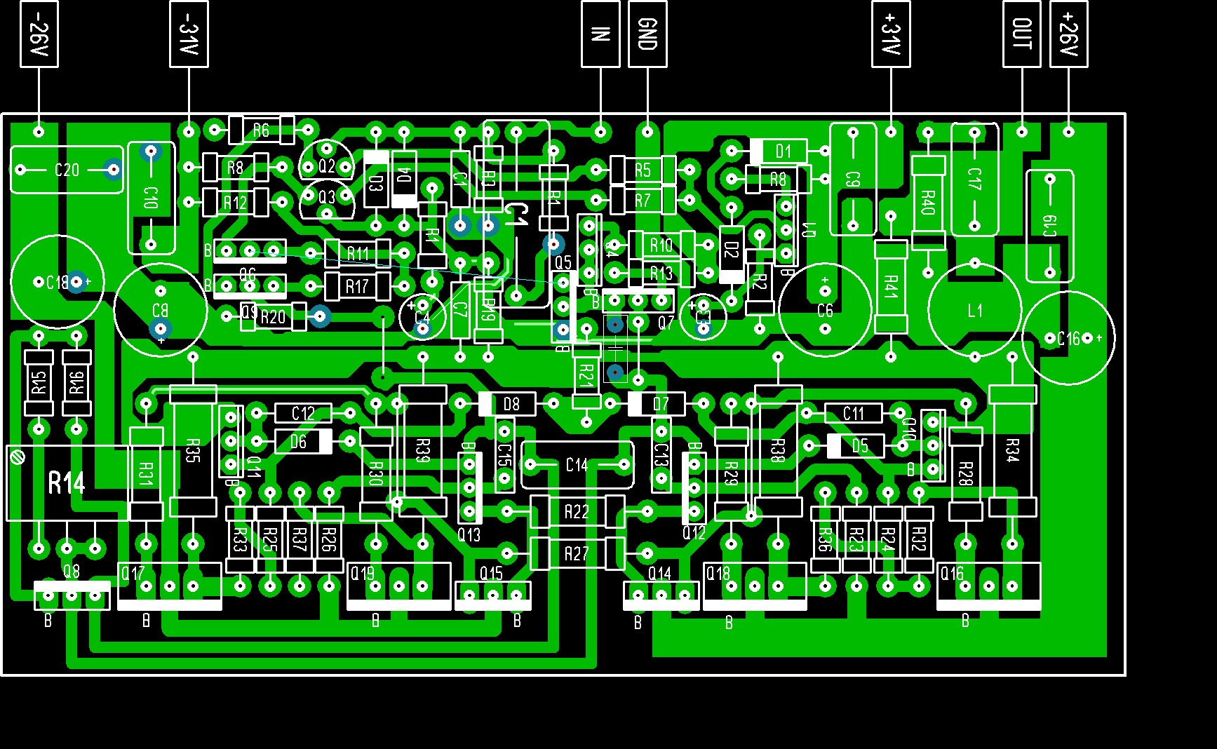
Вложения

  • у101пл_.JPG
    у101пл_.JPG
    477.1 KB · Просмотры: 377
Есть вот такая картинка. Не смотрел ещё какая ревизия. Может быть переделка.
есть у меня такая картинка. Посмотрите внимательно на номера транзисторов этой печатки и сравните со схемой, Q16 указан как оконечный , силовой, в схеме усилителя это VT16 КТ626. Возможно я что то не правильно понял? Возможно это VT20? Тогда понятно и всё встаёт на свои места. Много вопросов по элементной базе.
 
Последнее редактирование:
Позже сам допер, что фольгированный гетинакс НЕ ГОРИТ, в отличие от стеклотекстолита.
Совковые цветные телевизоры "славились", как первые "друзья" пожарных.
НЕ ГОРИТ скорее стеклотекстолит, а гетинакс на основе прессованной бумаги. Совковые телевизоры как раз и делали на гетинаксовых платах.
 
НЕ ГОРИТ скорее стеклотекстолит, а гетинакс на основе прессованной бумаги. Совковые телевизоры как раз и делали на гетинаксовых платах.
Стеклотекстолит на эпоксидном связующем, горит, как бумага.
А бумага в гетинаксе на фенольном связующем, вообще не горит, только воняет и обугливается.
Попробуйте поджечь.
 
Доброго времени суток уважаемые форумчане!
У меня Радиотехника У101 стерео лежала примерно 1998 года, не когда было заниматься, да и не интересно было. Усилитель не впечатлил, кажется сама схема усилителя не плохая, но играет не прозрачно, звук ватный какой то. Нет такой живой сцены что ли, думал стоит ли возиться с ним, с тембр блоком на одной к157. Вообще так отвратительно собрано. Проводка какая то несуразная, как швейные нитки, в ТБ поставили подстроечное сопротивление на выходе 22К вместо 2,2к . Фон низкочастотный идёт тихий глухой. Занялся реставрацией, заменил все электролиты, проводку, обвязку заземления корпуса и разводку на усилитель, сделал всё по науке, отдельно все. От блока выпрямителя. В УНЧ один канал ни выставляется ток покоя, 250 мА не убирался. Разобрался с этим казусом, подстроечник всё портил, сейчас 50мА в каналах. Поставил стабилитроны в тембр блоке. Заменил конденсатор в УНЧ по входу, 1,5 мкФ на 3,3 электролитический неполярный. Ожил усилитель, даже понравился как звучит.
Сделано как в этом обзоре

На данный момент не могу ни как с фоном, гулом разобраться. Всё сделал по "науке", земля на корпус выведена в одном месте, силовую часть от БП на усилитель вывел отдельно, на тембр блок с другой точки на плате выпрямителя, все сигнальные провода в экране. Входной коммутатор убрал, все провода шлейфов демонтировал. Фон исчез который раньше был. Усилитель играет хорошо, ТБ на одной микросхеме К157 и хватает его.
Включаю усилитель и уровень полной громкости делаю, слышен слабый гул , отключаю сигнальный провод со входа ТБ( тембр блока) , всё чисто ни фона ни гула.

Кто то возможно подскажет где искать казус?
Не используйте селектор и пред в этом усе они ужасны, сигнал сразу на оконечник, на входе можно заменить конд на wima или epcos, в обратной связи встречно паралельно поставьте электронлиты и зашунтируйте 1uf тоже wima или epcos, эмиттерные резисторы замените на С5-16МВ, и минимум по 10000uf в плечо low esr, ток покоя по максимуму пока радиатор справляется, я делал градусов 60 на холостом ходу ток точно не помню какой получался, и вольт добавку с накальной обмотки использовать, звук не узнаете ..
 
Последнее редактирование:
Не используйте селектор и пред в этом усе они ужасны, сигнал сразу на оконечник, на входе можно заменить конд на wima или epcos, в обратной связи встречно паралельно поставьте электронлиты и зашунтируйте 1uf тоже wima или epcos, эмиттерные резисторы замените на С5-16МВ, и минимум по 10000uf в плечо low esr, ток покоя по максимуму пока радиатор справляется, я делал градусов 60 на холостом ходу ток точно не помню какой получался, и вольт добавку с накальной обмотки использовать, звук не узнаете ..
Всё уже сделал, селектор входов выкинул, сделал разводку правильно и работает, не фонит, ни шумит, пред отлично работает, оставил микросхему К157. На усилителе УМ вместо входного кондера 1,5мкФ поставил неполярный электролит 3,3мкФ... и усилитель зазвучал. .Красиво звучит, до этого звук был зажатый. Для первого усилителя купил донора снял от туда блок индикации, т.к. я по своей глупости поломал БИ, теперь и второй восстановил и блок индикации свой сделал. Второй усилитель с ТБ на трех микросхемах, поставил там ОУ импортные. В эмитрных цепях выходных тр-ров заменил сопротивления на керамические 0,33 Ом, ток покоя выставил 60мА..
Спасибо за совет. Очень благодарен.
 
Всё уже сделал, селектор входов выкинул, сделал разводку правильно и работает, не фонит, ни шумит, пред отлично работает, оставил микросхему К157. На усилителе УМ вместо входного кондера 1,5мкФ поставил неполярный электролит 3,3мкФ... и усилитель зазвучал. .Красиво звучит, до этого звук был зажатый. Для первого усилителя купил донора снял от туда блок индикации, т.к. я по своей глупости поломал БИ, теперь и второй восстановил и блок индикации свой сделал. Второй усилитель с ТБ на трех микросхемах, поставил там ОУ импортные. В эмитрных цепях выходных тр-ров заменил сопротивления на керамические 0,33 Ом, ток покоя выставил 60мА..
Спасибо за совет. Очень благодарен.
Керамические резисторы в мусор! С5-16МВ! Вч хайэндовские станут...
 
Как с таким пониманием, чего-то делать?
Не бывает керамических резисторов. Хотя у всех резисторов резистивный слой на керамике - напылён, намотан или пришпандорен другим способом.
 
Керамические резисторы в мусор! С5-16МВ! Вч хайэндовские станут...
Не нужно умничать, прекрасно знаю эти резисторы, но если на ослика одеть седло скакуном он не станет. Не в коня корм.
Как с таким пониманием, чего-то делать?
Не бывает керамических резисторов. Хотя у всех резисторов резистивный слой на керамике - напылён, намотан или пришпандорен другим способом.
Алексей , да стакими пониманиями, я их еще называю просто "кирпичики". Так может будет понятнее.
 
Всем доброго времени суток! Подскажите, поставил на регулятор громкости 100кОм переменник с тонкомпенсацией вместо штатного на 470кОм. Всё работает, но на самом минимуме слышен звук из колонок. Я так понимаю нужно ещё дополнительно какие-то номиналы резисторов изменить?
 
Всем доброго времени суток! Подскажите, поставил на регулятор громкости 100кОм переменник с тонкомпенсацией вместо штатного на 470кОм. Всё работает, но на самом минимуме слышен звук из колонок. Я так понимаю нужно ещё дополнительно какие-то номиналы резисторов изменить?
Тестером на омах прозвоните регулятор, между нижними по схеме выводами , обязанными сидеть на земле, и землей (корпусом) Там могут сидеть неучтенные резисторы тонкомпенсации или еще чего -нибудь , не позволяющие закоротить бегунок регулятора .Можно сам бегунок проверить тестером на замыкание с землей в положении минимальной громкости
Можно на звуке позамыкать нижние выводы регулятора об землю, если звук в колонках пропадет, запаять их оба в землю, ближайшую .
 
Последнее редактирование:
Может и по тонкой земляной шине идти такая наводка.
Полумегаомному резистору это пофиг.
В "Радиотехнике 101" дорожки волосяные, и к ним не прикоснись жалом паяльника - отстреливаются
от гетинакса на раз.
 
Приветствую
Вопрос по У-101
Посоветуйте на что можно поменять выходные транзисторы: 961А, 626В, 805АМ, 837Н ?

P. S.
Не спроста 🙂
Предыстория...
Имею следующую ситуацию...
После 3 лет использования У-101 86 года выпуска, решил проверить ток покоя и регулировку в темброблоке по каналам. Три года назат я дедал основательный такой апгрейд ему. Поставил "нормальные быстрые" диоды, электролиты по питанию, все кондеры поменял плёнку, керамику и электролиты естественно. Заменил проводку между плат и экранированные сигнальные провода проложил. Выбросил плату управления входами😁. Таксс, к чему это я всё ....🙃
Ток покоя немножко подкрутил, на правом канале был чуть выше. Нусс и решил подстроить выход с темброблока. Подал синус 1кГц 180мВ, Посмотрел на холостом без нагрузки на обеих выходах ~8.10В. Думаю о норм, сейчас чуть подрегулирую и супер😉. Далее кратковременно подкинул нагрузку в виде двух мощных запараллеленых резисторов в общем 4Ом. На правом канале чуть прибавил до 8.95В, потом переключился на левый начал выставлять 8.95В. И во время регулировки, через ~секунд 10 напряжение резко упало в половину. Т.е. при вывернутой ручке громкости ~4.30В. Я сразу выключил аппарат, убрал нагрузку и включил снова. Смотрю 9.00В регулятор кручу всё норм, странно подумал я😐 Кидаю нагрузку и напряжение сразу падает в половину. Подал музон, на левом канале как и предполагалось при увеличении громкости свыше ~30% начинаются похрипывния☹️ Нусс и по мощности соответственно играет он в половину получается😐.
Темброблок проверял всё отлично. Плата защиты вообще маловероятно. И да, на синусе если увеличиваешь входной сигнал примерно до 370-400мВ можно таки получить 8.95В на выходе. Но в реальности со звуком такое не прокатит Забыл сказать, подстроечные резисторы везде поменял на "человеческие" Vishay Визуально всё целое, и вроде перегревающихся элементов в нём не нашёл...
Получается только половину мощности выдаёт канал и то с искажениями. Странно что при увеличении входного сигнала почти в двое, на выходе всё же получаем 8.95В😐
А без нагрузки вообще норм😁
 

Статистика форума

Темы
3,311
Сообщения
264,281
Пользователи
2,550
Новый пользователь
Александр Н.
Назад
Сверху Снизу