Самодельный ламповый усилитель для наушников низковольтный

  • Автор темы Автор темы KARPOV
  • Дата начала Дата начала
Начните, пожалуй, с Семынина, там напряжения низкие, можно вставить красиво светящиеся лампочки и играет даже.
Вместо R11 и R5 можо поставить автомобильные лампочки освещения салона, они такие продолговатые 12В 5Вт.
 
а зачем повторителю еще лампа?он самодостаточен,Семынинский много потребляет,а значит нужно сетевое питание,с модулируемым ИТ(на трех транзисторах выше) кпд в четверо выше даже в А классе и лучше работает при низковольтном питании,спектр как у лампы почти одна вторая гармошка и то очень низкого уровня

еще вариант такой цап,недорого и встроенный хороший усилитель на 6120 да и сам цап лучше чем на ноуте или смарте
 
Дівчатка, не сваріться. Korg Nutube 6P1 ось яка лампа вам потрібна. Останній писк лампової моди в підсилювачі для навушників. І серійні виробники, і буржуазні дайєри використовують її аж бігом.
 
Последнее редактирование:
Останній писк лампової моди в підсилювачі для навушників. І серійні виробники, і буржуазні дайєри використовують її аж бігом.
в чем ее прелесть?конские искажения,спектр длинный..... экзотика....
Flio при блошиных размерах имеет 0,0006% и 245мвт
 
Не слушайте тут никого. Сделайте наушники на типовых микросхемах https://www.alldatasheet.com/datasheet-pdf/view/253313/FREESCALE/MC34119.html - они работают, если не изменяет память чуть ли не с 1,5-2 В, а параметры - практически High-End ( 0,003%). И стоят копейки. Года три назад покупал их примерно по 30 руб....Я на этих микросхемах хотел сделать фильтр АЧХ для петличного радиомикрофона, они мало потребляют энергии и ничем не хуже современных ОУ. И вас током точно не убъет, и дом не сгорит, если устроите к.з.)))
 

Вложения

  • Мультитон УНЧ на наушниках Koss PrtaPro.jpg
    Мультитон УНЧ на наушниках Koss PrtaPro.jpg
    458.2 KB · Просмотры: 67
  • МС34119 вых 5   0,35В х.х.jpg
    МС34119 вых 5 0,35В х.х.jpg
    409.4 KB · Просмотры: 52
Последнее редактирование:
Пошукайте в китаях. Китайці також залюбки їх використовують.
Два тріоди в корпусі, що здатні працювати при наднизьких напругах живлення, характерних, швидше, для транзисторних підсилювачів.
Свого часу навіть Нельсон Пасс на ній щось витворив.
І в ЦАПах її до фільтрів ставлять. Піпл слухає зі задоволенням.
 
А цена, а канитель с покупкой?
какая канитель? пять минут на смарте и через пару недель забрать
Ну, раз уж пошла такая пьянка... вот ещё вариант на TPA6120A2. Звучит очень хорошо, хоть и не на лампе. Стоит копейки.
undefined
вы что в параллельном мире живете???? я уже все это предлагал выше у нее минус это наличие двухполярного питания на счет
Сделайте наушники на типовых микросхемах
LTK5128 это то же самое при работе на 32ом нагрузку тоже предлагал
платы на них за копейки с АЛИ но к ним нужен корпус, аккумулятор ,гнезда и тд все это время и мне кажется проще купить готовое изделие,при сегодняшних ценах на жилье,проезд и продукты питания это не дорого
 
как раз велик,я за аккумуляторное питание ,в наушниках фон и помехи бп очень слышны,да и портативности нет
Вообще говоря да, но в данном конкретном случае никакого фона нет абсолютно.
Разве что портативность, если она нужна.

Тут кому чего, как обычно. Одно другому не мешает, я когда-то собрал по схеме L0ki, звук достойный.
1746311349714.png
 
Всем Доброго дня!

Недавно загорелся идеей, собрать ламповый усилитель для наушников на низком напряжении. Пробовал разные лампы, но вроде что то дельное более менее получилось, только на лампе 6н27п на других лампах звук был потише..

Посмотреть вложение 133946

Купите лампу 12U7 и всё у вас получится.
__12U7.jpg __12U7_2.jpg__12U7_3.jpg
 
Где то в папках у меня есть схема на этих 12U7 лампах для наушников, пока не могу найти её.
Двойной триод на один канал точно помню, в итоге 2 лампы нужны для стерео.
 
А чем 23 плоха.
 
а зачем 12в? или ламповый портатив надо?слишком много гемора -накал еще и ради чего ?получить кривой звук?
тогда повторитель или микра,работают от одного лития
либо берем 6п15п и делаем нормально с 200в питанием
6н23п даже при 60в кривая,Вы хоть по ссылкам ходили?я ведь выше выкладывал.
 
23я просит анодное выше., а пришпоренная 12U7 до +24в на аноде в разы лучше с усилением справляется.

а зачем 12в? или ламповый портатив надо?слишком много гемора -накал еще и ради чего ?получить кривой звук?
Накал запитать проще паренной репы )
12AU7b.jpg

На 12ку ещё никто в обиде не был по звуку!
 
ну и??? 220к в аноде как наушники будут качать?
а если повторитель лепить то он и так самодостаточен,поднимает напряжение в 2...3раза за счет меньшего падения на выходных резисторах (обычно 30....50ом) внутри источника

а вообще тема троллингом попахивает,,,,тролли идут в наступление,то девочка с не здоровой тягой к лампам,то вот якобы начинающий))))
засомневался после прочтения
Пробовал разные лампы, но вроде что то дельное более менее получилось, только на лампе 6н27п на других лампах звук был потише.
а был ли звук вообще у схемы из первого поста)))))
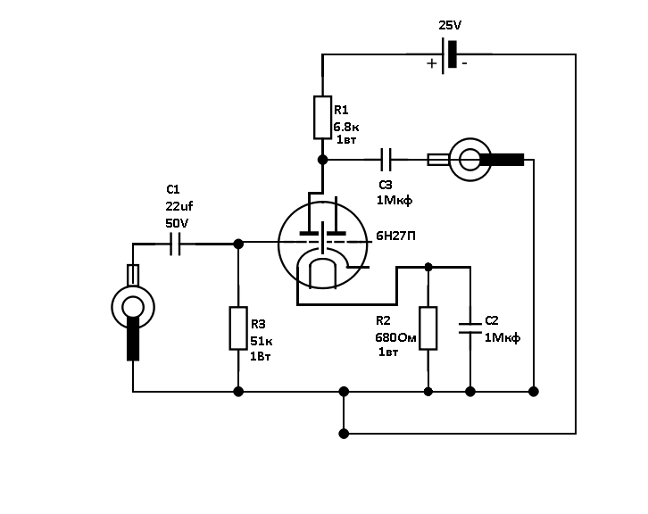
Входной конденсатор поставил 22uf 50v, выходной что бы меньше перезаряжался 1 мкф плёночный и так же на автосмещение тоже поставил 1 мкф.
новички обычно тупо повторяют,а тут сколько личной инициативы Ватсон))))
 
ну и??? 220к в аноде как наушники будут качать?
а если повторитель лепить то он и так самодостаточен,поднимает напряжение в 2...3раза за счет меньшего падения на выходных резисторах (обычно 30....50ом) внутри источника
Вы же за накальную трагедию тут возмущались ))
И это схема не для ушей, а показать откуда питать накальную, и если +24 тоже страшного ничего нет при последовательном на два балона.
Или опять блох будете искать? ))
 
И это схема не для ушей, а показать откуда питать накальную, и если +24 тоже страшного ничего нет при последовательном на два балона.
и зачем этот гемор с 12?
взять 6п15п транс и сделать так дублирую
получим достойный звук и нет кондеров на пути нашего бронепоезда))))) можно даже не громко на ширик слушать при компе,полватта при входном
2в выдаст,можно 6э5п поставить или 6п9
можно пентодом или УЛ включить мощнее будет, вторичка как КО
верхняя часть вторички используется для высокоомных наушников 600ом
или как пред для повторителя превращая усь в гибрид 8,,,10вт
 

Вложения

  • 6п15 ушник.gif
    6п15 ушник.gif
    7.7 KB · Просмотры: 79
  • 6п15p_se.gif
    6п15p_se.gif
    8.5 KB · Просмотры: 79
Последнее редактирование:
а вообще тема троллингом попахивает,,,,тролли идут в наступление,то девочка с не здоровой тягой к лампам,то вот якобы начинающий))))
засомневался после прочтения

а был ли звук вообще у схемы из первого поста)))))

новички обычно тупо повторяют,а тут сколько личной инициативы Ватсон))))
Не сомневайтесь, это не троллинг и звук и вправду есть. Просто вопрос был изначально скорее правильно ли сделан расчёт, и что можно улучшить.
 
можно взять 6ф5п как писали выше и сделать классику тоже один баллон
 

Вложения

  • se6f5p_.jpg
    se6f5p_.jpg
    248.9 KB · Просмотры: 97
Просто вопрос был изначально скорее правильно ли сделан расчёт, и что можно улучшить.
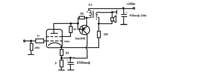
Я показывал схему правда стара и сказали что г но,но эмитерные повторитель для тока надо.
 
вот еще с простым трансом для новичка ,этот ватт 6...8вт вытянет
 

Вложения

  • гибридник простой.png
    гибридник простой.png
    14.2 KB · Просмотры: 81
Как я понимаю, единственный правильный вариант, получается исправить ситуацию в данном усилителе, из моего поста. Это либо покупать трансформатор ТВЗ 1-9, как предлагал KSV ранее. Либо вот предположим, допустим железо трансформаторное есть ( пока нет ), НО остается его намотать. У ТВЗ 1-9 кол-во витков первичной обмотки равно 2150 проводом 0.14. Вторичную получается нужно просто сделать большего сопротивления не 8 а 32 правильно как у наушников? или я опять туплю... А вторичка должна быть каким проводом? А если первичку намотать больше? как лучше?
 
вы опять тупите я же сказал что лампе 6н27п транс не поможет она очень маломощная годится только в пред надо делать с транзистором после 6н27п а ему в эмиттер или резистор мощный или транс но транс лучше тк кпд будет выше в 4 раза
все таки вы наверное тролль,или не внимательно читаете
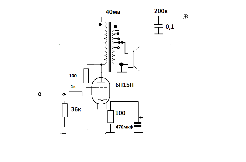
для ваших наушников твз-1-9 не годится при низком питании, его надо при 200в ставить с мощной лампой 6п15п,6э5п6ф5п6п9, а при низком мотать транс толстым проводом и меньше витков
я и транс писал как мотать и рисунок приводил не тролльте,с Вами ясно
 
Последнее редактирование:
все эти схемы с питанием менее 100вольт - идеологически не правильные и "ламповый звук" там не получится. самое правильное в этих хотелках про ламповый наушниковый усилитель - это 6ф5п с твз1-9.
да и для наушников твз1-9 выруливается делителями резистивными.
да да с такого усилителя можно снять 1вт сильно хорошего звука, а уж сделать из него 0.1вт на любое сопротивление наушников совсем легко
 
Ещё лучше поверх слой провода 0,4мм намотать,полоса расширится вверх
 
Можно ещё проще поступить.
Никаких трансов мотать не надо.
СРПП и на выход тор понижающий.
Как-то для любопытства сделал раскачку от Заратустры, на выход торы небольшие от 12 вольтовых блоков питания охранной сигнализации, 20...25ВА на вид, полоса 10Гц - 90 кГц по -3 дБ. Звук отличный.
 
Не слушайте тут никого. Сделайте наушники на типовых микросхемах https://www.alldatasheet.com/datasheet-pdf/view/253313/FREESCALE/MC34119.html - они работают, если не изменяет память чуть ли не с 1,5-2 В, а параметры - практически High-End ( 0,003%). И стоят копейки. Года три назад покупал их примерно по 30 руб....Я на этих микросхемах хотел сделать фильтр АЧХ для петличного радиомикрофона, они мало потребляют энергии и ничем не хуже современных ОУ. И вас током точно не убъет, и дом не сгорит, если устроите к.з.)))
В разных даташитах - разные данные. В указанном вами -
Тotal Harmonic Distortion (VCC = 6.0 V, RL = 32Ω, POUT = 125 mW, f = 1.0 kHz) THD-±0.003,
Через Чип_Дип -Total Harmonic Distortion (f=1KHz) THD VCC=6V, RL =32Ω, POUT=125mW - 0.5% -типовое, 1 %- максимальное.
И какой даташит врёт?! Тот, который +_ 0,003% показывает? smile_1
 
вы опять тупите я же сказал что лампе 6н27п транс не поможет она очень маломощная годится только в пред надо делать с транзистором после 6н27п а ему в эмиттер или резистор мощный или транс но транс лучше тк кпд будет выше в 4 раза
все таки вы наверное тролль,или не внимательно читаете
для ваших наушников твз-1-9 не годится при низком питании, его надо при 200в ставить с мощной лампой 6п15п,6э5п6ф5п6п9, а при низком мотать транс толстым проводом и меньше витков
я и транс писал как мотать и рисунок приводил не тролльте,с Вами ясно
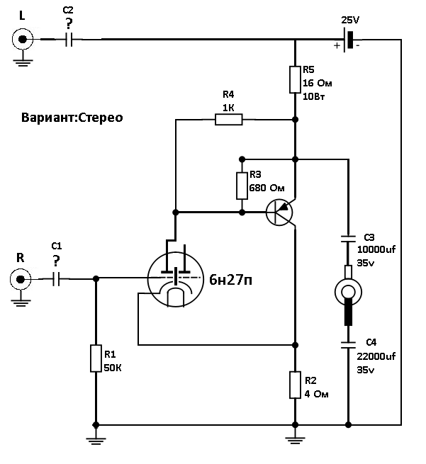
Ламповый Транзисторный Буфер 6н27п Версия Моно.png
Ламповый Транзисторный Буфер 6н27п Версия Стерео.png

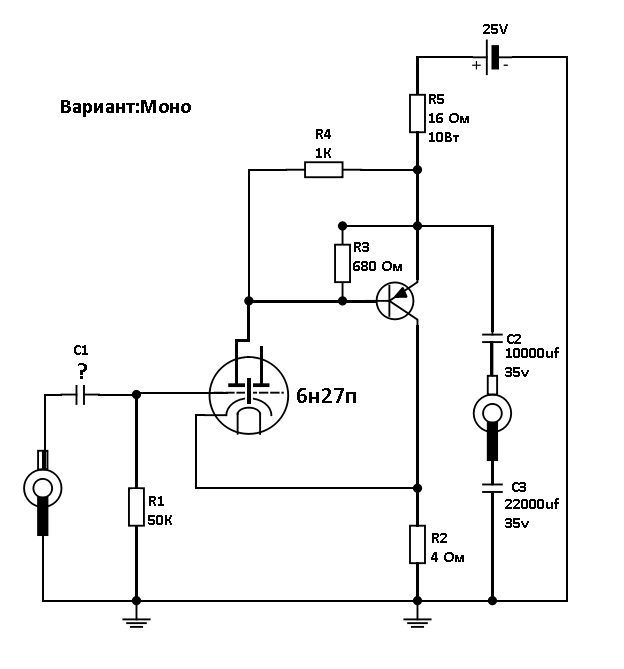
Так ведь должно быть если лампу как предбуфер используется получается? За основу я взял то что Вы присылали в прошлых постах. Там получается R1 50Ком переменный? Его обязательно нужно ставить переменным, что им настраивается? На вход получается конденсаторы нужны С1 а каких лучше емкостей ставить? R5 получается большой ваттности нужен проволочно керамический? Нарисовал два варианта, стерео и моно. Если транзистор поставить Mje13009 он подойдет? На выходе емкости конденсаторов можно поменьше ставить? Или обязательно таких емкостей прям очень больших?
 
Вообще говоря да, но в данном конкретном случае никакого фона нет абсолютно.
Разве что портативность, если она нужна.

Тут кому чего, как обычно. Одно другому не мешает, я когда-то собрал по схеме L0ki, звук достойный.
Схема Loki насколько я помню, с пентодом на входе. отнюдь не низковольтная, отнюдь не простая, с тремя качественными трансформаторами.
Вы всерьёз считаете что Артур с ней справится?
Вы не видите что он считает что всё будет легко и просто - подать на лампу анодное 12 В как делают китайцы в своих наборах для лохов, поставить дальше один транзистор от тех же 12 В и он получит "тот самый" ламповый звук?
Вы повторяте ту же ошибку - судите о всех по себе, поэтому и советы себе даёте.
Тем что будет работать не в штатном режиме. Положение спасает то что в отличие от типового однотакта, от неё не надо получать десятки вольт, это просто невозможно. Дескать наушникам и 2 В более чем достаточно.
Но это будет подделка. суррогат. обман, или как сейчас туповьюноши говорят - реплика.
Конечно, он может делать, и будет рад. только это не "ламповый звук", а звук с лампой. Китайцы на этом бизнес делают.
Как я понимаю, единственный правильный вариант, получается исправить ситуацию в данном усилителе, Это либо покупать трансформатор ТВЗ 1-9
А стоит ли покупать ДВА ТВЗ и еще анодно-накальный? Может лучше на приличной микросхеме?
И такой момент. В наушниках очень слышны все дефекты, поэтому я называю их микроскопом.
Надо делать правильно, иначе будет фон, шумы.
Желательно подобрать межкаскадные конденсаторы. Не оязательно дорогущие, но и не К73-17. Тут очень желателен какой-то опыт.
А что если Вы, раз уж приспичило, сделаете обычный простой однотактный усилитель на одной лампе. максимум двух? Что-то вроде 6Ф3П.
Пусть будет 1...2 Вт. Не нужно здесь 50 Вт.
Этого хватит чтобы послушать и озвучить комнату.
А наушники здесь - опция, можно включить через делитель вместо динамика.
Ну да, предложенная схема Loki хороша, но для того кто как минимум уже сделал ус. на 6Ф3П или подобный, кто малость вляпался на грабли и понял что к чему.
А здесь точно услышите "ламповый звук", попробуете нужна ли ООС и много чего.
Это не сложнее лампового усилителя чисто для наушников.
Простых схем много, не гонитесь за мощностью или минимумом искажений. Всё было открыто ещё в 1960-е.
Если собирать, то на макете. но не слишком сопливом, с проводами покороче, изолируя хоть изолентой, хоть термотрубками без обжима напряжение 300 В и вообще соблюдая аккуратность и ТБ. Правильно надо стальное или дюралевое шасси, но многие делают и на фанерках.
Подумайте. И не клюйте на слишком заманчивые цифры. надо брать задачу по своим силам.
А что непонятно - спрашивать.
Например, нужен разрядный резистор на питание что вас не долбануло если через полчаса дотронулись до конденсатора, например.
***
Вам предлагают усилитель с 6Н27П ? Делайте!
Только это будет не ламповый усилитель, а усилитель с лампой. По заветам китайцев. И лампу надо обязательно ставить снаружи чтобы все могли её видеть.
Одно время были популярны продажные усилители в котором снаружи гордо синим цветом сияли лампы, а сам усилитель был собран на микросхеме TDA.
допустим железо трансформаторное есть ( пока нет ), НО остается его намотать. У ТВЗ 1-9 кол-во витков первичной обмотки равно 2150 проводом 0.14.
Поверьте. Проще, дешевле, лучше, надёжнее купить чем намотать первый хороший трансформатор, это не так просто как кажется.
Например, может быть пробой между слоями или обмотками.
А вторичка должна быть каким проводом? А если первичку намотать больше? как лучше?
Поищите СНАЧАЛА в интернете, всё есть. и уж ПОТОМ спрашивайте у специалистов, иначе могут не ответить и будут правы.
***
Нескромный вопрос. Что за наушники?
Прирост качества главным образом полУчите от более качественных и дорогих наушников.
***
Никто над вами не смеётся и не издевается. Но люди все разные, поэтому разные советы, разные формулировки.
 

Статистика форума

Темы
3,296
Сообщения
262,551
Пользователи
2,544
Новый пользователь
vlad'mir
Назад
Сверху Снизу