Самодельный ламповый усилитель для наушников низковольтный

  • Автор темы Автор темы KARPOV
  • Дата начала Дата начала
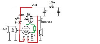
как вариант можно использовать нить накаливания 6н27п но нужно точно подобрать ток накала 330,,,350ма,при пуске тумблером замыкаем анод с катодом через запускающий резистор, после прогрева тумблер размыкаем и схема запускается
ток 330ма подбираем резистором в катоде(4ом)
ушник 6н27п с запуском.jpg

вместо тумблера можно поставить термоконтакт на 55гр и прислонить его к баллону лампы приклеив на медное кольцо надеваемое на баллон
термоконтакт нормально замкнутый
 
Последнее редактирование модератором:
Я не розумію добре італійської, та якщо вже почалась така "палітра" (С), чи пів-літра? десь за стелажем в якомусь італійському барі, я також дозволю собі невеликий ліричний відступ.
Кожен освічений схемотехнік, якщо бажає сконструювати підсилювач, починає звідки? Правильно, від навантаження. А навантаження у нас, для прикладу, Sennheiser HD 600 (97 dBV, 300 Ohm). І ми хочемо таки не просто банальний хайенд, а щоб воно грало. Тому, згадуємо заповіт старого Каца про 85 dB SPL @ -20 dB FS RMS. Перепрошую за мою французьку.
Всі радянські інженери-заочники з дипломами медиків та випускники радіоfuckів вже в ауті, але ті, хто вивчав матаналіз в дійсний спосіб, або "васі, в котрих тато сильний в математиці"(С), розуміють, що вуха в нас два.
Тому, по 82 dB SPL в кожне вухо буде цілком достатньо для середнього рівня фонограми споживаних музичних консервів. Але для неспотвореного передавання пікових рівнів сигналу тієї самої консерви нам знадобиться по 102 dB SPL у кожне вухо.
Вище згадані 97 dBV то 97 dB SPL за умови підведення до випромінювача 1 V RMS. Далі арифметика, що дає різницю в 5 dB SPL, або 1.78 разів за напругою сигналу, або 1.78 V RMS.
що автоматично стає 2.52 Vp, або 5.04 Vpp. Це відповідає 8,39 mAp в навантаження 300 Ом. Тепер додамо по пару Вольт з кожного боку на квазинасичення транзисторів вихідного каскаду.
Яка така кобила годиться в наречені нашому підсилювачеві? Нам потрібно хочби по 5 вольт в кожен бік, разом десять, якщо що. І не кожен операційник здатен віддати в навантаження близько 10 мА так, аби йому за це нічого не було. Ну, ви розумієте.
Використання всяких-різних перетворювачів напруги живлення то замилювання очей, тобто вух, а не хайенд, прости Господи. Так, можливо, але завади та інші супутні принади. Воно вам потрібне?
То вип'ємo ж за clear factor, clearest in the world forewer! Чи не так, сеньоре Распоні?
 
Последнее редактирование:
Vitamir,вуха бережить,навищо вам той динамичный диапазон 102 дб на кожнэ вухо_mimino
 
Аби на піках сигналу фонограми не підрохкувало, а передавало їх без спотворень.
Гучність і довготривале навантаження моїх фізиологічних вух при цьому залишиться на рівні по 82 dB SPL у кожне вухо і з ними буде все гаразд.
І це лише одна з можливих граней стакану нашого багатогранного буремного світу.
Коефіцієнт демпфіювання ні хто не відмінив, тому якщо не хочете чути лінійних спотворень від взаємодії вихідного опору підсилювача з імпедансом навушників, будьте ласкаві дотягти його до близько сотні. Тобто не вище за 3 Оми вихідного опору разом з активною складовою опору шнурка в нашому прикладі вище. От така ***ня, малята.
 
Последнее редактирование:
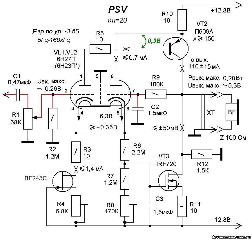
6н23п даже при 60в это шлаковый звук,и Вам так нужно таскать в кармане лампу))))я не против лампы я против лампы при низком напряжении и портатива не ней
Это ваше сугубо личное мнение , а мнение многих кто делал на низкое напряжение ламповый гибрид на 6Н23П совсем другое.
Я аналогично могу сказать своё мнение про ваши схемы тут на странице...шлак ,которые никаким боком не соответствуют названию Темы.

6Н23П нормально работает с напряжением питания 60В (на аноде 40В) при уровне выходного сигнала до 1-2 В .
Для низкоомных наушников(16-32 Ом) выходного сигнала до 1-2 В с головой ,больше не надо .
Приводил же спектр гармоник при питании 60 Вольт...
6н23п 1в 2в 1кгц (60В).jpg

Например ,наушники Сеннхайзер с сопртивлением 24 Ом уже при входном сигнале 1V долбят 108Дб по ушам .;)


Так что низковольтное питание для лампы 6Н23П в гибриде для низкоомных наушников вполне нормально, высоковольтное питание необходимо для высокоомных ,где потребуется уровень выходного сигнала до 5-9В .
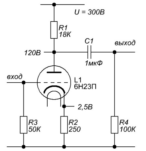
6Н23П при питании от 300В
6Н23П(300В).jpg
и Спектр гармоник при выходном сигнале 1-2 В
6н23п 1в 2в 1кгц (300В).jpg


Да,при 300В получше чем при 60В ,но и при 60В нормально.

Большинство схем гибридов на лампе 6Н23П при низком напряжение рассчитаны на низкоомные наушники и вполне
нормально работают не только от 60В ,но и от напряжения 24-40В , один чел так вообще запитал от 14 Вольт и доволен.

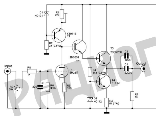
Можете сами посмотреть такие схемы гибриды для наушников...
например ,Креймера версии 2 и 3...
https://radiopages.ru/kremer3l.html

Креймер-2.jpg
Креймер-3.jpg

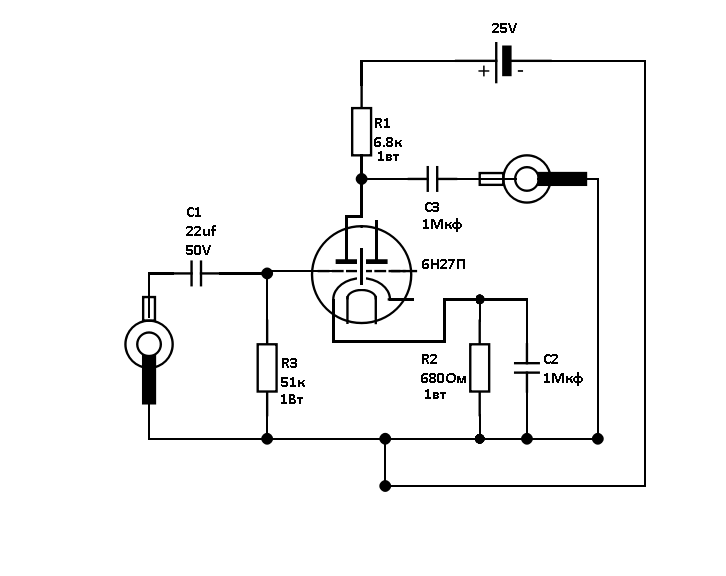
забугорные схемы питание 24_26Вольт...
24-26В.jpg


всем тут знакомого Святослава...
Святослава.jpg


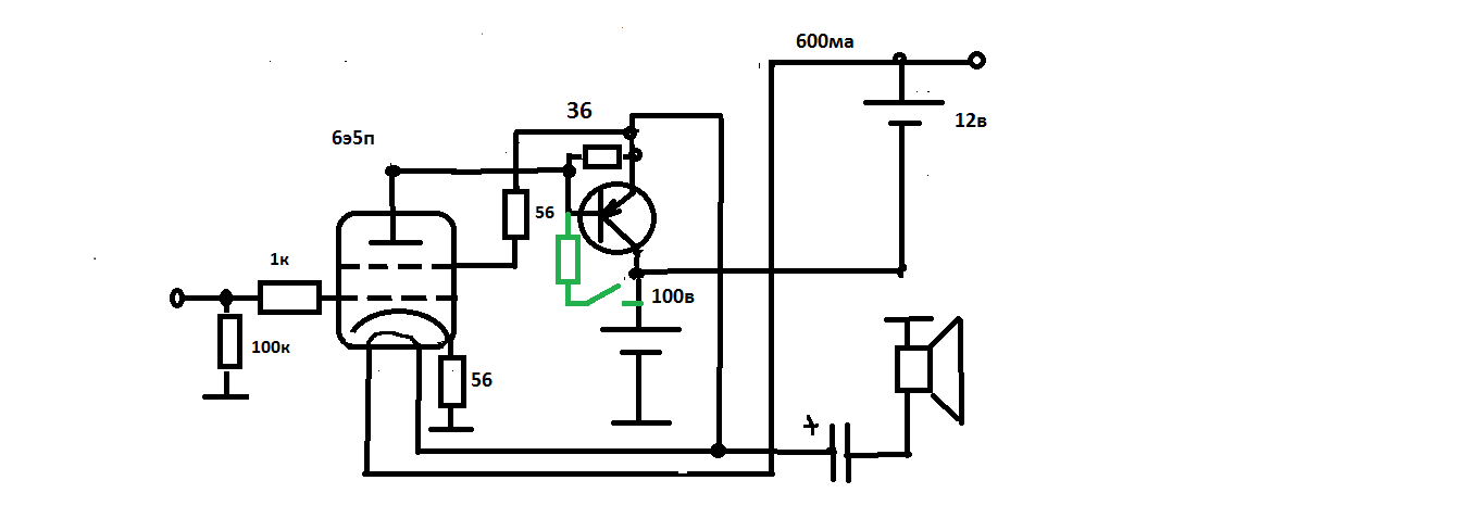
14-17 Вольтовый вариант...
https://cxem.net/sound/amps/amp165.php

схема пит. 14В.jpg
 
Последнее редактирование:
Вот никак я не пойму, зачем на лампах делать СТАЦИОНАРНЫЙ усилитель с низким анодным? Даже если это гибрид?
При питании уся от 250в на лампах 6п1п (6н23п)+6п1п+тр-ры от Ригонд звучание, при поддержки саба, что больше ничего и не нужно в 30м2.
 
При питании уся от 250в на лампах 6п1п (6н23п)+6п1п+тр-ры от Ригонд звучание, при поддержки саба, что больше ничего и не нужно в 30м2.
УНЧ пушпулл по схеме Лабутина качает колонки так, что взор ищет спрятанный саб.
Сам усилитель размером с коробку конфет, на полу стоит и не видно.
 
У 103-го лампы стоковые 6CG7
 
При питании уся от 250в на лампах 6п1п (6н23п)+6п1п+тр-ры от Ригонд звучание, при поддержки саба, что больше ничего и не нужно в 30м2.
Вот как можно сделать грамотно и с лампой.
В схеме на латералах можно заменить их одиночным вертикалом с резистором в истоке. будет кипятильник, но достойно работающий на наушники, не эта порнуха.
На входе применить удачный во всем пентодик 6Ж9П в триоде или с ООС , нагрузить его на обычный выдранный из убитого бесперебойника IRFZ46 с кипятильником в истоке. Проще некуда.
 

Вложения

  • comment_image_reloaded_44947585.gif
    comment_image_reloaded_44947585.gif
    5.1 KB · Просмотры: 108
  • jlhhybrid.png
    jlhhybrid.png
    77.4 KB · Просмотры: 97
Последнее редактирование:
Прежде, чем что-то клепать, не помешает составить для себя ТЗ: с какого источника собираюсь слушать(уровень выходного сигнала с него), какие наушники буду использовать ( их сопротивление и желаемая выходнвя мощность при прослушивании). Уже подобный напряг головного мозга многое поставит на место.
 
Лампы - аналог 6SN7, SRPP несколько перекошенный. В общем, генератор чётных гармоник.
У Дмитрия на сайте совсем другой рассклад )

Лампа 6CG7 Electro Harmonix миниатюрный двойной триод – полный аналог американских ламп RCA 6FQ7. 9-пиновый разъемом. Лампа имеет приятный шелковистый звук, за это звучание многие аудиофилы и любят эту лампу. Музыкальность и линейность характеристик, крайне низкий собственный шум, благодаря этим характеристикам производители наушников STAX используют радиолампу 6CG7 / 6FQ7 в своих усилителях для наушников .
 
Шелковистый звук - это мне по ВАХам не слышно, а вот режимы - видно.
По себе знаю, что аноды типа лопата, как в импортных 6SN7 , звучат ровнее и без скрежета, сравнивали в хорошем усилителе, там слышно было, что наши МЭЛЗЫ восьмёры скрипят, Бримары -нет.
 
Боже мой. Новые времена. раньше смеялись над анекдотом в котором в автосервисе спрашивали женщину: какая у вас машина? И ответ - красная...

Жаргонный новояз "охватывающие". Смеяться уже не хочется, хочется плакать.
Посмотрел я картинки с этими наушниками.
Одно слово - игровые. Боюсь, в них вы ничего не услышите и ничего не поймёте...

Не в обиду будет сказано, но рассуждать о нюансах в охватывающих игровых наушниках вряд ли возможно.

Откуда информация про плавающие лампы??
В схемах которые предлагают, сомневаюсь что будет заметная разница между кремнием и германием. Вот только ставить германиевые транзисторы где резисторы по 10 Вт, я бы не стал.

Нет. Много искажений в любом случае плохо. Но есть особенности которые долго описывать. Например, чётные искажения, особенно второго порядка не режут уши, а нечётные, особенно 5,7 порядка и выше - режут. "Благозвучные" гармоники маскируют "неблагозвучных".
Разная динамика и прочее.
Но, повторюсь, в имеющихся наушниках, от имеющихся источников сигнала и с простейшими гибридными схемами, сильно сомневаюсь что вы что-то услышите. О живом звуке речи нет.
Кроме того, всегда был и есть дефицит качественных записей "живого" звука.
Давным-давно большинство записей уродуется. Одна из форм уродства - большое сжатие так называя компрессия. Чем это плохо - долго писать. Грубо говоря, вы хотите волшебным образом услышать живой звук от мёртвых записей. Они громкие и в них можно не заметить искажений, но звук уже изуродован.
Пример. Вы замечали разницу во вкусе, ну пускай помидоров с грядки и в конце лета с безвкусным вкусом искусственно выращенных зимних помидоров? Вот здесь примерно то же. Одни сильно пахнут помидором, другие - пластмассой.

Мне не хочется употреблять обидных выражений, но если на помидорах, то вы сравнивали два типа пластика. 10 или 20 при обычной норме 300 вольт, и дело не только в напряжении.

Речь ведь не о громкости.

Трансформатор нужен для того чтобы создать лампе определённую нагрузку.
Лампа нормально работает если её нагрузка примерно несколько кОм. Если или ниже или выше, мощность радает, искажения растут.
В случае замены трансформатора транзистором, от лампы не требуется ни мощность, ни напряжение (амплитуда сигнала) особенно когда речь о наушниках. Но слушать вы будете выходной транзистор, а не лампу.

Уверен что звучит, но кое-как, не лучшим образом. Тогда зачем всё городить?
Я не просто так советовал сделать простой ламповый усилитель мощностью хотя бы 1 Вт. Вот там надо оценивать понравится- не понравится. И там, вероятно, удастся услышать "ламповый звук". При ряде условий, одно из которых - подходящий динамик.
Да, это хлопотно, да это затратно. Но лично я Вас не толкал на эту авантюру. Немалый шанс что вообще ничего и никак не понравится и тогда уже вы сожрёте нас. smile_12

Я уже писал: так делаь НЕЛЬЗЯ!!! Накал должен быть 6,3 В +-10% и никаких гвоздей.

А КАК вы собираетесь разбираться? По наитию, вдохновению, или как в Библии будете слушать голос из сундука?

Аккуратненько и пристойненько, я думал, будет хуже.

А что такое КПД? Отношение полученной полезной энергии к затраченной. Так?
Тогда КПД ламповых схем чудовищно низок.
КПД нас мало интересует.
У транзисторного класса А обычный рабочий КПД = 2...3% ну и что? В паузах и тихих местах записи он около 0%.

Li-Ion опасен при коротком замыкании, практически и только. В подобных конструкциях я ставлю предохранитель - и это уже помогало.
***
Мой совет. Делайте как удобно. Пробуйте. Говорите; "какая же гадость это ваша заливная рыба" и разбирайте всё к чертям, и забывайте про эту тему.
Про наушники и вправду думал самые простые красные)))извиняюсь, да и писал в торопях. на 32 ома оказывается у них и ещё и бренд есть.

ELFY EPA-EVERYWHERE-RD-M​

"Говорить какая же гадость ваша заливная рыба" точно не буду, да и звук и вправду вроде не плох, голос более выраженный становится басы уходят на второй план.

По счет звука я вообще привык слушать живой инструмент сам владею гитарой по профилю(муз школа оконченная, в свое время не хватило поступить в колледж только из-за теории по практике прошел,
( с теорией всегда как то сложнее выходит.) Затем занимался ремонтом изготовлением гитар года 3 где-то. Пианино настройкой занимался попутно, могу вытянуть более менее строй.

В наличии кстати есть 6ж2п-ЕВ, собственно изначально я её и взял и экспериментировал на ней но это ведь пентод и работало это только в триодном включении хоть как-то.

Так же есть: 6ж32б не знаю куда их можно применять, подойдут ли вообще они для звука, да там и анодное страшное под 300 вольт.

От низкого напряжения 6ж2п-ЕВ боюсь не заработает правильно... ( хотя бы от 50 вольт), хотя там анодное вроде 120 вольт. А как вообще высчитывается мощность лампы?


 
мне идея использовать нить накала в качестве нагрузочного резистора понравилась,накал по делу пристроен
только прийдется половинки лампы параллелить и одну лампу на канал
ставить
 
Последнее редактирование:
вот кто не любит трансы мотать
100в получаем из 12в с помощью DC-DC преобразователя
можно 6н23п ставить и параллелить половинки,но ток тогда 310 ма выставить,короче ток накала
 

Вложения

  • гибридник простой7.png
    гибридник простой7.png
    12 KB · Просмотры: 80
Последнее редактирование:
Ясно. Лично отношусь к подобным отрицательно из-за того что из-за них или чере них можно получить заразу и потом вообще не до наушников будет.
По счет звука я вообще привык слушать живой инструмент сам владею гитарой по профилю(муз школа
Ясно. Определённую приватность, конечно, надо соблюдать, но здесь не пин-коды выпытывают, а чтобы что-то советовать, желательно знать по минимуму ваши возможности, наклонности и т. п.
В наличии кстати есть 6ж2п-ЕВ, собственно изначально я её и взял и экспериментировал на ней но это ведь пентод и работало это только в триодном включении хоть как-то.
Да, для нас в подобных случаях подобные пентоды интереснее в триодном включении, при этом их усиление будет 10...15 а это более чем достаточно.
Проблема в том что при очень малом анодном напряжении все характеристики резко ухудшаются. Лампы серии 6Ж*П похожи и вот пример 6Ж1П
https://www.radiolamp.ru/shem1/pages/344/
Там есть и с питанием от 12 В и без трансформатора, но баловство это. Даже при питании от 200 В и с трансформатором - слабовато. Попробуйте.
Так же есть: 6ж32б не знаю куда их можно применять, подойдут ли вообще они для звука, да там и анодное страшное под 300 вольт.
Эта и другие 6Ж не для наушников и динамиков. они для предварительных усилителей.
А просто так вместо транзистора её не поставишь.
Многие развлекаются тем что ставят телеге из оконечного транзисторного усилителя пятое колесо - предусилитель на лампе. Для "облагораживания" звука. Но и здесь есть проблемы и неудобства.
От низкого напряжения 6ж2п-ЕВ боюсь не заработает правильно...
Это не 6Ж1П но попробуйте как в статье выше.
Сначала вместо наушников резистор для проверки. Повторю, что это суррогат.
там анодное вроде 120 вольт. А как вообще высчитывается мощность лампы?
Напряжение на аноде и на анодном источнике питания - разные вещи, второе заметно выше.
Тепловая мощность лампы указана в паспорте.
Но это не транзистор. Анодный ток не может быть больше чем способен отдать катод. Указан в паспорте. А катодный ток зависит в первую очередь от напряжения накала. При повышенном напряжении накала он горит, при пониженном - портится катод.
И тепловая мощность лампы многократно превышает отдаваемую полезную мощность.
Это не транзистор.
Про лампы советую почитать на сайте Музыкальный Ангел.
 
Последнее редактирование:
Это всё к тому, что какая-то предварительная домашняя работа всё же должна быть проведена, выплясывать марлезонский балет от печки
мало кто хочет в лучшем случае, а в худшем только LDS-у работа, срачи разгребать.
Именно что. Как минимум модератору меньше геморроя, перенёс тему в "Радиокружок" и всё всем сразу понятно и никто не против.
Чисто практический смысл.
Как мне определить какая тему куда относится? Или кто будет определять?
 
Как мне определить какая тему куда относится? Или кто будет определять?
Такая сложность действительно есть, но есть и случаи, которые вполне очевидны.
Несколько цитат от топикстартера:

p/s Я ещё новичок не судите строго...
Низковольтный потому что опыта мало, не дорос еще до таких напряжений до 50 вольт дойти хотя бы для начала))) Да и с трансформаторами еще не работал совсем.
Не понятно почему вы сразу на меня накинулись, обвиняя в незнании ( хотя я даже написал, что новичок и пока учусь специально для этого на низких напряжениях...).

И т.д.

Яркие выразительные комменты опытных участников форума цитировать нет смысла :)

upd:
а на предмет "кто будет определять" - можно сделать и стандартный опрос в случае сомнений, ведь есть же здесь некая система "рангов" и шкала "репутации", вот и пусть это всё работает на благо народное. Речь же идёт не о чём-то серьёзном вроде отправки в бан, а всего лишь о более удобной структуре форума.
 
Последнее редактирование:
upd:
а на предмет "кто будет определять" - можно сделать и стандартный опрос в случае сомнений, ведь есть же здесь некая система "рангов" и шкала "репутации", вот и пусть это всё работает на благо народное. Речь же идёт не о чём-то серьёзном вроде отправки в бан, а всего лишь о более удобной структуре форума.
По этой теме у меня есть патент - про электронную систему, которая на основе постоянного анализа баз данных по всем членам общества, рассчитывает их текущие коэффициенты или рейтинги компететности (и порядочности) по всем областям науки, техники и любых других сфер жизни деятельности людей. Такая система позволит на научной основе решить кадровую проблему и исключит полностью необходимость в политической выборной системе со смехотворными (древнегреческими) алгоритмами голосования и подсчета голосов для подбора наиболее компетентных управленцев на все руководящие места. Но и не только их, а вообще - всех членов общества - до слесаря или дворника. И не только в данной компании, на форуме, или фирме, а в стране, мире и во вселенной..._da
 
Последнее редактирование:
Как мне определить какая тему куда относится? Или кто будет определять?
Это должен решать мощный компьютер с умной программой на основе ИИ и технологий блокчейна._ty1
 
Это должен решать мощный компьютер с умной программой на основе ИИ и технологий блокчейна._ty1
По этой теме у меня есть патент - про электронную систему, которая на основе постоянного анализа баз данных по всем членам общества, рассчитывает их текущие коэффициенты или рейтинги компететности (и порядочности) по всем областям науки, техники и любых других сфер жизни деятельности людей. Такая система позволит на научной основе решить кадровую проблему и исключит полностью необходимость в политической выборной системе со смехотворными алгоритмами голосования и подсчета голосов для подбора наиболее компетентных управленцев на все руководящие места. Но и не только их, а вообще - всех членов общества - до слесаря или дворника.

Достаточно простенького JavaScript или HTML subroutine в коде форума который будет добавлять +\- в результат голосования в зависимости от ранга и репутации голосующего.
Или просто +\- да и всё, без заморочек.
 
Достаточно простенького JavaScript или HTML subroutine в коде форума который будет добавлять +\- в результат голосования в зависимости от ранга и репутации голосующего.
Нет, это поверхностный взгляд на проблему.
 
Раз уж теперь это радиокружок, то я думаю подобный вопросы теперь будут уместны.

Как течет ток в радиолампе? Вот я опишу как я вижу это сам, а вы меня поправьте, если я где то ошибаюсь. Просто мне до сех пор, многие вещи не понятны.. (да и спросить не у кого было) и таким же как я тугодумам будет в любом случае полезно почитать.
Усилитель для Наушников на 6н27п.png

За основу я взял схему что приводил ранее. Опишу своими словами как это вижу.

Ток течет от минуса к плюсу ( по крайне мере я читал пишут так.) Ток движется от большего потенциала к меньшему, и пытается придти в равновесие.

То есть получается, мы подали напряжение с минуса пошли электроны, прошли через резистор R2-R3 и осели на катоде, а на сетке через R3 появился небольшой отрицательный потенциал( немного заперли лампу что бы напор был больше...).

Затем мы подаем на сетку переменное напряжение, звуковую волну ~ и на сетке начинает с той же частотой колебаться сигнал. Затем мы начинаем подогревать катод, и электроны с катода начинают тяготеть к положительному потенциалу к аноду.. через сетку и ток движется с той же частотой что и на сетке. От одноименных электроны на сетке они отталкиваются, часть улетает обратно в катод, а полезные как бы толкают одноименных дальше вперед?.


А вот дальше мне не понятно совсем дошли электроны до анода.
Там у нас резистор 6.8Ком то есть большое сопротивление. В резистор получается они толком пролезть не могут труба уже стала "уже" (аналог с сантехникой....) то есть куда они единственное могут про лесть, да нормально - более менее, это только выходной конденсатор 1мкф он заряжается потом разряжается заряжается итд.

Если на выходе стоял бы трансформатор допустим, и лампа была бы мощнее, то получается электронам деваться не куда? и там и там большое сопротивление растет как бы мощь? а трансформатор получается это все переваривает равномерно, и отдает на вторичную обмотку правильного сопротивления?
 
так это же начинается с одноватника на 6ф5п/6п14п твз1-9/твз-ш и телевизионного динамика. потом можно и с30 к трехватному ))))
 

Статистика форума

Темы
3,296
Сообщения
262,551
Пользователи
2,544
Новый пользователь
vlad'mir
Назад
Сверху Снизу