АВК
2 ранг
- Регистрация
- 13 Ноя 2023
- Сообщения
- 888
- Реакции
- 88
- Баллы
- 15
- Возраст
- 67
- Город
- культурная столица Поволжья
- Имя
- дядя АЛЕКС
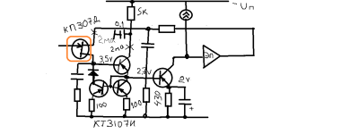
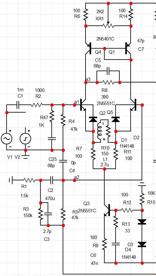
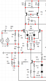
НЕ ПОМОЖЕТСкорректировать надо правильно.
Или - последовательно с ВЧ ГД включить лампочку из автомобильной фары, как Бокарёв советует.
У лампы сопротивление Ом 35 будет. А у Юниора ОТРИЦАТЕЛЬНОЕ ВЫХОДНОЕ СОПРОТИВЛЕНИЕ.
Чем больше сопротивление нагрузки, тем больше амплитуда сигнала. Вплоть до 70 вольт.
И того НЕ МЕНЕЕ 2 Ампера пройдёт.
Я вот и задумался об модернизации - там в ООС электролиты стоят - возможно самые ВЧ режут.
И того, через ООС получается резкое усиление ультразвука.
Вот я и думаю электролиты кои по 220 МКФ зашунтировать плёнкой.
У меня на выбор либо по 1 МКФ, либо по 4,7мкф - такие есть в наличии.

