Схемотехника усилителей 2021

  • Автор темы Автор темы rngtng
  • Дата начала Дата начала
катушка для более качественной коррекции ее можно сделать на кольце из распыленного железа и ловить ничего не будет, для особо придирчивых можно в экран поместить
Способность тороидальной катушки излучать и принимать совершенно не зависит от материала магнитопровода, что железо, что воздух - одинаково.
Применять во входном каскаде железо и другие материалы с высокой проницаемостью совершенно недопустимо, по причине нелинейности индуктивности катушки на НЧ
и очень низкой частоты первого резонанса, выше частоты которого катушка имеет не индуктивное, а ёмкостное сопротивление.
но, к счастью, применение материала с высокой проницаемостью абсолютно невозможно, поскольку придётся наматывать всего несколько витков,
а для катушки с минимальным рассеянием надо половину витков намотать в противоположном направлении да ещё и распределить максимально равномерно по сердечнику.

Поэтому нужно применять линейные ВЧ ферриты, они имеют проницаемость 10-50, в катушке будет несколько десятков витков.
Никакие экраны не нужны, люди проверяли включенным телефоном - помех ноль.
 
Поэтому нужно применять линейные ВЧ ферриты, они имеют проницаемость 10-50, в катушке будет несколько десятков витков.
а я гдето писал про материал с высокой проницаемостью,я писал про распыленное карбонильное железо,оно линейнее любых ферритов и проницаемость 20,,,,100
на сердечнике тор всегда будет ловить меньше чем на воздухе тк витков меньше и больше магнитных линий в замкнутом сердечнике
 
Иногда надо не забывать принцип разумной достаточности и искать компромис
 
Они дают очень разный эффект и вполне могут применяться совместно.
 
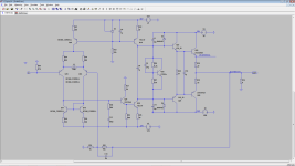
1) зачем четыре одинаковых источника питания? Делаешь двухэтажное- так и делай. Поправил, слаботочные теперь по 47 вольт.
2) замечательные резисторы в ООС 300/30 ом. Попытка сделать тосник из того чего нахрен не нужно. Что у нас из этого получается? График мощности рассеиваемой на резисторе 300ом и 10к, на которые я в своём варианте их поменял:
1713356247674.png
Для какой такой цели рассеивать почти полтора ватта вникуда я не знаю.
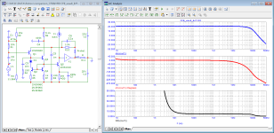
Меандр 20кГц
1713356331301.png
Видно что "задержка" несколько меньше(нет конденсатора шунтирующего резистор ООС) однако форма меандра просто дерьмовая на редкость. И это лишь 20кГц а не 1МГц, надеюсь конструхтырю не надо объяснять?
Посмотрим глубину ООС.
1713356429701.png
Тут просто пипец. Разница даже на низких частотах. Почему?
1) УН преобразован из кривого "дарлингтона" в комбинацию ОК-ОЭ, у неё и вх сопротивление выше и усиление тоже.
2) катушка, ещё +10дБ на НЧ.
Чтобы понять что это даст глянем ИМД
1713356572157.png
Ну и клип сравним:
1713356734888.png
Видно что у "моего" варианта из за выросшего петлевого усиления появились задиры, надо принять некие меры, но раз у нас всё в теории то так и оставим, только приблизим график и увидим что "зелёный Канструхтырь" в клипе тоже не идеален и "звенит".
1713356844810.png1713356872803.png
 

Вложения

Последнее редактирование:
Фаза аналогичного усю Конструктора .Как видно поведение уся весьма показательно. Только не решил,что дает такая фазовая характеристика в цепи Общей оос.
 

Вложения

  • мой линн фаза.PNG
    мой линн фаза.PNG
    55.9 KB · Просмотры: 89
Последнее редактирование:
Фаза аналогичного усю Конструктора .Как видно поведение уся весьма показательно. Только не решил,что дает такая фазовая характеристика в цепи Общей оос.
Зачем "аналогичный"? Вот оригинальный. Такая фазовая характеристика даёт запас по фазе более 80 градусов. Обратите внимание, что диаграммы Боде сняты в точке F - устойчивость системы по-правильному нужно исследовать не на частоте единичного усиления, а на частоте нулевой глубины ООС. При Ку=1 эти частоты совпадают, при Ку>1 - нет. Т.е, это график не петлевого усиления, а глубины ООС.
ЗЫ. Кроме того, монотонность ФЧХ = ровная ПХ. Между этими категориями связь жёсткая и неразрывная.
 

Вложения

  • v1.png
    v1.png
    77.9 KB · Просмотры: 95
Последнее редактирование:
Я показал фазовую характеристику в цепи ооос . А не устойсивость. Запас на 0дб 180-129гр = 50гр .
 
Офигенно ровная ПХ со звоном на склонах и углах меандра. Прям мечта.
_neuchi
 
Уважаемые, подскажите, где можно прикупить десяток пружин на ТО-220? Не по цене чугунного моста, желательно.
 
Можно дополнительно основным винтам поставить планку для пары транзисторов, типа того.

планка.jpg
картинка с интернета
 
Последнее редактирование:
Только внутри петли ослабление 11 раз - 20.8 дБ. Вы это учли?
Пожалуйста, ознакомьтесь этими понятиями:
  1. коэффициент усиления с разомкнутой петлёй (К.У.хх)
  2. коэффициент усиления с замкнутой петлёй (К.У.ос)
  3. петлевое усиление (П.У.)
 
вот такой с полевиком,можете сравнить с таким же на биполяре,только схему не меняйте ,все элементы как тут включая кондер 0,1мкф на коллекторе повторителя
с биполяром петлевое на 10 дБ выше, остальные параметры с идеальным ВК примерно одинаковые, ГВЗ менее 10 нс (в соотвествии с критерием Хафлера)
 

Вложения

  • CFB_юан8_BJT_Bode.png
    CFB_юан8_BJT_Bode.png
    65.8 KB · Просмотры: 81
  • CFB_юан8_BJT_Loop-Gain.png
    CFB_юан8_BJT_Loop-Gain.png
    75.6 KB · Просмотры: 86
  • CFB_юан8_JFET_Bode.png
    CFB_юан8_JFET_Bode.png
    64.2 KB · Просмотры: 111
  • CFB_юан8_JFET_Loop-Gain.png
    CFB_юан8_JFET_Loop-Gain.png
    76.4 KB · Просмотры: 109
с биполяром петлевое на 10 дБ выше, остальные параметры с идеальным ВК примерно одинаковые, ГВЗ менее 10 нс (в соотвествии с критерием Хафлера)
поставь не идеальный а обычный вк и ничего не меняя подай меандр 20кгц. поглядим как оно. может ты гениально озарился , а может так же гениально обо@рался. 50/50.
 
Уважаемые, подскажите, где можно прикупить десяток пружин на ТО-220? Не по цене чугунного моста, желательно.
У дедов на рынке, или у скупщиков БРЭА. Стоят на платах совковых теликов.
Если будете ставить планку - подпружиньте гроверами.
Нужен именно пружинный поджим транзисторов к радиатору.
 
прикупить десяток пружин на ТО-220? Не по цене чугунного моста, желательно.
Там же на Али, на странице где недавно советовали керамические прокладки, выскочила рекламка
Retainer bracket.png
 
Главное, чтобы эти прижимы были не из знаменитой на весь мир китайской "пластилиновой стали".
 
1713535716658.png
Специально для тебя, Петров, снял спектр бусура 10кГц. Синусоида говоришь? да неужели?) smile_1
 
Так какой должен быть усилитель в 2021 году
 
зададим параметры на 2021 год. домашний усилитель для работы на что то вроде с-90.
выходная мощность: 40ватт на канал(номинальная), максимальная -80ватт, на нагрузку 4ома.
искажения при ном мощности.
Кг 1кГц 40u%
Кг 20кГц 100u%
имд 19+20кгц -120дб
уровень фона и шума по -120дб.
питание двухэтажное +-45 ун, +-35 вк.
сервисные модули интегратор и кч
защита от кз выхода, от перегрузки и защита АС.
вот требования

Скин посмотрим.
 

Статистика форума

Темы
3,301
Сообщения
262,935
Пользователи
2,544
Новый пользователь
vlad'mir
Назад
Сверху Снизу