vitamir
1 ранг
- Регистрация
- 2 Янв 2021
- Сообщения
- 2,376
- Реакции
- 1,781
- Баллы
- 84
- Возраст
- 64
- Страна
- Україна
- Город
- Київ
- Имя
- Віталій
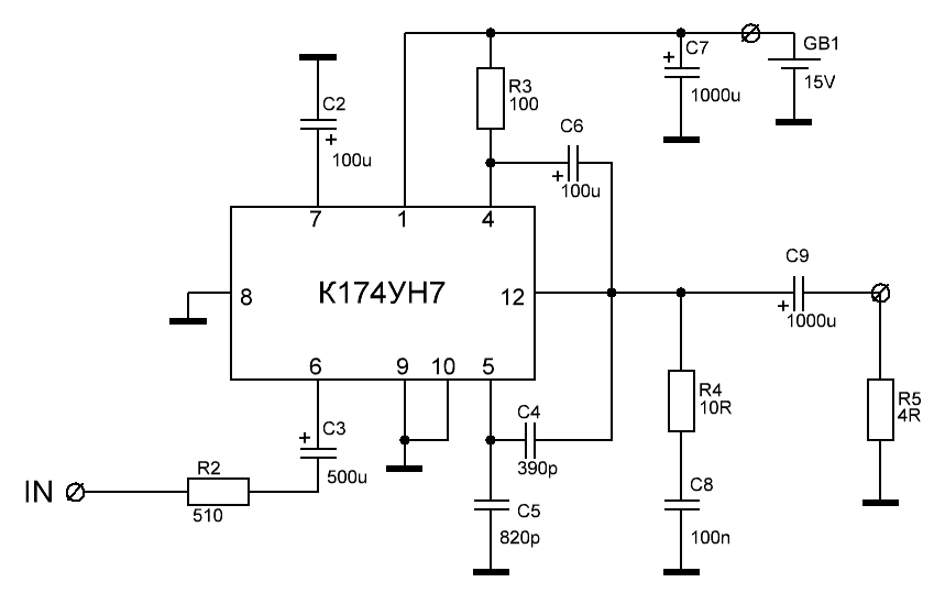
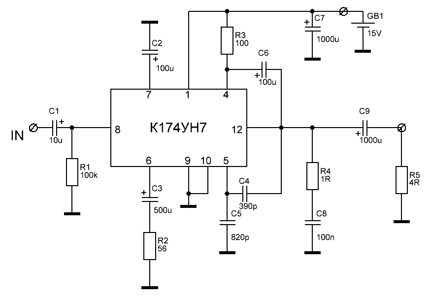
Гарна робота.Эксперимент с К174УН7, часть 1Решил в железе поэкспериментировать с К174УН7, в плане улучшения схемы. Плату взял от старого телевизора (3УСЦТ или УПИМЦТ, не помню). Номиналы резисторов и конденсаторов согласно плате, позиционно не стал соблюдать в схеме. С5 был керамический без обозначения, 820 пФ показало при измерении. Совместно с С4 на 390 пФ они гораздо меньше стандартных в справочнике (510 и 2700 пФ). Максимальная мощность до клиппинга 4 Вт при 15В питания.
Посмотреть вложение 84632
Измерил верхнюю частоту по -3 дБ, получилось 38 кГц. Быстродействие на 20 кГц прямоугольнике 0,6 В/мкс
Посмотреть вложение 84631
Сделал из схемы инвертирующий усилитель, дополнительно увеличив R4 с 1 Ома до 10 Ом (ИМХО, так усилителю полегче)
Посмотреть вложение 84633
Полоса по -3 дБ увеличилась до 70 кГц, быстродействие до 1,2 В/мкс
Посмотреть вложение 84634Посмотреть вложение 84635
Поиграл с цепью коррекции, вообще убрав С5 и уменьшив его в 11 раз до 36 пФ, получил это на 20 кГц:
Посмотреть вложение 84636Посмотреть вложение 84637
Не понравился выброс снизу, припаяв к С4 еще один конденсатор на 36 пФ (в сумме 72 пФ), получил это на 20 кГц:
Посмотреть вложение 84640Посмотреть вложение 84638
Фото прямоугольника на 100 кГц, быстродействие 4 В/мкс
Посмотреть вложение 84641
Измерил полосу по -3 дБ, получилось 420 кГц, фото синуса 420 кГц
Посмотреть вложение 84643
Что порадовало, прямоугольник на 420 кГц не пила, а больше похож на синус с немного заостренными краями
Посмотреть вложение 84644
Итог: полоса стала шире в 11 раз, быстродействие увеличилось в 6,7 раза
P.S. во второй части хочу попробовать умощнить выход транзисторами
Але, є два нюанси.
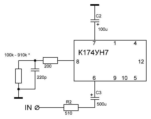
Режим першого каскаду неоптимальний, тому, є сенс погратися номіналом резистору R1. Ді апазон від 100 кОм до 910 кОм. Збільшувати його доти, доки зростатиме підсилення в петлі. Контролювати за рівнем напруги сигналу на виводі 6 мікросхеми, в інвертуючому включенні. Після, відсиметрувати обмеження сигналу на виході, додавши резистор від виводу 7 мікросхеми на загальний провід. Номінал приблизно 33...39 ком.
Потім знову підібрати корекцію. С4 десь близько до оптимального, 68...75 пФ. С5 не потрібен зовсім.
Можна додати 33 пф між 12 і 6 виходами мікросхеми. Також конденсатор 220 пФ між виводом 8 і загальним проводом і резистор Ом 200 послідовно зі входом.
Також, має сенс збільшити ємність до 2200...3300 мкФ і охопити роздільний конденсатор на виході додатково загальним зворотнім зв'язком за допомогою резистору 3.3...3.9 ком. Підсилення впаде вдвічі, але то легко зкорегувати.
Успіху Вам і творчої наснаги
Последнее редактирование:



