Скрытые искажения УМЗЧ: за гранью стандартных тестов

  • Автор темы Автор темы Petr-51
  • Дата начала Дата начала
Так получается, что Распони нифига не Туринский, а вполне себе Российскийsmile_1

Да ну, вы что? Нас же демодулированный сигнал интересует, всё таки, и его амплитуда. Через сколько тактов DSD256 достигнет максимума амплитуды демодулированного сигнала?

Таки кто здесь даун?
Я изредка бываю в Ваших краях с гостиницами в виде ящиков живительной влаги. По дороге ящикам наполовину легчает, но и этому радуются. Да и на прижизненный покой уже пора...
 
Да ну, вы что? Нас же демодулированный сигнал интересует, всё таки, и его амплитуда. Через сколько тактов DSD256 достигнет максимума амплитуды демодулированного сигнала?
Нет, вопрос был поставлен иначе. Максимум у DSD это максимальное его значение в соответствии с его разрядностью, а тут у нас 1 бит.
Это было сказано на вот это высказывание:

  • PCM16/44: сигнал может прыгнуть от мин до макс почти мгновенно (22 µs).
  • DSD256: сигнал делает это медленно, через много маленьких шагов (~5.8 ms).

А если рассматривать демодулированный конечный сигнал, то тут уже все будет определяться нагрузкой и выходным фильтром. Если нагрузка с высоким входным и нет реактивностей, то и напряжение поднимется до максимума с той скоростью, которую способен выдать ключ. Не задаете же вопрос сколько тактов нужно усилителю класса D для достижения максимального выходного напряжения?
File:Pulse density modulation.svg
 
Нет, вопрос был поставлен иначе. Максимум у DSD это максимальное его значение в соответствии с его разрядностью, а тут у нас 1 бит.
Это было сказано на вот это высказывание:



А если рассматривать демодулированный конечный сигнал, то тут уже все будет определяться нагрузкой и выходным фильтром. Если нагрузка с высоким входным и нет реактивностей, то и напряжение поднимется до максимума с той скоростью, которую способен выдать ключ. Не задаете же вопрос сколько тактов нужно усилителю класса D для достижения максимального выходного напряжения?
File:Pulse density modulation.svg
Тут народ (который нас за угол заводит) забывает, что в ШИМ сигнале и амплитуда и частота исходного сигнала "зашиты" в параметрах модуляции. А амплитуда "прямоугольников" на выходе всегда постоянна.
 
Последнее редактирование:
Нет, вопрос был поставлен иначе. Максимум у DSD это максимальное его значение в соответствии с его разрядностью, а тут у нас 1 бит.
Это было сказано на вот это высказывание:



А если рассматривать демодулированный конечный сигнал, то тут уже все будет определяться нагрузкой и выходным фильтром. Если нагрузка с высоким входным и нет реактивностей, то и напряжение поднимется до максимума с той скоростью, которую способен выдать ключ. Не задаете же вопрос сколько тактов нужно усилителю класса D для достижения максимального выходного напряжения?
File:Pulse density modulation.svg
А для дсд256 задаю.
Так сколько?
 
Плывет корабль, а перед ним стоит маяк. Он то потухнет, то погаснет, то потухнет, то погаснет. Доплывёт ли корабль до маяка?
Не в лоб и и не по лбу - по башке, дрыном, чтоб х...йня из пустой башки по вылетала.
 
Последнее редактирование:
Совсем не горит.
о том и речь, УМ всё равно как и чем сигнал в ЦАП преобразовывается. Там, только фильтры выходные роль играют, но это отдельная "песня" (ещё та).
 
Где идеальный усилитель?
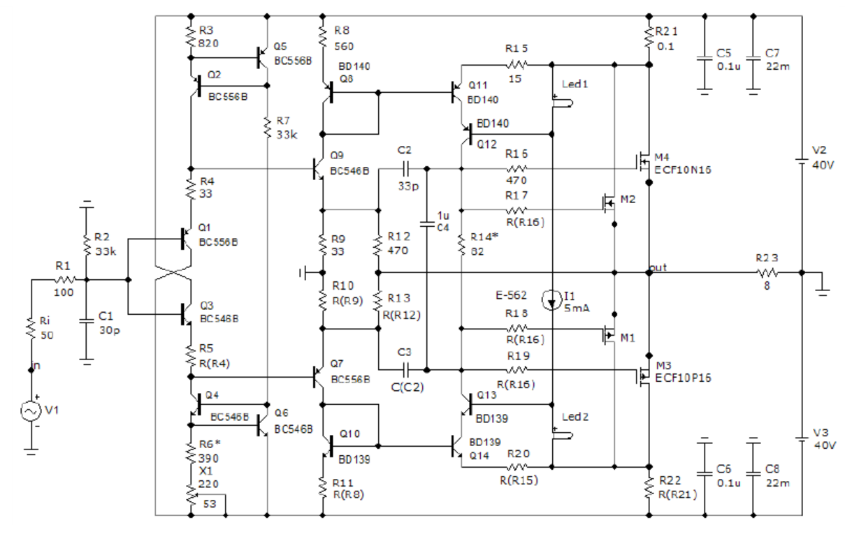
Здеся. :) Экспертам УМЗЧ на заметку.
УМЗЧ с токовой общей ООС, ИТУН - токовый конвейер, исполненный на отражателях тока.
Выходной повторитель напряжения на "Lateral".
2025-09-18_203035.png
 

Вложения

Последнее редактирование:
А для дсд256 задаю.
Так сколько?
Сколько чего? Сформулируйте вопрос полноценно, а то получится что каждый о своем.
720px-Pulse_density_modulation.svg.png

Смотрите, синий сигнал это однобитный выход DSD и он достигает максимума на первом же такте. Зеленым цветом показан сигнал после фильтрации, который определяется уже самим фильтром и его возможностями. Возражения есть?
Чтобы знать как быстро может полной амплитуды достичь зеленый синус, нужно знать возможности фильтра, а мы не знаем. Да и не особо интересно, если честно.
извращенец плату рисовал, номиналы нижнего не прописывал, мозг еб...т - на верхнее плечё ссылается.
А в чем проблема? Картинка из Микрокапа, там очень удобно менять номиналы двух плеч одновременно, когда задание номинала ссылочное. Есть какая-то проблема с тем, чтобы посмотреть на верхнее плечо и номер резистора/конденсатора? Все мы знаем, что Александр Петров работает в Микрокапе, соответственно почему бы ему и не пользоваться всеми благами, которые предоставлены разработчиками?
Где находится критическая уязвимость приведенной схемы?:)
Ну, хотя бы в том, что внутренняя петля ООС будет работать в АВ, в отличие от того же оригинального Хираги, который это все применял в классе А. При этом применение латералов здесь мне кажется излишней роскошью, но можете считать это старческим ворчанием и делом вкуса.
Поскольку усилитель неинвертирующий, первую четверку не мешало бы закаскодить, чтобы девиация мощности была минимальной.
В УН попробовать следящий BD139 заменить на что-то с меньшими емкостями из доступного, а Q11,14 заменить тоже на нечто менее мощное - на нем ведь мощность будет небольшая под каскодом. Хотя, все эти замены наверняка потребуют пересмотра коррекции, поскольку в данный момент внутренняя петля определяется суммарными паразитными емкостями полевиков и следящих транзисторов.
Ах да, перед полевиками добавить повторитель, чтобы предыдуший каскад не был вынужден работать с большой девиацией тока. Это даст шире возможности выбора транзисторов в каскод.
Хотя в целом, эта структура мне лично не очень нравится. Может во времена Хираги она и наделала шума, но даже тогда вероятно больше сработал маркетинг, нежели реальное качество в сравнении с конкурентами.
 
Сколько чего? Сформулируйте вопрос полноценно, а то получится что каждый о своем.
720px-Pulse_density_modulation.svg.png

Смотрите, синий сигнал это однобитный выход DSD и он достигает максимума на первом же такте. Зеленым цветом показан сигнал после фильтрации, который определяется уже самим фильтром и его возможностями. Возражения есть?
Чтобы знать как быстро может полной амплитуды достичь зеленый синус, нужно знать возможности фильтра, а мы не знаем. Да и не особо интересно, если честно.

А в чем проблема? Картинка из Микрокапа, там очень удобно менять номиналы двух плеч одновременно, когда задание номинала ссылочное. Есть какая-то проблема с тем, чтобы посмотреть на верхнее плечо и номер резистора/конденсатора? Все мы знаем, что Александр Петров работает в Микрокапе, соответственно почему бы ему и не пользоваться всеми благами, которые предоставлены разработчиками?

Ну, хотя бы в том, что внутренняя петля ООС будет работать в АВ, в отличие от того же оригинального Хираги, который это все применял в классе А. При этом применение латералов здесь мне кажется излишней роскошью, но можете считать это старческим ворчанием и делом вкуса.
Поскольку усилитель неинвертирующий, первую четверку не мешало бы закаскодить, чтобы девиация мощности была минимальной.
В УН попробовать следящий BD139 заменить на что-то с меньшими емкостями из доступного, а Q11,14 заменить тоже на нечто менее мощное - на нем ведь мощность будет небольшая под каскодом. Хотя, все эти замены наверняка потребуют пересмотра коррекции, поскольку в данный момент внутренняя петля определяется суммарными паразитными емкостями полевиков и следящих транзисторов.
Ах да, перед полевиками добавить повторитель, чтобы предыдуший каскад не был вынужден работать с большой девиацией тока. Это даст шире возможности выбора транзисторов в каскод.
Хотя в целом, эта структура мне лично не очень нравится. Может во времена Хираги она и наделала шума, но даже тогда вероятно больше сработал маркетинг, нежели реальное качество в сравнении с конкурентами.
неверно.
это рекламные картинки в заблуждение вводят.



вот как будет это выглядеть

1758274470193.png

1758274672155.png

1758275068146.png

ты просто не понимаешь, как оно работает.
синие вертикальые импульсы на твоем рисунке, это не шим, а вот эти маленькие красные зигзаги на моем- приращение на +- 1/128 от полной шкалы для DSD128
при DSD256 на +- 1/256 от полной шкалы и аналогично

и скорость нарастания ограничена - всегда примерно такая как красная линия

И частоты В 5-11 Мгц которые ты тычешь, это частота этих маленьких шажков +-1.

1758276510972.png

А вот при половине амплитуды от диапазона
Главное-DSD не любой уровень выставляет на каждый такт, а только изменяет текущий уровень на +- 1 / (номер DSD), при этом (номер DSD) - это полный размах
 
Последнее редактирование:
Извините, у Александра я не видел дублей, как ссылок "иди на ...", схемы приведены в читаемый вид.
Откройте PDF, который Слава "Семён Семёныч" приложил. Там эти схемы нарисованы и в конце документа подпись "Александр Петров".
вот как будет это выглядеть
Любопытно было бы ознакомиться со всем материалом в том месте, откуда эти графики. Ссылку не дадите общественности для самостоятельного изучения?
 
Откройте PDF, который Слава "Семён Семёныч" приложил. Там эти схемы нарисованы и в конце документа подпись "Александр Петров".

Любопытно было бы ознакомиться со всем материалом в том месте, откуда эти графики. Ссылку не дадите общественности для самостоятельного изучения?
это симулинк
знаешь что это?
 
Не плачь калькулятор, вся твоя жизнь это путь через @опу.
Вот тебе список переменных и команд для движка "Spice",
чтобы сделать аналогичный график (векторный формат) в программе LTSpice.
И тогда в твоей жизни случится праздник десятичного логарифма. :)
Посмотреть вложение 152189
У меня есть кое что получше.
1758289321612.png1758289356921.png
неплохо, сверхлинейник прям.. НО.
1758289432649.png
При питании +-25 ограничение +-12. Это шутка такая? Это точно усилитель мощности а не предварительный? _pila
 
Покажи такой же график для меандра (с полосой гармоник до 1 ГГц) 20 000 Гц в районе его крутых фронтов сигнала. И ты сразу всё увидишь, и наконец-то и поймешь, о чем вела речь Алдошина. _hm_
он синус 20 кгц не успевает отрисовать на полный размах, какой уж тут меандр
На графике-же видно-красаная линия.
 
это симулинк
знаешь что это?
Знаю конечно, я в нем когда-то вчерновую проектировал многоконтурные системы управления. Но при чем здесь среда? Вы эти графики самостоятельно там рисовали, чтобы нам предъявить? Уж позвольте усомниться.
Вот тебе список переменных и команд для движка "Spice",
чтобы сделать аналогичный график (векторный формат) в программе LTSpice.
Какова целесообразность сего действия? Пальцы погнуть?
Слава в своем амплуа. Нужно больше красивых графиков, создать видимость наукообразности - старайтесь более лучше, этого недостаточно.
 
В этой схемотехнике имеется критическая уязвимость, где она?
По моему самый главный недостаток, это нагрузка выходного каскодного драйвера на значительную ёмкость выходных транзисторов , суммарная около 2000 пф , хоть и через резисторы. Нужен повторитель перед ними. Да наверно второй каскад то же каскодом проситься. Плюс питание входного повторителя ( да и всего усилителя напряжения ) отфильтровать надо, а ещё лучше от отдельного источника , что бы клип был в выходном каскаде.
 
самый главный недостаток,
Топология,
Там и триоды в каскодах не правильно подобраны, и …
А то, что драйвера нет перед конским Миллером, это фича такая на этом сайте, Пасс - говно пасс их научил.

Интересно, а отрытые затворы или пердит на 1 ватте, как Никотоид?
 
Здеся. :) Экспертам УМЗЧ на заметку.
УМЗЧ с токовой общей ООС, ИТУН - токовый конвейер, исполненный на отражателях тока.
Выходной повторитель напряжения на "Lateral".
В этой схемотехнике имеется критическая уязвимость, где она? :)
Посмотреть вложение 152244
Лично меня всё здесь радовает, даже отсутствие общей отрицательно-обратной связи, душащей на корню всё ростки хорошего звука "лотералов". Завтра же спаяю упрощëнный вариант, без светодиодов и лишних тронзисторофф. Запитаю новую схему пульсирующим током
 
Последнее редактирование:
несколько тестов модели
первый полюс 40 кГц
выходное сопротивление чисто омическое
нет и намека на искажения типа SID
спектр короткий
1 МГц усиливается с таким же Ку как и сигналы звуковой частоты
 

Вложения

  • Hiraga-AB-Lateral_200mA_Bode.png
    Hiraga-AB-Lateral_200mA_Bode.png
    90.3 KB · Просмотры: 54
  • Hiraga-AB-Lateral_200mA_Loop-Gain.png
    Hiraga-AB-Lateral_200mA_Loop-Gain.png
    40.4 KB · Просмотры: 54
  • Hiraga-AB-Lateral_200mA_1MHz.png
    Hiraga-AB-Lateral_200mA_1MHz.png
    88.6 KB · Просмотры: 51
  • Hiraga-AB-Lateral_200mA_10kHz_attack-sustain-decay.png
    Hiraga-AB-Lateral_200mA_10kHz_attack-sustain-decay.png
    101.9 KB · Просмотры: 55
  • Hiraga-AB-Lateral_200mA_20kHz-spectr.png
    Hiraga-AB-Lateral_200mA_20kHz-spectr.png
    85.1 KB · Просмотры: 57
Здеся. :) Экспертам УМЗЧ на заметку.
УМЗЧ с токовой общей ООС, ИТУН - токовый конвейер, исполненный на отражателях тока.
Выходной повторитель напряжения на "Lateral".
В этой схемотехнике имеется критическая уязвимость, где она? :)
В том что выходники давно не в продаже.

1 МГц усиливается с таким же Ку как и сигналы звуковой частоты
Ну, значит и 465килогерц хорошо усиливать будет, где же тогда колебательные контура, смеситель с гетеродином и детектор?
 
Не ну блин давайте тогда виде порнухи просмотрим через него как через убогую Заратустру .
С этими 465 кГцами тока ч/б эр0тику можна разглядеть будет – на п0рн0 а-ля «спортивно-развлекательная студия "Туш@й-мышей гоняй"» полосы уже не хватит и искажений в к@нале видео 🎥 до хобота будет. Не смотрим! – Слушаем
 

Статистика форума

Темы
3,301
Сообщения
262,966
Пользователи
2,544
Новый пользователь
vlad'mir
Назад
Сверху Снизу