Схема двухтакта

DVS

1 ранг
Регистрация
15 Сен 2021
Сообщения
1,775
Реакции
594
Репутация
55
Имя
Сергей
Предупреждений
1
И разрядник анодных банок впаять не забыть, а то прилетит.
На днях прилетело пару раз за месяц ))
Стрельнуло в правом канале, подумал на выходную лампу, на всякий заменил, теперь жду когда снова пульнёт )
Что за разрядник?
 
Регистрация
12 Ноя 2019
Сообщения
28,310
Реакции
13,622
Репутация
395
Если не ошибаюсь ФИР с катодной связью
да. С замечанием, что обычно общий катодный резистор сильно больше, для обеспечения симметричного усиления по плечам. А здесь он куриный, будет перекос и искажения .

На днях прилетело пару раз за месяц ))
Что за разрядник?
резистор на 150-200 килоом по питанию. Иначе банки угостят запасом от прошлой прослушки. Обычно в роли разрядника работает делитель для подачи смещения в накальную шину.
 

33tooth

2 ранг
Регистрация
15 Авг 2024
Сообщения
466
Реакции
35
Репутация
9
Страна
Россия
Город
Глазов
Имя
Александр
Прекрасный вариант. Разве что 0,47мкф в сетках 6п3с до хренища.
6П3С в триоде, пара выдаст ватта 4, не жирно.Но звук красивый .
И разрядник анодных банок впаять не забыть, а то прилетит.
в сетках 6п3с по даташиту не более 150к на автомате :unsure:
 
Регистрация
12 Ноя 2019
Сообщения
28,310
Реакции
13,622
Репутация
395
Благодарю д.Саш!
Есть метод Олега Чернышёва, проверен не раз с поклоном автору. Отверткой на корпус коротим анод выходной лампы. Выходник не позволит сделать БАБАХ своей конской индуктивностью, имеем легкую дугу , быстро спадающую по силе.
Другой способ- сетевое реле , своим контактом через мощный резистор ватт 10 и килоом примерно, коротит банки при отключении из сети.
 

DVS

1 ранг
Регистрация
15 Сен 2021
Сообщения
1,775
Реакции
594
Репутация
55
Имя
Сергей
Предупреждений
1
Обычно в роли разрядника работает делитель для подачи смещения в накальную шину.
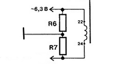
Сделать как показано на рисунке?
d.jpg
 

33tooth

2 ранг
Регистрация
15 Авг 2024
Сообщения
466
Реакции
35
Репутация
9
Страна
Россия
Город
Глазов
Имя
Александр
просветите пжл какой профит от комбинированного смещения?
 

DVS

1 ранг
Регистрация
15 Сен 2021
Сообщения
1,775
Реакции
594
Репутация
55
Имя
Сергей
Предупреждений
1
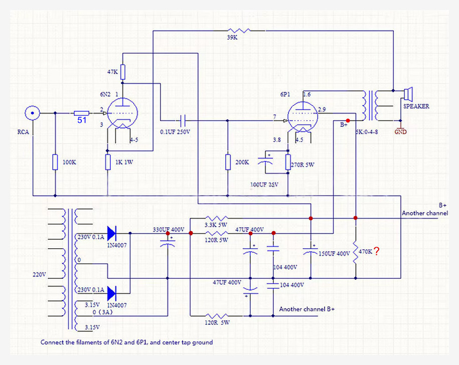
дядь Саш можете исправьте схему что выше с 9-кой в преде?
Убрать лишнее, дорисовать нужное тот же разрядник.
00 Схема 6N2_6N1 6P1 3 Вт 2 HIFI стерео.jpg


Под вопросительным не разрядник у китайцев.
 
Регистрация
12 Ноя 2019
Сообщения
28,310
Реакции
13,622
Репутация
395

Profi

2 ранг
Регистрация
3 Дек 2021
Сообщения
270
Реакции
469
Репутация
27
Страна
Родина
Город
Тюмень
Имя
Евгений
6П3С + 6Н9С двухтактный усилитель звука.
Мечта гитариста. Пентод без компенсации на выходе. Я Маршалл недавно комбик копал - самое оно.
дорисовать нужное
В сетку 6п1 дросселек надо. Звенеть может без него. И к ней во вторую сетку ом 150 тоже.
 
Регистрация
12 Ноя 2019
Сообщения
28,310
Реакции
13,622
Репутация
395
Мечта гитариста. Пентод без компенсации на выходе. Я Маршалл недавно комбик копал - самое оно.

В сетку 6п1 дросселек надо. Звенеть может без него.
Мечта гитариста- в одном плече пентодное включение. в другом триодное. Совет Анатолия Лисовского из солнечной Калифорнии.

дядь Саш можете исправьте схему что выше с 9-кой в преде?
Убрать лишнее, дорисовать нужное тот же разрядник.
Посмотреть вложение 132419

Под вопросительным не разрядник у китайцев.
470 к разрядник .Но очень неторопливый. 120 -150 килоом 2 ватта пошустрее будет
оСТАЛЬНОЕ не трогаем.
 

Profi

2 ранг
Регистрация
3 Дек 2021
Сообщения
270
Реакции
469
Репутация
27
Страна
Родина
Город
Тюмень
Имя
Евгений
Регистрация
12 Ноя 2019
Сообщения
28,310
Реакции
13,622
Репутация
395
просветите пжл какой профит от комбинированного смещения?
Когда анодное питание недостаточно для нормального автосмещения, а фикса не идеальная для выходных ламп, делается комби, сочетает в себе хорошие качества обеих смещений.
 

33tooth

2 ранг
Регистрация
15 Авг 2024
Сообщения
466
Реакции
35
Репутация
9
Страна
Россия
Город
Глазов
Имя
Александр
Когда анодное питание недостаточно для нормального автосмещения, а фикса не идеальная для выходных ламп, делается комби, сочетает в себе хорошие качества обеих смещений.
хмм, тогда могет увеличить сеточные резисторы и сделать комби смещение, дифкаскад будет легче дышать
 

Сергей Z

1 ранг
Регистрация
14 Мар 2020
Сообщения
4,887
Реакции
1,088
Репутация
85
Страна
Россия
Прекрасный вариант. Разве что 0,47мкф в сетках 6п3с до хренища.
6П3С в триоде, пара выдаст ватта 4, не жирно.Но звук красивый .
И разрядник анодных банок впаять не забыть, а то прилетит.
А чем не нравится вариант для Саши TV?
Вроде он его уже долго в своей Канаде слушает и доволен.
 

DVS

1 ранг
Регистрация
15 Сен 2021
Сообщения
1,775
Реакции
594
Репутация
55
Имя
Сергей
Предупреждений
1
Он TV окончательную схему не выложил, я следил за этой веткой.

Мечта гитариста. Пентод без компенсации на выходе. Я Маршалл недавно комбик копал - самое оно.
https://www.youtube.com/watch?v=NUkLNUzzegg -Двухтактный усилитель звука на 6П14П по схеме Marshall 18ватт.
 

Сергей Z

1 ранг
Регистрация
14 Мар 2020
Сообщения
4,887
Реакции
1,088
Репутация
85
Страна
Россия
Он TV окончательную схему не выложил, я следил за этой веткой.
Вроде там у него все на первой странице отражено.
Там все очень просто, чем и хорошо.
 

Andrew271

2 ранг
Регистрация
28 Ноя 2023
Сообщения
448
Реакции
128
Репутация
12
Страна
UA
ну сколько можно думать))) вот усилитель лежит играет. из развлечений - переключать анодную питающую обмотку 260-270-280в, менять ток выходных ламп, отключать-переключать ОС
 

Вложения

  • 11111.jpg
    11111.jpg
    519.3 KB · Просмотры: 56

33tooth

2 ранг
Регистрация
15 Авг 2024
Сообщения
466
Реакции
35
Репутация
9
Страна
Россия
Город
Глазов
Имя
Александр

Вложения

  • УМ на 6п3с УЛ КО 1.GIF
    УМ на 6п3с УЛ КО 1.GIF
    37.9 KB · Просмотры: 92
Последнее редактирование:

Andrew271

2 ранг
Регистрация
28 Ноя 2023
Сообщения
448
Реакции
128
Репутация
12
Страна
UA
на этом наверно остановлюсь, пришла весна дел без этого полно
если это играет и на рабочей мощности колонок дает менее 0.3% искажений, то "чего ж тебе еще надо"
 
Регистрация
12 Ноя 2019
Сообщения
28,310
Реакции
13,622
Репутация
395
на этом наверно остановлюсь, пришла весна, дел без этого полно,
да и
я бы сеточные резисторы 6п3с нагло увеличил до 300 ком.А емкости к ним идущие трусливо убавил втрое. до 0,15мк.
 

33tooth

2 ранг
Регистрация
15 Авг 2024
Сообщения
466
Реакции
35
Репутация
9
Страна
Россия
Город
Глазов
Имя
Александр
я бы сеточные резисторы 6п3с нагло увеличил до 300 ком.А емкости к ним идущие трусливо убавил втрое. до 0,15мк.
а чем чревато увеличение сеточных резисторов сверх меры?
а кондеры присунул поскольку такие лежат без дела, сосиски к40у-9 на 630 вольт _hm_, лампы раздвигал с учетом их габаритов
 
Регистрация
12 Ноя 2019
Сообщения
28,310
Реакции
13,622
Репутация
395
а чем чревато увеличение сеточных резисторов сверх меры?
а кондеры присунул поскольку такие лежат без дела, сосиски к40у-9 на 630 вольт _hm_
В данной схеме ничем " не череповато" увеличение сеточных. Комби смещение не даст уйти на беспредел.
 

DIM

1 ранг
Регистрация
13 Дек 2019
Сообщения
2,863
Реакции
891
Репутация
61
Город
Санкт-Петербург
Посмотрите по паспорту максимальное сеточное сопротивление. Чем оно выше в схеме, тем меньшую емкость межкаскадного конденсатора вы сможете применить.
 
Регистрация
12 Ноя 2019
Сообщения
28,310
Реакции
13,622
Репутация
395
Навскидочная формула 25-30. Произведение кондера на резистор. 0, 1 мкф на 300 килоом, 1мкф на 30 килоом, 10мкф на 3 ком и т д. При этом спад на нч на единицах Герц.
 

33tooth

2 ранг
Регистрация
15 Авг 2024
Сообщения
466
Реакции
35
Репутация
9
Страна
Россия
Город
Глазов
Имя
Александр
Посмотрите по паспорту максимальное сеточное сопротивление. Чем оно выше в схеме, тем меньшую емкость межкаскадного конденсатора вы сможете применить.
дык в первоначальной схеме по паспорту и рисовал резики, на фиксе не более 100к, на авто до 150к
и в курсе что при увеличении сеточного резистора можно уменьшит переходной конденсатор, применил что завалялось
 

DIM

1 ранг
Регистрация
13 Дек 2019
Сообщения
2,863
Реакции
891
Репутация
61
Город
Санкт-Петербург
Я могу ошибаться, но как бы не 0,5 МОм максимальное у 6П3С.
 

33tooth

2 ранг
Регистрация
15 Авг 2024
Сообщения
466
Реакции
35
Репутация
9
Страна
Россия
Город
Глазов
Имя
Александр
Я могу ошибаться, но как бы не 0,5 МОм максимальное у 6П3С.
еще думка, какое оптимальное соотношение фикса/автомат сделать оптимально и как это влияет на работу КО?
ПС 0,5мОм у 6п14п
 

Andrew271

2 ранг
Регистрация
28 Ноя 2023
Сообщения
448
Реакции
128
Репутация
12
Страна
UA
у 6п3с 100/150к иначе не гарантируется устойчивый режим - риск саморазогрева. а такто хоть 470к или 1мОм можно ставить)))
 

Статистика форума

Темы
3,093
Сообщения
235,954
Пользователи
2,387
Новый пользователь
Тула
Сверху Снизу