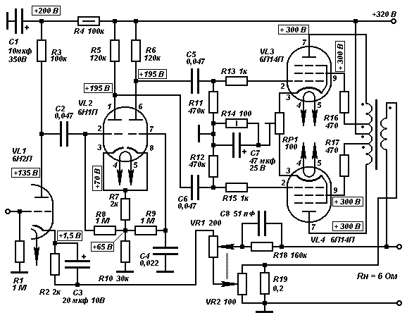
Схема двухтакта

Profi

2 ранг
Регистрация
3 Дек 2021
Сообщения
270
Реакции
469
Репутация
27
Страна
Родина
Город
Тюмень
Имя
Евгений
Почему бы в качестве ФИ не применить специальную микросхему?
Схема вполне годная, повторяли ее многие на диаудио.ру - там про нее полная ветка. Можно и на рассыпухе - на полевиках, например, сделать. Вообще не проблема.
Почему редко применяется? Думаю, доп. питание и, соответственно, увеличение стоимости в первую очередь. Да и навесом SOIC8 хрен смонтируешь. А так - сплошные плюсы. От частотки, до отсутствия сдвига фаз.
 

юан8

1 ранг
Регистрация
9 Мар 2024
Сообщения
3,186
Реакции
760
Репутация
51
Страна
РФ
Город
Санкт-Петербург
Имя
Юрий
Предупреждений
2
А схему РР из ещё не упоминавшихся могу выложить
а почему не использовано УЛ включение?спектр у этой схемы скорее будет не "ламповый" тк четные задавлены и нет первого каскада(лампового)
 

Profi

2 ранг
Регистрация
3 Дек 2021
Сообщения
270
Реакции
469
Репутация
27
Страна
Родина
Город
Тюмень
Имя
Евгений

DIM

1 ранг
Регистрация
13 Дек 2019
Сообщения
2,863
Реакции
891
Репутация
61
Город
Санкт-Петербург
Чем обоснован выбор парафазника?
Проще, усиление не страдает, как в диффе, не требует ИТ в катодах, соответственно не нужна подтяжка по отрицательной шине.
 

юан8

1 ранг
Регистрация
9 Мар 2024
Сообщения
3,186
Реакции
760
Репутация
51
Страна
РФ
Город
Санкт-Петербург
Имя
Юрий
Предупреждений
2
интересная табличка измерений от Василича
 

Вложения

  • сравнение от Василича.jpg
    сравнение от Василича.jpg
    137.9 KB · Просмотры: 375

Profi

2 ранг
Регистрация
3 Дек 2021
Сообщения
270
Реакции
469
Репутация
27
Страна
Родина
Город
Тюмень
Имя
Евгений
Не в курсе почему схемы не открываются

У сайта моторчик старенький. От браузера зависит. В хруме все всплывает нормально.

Ну, СЕ на 6п3с - это далеко не самый смак. Как бы ее не включать.
К тому же эти данные по СЕ для ПП не очень подходят.
 

юан8

1 ранг
Регистрация
9 Мар 2024
Сообщения
3,186
Реакции
760
Репутация
51
Страна
РФ
Город
Санкт-Петербург
Имя
Юрий
Предупреждений
2
по выходному сопротивлению можно соориентироваться
похоже надо еще общую оос для ФИ акустики
 
Регистрация
12 Ноя 2019
Сообщения
28,310
Реакции
13,621
Репутация
395
ЭМОС и пр. не нужно, достаточно ввести в схему ОООС, если это так сложно то возвращаюсь к Лабутину и тема закрыта!
Схема Лабутина в куче с выходом на КО - тупик.
 

юан8

1 ранг
Регистрация
9 Мар 2024
Сообщения
3,186
Реакции
760
Репутация
51
Страна
РФ
Город
Санкт-Петербург
Имя
Юрий
Предупреждений
2
может попробовать пос ввести
 

Вложения

  • усилитель с ПОС.png
    усилитель с ПОС.png
    24.3 KB · Просмотры: 77

Vachula

3 ранг
Регистрация
18 Сен 2021
Сообщения
209
Реакции
83
Репутация
19
Страна
Россия
Предупреждений
2
Схема Лабутина в куче с выходом на КО - тупик.

33tooth, Вы Бокарева не слушайте.
Тут как в басне Крылова, "А Васька слушает да ест" :)
Делайте и экспериментируйте.
Я ведь не зря за КО топлю.
У лампача выходное сопротивление сами знаете какое, и вряд ли у Вас акустика под не заточена.
Бокарев в этом деле большой специалист, у него с настройкой акустики проблем нет.
Обычно у пользователей акустика, мягко говоря, не совсем подходящая под высокое выходное сопротивление, и вот тут согласование с лампой встает в полный рост.
У меня есть хорошие трансы на приличном железе с КО, примерно 10%, сам мотал.
Так вот КО кроет стандартную ОООС "как бык овцу".
Экспериментировал с разными лампами, схемами.
Просто брал и вводил КО, и к тупикам это не приводило.
Чувствительность да, падала, но это вопросы решаемые.
Imho УЛ в сочетании с КО не нужна, мне это сочетание не понравилось.
Лампы пробовал разные, перебрал практически все отечественные.
Кстати, 6П41С "телевизионные" понравились.
У меня их ящик лежит, на Л1-3 в пары есть из чего подобрать.
Сейчас в планах новые трансы намотать, экспериментальные уж больно большие, 20 см2, есть приличное железо ПЛ 10 см2, на них и сделаю.
 
Последнее редактирование:

DIM

1 ранг
Регистрация
13 Дек 2019
Сообщения
2,863
Реакции
891
Репутация
61
Город
Санкт-Петербург
Просто КО в 10%, применительно к двухтакту на 6П3С будет маловата, ОООС небольшую все-равно придется применить. Но именно что "небольшую".
 

Profi

2 ранг
Регистрация
3 Дек 2021
Сообщения
270
Реакции
469
Репутация
27
Страна
Родина
Город
Тюмень
Имя
Евгений
ОООС небольшую все-равно придется применить
Именно, что придется.
Не очень понятно, что вы в нее вообще влипли. Есть же Г807, которая и ровнее, и играет гораздо чище.
 

DIM

1 ранг
Регистрация
13 Дек 2019
Сообщения
2,863
Реакции
891
Репутация
61
Город
Санкт-Петербург
10 - 16%, но это ухудшит чувствительность выходного каскада, причем так заметно, соответственно добавит претензий к драйверу.
 

Profi

2 ранг
Регистрация
3 Дек 2021
Сообщения
270
Реакции
469
Репутация
27
Страна
Родина
Город
Тюмень
Имя
Евгений
Прикол в том, что 10% КО - значение, похоже, эмпирическое. Я не нашел данных, где бы были точно измерен Кг при разных процентах КО.
Для относительно ровных пентодов этого хватает. 6п1п, г807, кт88.
 

Rezvoy

1 ранг
Регистрация
19 Окт 2020
Сообщения
2,427
Реакции
794
Репутация
58
Возраст
68
Страна
Россия
Имя
Александр
Даже КО 100% требует введения общей ООС. Проверено как на собственно макинтошах, так и клонах. Парадокс в том, что даже перевод в триод не отменяет общей ООС. А вот в триоде в классе А КО 10-15% прекрасно работает безОООС
 

Profi

2 ранг
Регистрация
3 Дек 2021
Сообщения
270
Реакции
469
Репутация
27
Страна
Родина
Город
Тюмень
Имя
Евгений
вот в триоде в классе А КО 10-15% прекрасно работает безОООС
Встречал упоминание об этом, но сам не пробовал. Вот доберусь до 6с4с - надо будет.

Даже КО 100% требует введения общей ООС.
Не соглашусь. ПП на 6п1п, что я пару страниц назад выкладывал, с 10% совершенно не требует ее.
 

Rezvoy

1 ранг
Регистрация
19 Окт 2020
Сообщения
2,427
Реакции
794
Репутация
58
Возраст
68
Страна
Россия
Имя
Александр
Регистрация
12 Ноя 2019
Сообщения
28,310
Реакции
13,621
Репутация
395
Даже КО 100% требует введения общей ООС. Проверено как на собственно макинтошах, так и клонах. Парадокс в том, что даже перевод в триод не отменяет общей ООС. А вот в триоде в классе А КО 10-15% прекрасно работает безОООС
Совершенно верно. Помнится, сочинял мощный выход на 6П42С для мотора вертушки на 220 в. Начал с анодной нагрузки, потом врезал катодную обмотку , разбив первичку на 2 части. И только перенос нагрузки в катоды повторителей со средней точкой первички (дросселя) в землю через общий резистор позволил получить нужное мотору напряжение. Все прочие каскады облажались.
 

Andrew271

2 ранг
Регистрация
28 Ноя 2023
Сообщения
448
Реакции
128
Репутация
12
Страна
UA
все эти КО и ООС нормально вписываются в концепцию короткого 3х лампового тракта ПП, а вот лишняя лампа, то уже нет. да и не слышно это особо )))
зы акустика 96дб/4вт рабочая мощность
 

Карта

1 ранг
Регистрация
23 Окт 2020
Сообщения
485
Реакции
65
Репутация
28
Возраст
67
Город
г. Ростов-на-Дону
6П41С... У меня их ящик лежит, на Л1-3 в пары есть из чего подобрать
Сейчас насилую комп, ОС, MS Office на паре компов, ставлю программу, которая в Excel (пока) - подбор ламп по измерения ВАХометра.
Точность задается, хоть 1%, хоть 10. Лампы подбираются в группы.
Сегодня автор прислал ролик, в усилке 10 шт. 6с19п, говорит, измерения совпали с результатами программы.
Да, этот десяток с точностью 1%. Выборка из 270 ламп.
--------------
Пардон, десять ламп - канал (+2).
А выходной транс негодяи потырили.
 
Последнее редактирование:

Карта

1 ранг
Регистрация
23 Окт 2020
Сообщения
485
Реакции
65
Репутация
28
Возраст
67
Город
г. Ростов-на-Дону
Погонял программу на 6п1п-ЕВ <ВП>, 35 шт..
Терпимо и более того.
У всех этих ламп макс. смещение -34В.
Но есть масса иных лампочек, где оно гулящее, это смещение...
Сделал вывод - надо подбирать с точностью 1%.
Получилось 12 групп.

В тему - хорошо подбираются квартеты для РР.

Эх... Надо заняться 6п41с "мы будем жить теперь по новому". По старому уже было.
 

Profi

2 ранг
Регистрация
3 Дек 2021
Сообщения
270
Реакции
469
Репутация
27
Страна
Родина
Город
Тюмень
Имя
Евгений

Profi

2 ранг
Регистрация
3 Дек 2021
Сообщения
270
Реакции
469
Репутация
27
Страна
Родина
Город
Тюмень
Имя
Евгений
Ей хватает 10% КО пентоде, чтобы нормально работать в ПП. Для 6п14п этого никак не хватит. И, кстати, что бы не писали в инструкциях, к 6п6с по спектру искажений она не имеет вообще никакого отношения к 6п1п. Шестерку я узнаю на слух даже по телефону.

Драйвер, правда, ворчит.
А что не так? ФИ на 6н5п прекрасно с парой в плече справляется без драйвера.
 

Статистика форума

Темы
3,092
Сообщения
235,944
Пользователи
2,386
Новый пользователь
Тула
Сверху Снизу