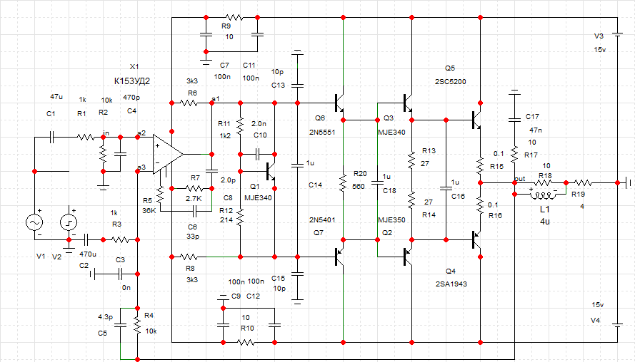
Телефонный усилитель на транзисторах

Классная схема ушника на ширпотребе. Всё на высоте, что ещё нужно....
 

Вложения

  • 1667073677514.png
    1667073677514.png
    34.7 KB · Просмотры: 266
  • 1667074210962.png
    1667074210962.png
    15.7 KB · Просмотры: 241
  • 1667073600102.png
    1667073600102.png
    45.5 KB · Просмотры: 261
Это ещё не классная.
65820-03034fdca577a3e0fd2c26eb7a54670e.png

Вот эта - гораздо гораздее. _kluch
 
Это мы можем еще дешевле и на даже 4 ома . и весьма минимальной задержкой оос. Давненькр уже сию коррекцию показал . 153уд201 подешевле будет ,если покупать ее в данное время. всего за 60рубликов брал три недели назад.
офф а может вам надо пикоискажения?найдем
Только не говорите ,что енто не работоспособное.
Пару слов о коррекции. 2-полюсная коррекция. привязка не к земле ,а к минусу питания оу удобно и при разводке и на схеме оу видно,что сюда предпочтильнее . Резистор R5 гавит возникающий при этом недурный такой горб на АЧХ убирая его и создавая необходимый запас устойчивости.
 

Вложения

  • непростой маловтройка.PNG
    непростой маловтройка.PNG
    37 KB · Просмотры: 805
  • непростой маловтройка ном.PNG
    непростой маловтройка ном.PNG
    17.4 KB · Просмотры: 238
  • непростой малов меандр.PNG
    непростой малов меандр.PNG
    17.8 KB · Просмотры: 191
  • непростой маловтройка ачх.PNG
    непростой маловтройка ачх.PNG
    54.1 KB · Просмотры: 208
  • непростой маловтройка ГВЗ оос.PNG
    непростой маловтройка ГВЗ оос.PNG
    52.6 KB · Просмотры: 200
Последнее редактирование:
Максим, ваших схем полон интернет, а кто нибудь повторил? Отзывы есть? Ну любите вы мерятся хвостиками, почему не на том форуме на равных с другими?
 
Последнее редактирование:
Максим, ваших схем полон интернет, а кто нибудь повторил? Отзывы есть?
Дима Викулов к примеру повторил оду. пред на конвеере, Универсал тоже. Композит на лт1210 Игорь Машкин. ЛМК на диафоруме повторили. Мало? В архиве фото дискретного преда ,тоже чужое изготовление
 

Вложения

Последнее редактирование:
Максим, ваших схем полон интернет, а кто нибудь повторил? Отзывы есть? Ну любите вы мерятся хвостиками, почему не на том форуме на равных с другими?
Потому что тот форум ныне конкурентов не сильно любит.) Поэтому на этом форуме на равных с другими.
 
Максим, ваших схем полон интернет, а кто нибудь повторил? Отзывы есть? Ну любите вы мерятся хвостиками, почему не на том форуме на равных с другими?
Был я там долго . Но увы я не подхожу под ту концепцию одноосников . Потому и разошлись пути.Не хочу подробностей. Вас там тоже весьма нелюбезно встретили.
Р.С. Вам всем не надоело спрашивать меня ? Я уже почти все приборы свои показал , кучу печаток своих из китая и россии , фото макетов и готовых плат показывал. Плохо развожу печатки? Чет бокаревский корректор на моей печатке по всему русскому инету разошелся .Пацаны клепают его . Все ,больше ни одной фотки не покажу ,насточерчело. Кстати я сильно то хвостики не афиширую , да и не выставляю себя экспертом . . Ну а если так уж случилось,что получается моделировать,так что не пользоваться этим ? Ведь интересные вещи при анализе вываливаются. Что к примеру иногда надо снижать добротность двухполюсной коррекции .
Р.С. А этим летом и осенью я просто вынужденно отдыхаю от паяния , пришлось сделать перерыв, розами и клипами развлекаюсь.

Очередная картинка для не любителей симуляторов.
За качество изготовления не обуссудьте. Предусилитель не мой.Мои платы и схемы
 

Вложения

  • ПУВ1.jpg
    ПУВ1.jpg
    165.9 KB · Просмотры: 214
Последнее редактирование:
Мое краткое мнение по ушникам и мощникам для М. Васильева.
Если хочешь слушать музыку, нужно делать на дискретах, потому что ОУ в ООСниках, хорошо отрабатывают на средних и больших уровнях, но на малых.. там проблемки.
Мощники на ОУ, (гибриды) хороши для концертных и инструментальных усилков, но для дома, лучше делать на дискретах.
Убедился в этом на практике.
Но это лишь мое частное мнение, не более.
Мысль интересная , надо прислушаться.
 
Любая схема Георгия Крылова на гт402-404
 

Вложения

  • f.1976-04.061.jpg
    f.1976-04.061.jpg
    481.2 KB · Просмотры: 179
  • v_pomohja_radioljubitelju_nomer65_012.gif
    v_pomohja_radioljubitelju_nomer65_012.gif
    202.8 KB · Просмотры: 202
  • v_pomohja_radioljubitelju_nomer65_013.gif
    v_pomohja_radioljubitelju_nomer65_013.gif
    334.9 KB · Просмотры: 189
Во как про рлс форум. Я промолчу ,но скажу что ни одного фото плат татарина я не видел .
По глубокоосникам. Увеличивать глубину оос в ущерб динамическим свойствам в надежде что так называемая ппк все исправит тупиковый путь. Это я говорил и Жуковскому и всем остальным. Везде нужен компромис. Ну межкаскадное согласование.Об этом я уже тут все уши прожужжал. А на оу или транзисторах одних или лампах , да какая разница.
 
Последнее редактирование:
Тот форум сильно приболел.
...
Если хочешь слушать музыку, нужно делать на дискретах, потому что ОУ в ООСниках, хорошо отрабатывают на средних и больших уровнях, но на малых.. там проблемки.
...
У музыки очень широкий и динамичный спектр, ОУ за счет сложной внутренней схемы и задержек, просто не успевают отрабатывать его должным образом, особенно в глубокоосниках.
Да и просто, это слышно, что микродинамика на малых уровнях, в дискретных схемах, куда лучше, звук яснее и информативнее, более цельный.

Концепция "как можно больше усиления в петле ООС" приводит к тому, что управляющий дифференциальный сигнал тонет в шумовой "полке" усилителя, и это почему-то подаётся как великое достижение. Какие уж там будут микродинамика и микроуровни... Наверное, для усилителей "идеальных синусов" - это правильный путь, но для УМЗЧ - "не всё так однозначно", ИМХО.
 
Концепция "как можно больше усиления в петле ООС" приводит к тому, что управляющий дифференциальный сигнал тонет в шумовой "полке" усилителя, и это почему-то подаётся как великое достижение. Какие уж там будут микродинамика и микроуровни... Наверное, для усилителей "идеальных синусов" - это правильный путь, но для УМЗЧ - "не всё так однозначно", ИМХО.
Всё время некие великие специалисты забывают одну вещь- что шум под петлёй оос воспринимается этой самой оос как помеха или искажение, и давится пропорционально.
Впрочем, тут интересный вопрос чем вы эти микродинамики мериете, и микроуровни. Микродинамометрами?
 
Вот скорость нарастания это пример динамики. Амплитудная характеристика это динамика. А что такое микродинамика ?Групповое время задержки в цепи оос тоже можно при проектировании смоделировать . Карандашиком правда его не просчитаешь . Я по крайней мере не смогу .
офф . Помоему лишнего не надо придумывать ,достаточно объективных параметров,которые к тому же поддаются инструментальному контролю
 
Всё время некие великие специалисты забывают одну вещь- что шум под петлёй оос воспринимается этой самой оос как помеха или искажение, и давится пропорционально.
Как "некий великий специалист" другому не менее "великому специалисту", хочу напомнить банальную вещь, что выше параметров и возможностей входного каскада вы никак не прыгнете, хоть со сколь угодно глубокой ООС. И здесь не нужно рассуждений и симуляций всяких невероятных -200дБ шумов. Просто измерьте дифференциальный управляющий сигнал реального глубокоосника.

Впрочем, тут интересный вопрос чем вы эти микродинамики мериете, и микроуровни. Микродинамометрами?
Ушами, сэр. Ушами...

Вот скорость нарастания это пример динамики. Амплитудная характеристика это динамика. А что такое микродинамика ?
Различимость и достоверность тихих звуков и интонаций на фоне громких, например.

Помоему лишнего не надо придумывать ,достаточно объективных параметров,которые к тому же поддаются инструментальному контролю
Эта ситуация вполне понятна: под фонарём искать проще, потому что здесь видно лучше. :)
Да и достаточность известных объективных параметров до сих пор не является общепризнанной.
 
Последнее редактирование:
Вы попробуйте в модели получить уровень помех,искажений и прочей дряни ниже -150дб на 20 кгц . Используя полные модели или хотя бы иммтируя нелинейности .
Я посмотрю.
 
Как быть тем ,у кого стандартные уши?
Довольствоваться принятыми стандартами DIN 45500, IEC 60581, ГОСТ 24388-88 и ГОСТ 23262-88, наверное.

А по делу. Слова это ,не подкрепленные ничем.
Не сомневался, что вывод будет именно таким. _da

Вы попробуйте в модели получить уровень помех,искажений и прочей дряни ниже -150дб на 20 кгц . Используя полные модели или хотя бы иммтируя нелинейности .
Я посмотрю.
Я-то это знаю, просто всяких картинок уже повидал здесь. _hm_
И "-200дБ" - саркастическое преувеличение, естественно. Гипербола, художественный приём, так сказать. :)
 
Последнее редактирование:
простой вопрос. Почему усилитель с меньшими искажениями субъективно звучит тише , чем аналогичный с большими искажениями, при равной мощности ?
 
простой вопрос. Почему усилитель с меньшими искажениями субъективно звучит тише , чем аналогичный с большими искажениями, при равной мощности ?

Дядя Маским, ну давайте будем друг другу задавать стандартные вопросы, чтобы получить общеизвестные стандартные ответы. Скучно.
Вот Вам нестандартный ответ: потому что в реальной природе сигналу более высокой амплитуды всегда соответствует больший уровень искажений. В "сверхлинейниках" эта естественная зависимость искусственно нарушена.
"Вот такая вот загогулина". (с)
 
Последнее редактирование:
офф . Помоему лишнего не надо придумывать ,достаточно объективных параметров,которые к тому же поддаются инструментальному контролю
Эти объективные параметры рассматриваются субъектами, которые делают совершенно разные выводы, и с пеной у рта их защищают. Тем более, что не все объективные параметры доступны для измерения. Синус далеко не музыкальный сигнал, динамик далеко не резистор.
 
Дядя Маским, ну давайте будем друг другу задавать стандартные вопросы, чтобы получить общеизвестные стандартные ответы. Скучно.
Вот Вам нестандартный ответ: потому что в реальной природе сигналу более высокой амплитуды всегда соответствует больший уровень искажений. В "сверхлинейниках" эта естественная зависимость искусственно нарушена.
Вот такая вот "загогулина" (с).
Да никакая это не загогулина . Ответ прост .Несовершенство природных излучателей . Усилитель же изначально линеен.
Кстати закомерность то и для безосых и худов с линнами одинакова.
 
Да никакая это не загогулина . Ответ прост .Несовершенство природных излучателей .
Именно. Но мозг и ухо эволюционировали и развивали свои адаптационно-аналитические возможности именно в этой несовершенной среде. А Вы им искусственный сверхлинейный эрзац подсовываете. _hm_
 
Этот сверхлинейный эрзац в реальных условиях работы частенько оказывается куда менее линейным, чем не настолько линейные безоосники, или малооосники.
Апологеты глубокооосников никогда не рассматривают проблему клиппинга, и снижения искажений в самих динамиках при помощи усилителя, да и вообще, игнорируют их взаимодействие.
Дали на выход нулевое выходное сопротивление, а там хоть трава не расти, остальное пусть решают спецы по акустике.
 
Мозг и ухо легко адаптируются к любой звуковой картине.
 
Этот сверхлинейный эрзац в реальных условиях работы частенько оказывается куда менее линейным, чем не настолько линейные безоосники, или малооосники.
Апологеты глубокооосников никогда не рассматривают проблему клиппинга, и снижения искажений в самих динамиках при помощи усилителя, да и вообще, игнорируют их взаимодействие.
Дали на выход нулевое выходное сопротивление, а там хоть трава не расти, остальное пусть решают спецы по акустике.
Про фиктивное нулевое выходное ещё Лихницкий писал в Аудиомагазине. Оно вроде как нулевое, да не совсем и не на всех частотах и гадит звук. Тогда как простой резюк параллельно колонке облагораживал звучание.
 
Как "некий великий специалист" другому не менее "великому специалисту", хочу напомнить банальную вещь, что выше параметров и возможностей входного каскада вы никак не прыгнете, хоть со сколь угодно глубокой ООС. И здесь не нужно рассуждений и симуляций всяких невероятных -200дБ шумов. Просто измерьте дифференциальный управляющий сигнал реального глубокоосника.
Ушами, сэр. Ушами...
Различимость и достоверность тихих звуков и интонаций на фоне громких, например.
Эта ситуация вполне понятна: под фонарём искать проще, потому что здесь видно лучше. :)
Да и достаточность известных объективных параметров до сих пор не является общепризнанной.
Осмелюсь доложить, что в мелкоосниках ситуация с шумами строго такая же. Основной шум- входной каскад. И что и что? нет. И что и что и что?) :unsure:
Как уровень шумов влияет на микродинамику?
Опять же:
Если вы про инвертирующий усилитель- то там работает именно пропорциональное подавление шумов ООС. В итоге сигнал/шум определяется входным резистором. Он же резистор делителя ООС. Почему так? Потому что ООС не будет сортировать- это подавлю, а это шум- я его не подавлю. Все сигналы для неё просто сигналы.
Если вы про НЕ инвертирующий усилитель то про какое подавление дифференциального сигнала идёт речь?
Так что вы изволите озвучивать распространённое заблуждение. Но было бы так- инв усилители даже на ОУ(а они глубокоосники) шумели бы неприемлемо сильно. Шумят, входным резистором, но это всё.
 
Если вы про инвертирующий усилитель- то там работает именно пропорциональное подавление шумов ООС. В итоге сигнал/шум определяется входным резистором. Он же резистор делителя ООС. Почему так? Потому что ООС не будет сортировать- это подавлю, а это шум- я его не подавлю. Все сигналы для неё просто сигналы.
Чем качественнее оу, тем меньше напряжение в точке суммирования. В идеале там должен быть ноль
 
Как уровень шумов влияет на микродинамику?
На фоне малых амплитуд управляющего сигнала внутри петли ООС, сопоставимых с уровнем шумов, влияет отрицательно. Безотносительно инверт или неинверт.

Чем качественнее оу, тем меньше напряжение в точке суммирования. В идеале там должен быть ноль
Однако банальная логика предсказывает, что при таком "идеале" сигнал должен исчезнуть совсем. _hm_
 
Про фиктивное нулевое выходное ещё Лихницкий писал в Аудиомагазине. Оно вроде как нулевое, да не совсем и не на всех частотах и гадит звук. Тогда как простой резюк параллельно колонке облагораживал звучание.
На этом ненулевом сопротивлении, как части делителя, выделяется нехилый уровень сигнала противоэдс акустики, и шурует прямиком на вход усилителя, вычитаясь из "сверхлинейного" сигнала выхода.
Лихницкий ведь смог спрыгнуть с концепции глубокооосников. Под давлением очевидных фактов.
 
Странный спор. Какие то мифические сверхлинейники .
Так почему звук то тише?
 

Статистика форума

Темы
3,296
Сообщения
262,428
Пользователи
2,544
Новый пользователь
vlad'mir
Назад
Сверху Снизу