Транзисторные усилители для наушников в классе А

К продвинутым аудиофилам не отношусь, и только с юмором... Чё бы не придумать, лишь бы выпендриться.
 
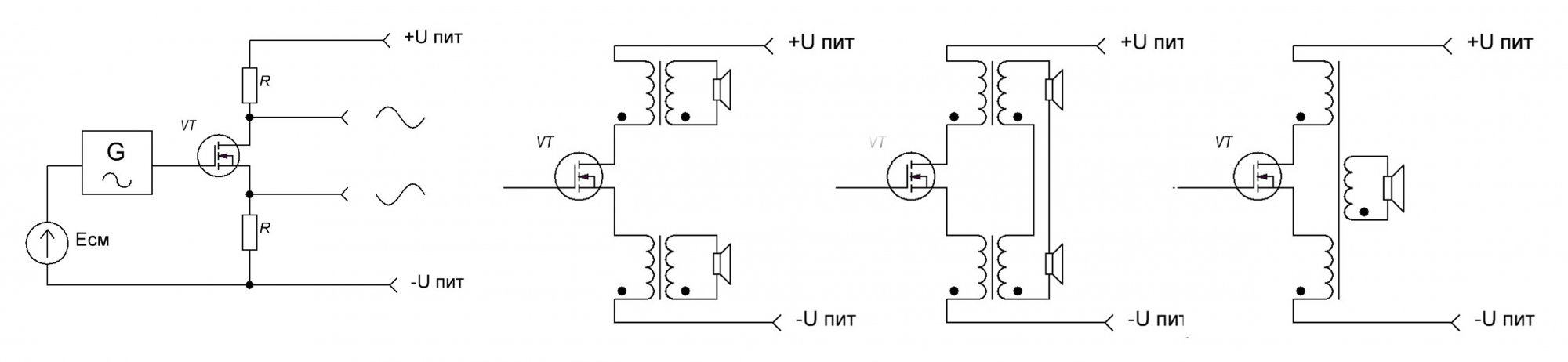
Выходной (он же входной) каскад - фантомный
и искажений не вносит.
И ещё - у усилителя токовый выход.
www.youtube.com.jpg

Авторский вариант подачи напряжения смещения (С. Фальков)
 
Последнее редактирование модератором:
К продвинутым аудиофилам не отношусь, и только с юмором... Чё бы не придумать, лишь бы выпендриться.
На как правило,слушаем то мы или через колонки или наушники,так? И если они плохие,то какой бы усилитель не был,звука не будет.Так что зачем стараться,если последнее звено отстойное и разницу не услышишь.Значит и наушники должны быть достаточно высокого класса.
 
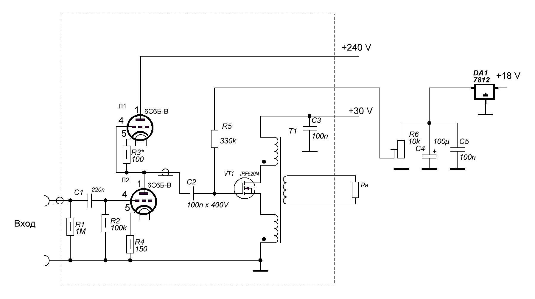
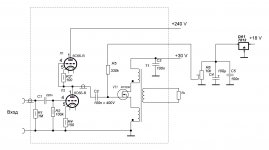
Для однокаскадного выходного каскада на пентоде, читай, на полевике с пентодной ВАХ, ООС общая в таком включении равна местной 100 процентной в исток, через нижнюю обмотку. . Схема из Макинтоша. Проверена временем, показывает добрый результат. Другое дело, что усиления тут не шибко, повторитель по сути, без преда не обойтись, либо смириться с выходным в несколько ом .

И ещё - у усилителя токовый выход.

Авторский вариант подачи напряжения смещения (С. Фальков)
и что тут такого прям авторского? Дать в затвор с потенциометра напряжение с трехножки КРЕНки?
 
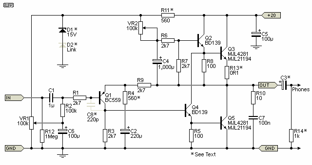
Продолжу дальше от Рода Эллиотта, тоже по Худу, но для телефонов
p70-f1.gif
 
Последнее редактирование модератором:
JLH на китайской плате собрал, прекрасно работает. Ждет очереди, в корпус не влез с ЧиД.
"Радиохобби", №6 за 2003 год, автор – Вячеслав Щуцкий.
Кто нибудь пробовал собрать?
Посмотреть вложение 27501

Повторитель Шуцкого обсуждали здесь:
Последний пост этой темы с Веги хорош.
Лично мне также не по душе использование VT3 в "особо извращённой форме" в этой схеме.

Вот схема с Датагора на подобном принципе, выглядит получше (ИМХО):
 

Вложения

  • Усилитель для наушников DDO.jpg
    Усилитель для наушников DDO.jpg
    326.8 KB · Просмотры: 484
Последнее редактирование:
Линси Худ .
вид с боку с новой фамилией .
 
Пару лет взад сделал Тлф на германии своему другу
Ток покоя 250ма, Rвых=4 Ома, нагрузка 50-600 Ом, Кус=2
нагрузка п605, это два по МЛТ- 2вт, по 91 ом в параллель
 

Вложения

  • IMG_1810_.jpg
    IMG_1810_.jpg
    176 KB · Просмотры: 516
Пару лет взад сделал Тлф на германии своему другу
Ток покоя 250ма, Rвых=4 Ома, нагрузка 50-600 Ом, Кус=2
нагрузка п605, это два по МЛТ- 2вт, по 91 ом в параллель
Кишмар. Самое искажающее включение транзистора в качестве выходного каскада.
 
Последнее редактирование:
Для однокаскадного выходного каскада на пентоде, читай, на полевике с пентодной ВАХ, ООС общая в таком включении равна местной 100 процентной в исток, через нижнюю обмотку. . Схема из Макинтоша. Проверена временем, показывает добрый результат. Другое дело, что усиления тут не шибко, повторитель по сути, без преда не обойтись, либо смириться с выходным в несколько ом .
ранее:
Усилитель в самом деле интересный и продуман вмелочах, все класс. разве что похвалы лампе 6с6б не разделю, серая и скучная, как и её сдвоенная версия 6н16б. Куда интереснее 6с7б-в или 6н17бв.
Сама идея применить на выходе обычные полевики ИРФы заслуживает внимания, респект автору. И заведена ООС в исток через секцию выходника, как в Кводе. Супер.
Ну и КПД разумеется огромный. не сравнитьс моим АБ1.
Мотать неохота. а так, глядишь.....

Ну, товарищ включал и не полевые транзисторы без пентодной ВАХ
"Проверялись разные биполярные, IGBT и полевые, каж-дый со своей схемой смещения и полярностью питания (включая германиевые П213-П217, П210 и даже –П4б). Звук у всех вполне достойный, но для биполярных и IGBT при-ходилось вводить стабилизацию тока покоя от температуры. А это лишние элементы
входной цепи, которые могут влиять на звучание. IGBT представляют собой составной по-левой+биполярный транзистор, выполненный на одном кристалле. Отсюда все его плюсы и минусы, включающие непостоянство тока покоя при нагреве. У полевых транзисторов такой зависимости нет, даже при нагреве до 90 градусов ток покоя либо остается преж-ним, либо увеличивается очень незначительно."


Александр, а причем тут 100% общая ООС если это сигналы в противофазе? А в древней схеме тоже ООС?
Лампы нужно поменять на 6Н28Б-В и будет отлично, кому нужно еще круче звук, можно попробовать "взрослые" лампы схема того стоит.
 

Вложения

  • Фантомный усилитель.pdf
    Фантомный усилитель.pdf
    937.7 KB · Просмотры: 526
  • SE.JPG
    SE.JPG
    126 KB · Просмотры: 517
  • физика каскада.jpg
    физика каскада.jpg
    61.8 KB · Просмотры: 413
  • Двухтактный выходной каскад на одном транзисторе.png
    Двухтактный выходной каскад на одном транзисторе.png
    1.7 MB · Просмотры: 479
Вот не понимаю я этого мазохизма. Раньше хоть дифцит был,а ноне то зачем так изгаляться. Ведь давно известно,что транзисторы надо использовать на линейных участках ВАХ.
 
ранее:


Ну, товарищ включал и не полевые транзисторы без пентодной ВАХ
"Проверялись разные биполярные, IGBT и полевые, каж-дый со своей схемой смещения и полярностью питания (включая германиевые П213-П217, П210 и даже –П4б). Звук у всех вполне достойный, но для биполярных и IGBT при-ходилось вводить стабилизацию тока покоя от температуры. А это лишние элементы
входной цепи, которые могут влиять на звучание. IGBT представляют собой составной по-левой+биполярный транзистор, выполненный на одном кристалле. Отсюда все его плюсы и минусы, включающие непостоянство тока покоя при нагреве. У полевых транзисторов такой зависимости нет, даже при нагреве до 90 градусов ток покоя либо остается преж-ним, либо увеличивается очень незначительно."


Александр, а причем тут 100% общая ООС если это сигналы в противофазе? А в древней схеме тоже ООС?
Лампы нужно поменять на 6Н28Б-В и будет отлично, кому нужно еще круче звук, можно попробовать "взрослые" лампы схема того стоит.
Как можно сравнивать схему Квода с ООС в катод (исток) с непойми-чем из Радио 4 за 1966й.
Чушня голимая.
 
А усилитель тока Щюцкого чем вам c Робертовичем не угодил, описан красиво.
 

Вложения

Последнее редактирование:
А усилитель тока Щюцкого чем вам не усилитель, описан красиво.
А почему бы вам его не собрать и лично мнение поиметь. Мало ли сколько всяких типа красивых схем, на деле мусорных.
 
А QUAD не я лепил в сравнение кстати, а вопрос задал о ООС. Сигнала что в древней что в Фантоме снимаются одинаково и нет там никакой ООС. Вернее в древней ООС цепочка R3C2 а в Фантоме ёк.
 
Кстати а при каком токе покоя в телефоннике на 50 ом нагрузки выходной каскад работает в режиме А ?
 
Так при каком токе ВК у нас режим А на нагрузке 50 ом?
 
300ма на нагрузке 100ом, режим А, он и есть.
 
За основу взял эту
 

Вложения

  • 1979-10.064.jpg
    1979-10.064.jpg
    222 KB · Просмотры: 567
А просто посчитать в симуляторе?
 
Посчитали в симуляторе, послушали в ютубе. Надавали по ушам менее продвинутым коллегам. :)
можно и так в железе посмотреть по отрыву подошвы выходного сигнала на резисторе выходного транзистора.По осциллографу. Сим ведь голову не заменяет ,а токма помогает.
 
можно и так в железе посмотреть по отрыву подошвы выходного сигнала на резисторе выходного транзистора.По осциллографу. Сим ведь голову не заменяет ,а токма помогает.
Тут кагбэ у кого на что глаз пристрелямше.
 
Мкрофоном и спектрой пользуетесь ведь. На ухо не полагаетесь?
Что значит не полагаетесь? Самым серьёзным образом. Иначе за каким х..ом вся эта тема затевалась ? Другое дело, слушаем- НАСТРОЕННОЕ. не наоборот.
Только кругом странный перекос в сторону мулек и симулек, у кого симуль круче, а картонный меч острее. А про звук тишина.
 
никакого перекоса. Я лишь спросил конкретно про ток покоя .Как определить ,работает усь в классе а или нет. Тут то разночтений не должно быть..
Вроде все в железе рабочее было показано кроме экспромта .Почему упреки ,не понимаю. А про звук , что мне свое хвалить.Свое себе всегда хорошо, хоть и плохо будет.
 
Последнее редактирование:

Статистика форума

Темы
3,350
Сообщения
269,264
Пользователи
2,576
Новый пользователь
grushar
Назад
Сверху Снизу