Sergei_S
2 ранг
- Регистрация
- 4 Мар 2024
- Сообщения
- 470
- Реакции
- 187
- Баллы
- 17
- Страна
- Россия
- Город
- г.Клин
- Предупреждений
- 1
Хоть германий,хоть какой.
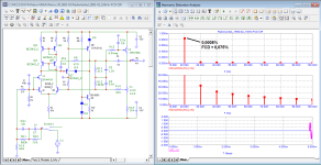
Так это при 5мв на входе УК,А если 10db сверху накинуть будет ломбада!
Так это при 5мв на входе УК,А если 10db сверху накинуть будет ломбада!
С какой амплитудой на входе УК?Интересно, квадрат 20К подать!!! Не покажите?
)














