Александр Бокарёв
1 ранг
- Регистрация
- 12 Ноя 2019
- Сообщения
- 29,917
- Реакции
- 15,104
- Баллы
- 395
Осталось договориться, что панч из ружья и атака рояльной клавиши это одно и то же, разными словами.
Смотрите видео ниже, чтобы узнать, как установить наш сайт в качестве веб-приложения на домашнем экране.
Примечание: Эта возможность может быть недоступна в некоторых браузерах.
Щелчок деревянной палочки по барабану.Осталось договориться, что панч из ружья и атака рояльной клавиши это одно и то же, разными словами.
И полтора ватта будут тебе наградой!Вброс в массы. А кто мешает сделать СРПП не на девятнашках , с их конским смещением в 50 вольт, а на 6п15п в триоде, смещением в 3 вольта и по 200 в на этаж.И 400вольт на все про все.
Надо же так попасть! Куб и высота в пол куба! Надо бы хуже? Сделайте полный куб.Гостиная 5.5х5.5 метра, потолок 2.7 метра.
закрывает собой свою прелесть отражений от стеныУ меня оч. большой щит...)
В режиме читателя периодически посещаю этот и другие форумы, посвящённые аудио. Скучно как-то стало за последние лет 10, и даже более. Ничего нового в сехемотехнике. Народ обсуждает схему 1969-го года. Спору нет, схема гениальная, но сколько ж можно? А все новые схемы по своей сути так похожи друг на друга, что их можно охарактеризовать фразой «те же яйца, вид сбоку».
Для затравки предложу-ка я вам, коллеги, результаты одного моего старого проекта, которому в этом году исполнится аж 18 лет. Правда, довёл я его до конечного результата, в силу своей природной лени, сравнительно недавно, когда сидел под домашним арестом в разгар пандемии 2020-го.
Итак, суть идеи. Старожилы, к которым я постепенно начинаю относиться, возможно помнят статью Агеева в журнале «Радио», в которой он достаточно убедительно рассуждает о пользе высокого выходного сопротивления УМЗЧ. Саму статью искать мне снова лень, но можно почитать здесь.
Должен ли УМЗЧ иметь малое выходное сопротивление? (cxem.net)
Всё зашибись, двумя руками поддерживаю автора, ибо его выводы полностью совпадают с моими наблюдениями - УМЗЧ с низким выходным сопротивлением звучат сухо и зажато. Именно поэтому родился «Бокемон», автор которого пытался «размочить» оригинальный «Покемон», который имел как раз очень низкое для лампача выходное сопротивление.
Но есть проблема. УМЗЧ с высоким выходным сопротивлением не может контролировать динамик вблизи частоты его резонанса. АС получается раздемпфированной. И приходится балансировать на лезвии ножа, подбирая под конкретную акустику оптимальный коэффициент демпфирования.
И родилась идея – сконструячить усилитель, который на НЧ (примерно до 200-300 Гц) будет иметь низкое выходное сопротивление, но по мере увеличения частоты сигнала, выходное сопротивление будет плавно нарастать до 10-20 ом на вернем краю диапазона.
Без частотозависимой ООС тут не обойтись. Нужно сделать так, чтобы на нижнем краю диапазона глубина ООС была 20-40 дб, а на верхнем – 0дБ. Помимо частотозависимого выходного сопротивления это ещё и даст железобетонную устойчивость усилителя с самовозбуду и низкие динамические искажения, чего крайне трудно добиться для усилителя с глубокой равномерной ООС. Но известно, что глубина ООС влияет на АЧХ системы. По этому принципу делаются всевозможные усилители-корректоры. Как сделать так, чтобы частотозависимая ООС не влияла на линейность АЧХ? Решение мной было найдено, и реализовано на практике.
Продолжение следует…
Есть неистребимое желание выбросить массу советских динамиков (что-то отдам по городу, список будет).

При всей странности вида этих селедок они отличались ровной ачх и красивым звуком, как старики рассказывали. Я лишь помню из 70-х, как валялись они в универмаге на полке, никто не покупал. Боялись вида.2гд-22, если есть, выбросьте в мою сторону, я их очень люблю.![]()
Только сегодня возился с драйвером на 6с3п. 24 к в аноде, светодиод красный в катоде. 1.8 в смещение .Питание 280 в. Послушал усилитель с этими лампами. Скучный звук , неинтересный, чужой. Раскидал по костям.Ах так! Одну селедку нашел, немного клеить надо.
Надпись чернильная, плохо читается.
Тут, с большими расчетами ПиСюНэ: https://xn--g1ajus.xn--p1ai/?p=594
Только сегодня возился с драйвером на 6с3п. 24 к в аноде, светодиод красный в катоде. 1.8 в смещение .Питание 280 в. Послушал усилитель с этими лампами. Скучный звук , неинтересный, чужой. Раскидал по костям.
ПАС - дырки в заду и демпфирующая ткань.Нашел под носом ЗЯ 23 литра, стОит ли пробовать?
Я не рассказал, зачем мне такой драйвер. Там не то ,что думается.
Я набил ящик льном. Хорошо глушит.
6С4П имеют проходную ёмкость 0.17пФ. Любой другой триод - не менее 2пФ. Получаем чрезвычайно малую ёмкость Миллера, со всеми вытекающими. У меня есть четыре штуки 6С4П-ЕВ, у которых мне не удалось обнаружить микрофонного эффекта. Поставил на вход ММ фонокорректора с балансным выходом. При входном сигнале 5 мВ 1кГц Кг корректора 0.008%, отношение сигнал/шум 82дб. Микрофона нет.
У этой лампы нормированные виброшумы и эквивалентное сопротивление шумов, очень низкие.
Несмотря на высокую крутизну, лампа не возбуждается без каких либо резисторов или дросселей последовательно с сеткой.
Режим в фонокорректора - питание 300 вольт, анодный резистор 33кОм, в катоде диод 1N4007. На аноде примерно 75 вольт, ток анода около 7 мА.

Спс.
ЗЯ, наверно, не прокатит, вар. 2 не хочется клей ляпать на дины.
Попробуем "почти ПАС". Всё одно надо нарастить перед.
Проходная ёмкость - не виртуальная, а вполне себе физическая ёмкость между анодом и сеткой. Её можно заблокировать в схеме с общей сеткой, но КАК уменьшить? Если я возьму конденсатор ёмкостью 100пФ, то его номинал будет зависеть от схемы подключения? 6Н23П тоже предназначена для работы в каскодной схеме, но проходные ёмкости обоих триодов одинаковы. Кстати, термины "входная", "выходная" и "проходная" употребляются только в русскоязычной документации, в иностранной так и пишется - между какими именно электродами ёмкость.0,17 пик в схеме с общей сеткой, с ОК не менее 2,2 пик
Амплитуда сигнала на входе корректора настолько мала, что режим будет в любом случае линейным.
В корректоре 6с3п и 6с4п превосходны. На высоких уровнях выхода меня звук не устраивает.То же самое с 6н23п ев6С4П имеют проходную ёмкость 0.17пФ. Любой другой триод - не менее 2пФ. Получаем чрезвычайно малую ёмкость Миллера, со всеми вытекающими. У меня есть четыре штуки 6С4П-ЕВ, у которых мне не удалось обнаружить микрофонного эффекта. Поставил на вход ММ фонокорректора с балансным выходом. При входном сигнале 5 мВ 1кГц Кг корректора 0.008%, отношение сигнал/шум 82дб. Микрофона нет.
У этой лампы нормированные виброшумы и эквивалентное сопротивление шумов, очень низкие.
Несмотря на высокую крутизну, лампа не возбуждается без каких либо резисторов или дросселей последовательно с сеткой.
Режим в фонокорректора - питание 300 вольт, анодный резистор 33кОм, в катоде диод 1N4007. На аноде примерно 75 вольт, ток анода около 7 мА.
А что не так с этими лампами? Малошумные, без микрофона, линейные.В корректоре 6с3п и 6с4п превосходны. На высоких уровнях выхода меня звук не устраивает.То же самое с 6н23п ев
стабилитроны на выходе- мудрое решение.А что не так с этими лампами? Малошумные, без микрофона, линейные.
-Любишь боярыню?
-Люблю безумно!...
-Чего ж тебе ещё надо, собака?
-Ничего...
-Ну, так женись, хороняка!
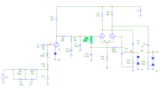
А во втором каскаде в этом фонокорректоре стоят 6Н23П-ЕВ. Модель с фильтром анти-RIAA и эквивалентом ММ головки.
Оно родилось после того, как я два раза спалил вход у своей E-MU0404, и потом её ремонтировал. Выгорает защитный чиповый резистор 10 ом (или 100? не помню) последовательно со входом. Собственно, этот корректор и предназначен для использования с этой картой. Удобно - ЦАП, коммутатор входов, регулятор громкости, ушной усилитель, входы - USB, SPDIF оптический и RCA, аналоговый балансный. И это всё в одном флаконе, и работает в режиме "директ монитор", т.е. без компьютера. Чем не предварительный усь?стабилитроны на выходе- мудрое решение.
Выгорает 10 Ом- и все?Оно родилось после того, как я два раза спалил вход у своей E-MU0404, и потом её ремонтировал. Выгорает защитный чиповый резистор 10 ом (или 100? не помню) последовательно со входом.
Проходная ёмкость - не виртуальная, а вполне себе физическая ёмкость между анодом и сеткой. Её можно заблокировать в схеме с общей сеткой, но КАК уменьшить? Если я возьму конденсатор ёмкостью 100пФ, то его номинал будет зависеть от схемы подключения? 6Н23П тоже предназначена для работы в каскодной схеме, но проходные ёмкости обоих триодов одинаковы. Кстати, термины "входная", "выходная" и "проходная" употребляются только в русскоязычной документации, в иностранной так и пишется - между какими именно электродами ёмкость.
Само собой, амплитуда на входе корректора мала, но такого чистого спектра на выходе фонокорректора я не видел среди множества разных опубликованных. 0.008% - это вторая гармоника, третьей нет вообще. Я поднимал входной сигнал до получения 1 вольта на выходе лампы. Третья гармоника ниже второй на 40 дБ. Лампа очень линейная.
Next-Tube. Vacuum tubes and cores datasheets
A lot of vacuum tubes datasheets. The USA tubes and their Soviet analogues.next-tube.com
От лампы зависит, если она на 3мА линейна - ладно, а если где-то с 15мА начинается? А у неё, заразы, при удобном анодном раскрыв мизер и сеточные токи с -1В ? Приходится анодное задирать до предела, а иногда и выше ( с соответствующими мерами). А так да - лампы с большой крутизной не звучат! Но не у всех...Половина аудифилов, если не все , слушают куринотоковые 6Г2 6Г7 6Ж7 и хрен поменяют их на другое. Поэтому советы про драйвера с током побольше как-то не внушают. И в реальных схемах тока в 5-10мА хватает за глаза и ухи.

Да, верно. Нашёл определения у Ларионова-Кацнельсона. Советская казуистика. Только, наоборот - 6С4П для каскада с ОСКоллега, 6с3п предназначена для работы в каскадах с ОС и проходная емкость у них - это емкость К-А. Поэтому в латашитах пишут 0,17 пик. 6с4п это та же самая лампа, что и 6с3п, но с проходной С не более 2,2. Чудеса виртуальной реальности, правда?
У них микрофонный эффект просто неприличный. Особенно у 6Ж52П и 6С45П. Я эти хотел сначала применить, но забраковал. А у 6С4П(6С3П) напряжение виброшумов нормировано меньше 10мВ для 80% ламп. У той же 6Н23П 150мВ, хотя я бы не сказал, что она сильно микрофонит. А ещё, долговечность 10000 часов - это хорошо. При стабилизированном накале и дольше проживётА так да - лампы с большой крутизной не звучат! Но не у всех...![]()
Половина аудифилов, если не все , слушают куринотоковые 6Г2 6Г7 6Ж7 и хрен поменяют их на другое. Поэтому советы про драйвера с током побольше как-то не внушают. И в реальных схемах тока в 5-10мА хватает за глаза и ухи.
Нет у меня проблем. Все звучит, все давно отлажено. И могу развлечься в свободное время. И что вы там про меня думаете, тоже ни раза не интересно.Как Вам ловко удается поставить все с ног на голову, разве кто-то, кроме вас, вел речь о жонглировании лампочками? Нет, однозначно. Речь только о том, что Вы "недокормили" лампочку и она ответила "взаимностью". Однако, это уже ваши проблемы