УМЗЧ WASP от decoder

  • Автор темы Автор темы decoder
  • Дата начала Дата начала
искажения типа SID в микродинамике достигают 19%
Гигагерц (1).png

Что-то мало, 19%. Это из гигагерцового сигнала он пропускает 810 МГц?
 
вот дорогой мой его параметры
искажения типа SID в микродинамике достигают 19%
скорость нарастания выходного напряжения всего 4 В/мкс! ПОЗОРИЩЕ!!!
так что нечем здесь гордиться, "бабушкино радио" обеспечено 🙂
что то мне тоже не верится, что такой задохлик УН, может прокачать такой тяжелый ВК - напрямую, как нужно
Он даже на ХХ не сможет разогнаться, а уж под нагрузкой....
Не... он наверное звучит неплохо на небольшой громкости, но чудес не бывает
 
измерил искажения в тесте DIM-100
с другой стороны не удивительно, достаточно посмотреть на ГВЗ
 

Вложения

  • Master-2_DIM-100_SWDT.png
    Master-2_DIM-100_SWDT.png
    38.9 KB · Просмотры: 52
  • R1972-06_DIM-100_SWDT.png
    R1972-06_DIM-100_SWDT.png
    32.8 KB · Просмотры: 48
  • Master-2_Bode.png
    Master-2_Bode.png
    85.7 KB · Просмотры: 50
Последнее редактирование:
gigagerc-1-png.157922

достаточно посмотреть на ГВЗ
...и ничего не понять.

Кретинизм ситуации состоит в том, что ты снимаешь меандр с синусоидальной насадкой за выходным фильтром НЧ, который и предназначен их фильтровать:

1764066914869.png

Источник помехи и точка съёма подавления помехи ФНЧ и ООС.

1764067074685.png

Подавление помехи с кабеля АС.
1764067123016.png

Подавление ВЧ-помехи и меандра от УМ с помощью ФНЧ на выходе.

А потом удивляешься: да как это так всё исказилось?
Да никак. Ты показываешь элементарное действие линейных искажений, внесённых ФНЧ, никак не усилителя. Откуда тебе знать, что ФНЧ портит ПХ?
Квалификация не позволяет.

При испытаниях меандром нам не важна форма ПХ на выходе, если выброс менее 25%, а только сохранение управляемости каскадов при перегрузке ВЧ-гармониками меандра. Управляемость сохраняется, пока ток транзистора не равен 0. Если транзистор в отсечке - это признак ТИМ-искажений Оталы:

Меандр.PNG

Меандр-2.PNG

Транзисторы МАСТЕРА на меандре в отсечку не заходят. Нет отсечки - нет ТИМ-искажений.

Для примера - токи дифкаскада Батя-Середы с хорошим ГВЗ:
1764066157927.png

1764066213089.png

Они лежат в отсечке: это - признак ТИМ-искажений.
Комментарии, Петров? Как ты ТИМ упустил?

Меаедр с синусом-2.png
Меандр с синусом-1.png

Вот графики меандра с ВЧ-насадкой синуса. Где там трагедия?

1764065340918.png

То же самое и и с ни о чём не говорящим горбатым ГВЗ на частотах, где его слышишь только ты и летучие мыши. Его никому, кроме вас, не слышно.
Этот выброс - отражение неравномерности АЧХ УМ с охваченным ООС выходным ФНЧ. Но так как тебе причины понять нечем, ты сносишь всё на схему УМ.

А надо было искать далее, анализировать, чем Бог послал: вот горбатое ГВЗ, а вот отдельно ГВЗ УМ и ГВЗ ФНЧ, что из них внесло горб?
ЗАДЕРЖКА-7 МАСТЕР.png

Но куда ж тебе в анализ. Твоё дело - глянуть поверхностно и возмутиться непонятному. Не покумекал, прокукарекал - а там хоть утро не наступай.

Ещё скажи, что в МАСТЕРЕ с 222 В/мкс ты нашёл 19 В/мкс - и опять благодаря профански неотключенным входному и выходному ФНЧ:
.
Скорость МАСТЕРА-108.png
 
Последнее редактирование модератором:
для особо непонятливых.
Таким образом в компенсационном тесте необходимо просто нормализовать входной сигнал по амплитуде к выходному тестируемого усилителя и сдвинуть его во времени на время прохождения со входа до нагрузки и измерить разницу между ними что я и делаю
p.s.
странно, вроде выкладывал ответы Хафлера по его тесту SWDT
Вот и Хафлер говорит о том же называя подгонку АЧХ и ФЧХ входного сигнала под характерисики тестируемого усилителя "кривым проводом"
 

Вложения

Последнее редактирование:
для особо непонятливых
С точкой зрения различных идиотов мы, благодаря тебе, ознакомлены превосходно. Только вот вопрос: а чем оно им помогло? Их усилители как не знал никто, так и не знает.

Народ не ест говна, как ты не доказывай про красивый ход фазы.

Что там, со скоростью? Разобрался, отчего чего нельзя мерить скорость через ФНЧ?

Показываю, запоминай:

1764082883172.png

На входе - бусрт, выход - после ФНЧ, точка 15.
1764082977822.png
1764083010768.png

Опаньки! Я нашёл гибельные обороты фронтов в сверхлинейном генераторе! Где моя Нобелевка?!

1764083247705.png

Вау! И это называется сверхлинейный генератор?
Вторую Нобелевку мне!

1764083580148.png
1764083615443.png

Смотри: твой генератор вносит искажения верчения тухесом и тупо сдвигает фазы. Как так?

Ты его проверь, он, по ходу, поломатый. А вот ФНЧ - исправный.
 
Последнее редактирование:
Мне даже стыдно стало , кто такой С.И. Агеев знаю а Кулиша нет .
1764088930273.png

Кулиш - это
1. Каша, по-украински, кулеш - по-русски.
2. Был в пост-2000-х такой изобретатель драйвера Кулиша.

1764089073783.png

В чём суть драйвера Кулиша: в четвёрку, обозначенную синими стрелами, вводился дифкаскад, обозначенный красными, а его коллекторы подключались к эмиттерам выходной пары четвёрки с целью компенсации её искажений.

Надеялся он на сверхлинейность без напряга мозгов - а кто не надеялся, я - тоже.
Эх... не срослось... ((( Петров до сих пор надеется.

1764089851822.png

Интермоды при 35 В из 50. Ещё 10 В до напряжений на базе ОБ, но звук убит и повержен навзничь.

1764089980799.png

При 30 В выхода.
Но это ещё - голый драйвер (УН), без ВК. Ес ли учесть, что и ВК добавит -70 дБ интермод, то выйдет порядка -68 ... 76дБ, а в сумме - минус 60.
Это никуда.
 

Вложения

1764091085491.png
Скорость МАСТЕРА-108.png

Синус на выходе МАСТЕРА при Рвых=100 Вт на 8 Ом.
Усилитель исключительно для сигналов синусоидальной формы и с спектром только до 20 кГц.
_в_ углу.jpg

Более сложные сигналы будут с потерями в продуктах интермодуляции и гармониках.
Потери в искажениях - это ж выигрыш в звуке. Вон, интермода 1 кГц в тесте 500+501 кГц потерялась аж до -90 дБ
.20547794.jpg
 
для особо непонятливых.
Таким образом в компенсационном тесте необходимо просто нормализовать входной сигнал по амплитуде к выходному тестируемого усилителя и сдвинуть его во времени на время прохождения со входа до нагрузки и измерить разницу между ними что я и делаю
Мне вот непонятно как этот летающий фильтр предлагает использовать автор и что вы увидите на выходе?
На входе 82кОма резистор и 470 пик конденсатор, что дает фильтр примерно на 4кГц. Автор намеренно прячет гармоники и предлагает таким образом измерять на 1кГц искажения? Кроме того, 5,1кОм вкупе с подстроечным конденсатором 3*15пик даст по сути еще один сдвиг фазы, от которого автор так старательно открещивается. Так за что в итоге боролись и что получили, как это стыкуется с вашими симуляциями?
 
Как я все эти фильтра понимаю: УМ - это несколько каскадов: усилителей+ФНЧ. Значит, и в компенсаторе надо моделировать все ФНЧ, каждый полюс.

Затем, точность воссоздания этого в железе: я не понимаю, как на деталях с разбросом 1% можно точно компенсировать входной сигнал до величин, хотя бы, в 0,000.1%? Это чисто математически невозможно.

Напомню Петрову, на всякий случай, что 0,000.1% от 1000 пФ - это одна тысячная пикофарады. И как он собирается этот ФНЧ настраивать, если рука вносит пикофарад 5 при прикосновении к органам настройки, а изменения температуры расстраивают компенсатор изменениями ёмкостей и сопротивлений? Бронировать и термостатировать аппарат компенсации? Идиотия, чесслово. Это выглядело боль-мень сносно в 80-е, с их 0,01%, но сейчас это даже не смешно.
 
Последнее редактирование модератором:
промоделировал использование идей Хафлера Карвером для получения звучания транзисторного усилителя неотличимого от звучания лампового усилителя
p.s.
Карверу разумеется было проще выдержать критерий SWDT так как эталон уже сам имел высокое значение ГВЗ. Куда сложнее выдержать критерий для входного сигнала где необходимо иметь ГВЗ тестируемого усилителя не более 8 нс, что также согласуется с высказыванием Кирилла Хамера об усилителях с ООС.
 

Вложения

Последнее редактирование:
Там же написано- пришлось повозиться чтобы векторные погрешности не превышали чего то там.
Погрешность это не искажение, погрешность- это ошибка измерительных приборов. Вот и всё что там надо знать про СВДТ и "искажения поворота задницы"- это просто погрешности измерений.
 
промоделировал использование идей Хафлера Карвером
Вот и у Александра получилось, что на фоне 3 нФ нужно выловить номинал с точностью не хуже чем плюс-минус 8пФ. Это делает компенсацию в широком диапазоне трудновыполнимой, возможно только на одночастотном сигнале выправить некий баланс с определенной точностью, путем применения магазина емкостей и дополнительно какого-нибудь воздушного подстроечного конденсатора. По итогу придем снова к вариации примерно как у Акулиничева - однотональный сигнал, тщательная настройка... Осталось понять для чего нам это на современном этапе нужно.
 
1764177521054.png

1764177627590.png

необходимо иметь ГВЗ тестируемого усилителя не более 8 нс
Хорошо бы. Да где же их взять?
Значит, нужна глубокая ООС:
1764177898805.png
Петров, собирай МАСТЕРА. Он удовлетворяет критериям твоих недалёких гуров.

МАСТЕР, ГВЗ 2.5 нс..png

Какая досада.
Задержка-2.jpg ЗАДЕРЖКА-1.jpg


Вот же у глубокоООСных усилителей задержки по времени сигналов меж входами - 17 и 22 пикосекунды. ПИКОсекунды. Это 1,7*10-11 и 2,2*10-11 степени. Это в 4.000 (четыре тысячи) раз лучше, быстрее, чем требовает хафлер. Я уж не говорю про лампадники, у которых сигнал годами блуждает по лабиринтам обмоток.
 
Последнее редактирование:
Интересно,у ламповых умзч сколько ГВЗ?
 
Кто не успел, тот опоздал
 
а кто успел тот не опоздал.
 
...а если бы успел, то не опоздал бы.

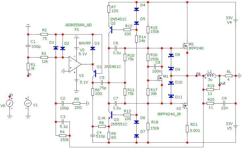
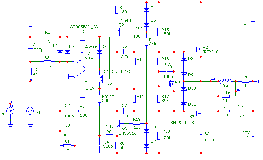
А тем временем мы с Decoder`ом попробуем сравнить модели в ЛТС и в МС и по мере сил привести их в соответствие, если будет расхождение. Моделью в МС любезно поделился Александр Петров, на ее основе мы и будем совершать все манипуляции.
исходную схему я на глазок сравнил по номиналам и расхождений не выявил. Проверьте и вы беглым взглядом.
1764791503999.png

Ну а дальше продолжим завтра. А пока вот замер как есть скорости нарастания на выходе до LC-фильтра (точка FB) при подаче на вход прямоугольника амплитудой 0,5В (1В пик-пик). Измерил участок с максимальной крутизной, поскольку оценивал максимальную скорость нарастания.
1764791998768.png

Обведенное значение численно равно скорости нарастания в МВ/с (соответствует В/мкс). Стоит опять же оговориться, что тут ППК является частью коррекции и одновременно входным фильтром, поэтому эпических скоростей нарастания и не ожидается.
 
А тем временем мы с Decoder`ом попробуем сравнить модели в ЛТС и в МС и по мере сил привести их в соответствие, если будет расхождение.
IMG_20251204_073930.png
R8,R9
Потеря усиления в 40 раз
Не, ну я ничего против не имею, иногда бывает полезно прилично ослабить сигнал перед следующим каскадом, но здесь же вроде СЛ, где каждый дОбытый 1дБ усиления - на вес золота
😉
 
Замер в ЛТС по методе Петрова
 

Вложения

  • ОСА ОСА.png
    ОСА ОСА.png
    85.7 KB · Просмотры: 40
...а если бы успел, то не опоздал бы.

А тем временем мы с Decoder`ом попробуем сравнить модели в ЛТС и в МС и по мере сил привести их в соответствие, если будет расхождение. Моделью в МС любезно поделился Александр Петров, на ее основе мы и будем совершать все манипуляции.
исходную схему я на глазок сравнил по номиналам и расхождений не выявил. Проверьте и вы беглым взглядом.
Посмотреть вложение 161909
Ну а дальше продолжим завтра. А пока вот замер как есть скорости нарастания на выходе до LC-фильтра (точка FB) при подаче на вход прямоугольника амплитудой 0,5В (1В пик-пик). Измерил участок с максимальной крутизной, поскольку оценивал максимальную скорость нарастания.
Посмотреть вложение 161910
Обведенное значение численно равно скорости нарастания в МВ/с (соответствует В/мкс). Стоит опять же оговориться, что тут ППК является частью коррекции и одновременно входным фильтром, поэтому эпических скоростей нарастания и не ожидается.
Конденсатор С1 нужно отключить .
 
Посмотреть вложение 161939
R8,R9
Потеря усиления в 40 раз
Не, ну я ничего против не имею, иногда бывает полезно прилично ослабить сигнал перед следующим каскадом, но здесь же вроде СЛ, где каждый дОбытый 1дБ усиления - на вес золота
😉
там нет усиления напряжения, там ток для ОБ

...а если бы успел, то не опоздал бы.

А тем временем мы с Decoder`ом попробуем сравнить модели в ЛТС и в МС и по мере сил привести их в соответствие, если будет расхождение. Моделью в МС любезно поделился Александр Петров, на ее основе мы и будем совершать все манипуляции.
исходную схему я на глазок сравнил по номиналам и расхождений не выявил. Проверьте и вы беглым взглядом.
Посмотреть вложение 161909
Ну а дальше продолжим завтра. А пока вот замер как есть скорости нарастания на выходе до LC-фильтра (точка FB) при подаче на вход прямоугольника амплитудой 0,5В (1В пик-пик). Измерил участок с максимальной крутизной, поскольку оценивал максимальную скорость нарастания.
Посмотреть вложение 161910
Обведенное значение численно равно скорости нарастания в МВ/с (соответствует В/мкс). Стоит опять же оговориться, что тут ППК является частью коррекции и одновременно входным фильтром, поэтому эпических скоростей нарастания и не ожидается.
скорость зависит от емкостей затворов полевиков и тока задаваемого R7
 
Проверьте и вы беглым взглядом.
Бегло - свистит на входе:
1764837503341.png


конская коррекция и :
1764838590143.png


Конденсатор С1 нужно отключить .
1764838696492.png

вот
для зарядки емкостей полевиков не хватает тока, это ограничивает скорость нарастания,
 

Вложения

Посмотреть вложение 161967
вот
для зарядки емкостей полевиков не хватает тока, это ограничивает скорость нарастания,
Для амплитуды выхода +- 25 вольт на 8 ом и к.г. 0.0005 % этого достаточно . Этот усилитель изначально делался как ПРОСТОЙ и без наворотов но с к.г. не более 0.0005 на 20 кгц и 8 ом под мои S-90B и как альтернатива Парусу .
 
Так с дури меандром можно много чего в отсечку загнать . Петров топит за отмену фнч на входе усилителей уже и так склонных к динамическим искажениям и грязным спектром да ещё радиопомех сверху навалит для благозвучия .
на входе фнч не обязателен, я согласен с А. Петровым, главное что бы сам источник не давал радиопомех, а остальное ерунда, но вот с выхода, перед и для ООС, нужно ставить низкоомный фнч, что бы облегчить работу узлу сравнения, а значит и всему унч
На какую частоту среза и какой порядок фильтра? нужно экспериментировать, может 20 кГц, может 40 кГц..
Будет время, займусь
 
тогда фнч на входе менять надо - не должен в отсечку каскад входить сам подумай
Ты то сам подумал что меандров в музыкальном сигнале нет как и сигналов со спектром выше 20 кгц ? Фнч на входе типовой и вполне достаточен чтоб подавить вч помехи . Хорошо что хоть ты про ГВЗ петровские мозг не мучаешь .
 
Не знаю, может я не ту модель гляжу но отсечки никакой не наблюдаю:
1764845509702.png
По крайней мере если и есть какие проблемы то явно не в ней.
Что то наш Ахел второй опять в модели намудрячил? Или таки нет.
 

Последние сообщения

Статистика форума

Темы
3,196
Сообщения
248,065
Пользователи
2,455
Новый пользователь
Станислав В..
Назад
Сверху Снизу