Усилитель на 6С41С

Я вам в самом начале ветки привел, с 6с2п и 6с41с неплохо, и чего...
Я Вас что то не пойму. Вам надо определиться или гавно или неплохо. Касаемо 6с2п что вы предлагаете? СРПП или резистивный на подобии Дж. Бруски.
 
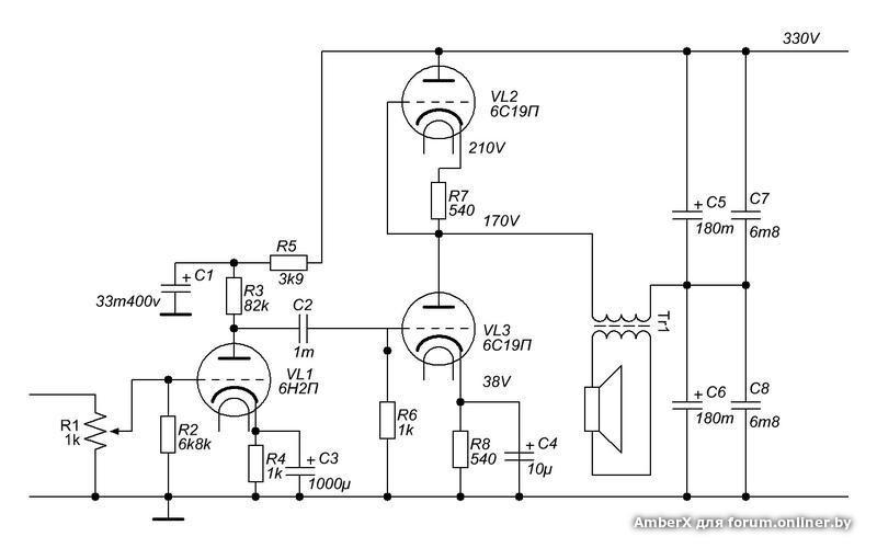
Схема от Х...-янтаря лучше была бы без обозначений деталей. Аффтар где-то что-то слышал о пользе больших токов и зафигачил (я так понимаю для повторения и обучения, раз на доступном ресурсе):
R1 1 кОм - сначала надо найти источник, способный работать на этот 1 кОм;
R2 - приплел в обозначение допуск и то неправильно, д. б. К, это 10%;
С1 33m400v - ну-ну, 33000 мкФ на 400 вольт;
С2 1m - что, 1000 мкФ как межкаскадный?!
R6 1 кОм - ну тогда понятно, что 160/1000/1=0,16 Гц, но что останется от нагрузки первой лампы по переменному току? Если же С2 1 мкФ, то что делать с нижней 160 Гц?
С4 закорочен вместе с R8, ладно, ошибка, но при токе 74 мА и напряжении 38 В емкость (по Макарову; нам, простым, хватит одной десятой от результата) 50*74/38=97 мФ, т. е. 100000 мкФ 50 В;
С5, С6 по 180000 мкФ на 350 вольт, как и пленочники по 6800 мкФ, тоже умиляют с утра.
И ведь что интересно, что меня тут же попросят с пониманием отнестись к "мелочам" - не будет у меня понимания "мелочей", равно как и у аффтара понятий об ответственности о публичном сообщении.
 
Схема от Х...-янтаря лучше была бы без обозначений деталей. Аффтар где-то что-то слышал о пользе больших токов и зафигачил (я так понимаю для повторения и обучения, раз на доступном ресурсе):
R1 1 кОм - сначала надо найти источник, способный работать на этот 1 кОм;
R2 - приплел в обозначение допуск и то неправильно, д. б. К, это 10%;
С1 33m400v - ну-ну, 33000 мкФ на 400 вольт;
С2 1m - что, 1000 мкФ как межкаскадный?!
R6 1 кОм - ну тогда понятно, что 160/1000/1=0,16 Гц, но что останется от нагрузки первой лампы по переменному току? Если же С2 1 мкФ, то что делать с нижней 160 Гц?
С4 закорочен вместе с R8, ладно, ошибка, но при токе 74 мА и напряжении 38 В емкость (по Макарову; нам, простым, хватит одной десятой от результата) 50*74/38=97 мФ, т. е. 100000 мкФ 50 В;
С5, С6 по 180000 мкФ на 350 вольт, как и пленочники по 6800 мкФ, тоже умиляют с утра.
И ведь что интересно, что меня тут же попросят с пониманием отнестись к "мелочам" - не будет у меня понимания "мелочей", равно как и у аффтара понятий об ответственности о публичном сообщении.
ой, только увидел и рухнул. R6 1 килоом. Это даже круче великого"Ни в какие ворота рамок"
 
Если выбрать максимальную возможную 3,1Вт то приведенка нужна 400 ом, что при альфе 3,4 не есть фонтан. При едва приемлемых 600 Ом мощность едва дотянет до 2,5 Вт.
Евреи! НЕ жалейте напряжения для СРПП!
 
Последнее редактирование:
Межкаскадный конденсатор - выкинуть, поднять общее напряжение, на вход EC8010. Если уж делать, так делать. Все-равно основная стоимость - трансы. Большие трансы)))
 
scamp, я бы давно зафигачил 6с41с подальше, не жалко 2,8а на лампу только на накал... 6п36с на лампу не жалко 2а, она "правильная" была всегда.
 
scamp, я бы давно зафигачил 6с41с подальше, не жалко 2,8а на лампу только на накал... 6п36с на лампу не жалко 2а, она "правильная" была всегда.
Не пытайтесь меня переубедить. У меня есть рабочий макет и мне нравится как он звучит.
 
На сундуке появилась тема про твик простого усилителя на 6С41С -

scamp, не интересовались?​

 
Нашел схему. Только зачем она вам, когда есть на 41-х

Примечание: резистор на 68 ком по цепи смещения минус 50в взят от балды , там надо минимум в 10 раз больше , а емкость взять примерно 10мкф. Пленку. Иначе пульсации на сетке лампы и гул .
IMG_1521.jpg


Ну как зачем. Интересно, стабилизаторная лампа. На выходных попробую собрать макет послушаю. Тема соответствует желания и возможности тоже.
Одна особенность моей схемки- питание каждого канала требует личной вторички, совместить нельзя. Либо второй силовик. Подземная часть отжирает 50 вольт у общего питания, поэтому изначально напряжение нужно на 450 вольт.
 
Последнее редактирование модератором:
На праздниках пробовал представленную выше схему на 6с19п. Питание 387-390В. до четырехсот не дотянул, смещение от отдельной обмотки, в качестве драйвера Дж.Бруски на 6с5с питание тоже 387-390В. ТВЗ от моего макета на 6с41с (Ra=1300 железо ТСШ-170 перебрал без зазора). Спектр и звук в таком включении очень даже не плохие, мощность 1,5Вт до клиппенга. Используя АС с высокой чувствительность возможно этого будет достаточно для не большого помещения. Для Павла не плохой вариант для наушников вместо его идеи на 6с41с, по звуку она не проигрывает, а по энергозатратам два канала 6с19п как один 6с41с и массогабаритные характеристики получше.

P.S.
Макет разобрал. В поиске лучшего.
 
Может и считал, но сам не делал. У меня для SRPP лежат УШ30х120, под разные приведенные заточенные.
 
Есть такая идея (НЧ под биамп, например), должна 11 Вт выдать.
 

Вложения

  • SRPP_6С19П_2.jpg
    SRPP_6С19П_2.jpg
    107.9 KB · Просмотры: 192
Он проверен. Трансы лежат. Собирать ли воедино пока не решил.
 
Драйвер на какой лампе? Не вижу или плохо смотрю.
 
ECC85, но не обязательно.
 
Есть такая идея (НЧ под биамп, например), должна 11 Вт выдать.
Выходные каскады СРПП, по отношению к нагрузке, включены последовательно, или параллельно?
Если сравнивать с классическим каскадом РР.
 
Параллельно. Для последовательного нужен другой транс. Но возможно.
 
Тогда выходное сопротивление будет в четыре раза ниже, чем в обычном РР.
Выходной трансформатор можно мотать левой ногой, на середечнике из кирзового сапога.
Не обязательно параллелить два однотактника режима А. Снизив питание этих низковольтных ламп, можно перейти на режим АВ, с относительно большим током покоя.
 
Последнее редактирование:
Чем ниже внутреннее сопротивление каскада, тем сложнее транс, и чем выше - тоже, по-моему должна существовать какая-то "золотая середина". Да, 6С19П в РР просто прекрасны, конечно.
 
В общем и целом ТВЗ от источника с низким выходным сопротивлением проще, чем в случае высокоомного. Наверное, нет никакой золотой середины, делается под конкретный случай.
В обсуждаемой схеме можно выкинуть ТВЗ вообще, и поцепить напрямую на выход хороший средневысокоомный ширик.
 
или намотать автотрансформатор , железа размером от твз1-9 за глаза будет
 
Ну смотрите, в самом "книжном" случае при сопротивлении источника в 200 Ом у нас активное сопротивление первички д.б. 20 Ом, а лучше 10 Ом. Это же получается киловаттник, а то и трехкиловаттник по железу. Слишком габаритно и дорого.
 
Силовой тор, с габаритной мощностью 250 Вт, сечение около 6 квадратов, по первичке 6...10 Ом. Провод диаметром 0,57...0,62 по меди, 1150 витков.
 
И какова нижняя граничная будет на силовом торе? И насколько быстро он влетит в насыщение при перекосе плеч?
 
а почему это именно для тора критично?
 

Статистика форума

Темы
3,196
Сообщения
248,065
Пользователи
2,455
Новый пользователь
Станислав В..
Назад
Сверху Снизу