Усилитель по мотивам Симфонии 003

Вложения

  • Лэнди 143.jpg
    Лэнди 143.jpg
    74 KB · Просмотры: 54
  • Лэнди 144.jpg
    Лэнди 144.jpg
    92.6 KB · Просмотры: 53
Последнее редактирование:
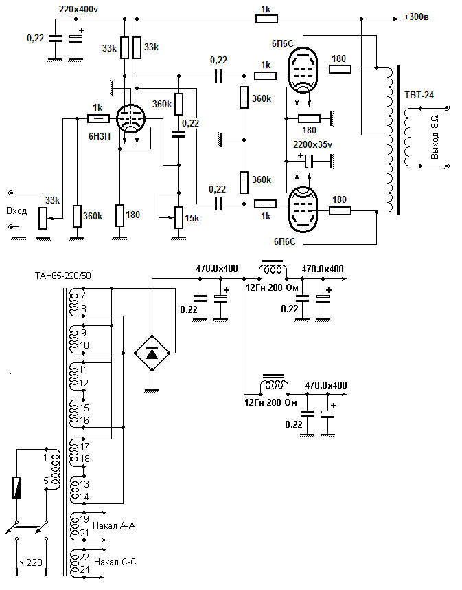
Если это выходники с генератора звукоой частоты, то воевал с ними очень давно, нифига не получилось, малейший перекос карёжил звук, дико боятся подмагничивания. Но по сети гуляет эта схема, говорят ничего.(возможно хорошего)
 

Вложения

  • ТВТ-24.gif
    ТВТ-24.gif
    18.8 KB · Просмотры: 86
а смысл? пара ТС-100 на ОЛ будет всяко лучше с минимальными домотками)))
смысл в инвестиции ,1р80к)))))
а так то я лучше на 10см железе намотаю,каркас с перегорордкой ,и пэлшо на первую секцию возле анода
 
усилитель оказался под повышенной до 230 в сетью
А на что повлияло такое повышение напряжения? Что питающие трансы менять пришлось? Загудели? Или накал повышенный?
'Справочник радиоинженера' Лэнди, стр.143,144
Это то я и сам описал. Вопрос в другом, какой Ктр принимать для каждой лампы? Вот, нужно мне 4,9В действующего на вторичке транса, чтобы 3Вт получить на акустике 8ом. А какую амплитуду для этого должна каждая лампа обеспечить ? Пусть для примера ТВЗ-1-6 возьмём с общим Ктр=40.
 
А на что повлияло такое повышение напряжения? Что питающие трансы менять пришлось? Загудели? Или накал повышенный?

Это то я и сам описал. Вопрос в другом, какой Ктр принимать для каждой лампы? Вот, нужно мне 4,9В действующего на вторичке транса, чтобы 3Вт получить на акустике 8ом. А какую амплитуду для этого должна каждая лампа обеспечить ? Пусть для примера ТВЗ-1-6 возьмём с общим Ктр=40.
Вообще ТВЗ согласовывает Ra лампы и сопротивление нагрузки. А уж сколько вы получите на нагрузке будет зависеть от используемой лампы и сколько вы подадите в сетку этой лампы, но выше крыши прыгнуть нельзя, после определенного значения начнутся ограничения сигнала.
 
'Справочник радиоинженера' Лэнди, стр.143,144
Во многих справочниках это описывается, но не объясняется, почему так. Приходится догадываться, догадки такие. Схема замещения двухтактного ТВЗ - это два отдельных однотактных ТВЗ с вторичками, включенными, то ли параллельно, то ли последовательно. В случае работы ламп в классе А на двухтактный ТВЗ - обе лампы полноценно усиливают и верхнюю и нижнюю полуволну и качают нагрузку всегда вместе. В случае класса АБ или Б - уже в основном одна лампа в момент времени качает всю нагрузку. Отсюда и разница приведённого сопротивления к лампам в режиме А и АБ/Б. Потому что нагрузка меняется до 2х раз. Вопрос ещё, как в схеме замещения рассматривать вторички? Параллельно включенными или последовательно? В случае последовательного включения в случае класса АБ/Б у нас ещё и Ктр поплывёт, хахаха.

Вообще ТВЗ согласовывает Ra лампы и сопротивление нагрузки. А уж сколько вы получите на нагрузке будет зависеть от используемой лампы и сколько вы подадите в сетку этой лампы, но выше крыши прыгнуть нельзя, после определенного значения начнутся ограничения сигнала.
Вы откровенно издеваетесь надо мной=) Ктр какой принять? Сколько каждая лампа должна дать амплитуды на аноде, чтобы на выходе транса было 4,9*1,414=6,9В амплитудного? На примере ТВЗ-1-6 с Ктр всей первички =40.
Этот вопрос возникает из того, как рассматривать схему замещения двухтактного ТВЗ - как два однотактных ТВЗ с параллельно включенными вторичными обмотками или последовательно включенными. Здесь я не полностью уверен.
 
Последнее редактирование:
А на что повлияло такое повышение напряжения? Что питающие трансы менять пришлось? Загудели? Или накал повышенный?

Это то я и сам описал. Вопрос в другом, какой Ктр принимать для каждой лампы? Вот, нужно мне 4,9В действующего на вторичке транса, чтобы 3Вт получить на акустике 8ом. А какую амплитуду для этого должна каждая лампа обеспечить ? Пусть для примера ТВЗ-1-6 возьмём с общим Ктр=40.
А что непонятно. Высадил с пары ламп на анодах 28 ватт тепловых- получи в нагрузку четверть, 7 ватт токовых , с КПД 25 процентов. Это в А режиме
Ктр выше- КПД меньше, -звук охереннее.
В АВ КПД выше, процентов 70 . Считаем мощность в АВ в процентах от 28 ватт тепловых. Ватт 18-20 выходит.
 
Учитывая, что у АС могут быть просадки сопротивления в разы, это сделать не так просто. Хотя существует замечательный "костыль" для пентодов.
 
Учитывая, что у АС могут быть просадки сопротивления в разы, это сделать не так просто. Хотя существует замечательный "костыль" для пентодов.
так пентоду что просадка что всплеск плохо,особенно на резонансе динамика жопа
 
А что непонятно. Высадил с пары ламп на анодах 28 ватт тепловых- получи в нагрузку четверть, 7 ватт токовых , с КПД 25 процентов. Это в А режиме
Ктр выше- КПД меньше, -звук охереннее.
Александр, я другое немного не понимаю.
Двухтакт 6BX7 + ТВЗ-1-6. При общем Ктр =40 всей первички, Ктр на каждую лампу 20 брать? Хочу на вторичке 6,9В амплитудного. Значит на аноде нужно 6,9*20=138В амплитудного? Если лампы в классе А или в АБ/Б, то всё равно надо 138В амплитудного в обоих случаях? Просто приведённое сопротивление к каждой лампе изменится в случае класса А и класса АБ/Б? Ктр разный брать не надо?
Дальше исходя из 138В могу по ВАХ найти рабочую точку, определить усиление выходных ламп и подобрать входную лампу.
 
6BX7 имеют внутреннее по 1200 Ом, вы с ОООС хотите что ли?
 
6BX7 имеют внутреннее по 1200 Ом, вы с ОООС хотите что ли?
Нет, без ООС. Если лампы в классе А, то на каждый триод приведённое сопротивление = Ra/2. Ra=12800 при 8ом колонках, значит на каждый триод нагрузка 6400ом, альфа около 5.
 
Для АБ в триоде проще и правильнее считать Rвых =2хRi , Uампл первички =2xUампл одной лампы ( амплитуда полуволны).
 
При общем Ктр =40 всей первички, Ктр на каждую лампу 20 брать?
Если мне не изменяет память то в классе А надо делить не на два, а на корень из двух то есть на 1.41
 
Uампл первички =2xUампл одной лампы ( амплитуда полуволны).
Так, 138В амплитуда полуволны каждого триода в классе АБ, тогда амплитуда первички 2*138=276В? И тогда надо брать общий Ктр=40? Получим 6,9В ампл. во вторичке. А почему всё таки
Uампл первички =2xUампл одной лампы ( амплитуда полуволны).
всё сходится, но почему так надо брать? Почему одна полуволна с одного триода превращается в амплитуду двойного напряжения? У нас половина первички, на ней 138В амплитудного... и что дальше? Оно должно трансформироваться во вторичку. А трансформируется в том числе во вторую половину первички, на второй половине первички возникает -138В и уже 2*138В трансформируется всей первичкой во всю вторичку?

Если мне не изменяет память то в классе А надо делить не на два, а на корень из двух то есть на 1.41
Вот вот, получается класс усилителя ещё влияет и на Ктр??? Не только на приведёнку?

Вот здесь на странице 5 показано искривление нагрузочной линии с помощью увеличения напряжения смещения (с -30 до -33,75В). Вопрос, а почему это небольшое увеличение смещения искривляет нагрузочную линию? Почему точки M' (184В и 118ма) и N' (576В и 30ма) остались на своих местах? Почему нагрузочная линия (синяя) не осталась прямой и не сместилась просто параллельно вниз немного согласно рабочей точки от (380В -30В) до (380В -33,75В) ?
 
то хочу то то это или не вон то). этотак не работает. надо определиться с ресурсами. например, у меня есть дорогой квартет ламп, хочу на этом квартете усилитель двухтактный. тогда уже сначала подбираем готовое, если нет/неподходит пытаемся мотать/делать.
а так в одном уравнении 5 неизвестных величин)))
 
Если мне не изменяет память то в классе А надо делить не на два, а на корень из двух то есть на 1.41
Изменяет - перечитайте страницы из 'Справочника радиоинженера' Лэнди. В классе А каждая лампа нагружена на Raa/2, в классе B - Raa/4.
 
...как рассматривать схему замещения двухтактного ТВЗ - как два однотактных ТВЗ с параллельно включенными вторичными обмотками или последовательно включенными. Здесь я не полностью уверен.
Не морочьте голову ни себе, ни людям. Есть желание разобраться в работе выходного трансформатора двухтактного усилителя - читайте учебники. Где вы прочитали, что двухтактный ТВЗ - это два однотактных?
 

Вложения

  • Буфер обмена-2.jpg
    Буфер обмена-2.jpg
    57 KB · Просмотры: 50
то хочу то то это или не вон то). этотак не работает. надо определиться с ресурсами. например, у меня есть дорогой квартет ламп
Это вы мне что ли? У меня нет ТВЗ. И даже подбирать их я пока полностью не умею, потому что пытаюсь разобраться с тем, что не понимаю в расчете двухтактного усилителя. 6BX7 есть. И вообще, если это и выгорит, то это будет не усилитель. Это будет нечто в корпусе ЦАПа, и в дополнение к ЦАПу, потому что ЦАП имеет балансный выход. Отсюда и рассмотрение мной двухтакта. Такой вот ЦАП с 3Вт выходом на 8 ом. Но для этого у меня пока нет ничего, кроме 6BX7 и ЦАПа=) И знания не все ещё есть.
Сейчас, например, крайне интересно, как так нагрузочная линия может изгибаться? Расскажите пожалуйста. На стр.5 https://valvelab.freevar.com/1wave_2wave.htm
 
ааа, то и напишите есть сколько то случайных 6BX7, хочу сделать на них двухтакт на 3Вт выходом на 8 ом.
сразу и ответят, что такую фигню никто никогда и не делал и тем болле не считал)))
 
Вопрос в лоб: а что, напрямую в колонку ток подать, не заморачиваясь с лампой? В чем священный смысл упираться в 6BX7 , кроме того, что она импортная и не продается в овощной лавке.
Мнэээ... вообще-то это две сильно разных пестни, 3 ватта на 8 ом и ЦАП. Даже три, если учесть что в выхлопе ЦАПа 6ВХ7 применять это как-то... и не знаю что сказать прямо. Надо вникнуть, почитать тему тщательнее.
 
Скажите пожалуйста, а что это за ЦАП?
SM5842+PCM63 без аналоговой части+5Ю4.739.001+6С5С. Отсюда и балансный выход. Это не промышленный ЦАП, это ЦАП с вегалаба.

Вопрос в лоб: а что, напрямую в колонку ток подать, не заморачиваясь с лампой?
Какой я вам ток в колонку подам?
что мне делать с ТВЗ1-6
Не что мне делать с ТВЗ-1-6, а как правильно рассчитывать амплитуду на аноде лампы по заданной амплитуде на вторичке на примере ТВЗ-1-6.
 
SM5842+PCM63 без аналоговой части+5Ю4.739.001+6С5С. Отсюда и балансный выход. Это не промышленный ЦАП, это ЦАП с вегалаба.
Так понятнее, спасибо, а ссылка на вегалаб есть? Мне интересно как сделан выхлоп, 6С5С там не встречал.
У меня выхлоп сябры на Lundahl LL1674 + 6Н30П-ЕВ.
 

Статистика форума

Темы
3,295
Сообщения
262,432
Пользователи
2,545
Новый пользователь
vlad'mir
Назад
Сверху Снизу