Усилитель по мотивам Симфонии 003

Пентод на вход. триод в фазоинвертор. 6Ф1П для этого создана. И все сложится.
Только новую тему на 300 листов я не потяну. Столько не проживу.
Придется жить долго, уважаемый :giggle: , после этого намека на 6ф1п!
Опять же где отыскать рабочую схему?
 
Придется жить долго, уважаемый :giggle: , после этого намека на 6ф1п!
Опять же где отыскать рабочую схему?
Из всех предложенных Зыков самая зачетная, это и мнение покойного Георгия, и теоретически не придраться. Да и слышал я её когда-то
 
Лампы 6П14П-к. Потом прикупим еще, есть ЕВ-шки , но дороже.
Кстати, DIM, подскажите. у каких наших ламп в аноде одиночная узкая прорезь, точно как у Tesla el84, с каким индексом?
С индексом "К" лично мне нравятся больше, чем "ЕВ", в моих сетки позолоченные. С прорезью не знаю, под руками нет ничего, дома не храню. Не подскажу.

Доделаю поелику свой долгострой на S11E12 (всё-таки Британские лампы лучшие в мире) и отнесу всю свою тумбочку в мусорку..
На мой взгляд, 12Е14, S11E12 и 12Е1 (одна и та же лампа по сути) хороши в двухтакте, и в триоде и, особенно в пентоде. При 450 Вольтах легко снимается 50 Вт, с искажениями много лучше, чем к примеру, у КТ66. В триоде все 20. В однотакте у нее двойка очень высокая, хотя тройка очень низкая. Звук будет несколько "жирноват". Но все-равно хороший, конечно.
 
На мой взгляд, 12Е14, S11E12 и 12Е1 (одна и та же лампа по сути) хороши в двухтакте, и в триоде и, особенно в пентоде. При 450 Вольтах легко снимается 50 Вт, с искажениями много лучше, чем к примеру, у КТ66. В триоде все 20. В однотакте у нее двойка очень высокая, хотя тройка очень низкая. Звук будет несколько "жирноват". Но все-равно хороший, конечно.
В пентоде я их прослушивал, на хиенде был мой отчОт.. крикливость презентед, однозначно. В триоде есть некоторая вялость, но я бы сказал сравнимо с 300-й.

Мой цимес в том, что будучи впёртыми вместо КТ88 в Лаксман 88-й (новодел), а также при мЕньшем анодном вследствие кенотрона (370V), но при этом повышенном токе смещения (70 мА) мы выжимаем почти класс А.

Класс А на мой УхЪ звучит бесподобно, и учитывая 3К Лаксмановских ТВЗ, при пониженном Ra у S11 ламп примерно в полтора по сравнению со стоковыми Катьками, то я сделаю сцуко из этоко епонского ховна Священный Грааль!

А если сериозно, я уже довёл макет до кондиции.. но счас у меня большие жизненные перемены, так что откладывается на полгодика, но добьём! (рано или поздно)
 
В пентоде я их только симулировал, не только я, еще и Александр Степанович. Про звук не могу сказать, но там в А классе Ватт 18, по-моему, оочень чистых. В триоде макетировал, правда на паре и в одном такте. Транс ломовой нужен, ток через него немалый течет. 16 Вт, без дураков.
 
там в А классе Ватт 18, по-моему, оочень чистых
Вот спицилиста сразу видно! (рыбак рыбака и т.д.)
Икзаактли, в ПП макете я выжал/намерял 19 Ватт, но это были такие чиста чистые ламповые ватты, шо я теперь "сплю и вижу" какГбе доделать мне долгострой уже.. реально "британский" звук ))

Upd это на Лаксмановские выходники, которые, как оказалось, на 25 ватт и нормированы.
 
Зависит от конструктива драйвера, британцы много ламп выпускали.
 
ну дык )) в посте 999 из ссылки на макет вы кое-что можете предположить.. что драйвер нагружен на дроссели, а в сетки через кондёры. Но таки индуктивная нагрузка "поддаёт", не до сеточных токов конечно, но близко. 6N7 работают по 8 мА в анодах, это очень даже достаточно (+индуктивность) для хорошей прокачки выхкаскада.
Не так ли?
 
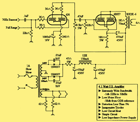
У меня стоят 6BX7, с резисторами в анодах, диффом, ток что-то под 20 мА на лампу. С конденсаторами говорить о сеточных токах все-равно не приходится, так что дроссели не ставлю. Идеально бы МКТ, но лампы драйвера уже надо менять на более низкоомные, габариты полезут и стоимость. Вообще во всех двухтактах остановился на схемах Мюллард - Лик. С добавками и исправлениями, но все же.
 
хе-х, 6BX7 я бы и на выхкаскад поставил по паре штук в плечо, у меня их тоже есть 8 комплектов заготовлено на тумбочке.
Однако, моя задумка - двухкаскадник, дело в том, что Cambridge CXN выдаёт до 3V размаха на балансном, так что как раз хватает на двухкаскадник, "сам Б-г велел".

Насчёт межкаскадных кондёров я отслеживал длительную дискуссию на DIYA в плане что "дроссельная нагрузка" даёт нам реактивность такого рода, которая как раз уравновешивает "реактивность которую вносит межкаскадный кондёр".

Не бейте ногаме, плиз, но я на собственном опыте убедился, что звук реально офуенен при сочетании дроссельной в анодах + межкаскадная фольга.. как-то так
 
Двухкаскадник у меня только в SE получался, с ЕС8010. РР не выходит, увы.
6ВХ7 чем и хороша - низкоомная, с хорошим питанием уже что-то "дроссельное" получается, в любом случае, в диффе двойка скомпенсируется, останется погоня за тройкой.
Не буду спорить, с дросселями у меня опыт небольшой совсем.
 
Ну, примИте это за идею: реактивность межкаскасного конденсатора уравновешивается реактивностью дросселя в аноде. Попробуйте.

(тут я постил о CCS в анодах для этого дела, и что эта CCS может питать драйвер прямиком от анодного выхкаскада. Но меня местный старейшина отбарабанил )) Я зла не держу, однако пора уже создать глабальный топик по видам и особенностям CCS, в аноде, катоде, и где угодно.. я проделал обширнейшие лабы.. масса бумаг испИсано )) как у Галилея, и меня тут по этому вопросу сожгли )) ну тогда OK, я не скажу ничего.. трахайтесь сами
 
Из всех предложенных Зыков самая зачетная, это и мнение покойного Георгия, и теоретически не придраться. Да и слышал я её когда-то
Саша. но в схеме Зыкова усиление всего 3 раза, остальное добивается предом.
Глянь делительООС.
 
У меня они и искажений давали меньше всех.
 
В катодах схему РР на 6П14П получился резистор переменный на 47 Ом. При этом выпрямленный диодом Шоттки накал дает 8, 2 Вольта, вольт падает на половине переменника. итого 9 вольт при токе 45-50ма. То что надо.
дело за малым , купить надежные переменники, лучше керметные , на 1 ватт максимум, лучше с осью и крутилкой , засекать положение носика этой крутилки. Чем смотреть статический баланс тока выходного каскада - это уже совсем другая история.
 
Мне нравятся ППЗ, коричневые такие. Если память не подводит.
 
Мне нравятся ППЗ, коричневые такие. Если память не подводит.
ПП3-43 3-ваттные. суперские, на драгметах. Но вымели их все в конце 90-х.
Вместо них есть ППБ-3 , фарфоровые.
 
Думаю, найти можно еще. Надо на авито глянуть.
 
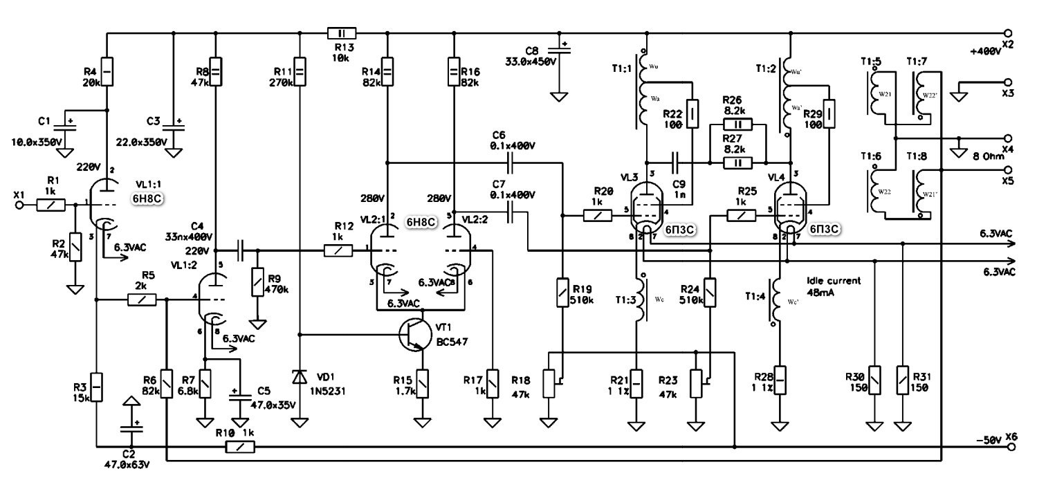
сколько можно тратить время и плодотворную энергию. вот идеальный РР на 6п14п. отобраные квартеты, УЛ, на 6в рмс/4ом имеем 0.28 искажений. лучше не бывает.
 

Вложения

  • thebest1_6p14p.jpg
    thebest1_6p14p.jpg
    470.6 KB · Просмотры: 124
  • thebest2_6p14p.jpg
    thebest2_6p14p.jpg
    350.8 KB · Просмотры: 133

Вложения

  • pp-6p3s.pdf
    pp-6p3s.pdf
    644.3 KB · Просмотры: 83
  • Karpov.jpg
    Karpov.jpg
    160.8 KB · Просмотры: 161
  • ПП3-43.jpg
    ПП3-43.jpg
    51.5 KB · Просмотры: 130
Последнее редактирование:
100-300 р., думаю не смертельно
Это дешёвый вариант, а нормальный с палладивыеми контактами должен быть на порядок дороже.
сколько можно тратить время и плодотворную энергию. вот идеальный РР на 6п14п. отобраные квартеты, УЛ, на 6в рмс/4ом имеем 0.28 искажений. лучше не бывает.
Не смотрю схему, но плюсую.
Делать давно пора, а не разговоры разговаривать.
 
Коли так хвалят звучание этой Симфонии,то не могу не спросить про скорость нарастания выходного сигнала на выводах вторичной обмотки звукового трансформатора (с подключенной нагрузкой). Без этого параметра обсуждение звучания схем PP или PE смысла не имеет. А то все "хвастаются" уровнем второй "теплой" гармоники, забывая про третью гармонику сердечника трансформатора.
Кстати, откель берётся гармоника в космическом вакууме лампы? С транзисторами-то понятно, они ведь твердотельные...
 
Так и не вижу вашего обоснования, как правильно должны быть поставлены точки, т.е. начала обмоток?
Я же уже вам советовал
Спаяйте так, а потом поменяете (одна минута на то, чтобьі перепаять два провода, даже бьістрее, чем я єто набирал)
Увидете разницу
 
Подскажите пожалуйста, что-то я немного запутался, ночь на дворе, как считать приведенное ТВЗ в пушпулле?
Если в классе А, то двухтактный ТВЗ это типа два отдельных ТВЗ с запараллеленными вторичками? Просто в классе АБ приведёнка на одну лампу падает в два раза, что логично, вторая лампа не качает вторичку виртуального второго ТВЗ , каждый полупериод, грубо говоря, только одна лампа качает.
Не могу вот что понять. ТВЗ-1-6, Ктр=1/40. Приведёнка всей первички 12800 при 8 ом нагрузке, соответственно, приведенка на каждую лампу по 6400ом в классе А, и по 3200ом в классе АБ. Вопрос, а как по напряжению рассчитать требуемые Кус каскадов усилителя? То есть, хочу 3Вт на 8ом, это 4,9В среднеквадратичного на вторичке ТВЗ. А какие Ктр принимать на каждую лампу в классе А и АБ? Чтобы понимать амплитуду сигнала на аноде каждой лампы, чтобы выбрать её режим, смещение и усиление входного каскада? Выходная лампа, извините, 6BX7. Я класс АБ не зря упоминаю, вероятно, в класс А вписаться не удасться.
 
может лучше так,транс проще гораздо
 

Вложения

  • aaq0481d.jpg
    aaq0481d.jpg
    119 KB · Просмотры: 69

Статистика форума

Темы
3,295
Сообщения
262,432
Пользователи
2,545
Новый пользователь
vlad'mir
Назад
Сверху Снизу