
В рабочие будни мы часто с коллегами обсуждаем разные темы технической наклонности. Вспомнили про винил. Оказалось у Гены пылиться старушка. "Тебе надо?" - спросил он. Привози, говорю ему. Привез.
Книжка, схема, штамп ОТК, запах тех лет. Пару дохлых тараканов... Даренному коню в зубы не смотрят.
А Андрей Борисович говорит.
- Брось ты эту дешмань! Купи себе такой, - и присылает ссылку...

После долгой беседы про точенный и балансированный диск на заводе знакомым токарем. Про вставку рубинов в тонарм. Про то что надо выкинуть все внутренности из этой "старушки", соглашается, что тонарм можно оставить ))
В обед я прошел по статейкам в инете, почитал комментарии...
А почему бы не сделать проект... И понеслось...
Внимание упало на вал. Втулки сухие, а износ в сторону двигателя не оставил им шансов. Заказал развертки, втулки. Снял опорную пластину

Остатки масла, разбитое место посадки.



Мотор надо осмотреть. Пассик менять. Головка смотрит налево... Полный набор болячек повидавшего виды аппарата. Потому пора принять водные процедуры. Крышка немного посветлела. Отмыл шасси, привод, Обслужил двигатель.



Опору вала решено модернизировать. А пока снимаю копию. Из Al пластины старого радиатора. На опору клею пробку, а сверху пластину из твердосплава (кусок дорогого лезвия от концелярского ножа). Отбалансировал субдиск.

Конденсаторы в блоке питания никто не трогал, зато навесным монтажом напаяли стабилизаторы на входах платы управления... Снимаю колхоз.

Меняю армянские на китайские, включаю.
Не включается... Выключатель родной отсутствует. Вместо него

Родной есть на озоне, но пластик говорят не тот.
Поэтому привожу в порядок П2К. Включаю.
Слушаю стетоскопом шум. Только двигатель слышно, металлическое шасси же... Задумался.
"Блин плывет минимально", - подсказывает А. Б.
А я недоволен. Проверяю отклонение в плоскости обычным маркером закрепленным на штативе.

В качестве временного шунта малярный скотч. Ставлю блин... Красота...
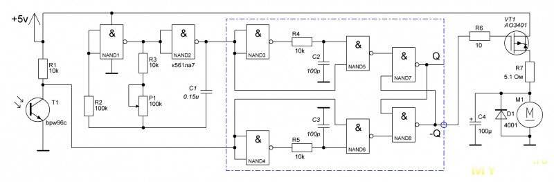
Обороты немного качает. Меняю лампочку на светодиод.


Если напаять на каждую ножку по 1.5к то корпус держателя можно не трогать. Подточил немного сам светодиод. Встал на место как родной.
Обороты продолжают плавать.
Меняю конденсаторы, проверяю. Метки стоят. На 33 скорости жестко, на 45 немного плывут. Не хватает точности подстройки. Заказываю многооборотный резистор на 2.2к
Основная проблема это металлическое шасси. Опорный подшипник и двигатель закреплены на листе стали. Возникла мысль перенести тонарм на более подходящее место. Один из подписчиков на ютубе показал свою работу и я загорелся... вот какой стол подойдет. Нет резонанса, композит...

Нашел даже походящий слипмат 🤗
На одной из старших моделей нашел крепление для двигателя с амортизаторами. Но не найти. В наличии нет. Идем к товарищу с 3D принтером.

Звукосниматель на время эксперимента взял простенький


Китайский AT3600L. На игле видны радиальные следы заточки.
Появилось время разобрать тонарм.


Раковины на поверхности опорного подшипника тонарма убираются микрошлифовалкой.
Все шарики сухие в рассыпную, ближний горизонтальный не работал вовсе, заклинен.

Вес головки компенсирую винтами с нержавейки.
-- продолжение следует
Последнее редактирование:








