Виниловый проигрыватель. Как родился новый проект.

IMG_20241206_090640_edit_519676124064569.jpg
В рабочие будни мы часто с коллегами обсуждаем разные темы технической наклонности. Вспомнили про винил. Оказалось у Гены пылиться старушка. "Тебе надо?" - спросил он. Привози, говорю ему. Привез.
Книжка, схема, штамп ОТК, запах тех лет. Пару дохлых тараканов... Даренному коню в зубы не смотрят.
А Андрей Борисович говорит.
- Брось ты эту дешмань! Купи себе такой, - и присылает ссылку...
IMG_20241206_100702_edit_519695987413468.jpg
После долгой беседы про точенный и балансированный диск на заводе знакомым токарем. Про вставку рубинов в тонарм. Про то что надо выкинуть все внутренности из этой "старушки", соглашается, что тонарм можно оставить ))
В обед я прошел по статейкам в инете, почитал комментарии...
А почему бы не сделать проект... И понеслось...
Внимание упало на вал. Втулки сухие, а износ в сторону двигателя не оставил им шансов. Заказал развертки, втулки. Снял опорную пластину
IMG_20241206_120814.jpg
Остатки масла, разбитое место посадки.
IMG_20241206_133739_edit_519736945691473.jpgIMG_20241206_165436.jpgIMG_20241217_113143.jpg
Мотор надо осмотреть. Пассик менять. Головка смотрит налево... Полный набор болячек повидавшего виды аппарата. Потому пора принять водные процедуры. Крышка немного посветлела. Отмыл шасси, привод, Обслужил двигатель.
IMG_20241211_111850.jpgIMG_20241211_145721.jpgIMG_20250123_121727.jpg
Опору вала решено модернизировать. А пока снимаю копию. Из Al пластины старого радиатора. На опору клею пробку, а сверху пластину из твердосплава (кусок дорогого лезвия от концелярского ножа). Отбалансировал субдиск.
IMG_20241212_105954.jpg
Конденсаторы в блоке питания никто не трогал, зато навесным монтажом напаяли стабилизаторы на входах платы управления... Снимаю колхоз.
IMG_20250130_084446.jpg
Меняю армянские на китайские, включаю.
Не включается... Выключатель родной отсутствует. Вместо него
IMG_20250123_170339.jpg
Родной есть на озоне, но пластик говорят не тот.
Поэтому привожу в порядок П2К. Включаю.
Слушаю стетоскопом шум. Только двигатель слышно, металлическое шасси же... Задумался.
"Блин плывет минимально", - подсказывает А. Б.
А я недоволен. Проверяю отклонение в плоскости обычным маркером закрепленным на штативе.
IMG_20250130_084258.jpg
В качестве временного шунта малярный скотч. Ставлю блин... Красота...
Обороты немного качает. Меняю лампочку на светодиод.
IMG_20250130_084336_edit_1592229983132765.jpgIMG_20250130_084414.jpg
Если напаять на каждую ножку по 1.5к то корпус держателя можно не трогать. Подточил немного сам светодиод. Встал на место как родной.
Обороты продолжают плавать.
Меняю конденсаторы, проверяю. Метки стоят. На 33 скорости жестко, на 45 немного плывут. Не хватает точности подстройки. Заказываю многооборотный резистор на 2.2к
Основная проблема это металлическое шасси. Опорный подшипник и двигатель закреплены на листе стали. Возникла мысль перенести тонарм на более подходящее место. Один из подписчиков на ютубе показал свою работу и я загорелся... вот какой стол подойдет. Нет резонанса, композит...
Screenshot_20250126_124706_edit_1429894578182608.jpg
Нашел даже походящий слипмат 🤗
На одной из старших моделей нашел крепление для двигателя с амортизаторами. Но не найти. В наличии нет. Идем к товарищу с 3D принтером.
IMG_20250124_152036_edit_1371697783985329.jpg
Звукосниматель на время эксперимента взял простенький
IMG_20250130_094642.jpgIMG_20250130_095206_edit_1573752417423251.jpg
Китайский AT3600L. На игле видны радиальные следы заточки.
Появилось время разобрать тонарм.
IMG_20250131_115856.jpgIMG_20250131_112024.jpg
Раковины на поверхности опорного подшипника тонарма убираются микрошлифовалкой.
Все шарики сухие в рассыпную, ближний горизонтальный не работал вовсе, заклинен.
IMG_20250131_154709.jpg
Вес головки компенсирую винтами с нержавейки.




-- продолжение следует
 
Последнее редактирование:
Павел
Кто то из ребят делал под суб диск еще диск с 180 отверстиями. для фотодачика чтоб точно стабилизировать скорость.
Вроде ничего путного у него не получилось в итоге, результатами он не делился (или я не досмотрел).
Если бы победить в итоге этот бесконечный "кач", замечательный был бы стол. Остальное лечится.
 
Вроде ничего путного у него не получилось в итоге, результатами он не делился (или я не досмотрел).
А как может путное получиться из движка, жестко держащего обороты и пасика , растянутого до состояния соплей. Диск стабить надо , а не движок +пасик. И следить надо за резиной, менять зимнюю на летнюю)))
 
А как может путное получиться из движка, жестко держащего обороты и пасика , растянутого до состояния соплей. Диск стабить надо , а не движок +пасик. И следить надо за резиной, менять зимнюю на летнюю)))
Там человек это вроде и пытался сделать, печатал перфодиск на 3D-принтере и ложил его на субдиск под блин. Поищу тему. А за резиной всегда нужно смотреть)))
 
То есть, схема сырая? Так и знал)))))
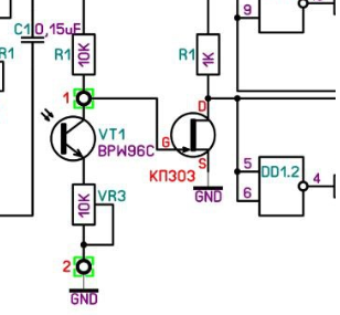
Сначала взял логику для проца с этой схемы. Для корректной работы с датчика нужно получить хороший меандр. Конденсатор на моторе это костыль данной схемы. Потому и перешел на AVR Медленный разгон и включение слежения за частотой не проблема. Сегодня завтра проверю плату с компаратором. Посмотрим что выйдет.
 
Для корректной работы с датчика нужно получить хороший меандр
Да, все верно. Вот человек что добавлял:

Untitled.png

Но у него скорость все равно немного уходила к концу пластинки.
 
Последнее редактирование:
Была мысль подцепить магниты на субдиск и поставить датчик Холла
Да лепили даже на блин мильон неодимовых магнитиков. Тут нужно их очень точно расположить относительно друг друга по окружности. Хотелось бы как-то проще.
 
Иван
Да Эмиль из Узбекистана на РТ20 да давно его не видно,он вроде еще хотел пробовать от двигателя от магнитофона
 
Была мысль подцепить магниты на субдиск и поставить датчик Холла
Есть в коллекции датчики Холла , клавиатура от станка. Магнит цеплял на мотор, датчик выстреливает логические 5 вольт идеального фронта.
 
Павел, а Вы не подумывали заменить двигатель на асинхронник с какого-нибудь ЭПУ? Он гораздо мощнее унитровского, только придумать регулятор оборотов к нему.

эпу 52с.png
 
Павел, а Вы не подумывали заменить двигатель на асинхронник с какого-нибудь ЭПУ? Он гораздо мощнее унитровского, только придумать регулятор оборотов к нему.

Посмотреть вложение 171351
Асинхронником управлять можно двумя способами: уменьшать напряжение или снижать/повышать частоту, одновременно снижая/повышая напряжение. Частоту сети мы изменить не может – тогда остаëтся регулировать напряжение на двигателе через диодный мост, в диагональ которого поставить транзистор (например, полевик), и через него уже управлять.
 
Асинхронником управлять можно двумя способами: уменьшать напряжение или снижать/повышать частоту, одновременно снижая/повышая напряжение. Частоту сети мы изменить не может – тогда остаëтся регулировать напряжение на двигателе через диодный мост, в диагональ которого поставить транзистор (например, полевик), и через него уже управлять.
Я думаю в сторону ШИМ, тем более похоже что Павел знаком с Атмегами.
Маховик маленький.
Да и в Унитре он не лучше, шкив крошечный.
 
Последнее редактирование:
Я думаю в сторону ШИМ, тем более похоже что Павел знаком с Атмегами.

Да и в Унитре он не лучше, шкив крошечный.
Попробуйте, я так не делал. Обычно ШИМом управляют синхронными двигателями, но даже по теории синхронными управлять много сложнее 😄
 
Асинхронником управлять можно двумя способами: уменьшать напряжение или снижать/повышать частоту, одновременно снижая/повышая напряжение. Частоту сети мы изменить не может – тогда остаëтся регулировать напряжение на двигателе через диодный мост, в диагональ которого поставить транзистор (например, полевик), и через него уже управлять.
Все правильно , но до первого МАААААААЛЕНЬКОГО условия. Характеристика вашего асинхронника должна быть мягкой. Беличья клетка с высоким омическим сопротивлением. Для чего торец ее, залитый силуминовой крыльчаткой, протачивается до железяки. Потом балансируется. Потом......Короче, проще купить на барахолке готовый боковой движок КДП-6-4 -У4 , там уже все сделано. Или ведущий движок ДКАМ 6-4 . Тоже с мягкой характеристикой. Их на базаре как говна за баней.
 
Павел, а Вы не подумывали заменить двигатель на асинхронник с какого-нибудь ЭПУ? Он гораздо мощнее унитровского, только придумать регулятор оборотов к нему.

Посмотреть вложение 171351
Регулятор на него не проблема, а вот найти не бу мотор не получилось. Все разбиты, имеют люфты. У нас базара нет, или я плохо искал.
 
Регулятор на него не проблема, а вот найти не бу мотор не получилось. Все разбиты, имеют люфты. У нас базара нет, или я плохо искал.
У меня таких моторов штук 6, в разном состоянии.
Мне кажется, что все эти "качели" в Унитре именно из-за заранее дохлого моторчика, который реагирует даже на пылюку на пластинке, и победить это можно только заменой на мощный мотор.
Все правильно , но до первого МАААААААЛЕНЬКОГО условия. Характеристика вашего асинхронника должна быть мягкой. Беличья клетка с высоким омическим сопротивлением. Для чего торец ее, залитый силуминовой крыльчаткой, протачивается до железяки. Потом балансируется. Потом......Короче, проще купить на барахолке готовый боковой движок КДП-6-4 -У4 , там уже все сделано. Или ведущий движок ДКАМ 6-4 . Тоже с мягкой характеристикой. Их на базаре как говна за баней.
Александр Сергеевич, это у Вас бань много, а мы тут живем скромно)))
 
На таком он собирался еще использовать привод унитры

Электродвигатель БДС-0, 2М с платой регулировки частоты вращения​

 

Вложения

  • Электродвигатель БДС-0, 2М с платой регулировки частоты вращения.jpg
    Электродвигатель БДС-0, 2М с платой регулировки частоты вращения.jpg
    139.3 KB · Просмотры: 35
Вот его и использовать.
 
Вот его и использовать.
Цена за весну 2000 руб с доставкой если повезет. Другой вопрос в каком он будет состоянии. Не очень такая покупка потрать деньги на кота в мешке. Да и 2к за моторчик из ссср чет круто.
 
Цена за весну 2000 руб с доставкой если повезет. Другой вопрос в каком он будет состоянии. Не очень такая покупка потрать деньги на кота в мешке. Да и 2к за моторчик из ссср чет круто.
БДС -02м уже какой-то эконом- класс на останках , мотать катушки видать стало в лом, избавились, упростили, в итоге непонятная херь вместо мотора.
Радость единственная от такого решения: не срет помехами от коллектора в звук. В отличие от всякой дряни типа ДПР.
 
Иван
И у нас их бесплатно не раздают.
Ну вот и если не сложно то может и закинешь Павлу ,если захочет.
 
О "друзьях" мы и правда позабыли, возможно у них есть что предложить.

У меня есть только ЭДГ-4, для опытов могу отправить в Москву павлу, если интересно (правда не знаю как сегодня с посылками обстоят дела).
ИИ рекомендует применить синус-генератор для данного мотора, вторую обмотку оставить со штатным конденсатором.
Расчёт частоты для 33 и 45
Скорость частоте:
F45=504533.333=67.5 HzF_{45} = 50 \cdot \frac{45}{33.333} = 67.5\text{ Hz}F45=5033.33345=67.5 Hz
Режим
Частота
33⅓ RPM50.00 Hz
45 RPM67.50 Hz

При желании можно сделать подстройку ±2–5%.

Если я правильно понимаю, то для мощного мотора достаточно только стабилизировать обороты и можно пренебречь влиянием иглы в канавке пластинки.
Двигатель с мягкой нагрузочной характеристикой меняет обороты и от напряжения питания и от нагрузки на валу, посему нуждается в контроле за обормотами.
ЭДГ-шки жесткие по нагрузке, их снижением питания не умаслишь, крутятся или не крутятся. Когда-то додумались ЭДГ поставить на боковые узлы разных Днiпро , причем, с повышающим усилием за счет разницы диаметров вала и подкатушника. Итог- смерть ленте, если дал послушать ее владельцу того треклятого Днiпро. Принесут ошметки на катушке и сделают вид. шо так и було.
 
Двигатель с мягкой нагрузочной характеристикой меняет обороты и от напряжения питания и от нагрузки на валу, посему нуждается в контроле за обормотами.
Теперь дошло. _dadel
Подскажите, а как обстоят дела с оборотами в том же ЭПУ-52, например? Там же никаких электронных регуляторов нет, чисто механика. Я имею в виду как поддерживается точная скорость, например, 45 об/мин?
В принципе, можно даже пожертвовать режимом 45, лишь бы 33 не плавали.
Нашел тему на Веге.
 
Последнее редактирование:
БДС -02м уже какой-то эконом- класс на останках , мотать катушки видать стало в лом, избавились, упростили, в итоге непонятная херь вместо мотора.
Радость единственная от такого решения: не срет помехами от коллектора в звук. В отличие от всякой дряни типа ДПР.
В те времена было тяжко с диодами шоттки... Как показывает практика шоттки в параллель коллекторному мотору только во благо. Хотя одно звено LC фильтра на мотор и тогда ставили.
 
Павел
А стоит по пробовать,у вас там в Москве полно радиолюбителей не ужели нет таких знакомых.
 
Павел
А стоит по пробовать,у вас там в Москве полно радиолюбителей не ужели нет таких знакомых.
На счет двигателей... Была такая задумка с ЭДГ, но не нашлось. Если попадется, попробую. Но если бу, то надо выбирать. На авито есть, но все повидавшие нелегкиетрудовыебудни. Работа и проекты занимают все время зимой, а летом стройка. Особо некогда общаться.
 
скорость все равно немного уходила к концу пластинки
Нужна небольшая ПОС, как в регуляторах кассетных магнитофонов- изменяется момент сопротивления\плечо.
В современных винтокрутах с пассиковым приводом нет никакой системы регулирования (кроме по току двигателя).
Мне кажется, что все эти "качели" в Унитре именно из-за заранее дохлого моторчика
Моторчик входит в контур САР)))
На Али - движки с регуляторами. Но придется разбираться со шкивом. Там судя по кинематике (пассик на обод диска) обороты выше...
Выше в описании пропустил дифцепочку- там по идее формируется стандартный по амплитуде и длительности импульс (от дырки\засвета), который интегрируется\суммируется и получается управляющее напряжение ООС по скорости на входе УПТ двигателя.
 
Последнее редактирование:

Статистика форума

Темы
3,295
Сообщения
262,379
Пользователи
2,545
Новый пользователь
vlad'mir
Назад
Сверху Снизу