STTL
2 ранг
- Регистрация
- 12 Дек 2022
- Сообщения
- 913
- Реакции
- 56
- Репутация
- 16
- Страна
- Россия
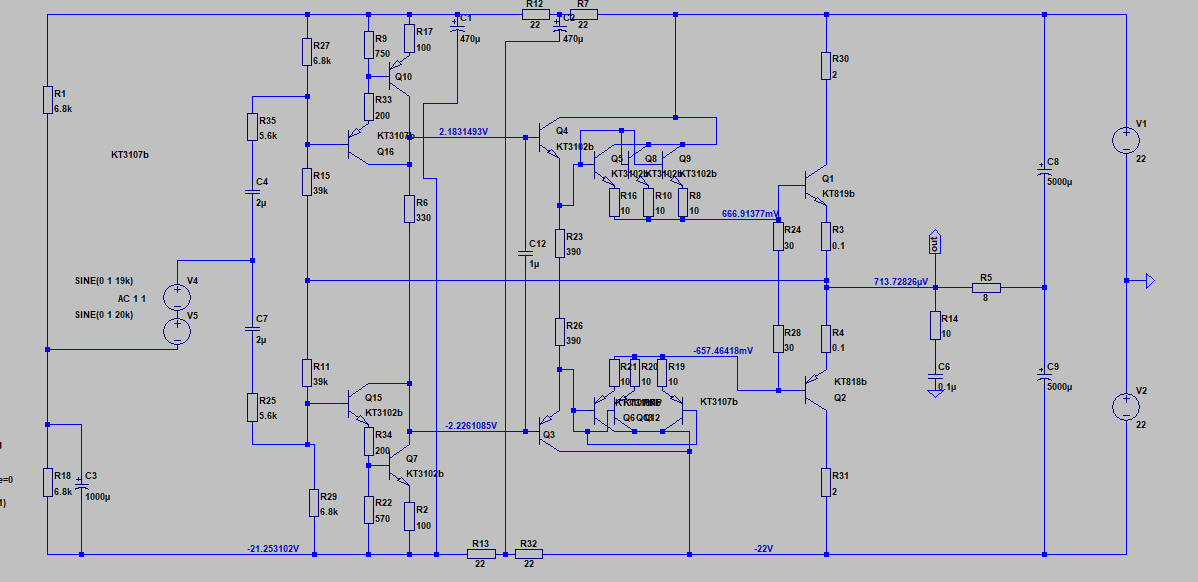
1.Можно сажать и на ЗЕМЛЮ гальванику, не спорю.Ну покажь спектр который стал чище.
Чтоб тебе легче думалось :
Посмотреть вложение 103551
смотри нижнюю часть спектра. нет никаких "плавающих питаниёв" и "делителев на которых висит входной сигнал"
все шины питания и гальваническая земля как она есть. и что?
Хинт. Наводки на плату - 50Гц, по питанию -100Гц.
Но это уже как повезёт. В одной схеме прокатит, а в следующей - нет. Мелкоосники вполне можно, а глубокоосники....Например, так у меня было с фм-50.
Она горела спонтанно, ибо вход сидел на гальванике (как предписано канонами), пока не сообразил долгими раздумьями, посадить землю входа на виртуалку. После этого гореть перестала, и звук стал лучше, чище.
2. Когда сажаешь землю входа на виртуалку, там 100 процентная гарантия что остальная земля не будет влиять на вход никаким образом.
Тем более, у меня в этой схеме, просто нет гальванической земли в железе, питание однополярное.
Можно конечно землю входа посадить и на шину питания, но я лушче поставлю несколько лишних деталей с гарантией 100 процентно безпроблемной земли входа.
По уму конечно нужен повторитель на ОУ или транзисторе, но если вход высокоомный , то вполне хватает и обычного делителя как у меня.
Позже я всё же поставлю Буфер на ОУ, как раз второй корпус 157уд2 пока без дела, вот под него и пойдет
