2-х полосная АС (Eltax 3872 + Vifa XT25TG30-04)

Регистрация
23 Июл 2019
Сообщения
6,677
Реакции
5,253
Репутация
203
Страна
Украина
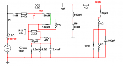
Схема с разделом на 2,5 кГц. Для симулятора подобрал максимально точную схему замещения НЧ дина в ЗЯ. Вот ЧХ сопротивления схемы замещения НЧ, схема и АЧХ полос отдельно и суммарная, с учётом отдачи ВЧ на 4 дБ больше НЧ. Остатки горба 5кГц от ВЧ прилизать режектором...
20.png22.png21.png
Сопротивление R14 учитывает внутреннее сопротивление С3. Указаны активные сопротивления элементов L и С. Итого по три детали на звено.
ЧХ сопротивления практически совпала. Более простой схемой замещения не получалось.
 

LDS

1 paнг
Регистрация
5 Июл 2019
Сообщения
5,026
Реакции
3,130
Репутация
145
Возраст
38
Имя
Дмитрий
Схема с разделом на 2,5 кГц. Для симулятора подобрал максимально точную схему замещения НЧ дина в ЗЯ. Вот ЧХ сопротивления схемы замещения НЧ, схема и АЧХ полос отдельно и суммарная, с учётом отдачи ВЧ на 4 дБ больше НЧ. Остатки горба 5кГц от ВЧ прилизать режектором...

Сопротивление R14 учитывает внутреннее сопротивление С3. Указаны активные сопротивления элементов L и С. Итого по три детали на звено.
ЧХ сопротивления практически совпала. Более простой схемой замещения не получалось.
Собрал Николай, вот такая АЧХ получается:
141536.png

Всем спасибо. Проект буду заканчивать. А именно сам доделаю на свой вкус.
Наметились 2 схемы:
Первая - 2 порядок на вч и нч, но с ямой по оси нч.
Второй вариант с 3 порядком на ВЧ, с более менее ровной АЧХ по оси ВЧ и НЧ, плюс хороший импеданс и отличная фаза. Как АБ не возражал, а он все-таки 3 порядок на ВЧ звучит лучше. Я думаю это благодаря крутому срезу на ВЧ, его можно пускать ниже без низкочастотной каши, с которой лезет на 2 порядке. Плюс лучше режется НЧ динамик с 3 порядком на ВЧ.
 
Регистрация
12 Ноя 2019
Сообщения
28,303
Реакции
13,621
Репутация
395
Плохой результат с ф-ром 2го порядка отнесу скорее за счет неважной пищалы, нежели фильтра.
Есть такие, шкварят нещадно, стоит чуть ниже стащить. Да и второй порядок от второго порядка может отличаться сильно. Недавно тут же отвечал на вопрос , что считать вторым порядком. И это - не количество деталек, а результат.
Все мои подопечные, второго порядка по ачх ведут себя скорее как первого. И добавка лишнего кондера в вч фильтр не превращает его в третий.
 

LDS

1 paнг
Регистрация
5 Июл 2019
Сообщения
5,026
Реакции
3,130
Репутация
145
Возраст
38
Имя
Дмитрий
LDS
А на слух, все устраивает?
Да. Признаюсь, что разница во всех фильтрах (что собирал) на мой слух минимальна. Меня устраивает все еще с 1 варианта. Но к такому пришел не просто так.

Резистор в НЧ фильтре CR цепочка. Мощности 6 Вт будет достаточно?
 

LDS

1 paнг
Регистрация
5 Июл 2019
Сообщения
5,026
Реакции
3,130
Репутация
145
Возраст
38
Имя
Дмитрий
Прибыли конденсаторы и резисторы. Остался соблазн попробовать бумажно-маслянные, но это потом. А пока измерю детали на номинал и начну сборку фильтра.
IMAG2255 (2).jpg IMAG2255 (1).jpg
 

KSV

1 ранг
Регистрация
10 Июн 2020
Сообщения
6,966
Реакции
7,213
Репутация
254
Страна
Россия
Город
Москва
Имя
Сергей
Регистрация
23 Июл 2019
Сообщения
6,677
Реакции
5,253
Репутация
203
Страна
Украина
отдельно работающие НЧ и ВЧ динамики с фильтрами на розовом шуме не должны издавать неприятного окраса, режущего слух. Басовик, звучащий в виде ХШШШ точно огребает лишнего, нужен звуг ФФФШШШ, а пищалка должна звучать ССС или СЬСЬСЬ, но никак не ЧШШШ . Ясно? :) :) :)
Фефекты фикции в каждом конкретном случае зависят от частоты раздела. Но должно быть приятно и музыкально по отдельности.
Финальный вариант этот: #335 ? Как прогресс?
 
Последнее редактирование:
Регистрация
12 Ноя 2019
Сообщения
28,303
Реакции
13,621
Репутация
395
Сегодня полдня выкручивал " эти самые":) - басовику Фостекс 15W200 , пока не заставил его спокойно звучать, мерзопакостный шишара на 1800Гц, торчок , лезет звоном, а стоит убрать его вниз , так сразу за ним обваливается район 1- 1, 3 кГц. Как говорят в Одессе, вы буднте смеяться. Но в итоге получился фильтр......Правильно. от Кубиков. Правда, частота стыка уже пониже. чтобы не цеплять эту заразу , пик на 1800. Катуха 3.3 мГн, емкость 5, 6 мкф , резистор 27 Ом. Подстыковал рупорный Эйтинсаунд, фильтр Гаусса, с крутилкой на 22 Ома, класс, можно накрутить звук до доли дБ. И получился домашний монитор на пятнашке. А захочется жахнуть- да на здоровье. Оба излучателя видели и не такое.

Вот эта парочка рупорных. Шикарно звучит. Такое- и не у меня дома.... :cry:
 

Вложения

  • IMG_20200902_191423.jpg
    IMG_20200902_191423.jpg
    506.4 KB · Просмотры: 203
  • IMG_20200902_191501_1.jpg
    IMG_20200902_191501_1.jpg
    553.7 KB · Просмотры: 204
  • IMG_20200902_191433_1.jpg
    IMG_20200902_191433_1.jpg
    433.3 KB · Просмотры: 231
Регистрация
23 Июл 2019
Сообщения
6,677
Реакции
5,253
Репутация
203
Страна
Украина
Сегодня полдня выкручивал " эти самые":) - басовику Фостекс 15W200 , пока не заставил его спокойно звучать, мерзопакостный шишара на 1800Гц, торчок , лезет звоном, а стоит убрать его вниз , так сразу за ним обваливается район 1- 1, 3 кГц. Как говорят в Одессе, вы буднте смеяться. Но в итоге получился фильтр......Правильно. от Кубиков. Правда, частота стыка уже пониже. чтобы не цеплять эту заразу , пик на 1800. Катуха 3.3 мГн, емкость 5, 6 мкф , резистор 27 Ом. Подстыковал рупорный Эйтинсаунд, фильтр Гаусса, с крутилкой на 22 Ома, класс, можно накрутить звук до доли дБ. И получился домашний монитор на пятнашке. А захочется жахнуть- да на здоровье. Оба излучателя видели и не такое.
То есть, если нерешаемая проблема - убегаем от неё по частоте подальше.
 
Регистрация
12 Ноя 2019
Сообщения
28,303
Реакции
13,621
Репутация
395
нет, не так чуток. Спад отдачи выше 2 кгц крутой, что само уже неприятно. И на 1800 герцах пичара. Вот и крутил, чтобы сохранить 1000-1300 и пик 1800 присадить до терпимого уровня. Вроде получилось. И именно три детальки на фильтре-катушка, емкость и резистор- обеспечивают оптимальное сочетание , ясности и спокойного звука.
На картинке АЧХ динамика просто с катушкой , без обвески. Обвеска присаживает пик на 1800 и подтягивает участок в районе 1 кгц
С утра сниму полосовые ачх чтобы просматривались сквозь суммарную . Так нагляднее и многое объясняет .
 

Вложения

  • Fosteх15W200    в  60 л  ЗЯ  бл поле.jpg
    Fosteх15W200 в 60 л ЗЯ бл поле.jpg
    180.1 KB · Просмотры: 174
Последнее редактирование:

LDS

1 paнг
Регистрация
5 Июл 2019
Сообщения
5,026
Реакции
3,130
Репутация
145
Возраст
38
Имя
Дмитрий
Фефекты фикции в каждом конкретном случае зависят от частоты раздела. Но должно быть приятно и музыкально по отдельности.
Финальный вариант этот: #335 ? Как прогресс?
Собраны уже две АС, слушаю. Сделаю финальный замер, отпишусь.

Первая АС:
1.png

Вторая АС:
Img.png


Если первая АС еще хоть как то сошлась, но это мягко говоря, то со 2 все ужасно. Перефазировка ВЧ не помогла. Еще на шуме было ясно, что то-то не так. Хотя музыку слушаю уже несколько дней все не плохо было. Но слушаю их в совсем другом месте.
Второй график пока опустим.
Вот вам и детали. Все точь в точь подогнал, а АЧХ совсем другая, я конечно подозревал такое развитие событий. Первая АС это то что я настраивал. Для второй фильтр просто скопировал и получил полный крах.
Разобрать фильтр и заново мерять - сил и желания уже нет.
 
Регистрация
23 Июл 2019
Сообщения
6,677
Реакции
5,253
Репутация
203
Страна
Украина
Первая АС:
Посмотреть вложение 6783
Вторая АС:
Посмотреть вложение 6784

Если первая АС еще хоть как то сошлась, но это мягко говоря, то со 2 все ужасно. Перефазировка ВЧ не помогла. Еще на шуме было ясно, что то-то не так. Хотя музыку слушаю уже несколько дней все не плохо было. Но слушаю их в совсем другом месте.
Второй график пока опустим.
Вот вам и детали. Все точь в точь подогнал, а АЧХ совсем другая, я конечно подозревал такое развитие событий. Первая АС это то что я настраивал. Для второй фильтр просто скопировал и получил полный крах.
Разобрать фильтр и заново мерять - сил и желания уже нет.
Ни...чего себе расхождения. У второй отдача на сч на 5 дБ больше?!! ВЧ на месте. Предположу, что номинал катушки в ФНЧ во второй случайно поставился раз в 5 меньше, или у неё межвитковое замыкание. Перекинуть НЧ или ФНЧ в сборе из первой! Не сдаваться!
 

LDS

1 paнг
Регистрация
5 Июл 2019
Сообщения
5,026
Реакции
3,130
Репутация
145
Возраст
38
Имя
Дмитрий
Ни...чего себе расхождения. У второй отдача на сч на 5 дБ больше?!! ВЧ на месте. Предположу, что номинал катушки в ФНЧ во второй случайно поставился раз в 5 меньше, или у неё межвитковое замыкание. Перекинуть НЧ или ФНЧ в сборе из первой! Не сдаваться!
Разобрался. Грубейшая ошибка, ВЧ был включен сразу после резистора,, мимо конденсатора и катушки. ВЧ жив) Вот что вышло:
22.png


Итого имеет почти идентичные АС по паре акустики, но немного не то, что я расчитывал.
 
Регистрация
12 Ноя 2019
Сообщения
28,303
Реакции
13,621
Репутация
395
Не знаю, что подсказать , когда человек работает совершенно другим инструментом. Для меня проще. роднее и понятнее шума нет ничего, а что можно понять в этих огрызках ачх....
Недавно сам ловился, выход измерительного усилителя включил прямо к катушке вч, в обход конденсатора вч фильтра. И ачх такая прямо ровнейшая....
 

LDS

1 paнг
Регистрация
5 Июл 2019
Сообщения
5,026
Реакции
3,130
Репутация
145
Возраст
38
Имя
Дмитрий
Не знаю, что подсказать , когда человек работает совершенно другим инструментом. Для меня проще. роднее и понятнее шума нет ничего, а что можно понять в этих огрызках ачх....
Не в этом дело. Детали подобрал по номиналу идентичные, но АЧХ не та. Другое сопротивление элементов здесь сыграло, 100%.
 
Регистрация
12 Ноя 2019
Сообщения
28,303
Реакции
13,621
Репутация
395
Не в этом дело. Детали подобрал по номиналу идентичные, но АЧХ не та. Другое сопротивление элементов здесь сыграло, 100%.
На шуме слышны мизерные отличия в номиналах деталей, скажем, 1, 5 мкф- 1, 8 мкф и 2,0 мкф это очень разный звук.
 

LDS

1 paнг
Регистрация
5 Июл 2019
Сообщения
5,026
Реакции
3,130
Репутация
145
Возраст
38
Имя
Дмитрий
При подключение АС к усилителю я заметил что АС где ВЧ был включен без фильтра играла громче, подумал из-за разницы в высоте, так как вторая стоит на усилителе (+12 см). Сейчас исправиви ошибку в фильтре звук ровно между парой АС, и разница в высоте не играет роли.
Еще пару АЧХ.
НЧ динамик по оси, 10 см от гриля скажем так, 5 мс:
НЧ 10 см 5 мс.png

А вот правая АС на столе, микрофон на месте ушей:
на столе правая.png
 
Регистрация
12 Ноя 2019
Сообщения
28,303
Реакции
13,621
Репутация
395
дыры на ачх- отражения от стола Полотенце на стол положите. И колонку вторую выключить, чтобы не интерферировала.

Не в этом дело. Детали подобрал по номиналу идентичные, но АЧХ не та. Другое сопротивление элементов здесь сыграло, 100%.
Случай был дикий. Настроил человеку шикарную колонку, дома у себя, сделал фильтры, схема совсем несложная. Он сказал- да ерунда, спаяю сам по схеме, все детали есть. Уехал. Года три позже звонит, -пищалка не работает . Привозит доску с фильтрами, начинаю смотреть- пищалка включена сразу за разделительным конденсатором СЧ фильтра. Ясно дело, убилась, не выдержала адской перегрузки. Перекинул живую пищалу на нужную точку- порядок со звуком.
Там главная беда- пищала редкая и дорогая. Ну, перемотают, а провод там особый, такой не найти у нас. Звучать будет, но настроение уже не то.
 

LDS

1 paнг
Регистрация
5 Июл 2019
Сообщения
5,026
Реакции
3,130
Репутация
145
Возраст
38
Имя
Дмитрий
дыры на ачх- отражения от стола Полотенце на стол положите. И колонку вторую выключить, чтобы не интерферировала.
Это понятно. Включена была только измеряемая АС, в ее сторону от слушателя, т.е. под углом 40 градусов примерно.
 
Регистрация
12 Ноя 2019
Сообщения
28,303
Реакции
13,621
Репутация
395
Предметы рядом, мебель, любая ерунда вмешивается и курочит ачх. На мягкий диван ставите свои колонки и там смотрите, а на стол тащите. когда с ачх порядок.
 
Регистрация
12 Ноя 2019
Сообщения
28,303
Реакции
13,621
Репутация
395
Дмитрий, вот вам файлик, на нем шум розовый, в обоих каналах, но не синхронный, а сам по себе шум. И он не интерферирует на средине и не портит картину звучания и ачх, можно смотреть ачх в стереорежиме в точке прослушивания. Можно просто шум оценивать, он очень информативен, если научиться слушать. https://cloud.mail.ru/public/A4UL/4xeEP9jGK
а трек 12- фаза и противофаза, очень нужный трек https://cloud.mail.ru/public/Hi6c/vex5Ww2gZ
 
Регистрация
23 Июл 2019
Сообщения
6,677
Реакции
5,253
Репутация
203
Страна
Украина
И что же? Результат применения режекторной цепочки, мягко говоря, ошарашил.

с режектором.png

Слитно от 1,5 до 14 кГц??? С 20ГДС-1 (переделанным, конечно), с разделом 5 кГц, без ужастиков?
Если эксперимент удался, то что-то не так (С). Хоть бери и перепроверяй.
Да, автопищик за 70 грн не блещет, и не подходит 20ГДС-1 ни разу. С другим ВЧ будет гораздо лучше.
Дмитрий (LDS)! Я теперь знаю, чего хотел Эльтакс в 2-х полосная АС (Eltax 3872 + Vifa XT25TG30-04). Он хотел первый порядок с режектором на пик 5 кГц. ;)
 

LDS

1 paнг
Регистрация
5 Июл 2019
Сообщения
5,026
Реакции
3,130
Репутация
145
Возраст
38
Имя
Дмитрий
Какую частоту раздела для ВЧ как в этом проекте можно применить, минимальную?
vifa_eltax speakers ldsound.club  (1).JPG

АЧХ 1/6 по оси:
ВЧ по оси ВЧ, 0 градусов, 1 м.png

Импеданс не мерял, но паспорт говорит от 450 Гц.
 

Вложения

  • xt25tg30-04_rev1_0.pdf
    519.6 KB · Просмотры: 99

Статистика форума

Темы
3,074
Сообщения
235,093
Пользователи
2,376
Новый пользователь
Sergovlad
Сверху Снизу