10АС-225

  • Автор темы Автор темы LDS
  • Дата начала Дата начала

Рейтинг АС по 5-ти бальной шкале

  • 1

    Голосов: 0 0.0%
  • 2

    Голосов: 2 9.5%
  • 3

    Голосов: 7 33.3%
  • 4

    Голосов: 10 47.6%
  • 5

    Голосов: 2 9.5%

  • Всего проголосовало
    21
Тут литров 40 объема получается судя по размерам. Не пробовали просто ЗЯ сделать на этих динамиках?
Я как-то пару 3гдш-2-8 на картонном щите тупо приложил к комоду, вынув из него пару ящиков.. Был сильно удивлен басу, который они выдавали даже в таком виде. Да, он не глубокий, но четкий и быстрый.
В студенческие годы так и слушал свою радиву, доску с динамиком вставлял в нижний отсек комода, получал громобойный бас.
 
А что касается высоты от уровня пола, на какой высоте вы предпочитаете полочники размещать?
 
Сидя на диване, кресле пищалы на уровне ушей.
Но я так тупо забыл когда сидел )))
 
А что касается высоты от уровня пола, на какой высоте вы предпочитаете полочники размещать?
Чтобы смотрели пищалами в глаза. Точнее- на уровне глаз, потому как не обязательно целиться осями пищалок, если угол излучения широкий и нет завала вне оси.
 
На небольшой мощности практически не влияет. Фильтру пофигу, что там до него было, а вот усилку нет, на мощности появятся отличия. Тех катушек, что у вас есть, достаточно. Что касается чутья на бумаге, у вас уже что-то не соответствует, поэтому наплюйте на это и смотрите результирующую, единственное, что бы не советовал, делать фильтр по Чебышеву и ещё более крутой, это грозит внеосевыми мерзостями. Но это лишь моё видение.
Переставил резистор за фильтр. Точнее сказать поставил перед фильтром. Влияние на АЧХ фильтра есть. С резистором перед фильтром спад более пологий..

Вот просто 4мкФ + катушка 0,53мГн паралельно динамику:
2гдш-16_1+4мкф+0.53мГн_15см.png


А теперь с резистором 5,1 Ом перед фильтром:
2гдш-16_1+4мкф+0.53мГн+_5,1Ом_15см.png


В первом случае горб на 2кГц относительно 10кГц по уровню -12,5 дБ, а во втором по уровню -8 дБ.

В сумме с НЧ с катушкой в 1мГн получилось так (30 см на оси ВЧ):
25гдн-3-4_1+1мГн+2гдш-16_1_+4мкФ+0,53мГн+_5,1Ом_30см.png


Вторая колонка:
25гдн-3-4_2+1мГн+2гдш-16_2_+4мкФ+0,53мГн+_5,1Ом_30см.png


На слух ВЧ показалось маловато. Поэтому вернул 3,9 Ом на пищалку вместо 5,1.
Первая колонка, вторую не мерил:
25гдн-3-4_1+1мГн+2гдш-16_1_+4мкФ+0,53мГн+_3,9Ом_30см.png


Так на слух лучше чем 5,1. Хотя по АЧХ небольшой горбик на 8-10 кГц.

Если микрофон двинуть на 50см появляется провал на 3 кГц.
25гдн-3-4_1+1мГн+2гдш-16_1_+4мкФ+0,53мГн+_3,9Ом_50см.png


Пробовал ещё цобель прицепить к НЧ. Почти по Шорову - 3,9 Ом (у Шорова 4 Ом) + 30мкФ.
Как ни странно провал на 3кГц стал меньше и горбик на 5,5 кГц тоже меньше. 🤷🏻‍♂️

25гдн-3-4_1+1мГн+цобель+2гдш-16_1_+4мкФ+0,53мГн+_3,9Ом_50см.png


Отдельно НЧ с 1мГн без цобеля с 15см:

25гдн-3-4_1+1мГн_15см+.png


С цобелем 3,9 Ом + 30 мкФ:

25гдн-3-4_1+1мГн_15см+цобель.png
 
В сумме с НЧ с катушкой в 1мГн получилось так (30 см на оси ВЧ):
Посмотреть вложение 67180

Вторая колонка:
Посмотреть вложение 67181

На слух ВЧ показалось маловато. Поэтому вернул 3,9 Ом на пищалку вместо 5,1.
Первая колонка, вторую не мерил:
Посмотреть вложение 67182

Так на слух лучше чем 5,1. Хотя по АЧХ небольшой горбик на 8-10 кГц.

Если микрофон двинуть на 50см появляется провал на 3 кГц.
Посмотреть вложение 67183

Пробовал ещё цобель прицепить к НЧ. Почти по Шорову - 3,9 Ом (у Шорова 4 Ом) + 30мкФ.
Как ни странно провал на 3кГц стал меньше и горбик на 5,5 кГц тоже меньше. 🤷🏻‍♂️

Посмотреть вложение 67185

Отдельно НЧ с 1мГн без цобеля с 15см:

Посмотреть вложение 67186

С цобелем 3,9 Ом + 30 мкФ:

Посмотреть вложение 67187
Вопросов не имею! +like
 
В сумме с НЧ с катушкой в 1мГн получилось так (30 см на оси ВЧ):
Посмотреть вложение 67180

Вторая колонка:
Посмотреть вложение 67181

На слух ВЧ показалось маловато. Поэтому вернул 3,9 Ом на пищалку вместо 5,1.
Первая колонка, вторую не мерил:
Посмотреть вложение 67182

Так на слух лучше чем 5,1. Хотя по АЧХ небольшой горбик на 8-10 кГц.

Если микрофон двинуть на 50см появляется провал на 3 кГц.
Посмотреть вложение 67183

Пробовал ещё цобель прицепить к НЧ. Почти по Шорову - 3,9 Ом (у Шорова 4 Ом) + 30мкФ.
Как ни странно провал на 3кГц стал меньше и горбик на 5,5 кГц тоже меньше. 🤷🏻‍♂️

Посмотреть вложение 67185

Отдельно НЧ с 1мГн без цобеля с 15см:

Посмотреть вложение 67186

С цобелем 3,9 Ом + 30 мкФ:

Посмотреть вложение 67187
Отличный результат! Резистор на минусе висит или на плюсе? Вот только цобель у вас жёсткий вышел, попробуйте уменьшить ёмкость на четверть (а можно и на треть) и резюк возьмите тот самый - 5,1(если с наличием конденсаторов проблемы, то хотяб резистор), потому как очевиден небольшой взбрык на нижней середине - это ваш цобель (удушающий). Опять же, поделюсь как делаю я: подключаю переменное сопротивление и на розовом шуме в "спектре" смотрю форму спада, кручу туда-сюда, пока не увижу правильный спад, т.е. плавную дугу, характерную для "книжного" фильтра 1-го порядка.
 
Последнее редактирование:
попробуйте уменьшить ёмкость на четверть и резюк возьмите тот самый - 5,1(если с наличием конденсаторов проблемы, то хотяб резистор), потому как очевиден небольшой взбрык на нижней середине - это ваш цобель (удушающий)
Согласен, покрутить номиналами никто не запрещает, книжные номиналы цепи Цобеля тут необязательны.. Например, опробовать 20 мкФ и те же 4...5 Ом - за счастье.
Опять же, поделюсь как делаю я: подкючаю переменное сопротивление и на розовом шуме в "спектре" смотрю форму спада, кручу туда-сюда, пока не увижу правильный спад, т.е. плавную дугу, характерную для "книжного" фильтра 1-го порядка.
Тут важнее выход на стык с ВЧ полосой с нужной амплитудой и фазой, что видно по суммарной АЧХ, а не по АЧХ отдельной НЧ полосы.
 
Согласен, покрутить номиналами никто не запрещает, книжные номиналы цепи Цобеля тут необязательны.. Например, опробовать 20 мкФ и те же 4...5 Ом - за счастье.

Тут важнее выход на стык с ВЧ полосой с нужной амплитудой и фазой, что видно по суммарной АЧХ, а не по АЧХ отдельной НЧ полосы.
Ну, с этим ваще труба, учитывая хотя бы то, что ВЧ выдвинута вперёд на некое расстояние, а головки включены в фазе. И тут опять два варианта - снимать фазу и смотреть в проге или слушать миком, в какую сторону гуляет, если прямо и вверх звук хороший - это достаточный результат, если куда-то в другую сторону, то придётся всё переделывать. Для товарища, что писал выше, можно было рекомендовать ещё один - последний вариант, выкинуть цобеля, вернуть номиналы, которые предусмотрел А.Б. (резистор в цепи головки) и попробовать выровнять АЧХ введением резистора последовательно с катушкой ВЧ. С точки зрения фазы, это был бы лучший вариант. Воможны частичная коррекция снизу и сверху, было бы время всем этим заниматься.
 
В сумме с НЧ с катушкой в 1мГн получилось так (30 см на оси ВЧ):
Посмотреть вложение 67180

Вторая колонка:
Посмотреть вложение 67181

На слух ВЧ показалось маловато. Поэтому вернул 3,9 Ом на пищалку вместо 5,1.
Первая колонка, вторую не мерил:
Посмотреть вложение 67182

Так на слух лучше чем 5,1. Хотя по АЧХ небольшой горбик на 8-10 кГц.

Если микрофон двинуть на 50см появляется провал на 3 кГц.
Посмотреть вложение 67183

Пробовал ещё цобель прицепить к НЧ. Почти по Шорову - 3,9 Ом (у Шорова 4 Ом) + 30мкФ.
Как ни странно провал на 3кГц стал меньше и горбик на 5,5 кГц тоже меньше. 🤷🏻‍♂️

Посмотреть вложение 67185

Отдельно НЧ с 1мГн без цобеля с 15см:

Посмотреть вложение 67186

С цобелем 3,9 Ом + 30 мкФ:

Посмотреть вложение 67187
Цобель дал охеренно красивую ачх, но у вас впереди стыковка с пищалой. И она добавит своего на стыке, в итоге будет задир в районе 700-800. Их-то цобель и приподнял перед стыком. А не факт, что это надо.
На слух потом откинуть-подкинуть- послушать .И решить , нужен он или нет.
ПС. Картинки ваши радуют взор, все так и делается, постепенным перебором вариантов. Успеха вам!
 
Отличный результат! Резистор на минусе висит или на плюсе? Вот только цобель у вас жёсткий вышел, попробуйте уменьшить ёмкость на четверть (а можно и на треть) и резюк возьмите тот самый - 5,1(если с наличием конденсаторов проблемы, то хотяб резистор), потому как очевиден небольшой взбрык на нижней середине - это ваш цобель (удушающий). Опять же, поделюсь как делаю я: подключаю переменное сопротивление и на розовом шуме в "спектре" смотрю форму спада, кручу туда-сюда, пока не увижу правильный спад, т.е. плавную дугу, характерную для "книжного" фильтра 1-го порядка.
Резистор на плюсе.
После этого варианта было ещё несколько разных. Даже 25гдн-1-4 в этих же корпусах )
Сейчас цобель - 5,1 Ом + 20 мкФ.
Вечером выложу последний (пока) вариант фильтра и АЧХ с ним.
Основная проблема с наличием катушек. Резисторы и конденсаторы найти попроще.
 
Резистор на плюсе.
После этого варианта было ещё несколько разных. Даже 25гдн-1-4 в этих же корпусах )
Сейчас цобель - 5,1 Ом + 20 мкФ.
Вечером выложу последний (пока) вариант фильтра и АЧХ с ним.
Основная проблема с наличием катушек. Резисторы и конденсаторы найти попроще.
Если будет возможность - сравните на "+" и на "-". В СССР чаще всего ставили именно на минусе и я делаю так же, ибо удобно от советского проволочника массу разводить.
 
Если будет возможность - сравните на "+" и на "-". В СССР чаще всего ставили именно на минусе и я делаю так же, ибо удобно от советского проволочника массу разводить.
Думаю разницы не должно быть. Он же последовательно включен со всем остальным.
 
Buongiorno Maestro Rasponi!
Прям как в воду глядите! Насчет рязанских новоделов - не знаю, а из серии овальных шириков времен СССР, 5ГДШ 3-8 имеют наиболее мощную магнитную систему и именно с ними удалось добиться наилучшего звучания ЧВР. Собственно, это даже не лабиринт, а просто труба прямоугольного сечения. Динамик установлен с 1/3 смещением. Настройка, как раз в р-не 100Гц. Макет, с целью удовлетворить любопытство. Но, как ни странно, задержался на какое то время, потому как звучал очень живо, с неожиданно весомым баском, произведшим, по началу, эффект "ВАУ!". Постепенно, своеобразное звучание, выражающееся в "трубной" окраске нч диапазона, стало надоедать и в результате макет был пущен под нож, по поводу чего очень расстроились некоторые дружбаны-меломаны, которым именно такая подача пришлась по вкусу! По результату испытаний в этом макете различных динамиков, сделал вывод, что гораздо лучше в нем работают головки с не слишком высоким значением полной добротности. У моей пары 5ГДШ 3-8, она была в пределе 0,76. В общем, чем выше полная добротность головки, тем сильнее слышно "трубу". Так же, заметно влияет на характер басов размер "выхлопного" порта. Играясь с его высотой, остановился на значении 100мм.
P.S: К теме 10АС-225, моя переписка с уважаемым Синьором Распони из Турина отношения не имеет, поэтому, на усмотрение модератора, оставить мое сообщение, удалить или перенести в ветку по лабиринтам.
Buonasera a Lei, Mastro Alessandro! ("Mastro" -- Мастер)​
Назвав меня "Maestro"(то есть, наставник), Вы в хорошем смысле превознесли мои способности и мой опыт, я же, в лучшем случае, всего лишь подмастерье (то есть "apprendista")!
Отвечу покороче: было бы интересно задним числом увидеть на спектре тот самый трубный окрас -- как он хоть выглядит?
Первый обертон ( то есть 300 Гц) должен был бы придавиться (хоть чуть-чуть) смещением динамика. Поглотитель тут мало помогает, хотя и есть эффект. Советы я горазд выдавать, но может верх лабиринта ватином заглушить, а две угловые стенки ниже -- ковриками из ватина толщиной 3 см.​
 
Buonasera a Lei, Mastro Alessandro! ("Mastro" -- Мастер)​
Назвав меня "Maestro"(то есть, наставник), Вы в хорошем смысле превознесли мои способности и мой опыт, я же, в лучшем случае, всего лишь подмастерье (то есть "apprendista")!
Отвечу покороче: было бы интересно задним числом увидеть на спектре тот самый трубный окрас -- как он хоть выглядит?
Первый обертон ( то есть 300 Гц) должен был бы придавиться (хоть чуть-чуть) смещением динамика. Поглотитель тут мало помогает, хотя и есть эффект. Советы я горазд выдавать, но может верх лабиринта ватином заглушить, а две угловые стенки ниже -- ковриками из ватина толщиной 3 см.​
Синьор Распони, с помощью спектроанализатора мы можем увидеть как особенности АЧХ всей колонки с акцентами в виде резонансов , на шуме или свип-тоном, так и спектр искажений (гармоник) , продуктов нелинейности самого динамика, одно- или двухтоновым методом. И тут важно, как в часах капитана Врунгеля, вовремя взглянуть.
Точнее, вовремя включить нужную пимпочку на клавиатуре.
 
Переставил резистор за фильтр. Точнее сказать поставил перед фильтром. Влияние на АЧХ фильтра есть. С резистором перед фильтром спад более пологий..

Вот просто 4мкФ + катушка 0,53мГн паралельно динамику:
Посмотреть вложение 67173

А теперь с резистором 5,1 Ом перед фильтром:
Посмотреть вложение 67174

В первом случае горб на 2кГц относительно 10кГц по уровню -12,5 дБ, а во втором по уровню -8 дБ.
Приветствую!
Картинки с резистором "до" и резистором "после" фильтра тягостно поразили моё и без того скудное воображение! Я давно догадывался, что частотнонезависимость резистора (в зависимости от места установки) гораздо более условна, чем нам о ней говорят. Вывод: резистором можно плавно менять порядок фильтра -- от первого до второго (шутка). Обычно при расчетах элементов фильтра исходят из того, что источник сигнала есть генератор напряжения (с малым Rвых) -- не моё открытие. Перекидывая резистор "через плечо", приходится учитывать, что сопротивление нагрузки для фильтра увеличилось, как итог -- номиналы конденсаторов уменьшаются, а индуктивностей увеличиваются -- пример: ФВЧ для ВЧ динамика P.Audio PHT-409 -- там конденсатор "усох" до одной микрофарады, так как перед динамиком стоит R=10 Ом. Но это так, к слову.
Что интересно, синьор Бокарини резисторы ставит после ФВЧ.
Вам аудио-респект за проделанный эксперимент!​

Синьор Распони, с помощью спектроанализатора мы можем увидеть как особенности АЧХ всей колонки с акцентами в виде резонансов , на шуме или свип-тоном, так и спектр искажений (гармоник) , продуктов нелинейности самого динамика, одно- или двухтоновым методом. И тут важно, как в часах капитана Врунгеля, вовремя взглянуть.
Точнее, вовремя включить нужную пимпочку на клавиатуре.
Приветствую! Тогда пора браться за двухколенный лабиринт для нашего овала!
 
Последнее редактирование:
Приветствую!
Картинки с резистором "до" и резистором "после" фильтра тягостно поразили моё и без того скудное воображение! Я давно догадывался, что частотноневисимость резистора (в зависимости от места установки) гораздо более условна, чем нам о ней говорят. Вывод: резистором можно плавно менять порядок фильтра -- от первого до второго. Обычно при расчетах элементов фильтра исходят из того, что источник сигнала есть генератор напряжения (с малым Rвых). Перекидывая резистор "через плечо", приходится учитывать, что нагрузка для фильтра увеличилась, как итог -- номиналы конденсатором уменьшаются, а индуктивностей увеличиваются. Но это так, к слову. Вам аудио-респект за проделанный эксперимент!​
Резистор последовательно включенный к емкости, по сумме эффектов увеличивает емкость , а включенный с катушкой, уменьшает ее индуктивность.
Резистор на входе контура ВЧ второго порядка уменьшает добротность этого контура, одновременно снижая мощность в динамике . Это сухая теория, а в жизни чего только ни сделаешь для получения нужного звучания, и резисторы тут полноценные элементы.
Туда резючок, сюда резючок , смотришь, сложилось.
 
Последнее редактирование:
Резистор последовательно включенный к емкости, по сумме эффектов увеличивает емкость , а включенный с катушкой, уменьшает ее индуктивность.
Резистор на входе контура ВЧ второго порядка уменьшает добротность этого контура, одновременно снижая мощность в динамике . Это сухая теория, а в жизни чего только ни сделаешь для получения нужного звучания, и резисторы тут полноценные элементы.
Туда резючок, сюда резючок , смотришь, сложилось.
Так выпьем же за диссипативные элементы радиотехнических цепей!
 
Продолжу. Как уже говорил, пробовал и другие варианты фильтра. В том варианте, что приводил выше, не очень нравился провал в районе 2,5-3 кГц. Хотя и некоторые треки при таком варианте звучат интереснее.
Хотелось протянуть пищалку чуть ниже. Поэтому катушку на 1 мГн переставил с НЧ на ВЧ. А т.к. катушками не богат, то катушку на 0,47мГн пришлось поставить на НЧ. Катушки на 0,53мГн у меня намотаны тонким проводом. Там сопротивление порядка 0,5 Ом. Поэтому на НЧ их ставить не стал.

Теперь замеры. Сначала ещё раз 25ГДН-3-4 напрямую с 15см:
25гдн-3-4_1_15см.png


Теперь через 0,47мГн:
25гдн-3-4_1+0,47мГн_15см.png

На верхах завал еле заметный. Поэтому добавил Цобель: 5,1 Ом + 20 мкФ. Стало интереснее:
25гдн-3-4_1+0,47мГн_15см+цобель.png


Но 0,47 мГн конечно маловато. По расчетам это частота среза 1350Гц по -3дб. Микрофон тоже подтверждает. Всё-таки закажу наверно 0,68 мГн. Там срез по -3дБ будет с 1000 гц.

Теперь ВЧ. Для начала тоже напрямую. Для точки отсчёта:
2гдш-16_1_15см (1).png


Теперь старый вариант 3,9Ом+4мкФ+0,53мГн:
2гдш-16_1+4мкф+0.53мГн+_3,9Ом_15см.png


А теперь с катушкой на 1мГн. По сути это Линквиц с частотой среза 2500Гц по -6Дб:
2гдш-16_1+4мкф+1мГн+_3,9Ом_15см.png


Теперь итоговая АЧХ с 30см по оси ВЧ:
25гдн-3-4_1+0,47мГн+цобель+2гдш-16_1+4мкФ+1мГн+_3,9Ом_30см.png


Немного вылез горбик на 1,5-1,8 кГц. Но на слух его особо не заметно. Это заслуга 2гдш. У второго экземпляра такого горба нет. И на итоговой АЧХ второй колонки соответственно тоже.
Но тут сам 25гдн чуть "кривее" на 300-400 Гц. Вторая колонка:
25гдн-3-4_2+0,47мГн+цобель+2гдш-16_2+4мкФ+1мГн+_3,9Ом_30см.png


Попробовал убрать этот горбик у первой колонки заменив в фильтре ВЧ 1мГн обратно на 0,53. Но получилось не то, что задумывалось:
25гдн-3-4_1+0,47мГн+цобель+2гдш-16_1+4мкФ+0,54мГн+_3,9Ом_30см.png

Как видно горб на 1800 особо не ушел, а плюсом к нему ещё вылез горб на 700-800 Гц.
"Какая-то ерунда" - подумал я, и решил снять АЧХ отодвинув микрофон на 50см.
25гдн-3-4_1+0,47мГн+цобель+2гдш-16_1+4мкФ+0,54мГн+_3,9Ом_50см.png

Сильно ничего не поменялось.
Вернул обратно 1мГн и замерил так же с 50см:
25гдн-3-4_1+0,47мГн+цобель+2гдш-16_1+4мкФ+1мГн+_3,9Ом_50см.png

Так то лучше )
В общем пока остановился на этом варианте. Позже наверно закажу катушку на 0,68 мГн для НЧ. Немного уберется горбик на 1,8кГц.
Пока слушаю так второй день. Этот вариант нравится больше всех.

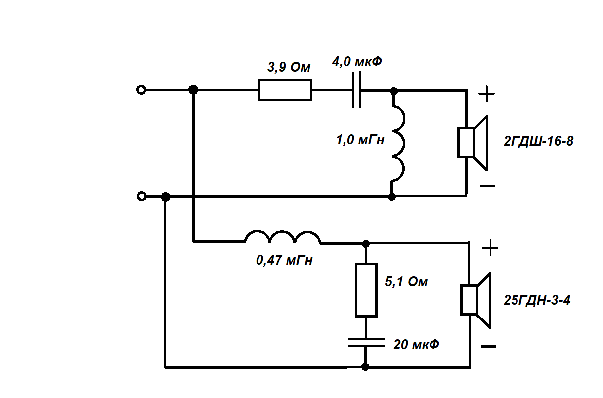
В итоге схема на сегодня такая:
Фильтр.png

Да, по номиналам получилось странно, но на слух мне нравится.
Что-то лучшее возможно наверно получить, если отрезать 2гдш ещё чуть ниже, но уже третьим порядком. Соответственно и катушку на НЧ увеличив до 1,5-1,8 мГн. Но что-то уже не хочется больше возиться =)
Заменю позже 0,47 на 0,68 в НЧ и оставлю как есть. Для чего-то бОльшего нужна другая (более дорогая) пищалка или уже трехполоска ))
 
Последнее редактирование:
Продолжу. Как уже говорил, пробовал и другие варианты фильтра. В том варианте, что приводил выше, не очень нравился провал в районе 2,5-3 кГц. Хотя и некоторые треки при таком варианте звучат интереснее.
Хотелось протянуть пищалку чуть ниже. Поэтому катушку на 1 мГн переставил с НЧ на ВЧ. А т.к. катушками не богат, то катушку на 0,47мГн пришлось поставить на НЧ. Катушки на 0,53мГн у меня намотаны тонким проводом. Там сопротивление порядка 0,5 Ом. Поэтому на НЧ их ставить не стал.

Теперь замеры. Сначала ещё раз 25ГДН-3-4 напрямую с 15см:
Посмотреть вложение 67258

Теперь через 0,47мГн:
Посмотреть вложение 67259
На верхах завал еле заметный. Поэтому добавил Цобель: 5,1 Ом + 20 мкФ. Стало интереснее:
Посмотреть вложение 67260

Но 0,47 мГн конечно маловато. По расчетам это частота среза 1350Гц по -3дб. Микрофон тоже подтверждает. Всё-таки закажу наверно 0,68 мГн. Там срез по -3дБ будет с 1000 гц.

Теперь ВЧ. Для начала тоже напрямую. Для точки отсчёта:
Посмотреть вложение 67261

Теперь старый вариант 3,9Ом+4мкФ+0,53мГн:
Посмотреть вложение 67262

А теперь с катушкой на 1мГн. По сути это Линквиц с частотой среза 2500Гц по -6Дб:
Посмотреть вложение 67263

Теперь итоговая АЧХ с 30см по оси ВЧ:
Посмотреть вложение 67264

Немного вылез горбик на 1,5-1,8 кГц. Но на слух его особо не заметно. Это заслуга 2гдш. У второго экземпляра такого горба нет. И на итоговой АЧХ второй колонки соответственно тоже.
Но тут сам 25гдн чуть "кривее" на 300-400 Гц. Вторая колонка:
Посмотреть вложение 67265

Попробовал убрать этот горбик у первой колонки заменив в фильтре ВЧ 1мГн обратно на 0,53. Но получилось не то, что задумывалось:
Посмотреть вложение 67266
Как видно горб на 1800 особо не ушел, а плюсом к нему ещё вылез горб на 700-800 Гц.
"Какая-то ерунда" - подумал я, и решил снять АЧХ отодвинув микрофон на 50см.
Посмотреть вложение 67267
Сильно ничего не поменялось.
Вернул обратно 1мГн и замерил так же с 50см:
Посмотреть вложение 67269
Так то лучше )
В общем пока остановился на этом варианте. Позже наверно закажу катушку на 0,68 мГн для НЧ. Немного уберется горбик на 1,8кГц.
Пока слушаю так второй день. Этот вариант нравится больше всех.

В итоге схема на сегодня такая:
Посмотреть вложение 67270
Да, по номиналам получилось странно, но на слух мне нравится.
Что-то лучшее возможно наверно получить, если отрезать 2гдш ещё чуть ниже, но уже третьим порядком. Соответственно и катушку на НЧ увеличив до 1,5-1,8 мГн. Но что-то уже не хочется больше возиться =)
Заменю позже 0,47 на 0,68 в НЧ и оставлю как есть. Для чего-то бОльшего нужна другая (более дорогая) пищалка или уже трехполоска ))
У вас с 30см линейная АЧХ, это значит что в полутора метрах будет недобор по НЧ. Вы лучше пихните феррит в катушки, что поменьше, добейтесь индуктивности 0,8мг, а единицу верните обратно (по крайней мере я бы так сделал. Большая индуктивность тут ни сколько для раздела, сколько для формирования спада НЧ головки. У меня ваще катушка 1,65мг и много не кажется.
 
Продолжу. Как уже говорил, пробовал и другие варианты фильтра. В том варианте, что приводил выше, не очень нравился провал в районе 2,5-3 кГц. Хотя и некоторые треки при таком варианте звучат интереснее.
Хотелось протянуть пищалку чуть ниже. Поэтому катушку на 1 мГн переставил с НЧ на ВЧ. А т.к. катушками не богат, то катушку на 0,47мГн пришлось поставить на НЧ. Катушки на 0,53мГн у меня намотаны тонким проводом. Там сопротивление порядка 0,5 Ом. Поэтому на НЧ их ставить не стал.

Теперь замеры. Сначала ещё раз 25ГДН-3-4 напрямую с 15см:
Посмотреть вложение 67258

Теперь через 0,47мГн:
Посмотреть вложение 67259
На верхах завал еле заметный. Поэтому добавил Цобель: 5,1 Ом + 20 мкФ. Стало интереснее:
Посмотреть вложение 67260

Но 0,47 мГн конечно маловато. По расчетам это частота среза 1350Гц по -3дб. Микрофон тоже подтверждает. Всё-таки закажу наверно 0,68 мГн. Там срез по -3дБ будет с 1000 гц.

Теперь ВЧ. Для начала тоже напрямую. Для точки отсчёта:
Посмотреть вложение 67261

Теперь старый вариант 3,9Ом+4мкФ+0,53мГн:
Посмотреть вложение 67262

А теперь с катушкой на 1мГн. По сути это Линквиц с частотой среза 2500Гц по -6Дб:
Посмотреть вложение 67263

Теперь итоговая АЧХ с 30см по оси ВЧ:
Посмотреть вложение 67264

Немного вылез горбик на 1,5-1,8 кГц. Но на слух его особо не заметно. Это заслуга 2гдш. У второго экземпляра такого горба нет. И на итоговой АЧХ второй колонки соответственно тоже.
Но тут сам 25гдн чуть "кривее" на 300-400 Гц. Вторая колонка:
Посмотреть вложение 67265

Попробовал убрать этот горбик у первой колонки заменив в фильтре ВЧ 1мГн обратно на 0,53. Но получилось не то, что задумывалось:
Посмотреть вложение 67266
Как видно горб на 1800 особо не ушел, а плюсом к нему ещё вылез горб на 700-800 Гц.
"Какая-то ерунда" - подумал я, и решил снять АЧХ отодвинув микрофон на 50см.
Посмотреть вложение 67267
Сильно ничего не поменялось.
Вернул обратно 1мГн и замерил так же с 50см:
Посмотреть вложение 67269
Так то лучше )
В общем пока остановился на этом варианте. Позже наверно закажу катушку на 0,68 мГн для НЧ. Немного уберется горбик на 1,8кГц.
Пока слушаю так второй день. Этот вариант нравится больше всех.

В итоге схема на сегодня такая:
Посмотреть вложение 67270
Да, по номиналам получилось странно, но на слух мне нравится.
Что-то лучшее возможно наверно получить, если отрезать 2гдш ещё чуть ниже, но уже третьим порядком. Соответственно и катушку на НЧ увеличив до 1,5-1,8 мГн. Но что-то уже не хочется больше возиться =)
Заменю позже 0,47 на 0,68 в НЧ и оставлю как есть. Для чего-то бОльшего нужна другая (более дорогая) пищалка или уже трехполоска ))
Обязана быть свалка на стыке полос. Или яма на стыке. Смотрите раздельные ачх . У вас пищала огребает лишнюю средину, а басовик круто обвален и удавлен неудачным фильтром.
И если слухом не скорбны, придете к нормальному варианту фильтра.
Обычно, ровная ачх это только начало разговора за звук. Дальше двигаем детальками.

У вас с 30см линейная АЧХ, это значит что в полутора метрах будет недобор по НЧ. Вы лучше пихните феррит в катушки, что поменьше, добейтесь индуктивности 0,8мг, а единицу верните обратно (по крайней мере я бы так сделал. Большая индуктивность тут ни сколько для раздела, сколько для формирования спада НЧ головки. У меня ваще катушка 1,65мг и много не кажется.
да что можно вообще понять и сделать выводы на 30 см от колонки? бред....
 
да что можно вообще понять и сделать выводы на 30 см от колонки? бред....
Как вариант - это наушники. Ставим на диван две табуретки, на них колонки и прямо в уши, прямо в уши! Вот тут АЧХ и сработает. Это я шучу. Надо, конечно, с метра - полутора, ближе к реальной точке прослушивания.
 
У вас с 30см линейная АЧХ, это значит что в полутора метрах будет недобор по НЧ. Вы лучше пихните феррит в катушки, что поменьше, добейтесь индуктивности 0,8мг, а единицу верните обратно (по крайней мере я бы так сделал. Большая индуктивность тут ни сколько для раздела, сколько для формирования спада НЧ головки. У меня ваще катушка 1,65мг и много не кажется.

НЧ мне хватает. На жалуюсь.


С катушкой в 1,65 мГн и 2гдш надо будет резать ниже. Иначе будет провал на стыке. И резать уже придется скорее всего 3 порядком.
Тоже вариант. Но катушки на 1,65 шибко дорого будет. А сердечник пихать не хочу. Не по аудиофильски это 😂

Как вариант - это наушники. Ставим на диван две табуретки, на них колонки и прямо в уши, прямо в уши! Вот тут АЧХ и сработает. Это я шучу. Надо, конечно, с метра - полутора, ближе к реальной точке прослушивания.
С полутора метров вместо АЧХ колонки получим АЧХ отражений комнаты. Не в безэховой камере же замеряем.
 
С полутора метров вместо АЧХ колонки получим АЧХ отражений комнаты. Не в безэховой камере же замеряем.
А шо там в комнате на месте прослушивания будет, лучше вообще не смотреть.
 
Отвечу покороче: было бы интересно задним числом увидеть на спектре тот самый трубный окрас -- как он хоть выглядит?
Первый обертон ( то есть 300 Гц) должен был бы придавиться (хоть чуть-чуть) смещением динамика. Поглотитель тут мало помогает, хотя и есть эффект. Советы я горазд выдавать, но может верх лабиринта ватином заглушить, а две угловые стенки ниже -- ковриками из ватина толщиной 3 см.
Микрофонных измерений не сохранилось, возможно и не делал тогда, но есть результат моделирования в Хорнреспе, без учета звукопоглощающего материала. По результату экспериментов со звукопоглотителем, было добавлено некоторое кол-во синтепона. Объем над динамиком был заполнен полностью, но не слишком плотно. Примерно такое же кол-во находилось под ним. Т.е. нижняя 1/3 длины волновода осталась свободной. В общем, некий компромисс, между количественной и качественной отдачей на НЧ был найден, но дальше макета дело не пошло.
 

Вложения

  • Отдача.JPG
    Отдача.JPG
    45.2 KB · Просмотры: 78
  • Задержка.JPG
    Задержка.JPG
    37.1 KB · Просмотры: 96
НЧ мне хватает. На жалуюсь.


С катушкой в 1,65 мГн и 2гдш надо будет резать ниже. Иначе будет провал на стыке. И резать уже придется скорее всего 3 порядком.
Тоже вариант. Но катушки на 1,65 шибко дорого будет. А сердечник пихать не хочу. Не по аудиофильски это 😂
Если просто катуха плавно и протяженно обвалит басовик, не вмешиваясь в ясность и неокрашенность средины, то с цобелями и шмобелями звук басовика резко поменяется. Картина на стыке может получиться благостная, но какой-то напряг в звуке может возникнуть.

С полутора метров вместо АЧХ колонки получим АЧХ отражений комнаты. Не в безэховой камере же замеряем.
За неимением катушки нужной индуктивности можно получить такую же ачх , нагрузив катушку неким резистором параллельно динамику. Отменное звучание, неокрашенное и спокойное. Одна беда, импеданс проседает внизу.
 

Статистика форума

Темы
3,301
Сообщения
262,622
Пользователи
2,544
Новый пользователь
vlad'mir
Назад
Сверху Снизу