2-х полосная АС (Eltax 3872 + Vifa XT25TG30-04)

Регистрация
12 Ноя 2019
Сообщения
28,303
Реакции
13,621
Репутация
395
Розовый шум динамиков с 11 варианта:
ща увидите ачх вашего динамика
НЧ обвален плавно, пищалка выходит заметно круче. Емкость убавить на входе , индуктивность добавить , будет плавнее
В след раз просьба трек минуту длиной весь тратить на одну полосу, Спектра не успевает набрать информацию, а уже выкл.
 

Вложения

  • нч шум.jpg
    нч шум.jpg
    175.7 KB · Просмотры: 161
  • шум нч и вч.jpg
    шум нч и вч.jpg
    177.5 KB · Просмотры: 210
Последнее редактирование:

LDS

1 paнг
Регистрация
5 Июл 2019
Сообщения
5,026
Реакции
3,130
Репутация
145
Возраст
38
Имя
Дмитрий
А диаметр шайб?
75 мм, 55 мм, 35 мм и 30 мм

ща увидите ачх вашего динамика
НЧ обвален плавно, пищалка выходит заметно круче. Емкость убавить на входе , индуктивность добавить , будет плавнее
В след раз просьба трек минуту длиной весь тратить на одну полосу, Спектра не успевает набрать информацию, а уже выкл.
Так Вы бы так и сказали, что для измерений нужно и по-дольше, я же думал так, на послушать) Похоже.
Завтра проведу изменения в фильтре, добавлю результат.
 
Регистрация
12 Ноя 2019
Сообщения
28,303
Реакции
13,621
Репутация
395
шум завтра прослушаю вне замеров, через лампач, потому как динамики компа явно не годятся для таких дел.
 
Регистрация
23 Июл 2019
Сообщения
6,677
Реакции
5,253
Репутация
203
Страна
Украина
Почему бы не попробовать такое. Раздел по Бесселю на 2...2,5 кГц, а горб ВЧ пригладить режектором, подобранным в программе.
 

LDS

1 paнг
Регистрация
5 Июл 2019
Сообщения
5,026
Реакции
3,130
Репутация
145
Возраст
38
Имя
Дмитрий
Почему бы не попробовать такое. Раздел по Бесселю на 2...2,5 кГц, а горб ВЧ пригладить режектором, подобранным в программе.
Николай, расчетный 10 вариант не очень совпал с реальным, пришлось емкостью на ВЧ немног оподогнать. По этому вычисление в программе такое себе занятие, тем более режекторного фильтра. По Баселю это 0,44 мГн и 9 мкФ на НЧ и так же на ВЧ без резистора.
 
Регистрация
23 Июл 2019
Сообщения
6,677
Реакции
5,253
Репутация
203
Страна
Украина
Николай, расчетный 10 вариант не очень совпал с реальным, пришлось емкостью на ВЧ немног оподогнать. По этому вычисление в программе такое себе занятие, тем более режекторного фильтра. По Баселю это 0,44 мГн и 9 мкФ на НЧ и так же на ВЧ без резистора.
Но резистор на ВЧ нужен, и считать с ним.
АЧХ НЧ задирается вверху, номиналы ФНЧ вживую наверное будут раза в полтора больше расчётных.
Режектор прикинуть в программе, для послушать точности хватит. А вдруг самое оно.
 

LDS

1 paнг
Регистрация
5 Июл 2019
Сообщения
5,026
Реакции
3,130
Репутация
145
Возраст
38
Имя
Дмитрий
11 вариант, импеданс (одно радует импеданс совпадает с расчетным):
11.png


шум завтра прослушаю вне замеров, через лампач, потому как динамики компа явно не годятся для таких дел.
12 вариант. Изменил емкость и индуктивность на ВЧ (черный -11, красный - 12):
11 12.png

Несмотря на появившуюся яму на 5,5 кГц звучит "мягче".
И файлы розового шума этого 12 варианта:

Почему бы не попробовать такое. Раздел по Бесселю на 2...2,5 кГц, а горб ВЧ пригладить режектором, подобранным в программе.
Не получается моделирование с таким разделом. Импеданс рисуется не очень хороший.
 

Вложения

  • 12.zip
    4.2 MB · Просмотры: 156
Регистрация
23 Июл 2019
Сообщения
6,677
Реакции
5,253
Репутация
203
Страна
Украина

LDS

1 paнг
Регистрация
5 Июл 2019
Сообщения
5,026
Реакции
3,130
Репутация
145
Возраст
38
Имя
Дмитрий
5.5 кгц отвратная частота, харч в звуке
Можете расписать частоты, какие хорошие а какие лучше приглушить?

Быть такого не может.

Скорее, благодаря яме.
Импеданс за 8 Ом переваливает на ВЧ, тогда как в 11 и 12 вариантах в норме - 4 Ом.
Да благодаря яме лучше.
 
Регистрация
23 Июл 2019
Сообщения
6,677
Реакции
5,253
Репутация
203
Страна
Украина
Импеданс за 8 Ом переваливает на ВЧ, тогда как в 11 и 12 вариантах в норме - 4 Ом.
Если 8 Ом, а не 2 Ома - я не сказал бы, что плохо. На ВЧ должно быть в идеале сопротивление гасилки+ВЧ динамика=+/-8 Ом, но не четыре!
 
Регистрация
12 Ноя 2019
Сообщения
28,303
Реакции
13,621
Репутация
395
гасилка плюс пищалка - неплохое сообщество. Импедансу добавляет, чуйку убавляет, емкости конские делает неконскими, звук плавнеет и лучшеет. Только не всем эти плюсы в плюс, есть и ярые противники. Детальность падает, за которую они бьются смертным боем. Детальность-нашевсё.
 

LDS

1 paнг
Регистрация
5 Июл 2019
Сообщения
5,026
Реакции
3,130
Репутация
145
Возраст
38
Имя
Дмитрий
Импеданс 12 варианта по схеме 11, но с подсказкой от АБ:
12.png
Если 8 Ом, а не 2 Ома - я не сказал бы, что плохо. На ВЧ должно быть в идеале сопротивление гасилки+ВЧ динамика=+/-8 Ом, но не четыре!
мод.png

шум завтра прослушаю вне замеров, через лампач, потому как динамики компа явно не годятся для таких дел.
Здравствуйте. Послушали розовый шум: https://ldsound.club/index.php?thre...3872-vifa-xt25tg30-04.104/page-10#post-14890?
 
Последнее редактирование:
Регистрация
12 Ноя 2019
Сообщения
28,303
Реакции
13,621
Репутация
395
Здравствуйте. Сейчас включу, вчера навалились дела, а вечером тишина нужна была.
.1. Шум в стереорежиме , нужно искать точку без свалки от интерференции. Скину вам другой трек, полезнее этого.
2. вч шум чуток с чуть задранной срединой, оскоминой, хотя вполне неплохо.
3.Нч шум напрочь без низа, средина акцентирована.
4. Работать и работать)))))
5. шум обещанный для стерео https://cloud.mail.ru/public/A4UL/4xeEP9jGK
6. В небольших колоночках полезно бывает наклонить басовую полку вправо, этим сместив баланс вниз и придать основательности нижнему участку. А у вас ачх НЧ скорее всего ровнейшая до точки стыка, звук ярковат , мониторный, он всегда ярче , если смайлик не делать.
 
Последнее редактирование:

LDS

1 paнг
Регистрация
5 Июл 2019
Сообщения
5,026
Реакции
3,130
Репутация
145
Возраст
38
Имя
Дмитрий
Здравствуйте. Сейчас включу, вчера навалились дела, а вечером тишина нужна была.
.1. Шум в стереорежиме , нужно искать точку без свалки от интерференции. Скину вам другой трек, полезнее этого.
2. вч шум чуток с чуть задранной срединой, оскоминой, хотя вполне неплохо.
3.Нч шум напрочь без низа, средина акцентирована.
4. Работать и работать)))))
5. шум обещанный для стерео https://cloud.mail.ru/public/A4UL/4xeEP9jGK
6. В небольших колоночках полезно бывает наклонить басовую полку вправо, этим сместив баланс вниз и придать основательности нижнему участку. А у вас ачх НЧ скорее всего ровнейшая до точки стыка, звук ярковат , мониторный, он всегда ярче , если смайлик не делать.
почему НЧ без низа?
 
Регистрация
12 Ноя 2019
Сообщения
28,303
Реакции
13,621
Репутация
395
Нет ощущения, что звучит басовик, словно отрезано ниже 200гц. Спектрой ещё не смотрел, морока собирать измерилку. И на прежних треках у вас то есть низы, причем, инфразвуковые, в районе 20-40, то нет их вовсе. Вероятная причина- средина торчит, задрана цобелем, индуктивность катушки мала, бас маскирован этой торчащей срединой.
Басовый шум должен и на слух звучать как басовый, словно шум морского прибоя, а не чайника на печке.
 

LDS

1 paнг
Регистрация
5 Июл 2019
Сообщения
5,026
Реакции
3,130
Репутация
145
Возраст
38
Имя
Дмитрий
Регистрация
12 Ноя 2019
Сообщения
28,303
Реакции
13,621
Репутация
395
СМОТРИТЕ ВАШИ АЧЕХИ. Практически вчерашние, с провалом на нч. Это комната и узкая фронтпанель. И нужно микрофон поближе к колонке, чтобы увидеть края ачх без влияния окружения.
Излом на 5 кгц пищалкиной ачх наверху и создает этот кислотный призвук. Надфилем спилите его к свиням.
 

Вложения

  • LDS  шум НЧ.JPG
    LDS шум НЧ.JPG
    120.9 KB · Просмотры: 213
  • ШУМ ВЧ  на фоне нч.JPG
    ШУМ ВЧ на фоне нч.JPG
    123.9 KB · Просмотры: 190
Последнее редактирование:

LDS

1 paнг
Регистрация
5 Июл 2019
Сообщения
5,026
Реакции
3,130
Репутация
145
Возраст
38
Имя
Дмитрий
СМОТРИТЕ ВАШИ АЧЕХИ. Практически вчерашние, с провалом на нч. Это комната и узкая фронтпанель. И нужно микрофон поближе к колонке, чтобы увидеть края ачх без влияния окружения.
Излом на 5 кгц пищалкиной ачх наверху и создает этот кислотный призвук. Надфилем спилите его к свиням.
Уже спилил, вчера еще. Этот шум с последним фильтром АЧХ, вот он:
аб.png
А вот сегодняшняя АЧХ и импеданс с новым фильтром и разделом 2,5 кГц:
нмф.png нм.png нми.png
АЧХ с тем же фильтром, но на входе 7,5 мкФ емкость:
нм2.png
 
Последнее редактирование:
Регистрация
12 Ноя 2019
Сообщения
28,303
Реакции
13,621
Репутация
395
Вы же сами видите новую вашу ачх вч фильтра, с 5 кил-вч полка с крутым изломом . Откуда вдруг 2, 5 кгц взялись?
3. 9мкф и 0,4 мгн слишком жесткий набор для вежливого фильтра.
 

LDS

1 paнг
Регистрация
5 Июл 2019
Сообщения
5,026
Реакции
3,130
Репутация
145
Возраст
38
Имя
Дмитрий
Вы же сами видите новую вашу ачх вч фильтра, с 5 кил-вч полка с крутым изломом . Откуда вдруг 2, 5 кгц взялись?
3. 9мкф и 0,4 мгн слишком жесткий набор для вежливого фильтра.
По совету Николая сделал. Где там полка? На 4 кГц вылазит горб ВЧ динамика с таким низким разделом.
 
Регистрация
12 Ноя 2019
Сообщения
28,303
Реакции
13,621
Репутация
395
я вам ачх выслал, реальные, с вашего же микрофона. Туда и смотрите.
А для полного счастья снимите ачх суммарную, нч +вч. По полосам у нас уже есть.
 

LDS

1 paнг
Регистрация
5 Июл 2019
Сообщения
5,026
Реакции
3,130
Репутация
145
Возраст
38
Имя
Дмитрий
Высокая частота стыка проваливает средину , если пищалка выше уровня слуха, мид суживается отдачей на этих частотах, а пищалка слишком далеко работает. не перекрывает своим излучением зону излучения мида.
Это я и думал. Тогда давайте обнулим измерения с такой высокой частотой раздела. Розовый шум что присылал схема сохранена, но разобрана, там 4,5 кГц стык.
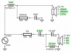
Вот новая схема №13:
13.png
И ее АЧХ:
13.png
 
Регистрация
12 Ноя 2019
Сообщения
28,303
Реакции
13,621
Репутация
395
резистор в вч контуре добавит вам емкости к вашему С2, убавив индуктивности катушке 418 мкгн, плюс третий собачий порядок фильтра( что вы все так его обожаете) . Крутим кино назад.
Применяю с недавних пор резистор в НЧ фильтре вместо цобеля или просто катушки, прекрасный результат и на слух и по ачх. И сшивается с пищалой влёт.
Либо гениальный фильтр от Кубиков, там ачх просто загляденье, сплавным в несколько вежливых изломов спадом. А вы все носитесь с симуляторной баландой.
 

LDS

1 paнг
Регистрация
5 Июл 2019
Сообщения
5,026
Реакции
3,130
Репутация
145
Возраст
38
Имя
Дмитрий
резистор в вч контуре добавит вам емкости к вашему С2, убавив индуктивности катушке 418 мкгн, плюс третий собачий порядок фильтра( что вы все так его обожаете) . Крутим кино назад.
По схеме от Троелса. Дело в том, что 2 порядок для ВЧ динамика с низким разделом звучит плохо, 3 намного лучше. Не забывайте сопротивление у ВЧ 3,5 Ома.

13 вариант с меньшей емкостью и фазой динамиков:
31-2 ф.png
АЧХ:
13-2.png
 
Регистрация
12 Ноя 2019
Сообщения
28,303
Реакции
13,621
Репутация
395
И что, что 3. 5 Ома? Докиньте резючок 3 ома, будет 6-омная. И чутьё уравняете с мидом.
Троэлс - можно читать на сон грядущий, но принять за аксиому- эт врядли.
Это без меня. Я наигрался.
 

LDS

1 paнг
Регистрация
5 Июл 2019
Сообщения
5,026
Реакции
3,130
Репутация
145
Возраст
38
Имя
Дмитрий
Вот тот же фильтр, но по оси НЧ динамика, наконец АЧХ не особо изменяется:
красная - по оси ВЧ ,синяя - по оси НЧ:
13-2 по НЧ.png


Резистор на входе ВЧ фильтра заменен на 8 Ом, черная по оси ВЧ, зеленая по оси НЧ:
13-3.png


13.3:
13-3 фильтр.png
АЧХ синяя по оси НЧ, красная по оси ВЧ:
13-3 ачх.png

13-3 импеданс.png
 
Последнее редактирование:
Регистрация
12 Ноя 2019
Сообщения
28,303
Реакции
13,621
Репутация
395
АЧХ странная, словно на ровную линию кто-то пяткой наступил на 2 кгц, заодно провалив чрезвычайно важный для звучания участочек 1200- 1300гц. Так не годится, лажа. Хоть и от самого Троэлса. А последняя ачх- ещё забавнее, словно задницей уселись на неё.
Варианты перебираются в большом количестве , все промежуточные кривульки выкладывать- компьютер сломается. Нет смысла. Вы задали параметры и получаете мульку. А я сперва мульку получаю, нужную, по задаче, а уже потом смотрю, что там за схемка вырисовалась в финале.
Первая навскидку выловленная ачх двухполоски, сравните со своей
 

Вложения

  • двухполоска  на визатоне от 26 окт сжатие в jpeg.jpg
    двухполоска на визатоне от 26 окт сжатие в jpeg.jpg
    246.9 KB · Просмотры: 203
Последнее редактирование:

LDS

1 paнг
Регистрация
5 Июл 2019
Сообщения
5,026
Реакции
3,130
Репутация
145
Возраст
38
Имя
Дмитрий
АЧХ странная, словно на ровную линию кто-то пяткой наступил на 2 кгц, заодно провалив чрезвычайно важный для звучания участочек 1200- 1300гц. Так не годится, лажа. Хоть и от самого Троэлса. А последняя ачх- ещё забавнее, словно задницей уселись на неё.
Варианты перебираются в большом количестве , все промежуточные кривульки выкладывать- компьютер сломается. Нет смысла. Вы задали параметры и получаете мульку. А я сперва мульку получаю, нужную, по задаче, а уже потом смотрю, что там за схемка вырисовалась в финале.
Первая навскидку выловленная ачх двухполоски, сравните со своей
У Вас ШП. Можно попробовать с 2 порядком. На НЧ такую индуктивность ставить много, думаю 2 мГн это максимум.
Или пусть будет как было на 2 порядке, вот сравниваю:
4267568.png
Но по оси НЧ будет яма.
 
Последнее редактирование:

Статистика форума

Темы
3,074
Сообщения
235,094
Пользователи
2,376
Новый пользователь
Sergovlad
Сверху Снизу