Понимаю, что я влез немного не по теме. Усилители Пасса и АБ близки, хотя несколько отличаются.
Но перед тем как прекратить вмешательство, отчитаюсь потому что раз сказал А, надо сказать Б, получится АБ - почти четыре.

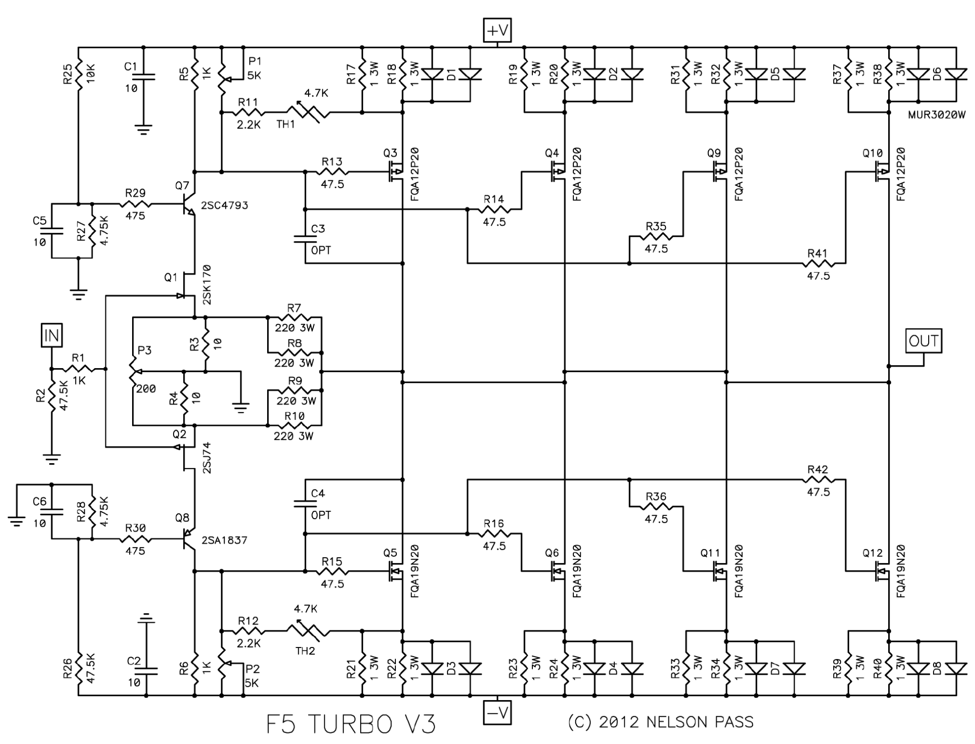
Вожусь с макетом, благо 4 транзистора. Схема очень близка к Profet.
Блок питания трансформаторный (30 Вт), ток обмоток до 0,6 А, напряжение 20 В. Радиатор временный и скромный, поэтому ток покоя выставил 0,35 А.
Достижение максимальной мощности меня сейчас не интересует.
Напряжение на выходе легко выставляется в ноль. В процессе прогрева болтается десяток-два милливольт БЕЗ нагрузки. Нормально.
Маломощные транзисторы специально поставил с максимальным разбросом из имеющихся, хотя рахница с другими очень мала, идеально точной пары нет.
Подал генератор. Повторяю - без нагрузки.
При питании примерно +-20,4 В на осциллографе до ограничения получил +-20 В от пика до пика. Ого!
Это приятно. В АБ1 с этим было кисло и без нагрузки.
(Пишу чисто про размах не сравнивая по качеству!!).
Действующее напряжение 14 В с десятыми.
При нагрузке 8 ом с ДРУГИМ (более мощным) трансформатором и без учета внутреннего сопротивления, потенциально будет до 25 Вт.
Без усилий. Легко и просто. (Пока так мечтаю

). На входе 1,4 В. Усиление =10, как задано резисторами ООС. Можно и 20 сделать, можно и 5. Первый вариант если не делать предусилитель, второй - если будет пред на лампе.
Подключил нагрузку - резистор 8 ом. Не трогая настроек, получил 2 с чем-то ватта, далее заметна асимметрия.
Подкрутил кое-как глядя на экран резисторы, получил 6 В перед ограничением. Это 4,5 Вт на 8 ом.
А неплохо! Ток покоя 0,35...0,4 А, при ампере мощность должна возрасти раза в четыре.
Слабый блок питания, резисторы в фильтре, выходное сопротивление не компенсировано. ПОКА.
Порадовало ограничение - прямо-таки ламповое. Очень плавное, нежное, скруглённое, без острых углов. Отличается от привычного.
Не порадовало то что пришлось сдвинуть баланс что вызвало постоянное напряжение на выходе 0,9 В.
Теперь начинает доходить до меня как надо настраивать.
Пока не впаивал подстроечный резистор для баланса входных транзисторов., сделал немножко не как у Пасса, а по логике; надо проверить, может нелогичность Пасса правильнее.
Положительную ОС пока делать не буду - оставлю на сладкое.
Ещё до постройки макета хотелось сделать однополярное питание. Теперь желание окрепло, благо это не сложно. Выход тогда через конденсаторы, как в АБ1.
Для работы на нагрузку 4 ом, Пасс советует запараллелить выходные транзисторы - а почему бы и нет. Напряжение питания пониже, ток покоя повыше, как у Худа.
В этом случае можно наплевать что в средней точке будет не точно полпитания. Заодно не нужен узел защиты колонок.
Потихоньку постараюсь довести усилитель до кондиции, уже в следующем году.
Вижу всеобщий скепсис и отрицание. Навязывать не буду. В курилке разглагольствовать или симуляцией заниматься - всяко интереснее, но это не для меня.


