Электрофон Вега-101 стерео

какой смысл если уже есть высокое напряжение и накальная обмотка?лучше лампы только лампа
особенно сберегайки хороши, хотя говорят, говорят, тиратроны МТХ-90 вообще вери бест.
 
Темы не нашел, была вроде...
В 90-х подрабатывал в мастерской по ремонту аппараратуры, сделал по типу Тоника на п214, работал с утра до вечера. А когда спрашивали, челюсть отпадывывала... и это на колонки от Веги 312, не может быть, с-90 спрятана. Показывал... долгое молчание.
 

Вложения

  • Тоника.jpg
    Тоника.jpg
    246.1 KB · Просмотры: 143
из этих унч в Мелодии-103 хорош.
 
из этих унч в Мелодии-103 хорош.
Кремний, да. Простая и удачная. ей бы току покоя поддать. Все боятся , экономят электричество. И металла на радиаторы жалеют.
 
Мелодия от Ивана
 

Вложения

  • Нью-Мелодия от Ивана.jpg
    Нью-Мелодия от Ивана.jpg
    91.3 KB · Просмотры: 137
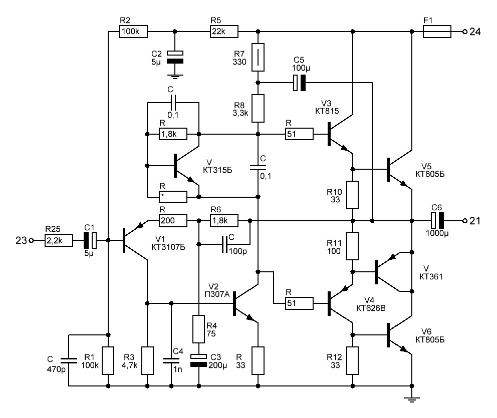
Ну это последних выпусков,была такая выжал из нее 25ватт.
 
А что, кремни не люди, их качать трансом тоже супер. Даже без ООС выходной каскад на НЕКОМПЛЕМЕНТАРНЫХ транзисторах шарашит равными амплитудами и без ступеньки.
Да.Вот хороший пример от известной фирмы Rogers: https://www.drive2.ru/c/643883356148222405/
 
А если П214 заменить на П605 будет ещё лучше
Перетыком вы хрен его замените. Свистнет не успеете понять. ГТ906 круче всех будет.
Потому как мощный и станет на ту же площадку. Но нужно будет обложиться приборами и по-пластунски схему настроить.
 
особенно сберегайки хороши, хотя говорят, говорят, тиратроны МТХ-90 вообще вери бест.
Хочу поприветствовать человека с ником NEULO (Ne -- от Neon (возможно))! Я сам давно применяю МТХ-90 (разрабатывались в лихие девяностые -- отсюда и число 90!) в качестве первых каскадов малошумящих УНЧ, так как шумы тлеющего неонового разряда хорошо маскируют шумы любого носителя. Получаем хороший такой мягкошумящий триод. Яркость свечения МТХ-90 иногда подмигивает в такт со входным сигналом, а главное -- не нужен горячий накал!​
 
Да мы нормально на Маяк 202 скорость 19, что нам п605
 

Вложения

  • 14185022751665854.jpg
    14185022751665854.jpg
    73.7 KB · Просмотры: 99
Другой звук Маяка-203, и музыка не та, хреновая
 
Ну не знаю. Тембры-да, идиотские, звук бубонячий, но сам унч на удивление работает без намека на ступеньку.
 
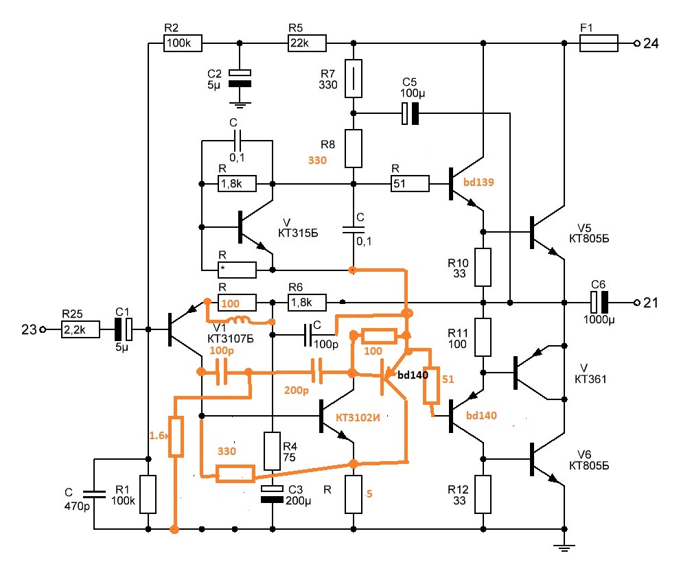
вот так переделать,катушка 100мкг
глубина оос на 20кгц более 76дб
 

Вложения

  • Нью-Мелодия от Ивана модерн.jpg
    Нью-Мелодия от Ивана модерн.jpg
    123.9 KB · Просмотры: 99
А не скажи. У Маяка-203 с УНЧ на КТ805 звук почище, без гуталину.
Вместо энтих 805-тых поставить комплементарные полевики подешевше (которые с одним типом носителей зарядов) -- звуку полегчает и Гута Лин уйдёт, как мутный сон.​
 
вот так переделать,катушка 100мкг
глубина оос на 20кгц более 76дб
Лучше квазю ещё ликвидировать, что у нас КТ837 стали дефицитом что ли? И будет вообще отлично. ДОиспользование усиления в полный рост.
 
Лучше квазю ещё ликвидировать
это однозначно,но есть шоу-аматоры типа АВК ,это для них квази)))
я считаю стоит раскошелиться и взять 2SC5198\2SA1941 колбасы меньше съесть и здоровье поправить
 
Лучше квазю ещё ликвидировать, что у нас КТ837 стали дефицитом что ли? И будет вообще отлично. ДОиспользование усиления в полный рост.
Слыхивал я, что "морды (то есть Лорды) заморские" придумали новый тип транзисторов -- не полевые и не биполярные, а ТРИполярные н@хрен!
Говорят, там движутся все три основных типа зарядов: отрицательные, нейтральные (дырки) и положительные. Вопрос -- ихде купить такие на пробу?​
 
Слыхивал я, что "морды (то есть Лорды) заморские" придумали новый тип транзисторов -- не полевые и не биполярные, а ТРИполярные н@хрен!
Говорят, там движутся все три основных типа зарядов: отрицательные, нейтральные (дырки) и положительные. Вопрос -- ихде купить такие на пробу?​
Я чёт таке слышу даже первый раз. )
отечественные siret vl-035 я тут себе прикупил на попробовать. но они явно не триполяры а биполяры только мощные и до 100МГц.
 
Я чёт таке слышу даже первый раз. )
Буду намедни в Турине -- попробую украсть (простите, позаимствовать) десяточек на пробу, если по рукам не дадут​
 

Статистика форума

Темы
3,295
Сообщения
262,447
Пользователи
2,545
Новый пользователь
vlad'mir
Назад
Сверху Снизу