


Бегаю с барабаном провода в руках от окна в одной комнате до балкона и обратно. Потом все провода в дрель и жужжим. Полученную веревку мотаем на большой диаметр чего-нибудь, лучше бутылку из пластика с кольцеобразной ямкой на тушке. А с нее уже на каркас трансика.Я делал на трансформаторе старого дискового телефонного аппарата ,другого тогда под рукой не было . Можно какие нибудь с узлов связи , ленточные с мелких БП,c резаным стыкованым железом ,но главное как намотать и насколько нагрузить его в работе
Провод сложить вместе 8 ниток - без проблем ;ручка двери и стул в разных углах комнаты
Еще пара гвоздиков в гроб великой легенды. Все так.Приехал кёртинг,
все переходники 5 Дин потерял, кое-как подключил телефон.
И на колонках от Ленинград 010 на 3 гд-32 послушал
Ну звук как звук мне норм, хотя с таким источником звука не о чем пока особо и говорить.
Надо хайрезов на винт и карту какую нибудь и тогда уже о чем то говорить ну, и немецкие овалы подключить
А так,- музыка в контакте с телефона через кёртинг - это ни о чем конечно.
Самое главное, что он маленький по объему в 20 раз меньше, чем любая радиола.
Потенциометр громкости шуршит, и при выключении дикий удар в колонки
Посмотреть вложение 78750Посмотреть вложение 78751
Просто патамуштаНу да 0.5А .В том же Кёртинге и в его клонах на германии AD 167 многие апгрейдеры пришли по звуку к току 35-45мА

С телефона слушать мп3 что УНЧ рации Лен-б на ad161,ad162, что кертинг все одно.Еще пара гвоздиков в гроб великой легенды. Все так.
По решениям просто суперская схема, на копеечном германии сделано , не придраться.Вспомнился из молодости проигрыватель Концертный, там стоял в схеме фазоинвертора малюсенький трансформатор. Нашел в сети схемуПосмотреть вложение 78785Посмотреть вложение 78786
Моя кучка транзисторов AD161-162 как раз из раций Лен, которые чинились в те самые годы. Их чудом сохранили до нашего времени .С телефона слушать мп3 что УНЧ рации Лен-б на ad161,ad162, что кертинг все одно.
Но от п 213 го звука отличается.
Завтра прикручу точка тире разъемы к немецким овалам найду норм 5дин
И может что то ещё услышу.
А пока флаков, нет звуковой карты нормальной нет - ну звук как звук.
Непротивный не утомляет и ладно.
В преобразователе стояли? Если мне не изменяет альцгеймер на выходе Льна стояла ГУ-17.Моя кучка транзисторов AD161-162 как раз из раций Лен, которые чинились в те самые годы. Их чудом сохранили до нашего времени .
Может и так. Зато транзисторы-вот они.В преобразователе стояли? Если мне не изменяет альцгеймер на выходе Льна стояла ГУ-17.
Лен-б 70-х УНЧ на Германии лён-б 80-х УНЧ на микросхеме.В преобразователе стояли? Если мне не изменяет альцгеймер на выходе Льна стояла ГУ-17.
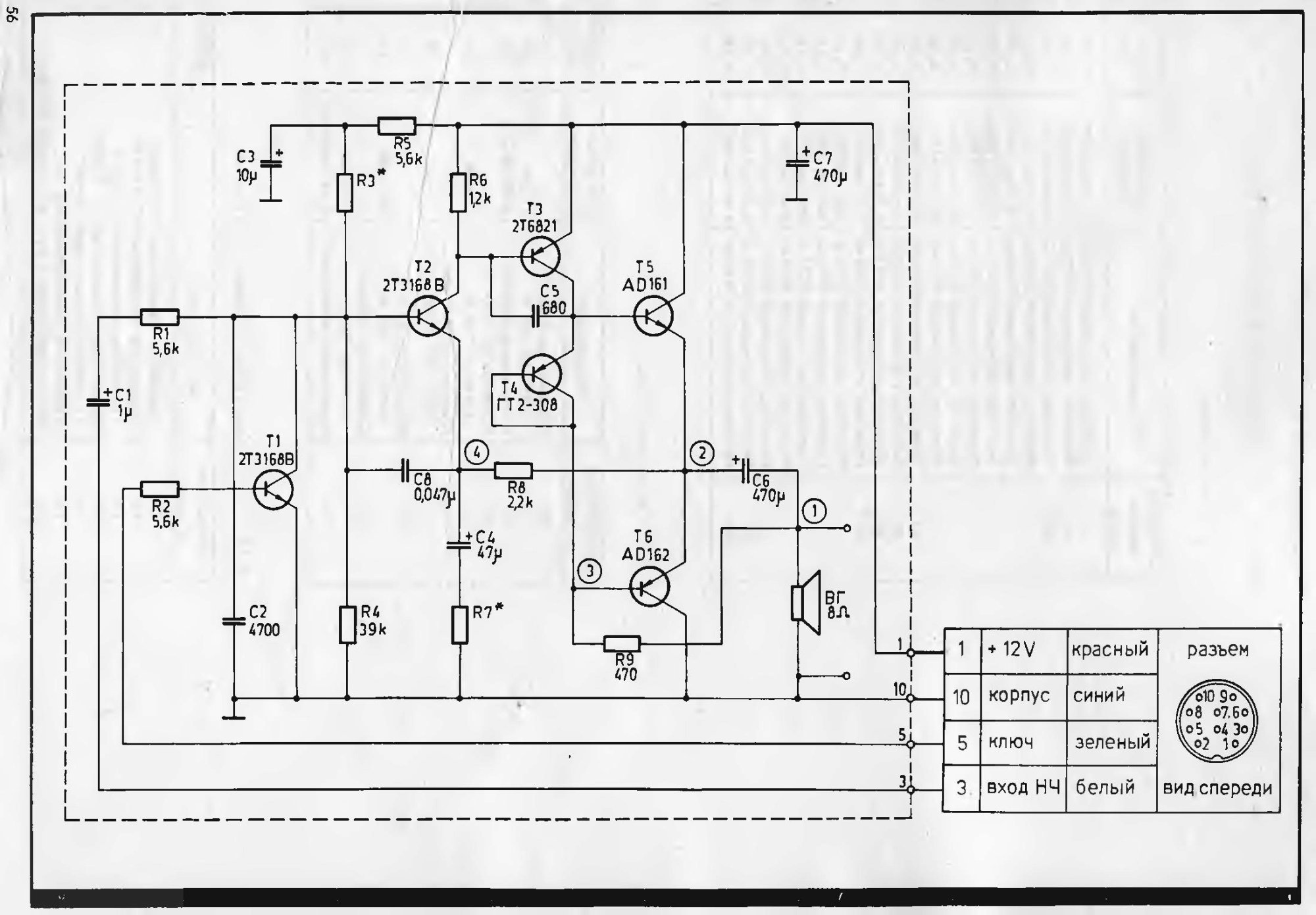
Предположу, что 3168 это калька с ВС108.В Лен-Б было два варианта (по крайней мере у меня в схемах) с выходными AD161, AD162 и на 2Т9135, 2Т9136 (аналоги BD135, BD136), в цепи смещения у германиевых был германиевый транзистор ГТ2-308, у кремниевых кремниевый диод 2Д5606, при этом схемы почти одинаковые
Посмотреть вложение 78823 Посмотреть вложение 78824
В Лен-Б было два варианта (по крайней мере у меня в схемах) с выходными AD161, AD162 и на 2Т9135, 2Т9136 (аналоги BD135, BD136), в цепи смещения у германиевых был германиевый транзистор ГТ2-308, у кремниевых кремниевый диод 2Д5606, при этом схемы почти одинаковые
Посмотреть вложение 78823 Посмотреть вложение 78824

МВА810 от Тесла это наша 174УН7 или А210 ГДР.
Что за схемка?В мире собраны десятки миллионов аппаратов по этим и похожим схемам. На что и нужно ориентироваться. А вот вариант Бокарева тоже интересен. Именно выходной каскад с четверкой 161/162). Обязательно такой попробую и вместо операционника лампу тоже попробую!.
Вообще, после баталий здесь и в других местах вырисовывается пять шесть вариантов выходных каскадов и пару тройку усилителей напряжения. Хорошо бы было их все сравнить ушами. Класс а мне не подойдёт. Слишком большое энерговыделение.
Посмотреть вложение 26628
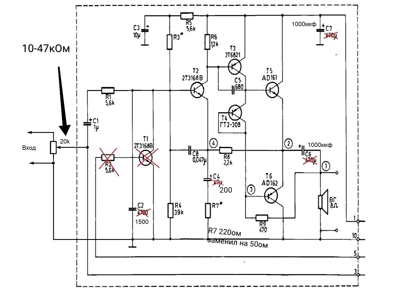
На разных платах по разному, на одной сейчас сделано так
Как мне сказали:
"Усиление устанавливается резисторами обратной связи R7, R8".
R7 на одной плате 100 ом, на другой 50 ом вместо 220
R8 2,2 кОм не трогал, говорили можно увеличить до 3,3
И транзисторы T2 и T3 какие-то неизвестные полубочонки.
R2уменьшал до 2,2 кОм, но вернул родной на 5,6 ничего не изменилось
Что за схемка?
Дык, питание, барин, питание, 24 всего. Сдюжат!Александр Сергеевич, вне моей компетенции, но всеж, а они ж не любят выше 20 вольт, даже с резисторами 0,5-1 ом.
А Сколько мощность на 27 вольт и в 2 х полярном +-12?Дык, питание, барин, питание, 24 всего. Сдюжат!
А заменив германия на кремния и подняв питание до +-18 вольт, получите громобой.
Кстати, вчерашние замеры частотных свойств наших КТ805-835-837 крепко обнадежили, они обскакали народные пары 818-819 в разы. 80 килогерц вместо 27 ."Прррррэлестно!"
Грубо, делим питание на 4, получаем чистый синус на выходе. 7 вольт, в квадрат, 49, делим на 8. =6 ВАТТ. Так и есть.А Сколько мощность на 27 вольт и в 2 х полярном +-12?
А эта схема перетыком на п 605а не катит? вроде как полный аналог ad161,162Грубо, делим питание на 4, получаем чистый синус на выходе. 7 вольт, в квадрат, 49, делим на 8. =6 ВАТТ. Так и есть.
А в пару 605-му что вставим? ау! В ответ тишина.А эта схема перетыком на п 605а не катит? вроде как полный аналог ad161,162
Усилитель в стоке 8 ом 1 Вт, выход на колонки 8 ом можно согласовать как линейный? При том что сопротивление линейного входа 20-200 килоОмОчень уж руки чешутся, поэтому
Вопрос! если r7 поставить переменник чтоб обвалить звук можно ли после преампа вывести линейный выход? Откуда брать? очень уж дисторшн германиевый нравится.
Или сильное увеличение коэффициента усиления может спалить транзисторы ВК?
А и преамп тут не германий кстати, а кремний полубочонки
совершенно лишено смысла на линейный вход подавать сигнал от паровоза. Двоечки хватит с резисторной нагрузкой на манер корректораTVV-47Усилитель в стоке 8 ом 1 Вт, выход на колонки 8 ом можно согласовать как линейный? При том что сопротивление линейного входа 20-200 килоОм
Народ говорит 20 вольт и ни капли сверху а то инсульт инфаркт и синий дым))Дык, питание, барин, питание, 24 всего. Сдюжат!
А заменив германия на кремния и подняв питание до +-18 вольт, получите громобой.
Кстати, вчерашние замеры частотных свойств наших КТ805-835-837 крепко обнадежили, они обскакали народные пары 818-819 в разы. 80 килогерц вместо 27 ."Прррррэлестно!"
Так если с КТ818\819-с их граничной в 3Мгц всего 27Кгц получилось, то сколько же получится на Гт703\705 с их мизерными 10Кгц граничной?гт703 гт 705 советовали
Это не только народ говорит.Это даташит Сименсовский говорит,что у них макс.напр. КЭ-20В.Народ говорит 20 вольт и ни капли сверху а то инсульт инфаркт и синий дым))