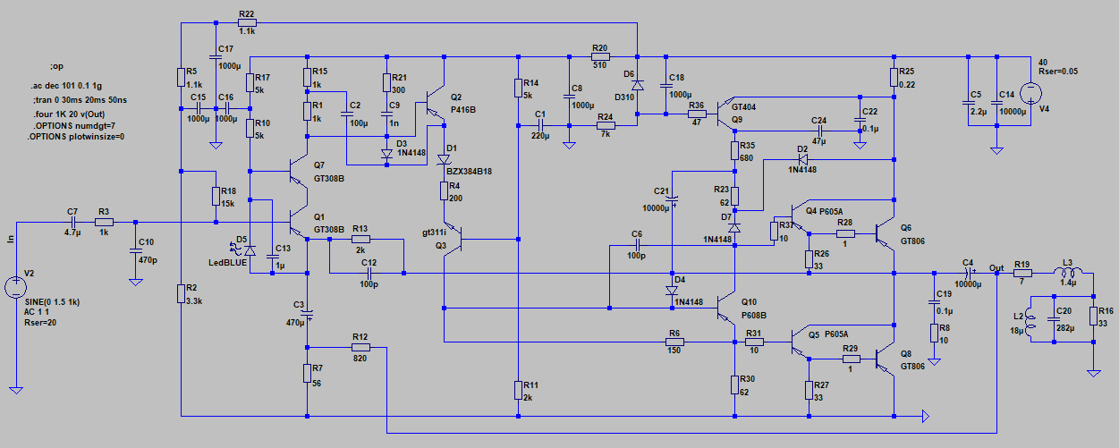
Германиевые УНЧ

Святослав_

1 ранг
Регистрация
10 Июн 2021
Сообщения
7,386
Реакции
3,809
Репутация
167
Страна
Україна
Город
Бердянськ
Предупреждений
1
Они и для крепежа удобны. Прижал к плоскости планкой, и полный порядок.
 
Регистрация
12 Ноя 2019
Сообщения
28,311
Реакции
13,622
Репутация
395
Они и для крепежа удобны. Прижал к плоскости планкой, и полный порядок.
Сразу совет, выводы тут же рядом паять на планку из стеклолита или монтажную планку с лепестками. Отламываются на раз, если за провод потянуть-покачать.
Есть и родные прижимные дюралевые крепежки, собачьего вида, своими планками получалось быстрее и проще.
 

jpatay

2 ранг
Регистрация
7 Янв 2024
Сообщения
464
Реакции
412
Репутация
21
Страна
Україна
Город
Нововолинськ
ГТ311 и ГТ313,кажись выводы тоже изолированные от корпуса. Я сверлил в радиаторах отверстия и "шляпами" их туда вставлял. Хорошо было для термодатчика.
 
Регистрация
12 Ноя 2019
Сообщения
28,311
Реакции
13,622
Репутация
395
ГТ311 и ГТ313,кажись выводы тоже изолированные от корпуса. Я сверлил в радиаторах отверстия и "шляпами" их туда вставлял. Хорошо было для термодатчика.
Рахмат за совет. забыл про них. Но была идея применить их в усилительном каскаде, приберегу пока.
 

юан8

1 ранг
Регистрация
9 Мар 2024
Сообщения
3,221
Реакции
768
Репутация
51
Страна
РФ
Город
Санкт-Петербург
Имя
Юрий
Предупреждений
2
гт311и вообще прелесть бэта до 300 и Ск=2пф в каскод с джифетом на вход,тем кто кремний не любит +likeа чтобы не плавало ничего надо ток первого каскада делать 2ма,а не как на кремнии полсотни микроампер обычно
 
Регистрация
12 Ноя 2019
Сообщения
28,311
Реакции
13,622
Репутация
395
ГТ311 и ГТ313,кажись выводы тоже изолированные от корпуса. Я сверлил в радиаторах отверстия и "шляпами" их туда вставлял. Хорошо было для термодатчика.
Интересен вариант термодатчика из схемы Кёртинга, там термотранзистор работает вверх тормашками, при этом совершенно замечательная реакция на нагрев.
 

АВК

2 ранг
Регистрация
13 Ноя 2023
Сообщения
827
Реакции
63
Репутация
11
Возраст
67
Город
культурная столица Поволжья
Имя
дядя АЛЕКС
конечно, НО
1) выкинуть транзисторы ДО количества в 6-7-8 штук, НЕ БОЛЕЕ того
2) применить самые БРОСОВЫЕ - типа гт402-404, МПшки и выход на П214-215.
В УНе допустимо КТ3102-3107 С ЛЮБОЙ БУКВОЙ.

Ну и ГДЕ схема УДОВЛЕТВОРЯЮЩАЯ таким ТРЕБОВАНИЯМ?

Вот что я вам скажу....Нет! Скажу вам больше!
Имея небольшой и скорбный опыт возни с германием в режиме А, усомнюсь в достойной работе вашей дивной схемы. Поскольку не вижу решений по принудительной термостабилизации этих сволочных транзисторов, уплывающих током покоя от косого взгляда или легкого ветерка.
В битве за стабильность вышел на некоторые рабочие узлы, обеспечивающие постоянство тока покоя при нагреве и изменении питания нижнего этажа выходного каскада.
После чего сама схема становится устойчивой к нагреву забортной температурой и током покоя.

А у Бесли как же - ?
Говорят, что его УСи не плывут от температуры.
Хотя никаких ТЕРМОдеталей к радиаторам не прислонено...
НО - достаточно просты схемно.
 

Святослав_

1 ранг
Регистрация
10 Июн 2021
Сообщения
7,386
Реакции
3,809
Репутация
167
Страна
Україна
Город
Бердянськ
Предупреждений
1
Сразу совет, выводы тут же рядом паять на планку из стеклолита или монтажную планку с лепестками. Отламываются на раз, если за провод потянуть-покачать.
Есть и родные прижимные дюралевые крепежки, собачьего вида, своими планками получалось быстрее и проще.
И выводы НЕ укорачивать. Чтобы на корпус не шла от них никакая нагрузка.

гт311и вообще прелесть бэта до 300 и Ск=2пф в каскод с джифетом на вход,тем кто кремний не любит +likeа чтобы не плавало ничего надо ток первого каскада делать 2ма,а не как на кремнии полсотни микроампер обычно
Хрен его найдешь у нас. Сгинул с продаж, после появления германиевых цирков.
Хотя и до этого его не особо было.

А у Бесли как же - ?
Говорят, что его УСи не плывут от температуры.
Хотя никаких ТЕРМОдеталей к радиаторам не прислонено...
НО - достаточно просты схемно.
ВК "Схемы Брагина" тоже не плывет в принцЫпе.
За счет достаточно глубокой местной ооос, охватывающей три каскада.
Но там выход на комплементарных.
 

АВК

2 ранг
Регистрация
13 Ноя 2023
Сообщения
827
Реакции
63
Репутация
11
Возраст
67
Город
культурная столица Поволжья
Имя
дядя АЛЕКС
УСТРАИВАЕТ.
Даже 5!!!!! Ватт.

Вопрос ТОТ ЖЕ - Говорят, что его УСи не плывут от температуры.
Хотя никаких ТЕРМОдеталей к радиаторам не прислонено...
НО - достаточно просты схемно

ЗА СЧЁТ ЧЕГО ?
 

Святослав_

1 ранг
Регистрация
10 Июн 2021
Сообщения
7,386
Реакции
3,809
Репутация
167
Страна
Україна
Город
Бердянськ
Предупреждений
1
Германий "любит" большие по номиналу резисторы в цепях эмиттера выходного каскада.
Поставь туда по ому, или полтора, вместо "кремниевых" 0,1 или 0,22 Ом, глядишь, и среднемощный усилитель станет стабильным. Мощному с большим током покоя этого все же маловато будет.
 

АВК

2 ранг
Регистрация
13 Ноя 2023
Сообщения
827
Реакции
63
Репутация
11
Возраст
67
Город
культурная столица Поволжья
Имя
дядя АЛЕКС
Да не любит.
Отработал я ЭТУ идею - выбрал наилучшие номиналы.
0,25 и 0,4 ома.
Туда-сюда (в конкретной схеме) и только хуже.

А вопрос то был - КАК (за счёт чего) Беслику удалось термостабилизировать его УСи ?
 

TigerXXXL

3 ранг
Регистрация
20 Дек 2024
Сообщения
180
Реакции
90
Репутация
3
Страна
UA

юан8

1 ранг
Регистрация
9 Мар 2024
Сообщения
3,221
Реакции
768
Репутация
51
Страна
РФ
Город
Санкт-Петербург
Имя
Юрий
Предупреждений
2
поставить 1ом и шунтировать электролитом низковольтным на 3300мкф низкоимпедансным в дарлингтоне достаточно
в шиклай можно не ставить,там от драйвера плывет его лучше на отдельный радиатор мелкий
 

Samodelkin

2 ранг
Регистрация
2 Дек 2022
Сообщения
694
Реакции
304
Репутация
27
Возраст
72
Страна
Россия
Город
Зеленоград
Имя
Андрей
А вопрос то был - КАК (за счёт чего) Беслику удалось термостабилизировать его УСи ?
А кто вам сказал, что они термостабильны?
Один переход диода никогда не скомпенсирует три перехода транзисторных.
 

юан8

1 ранг
Регистрация
9 Мар 2024
Сообщения
3,221
Реакции
768
Репутация
51
Страна
РФ
Город
Санкт-Петербург
Имя
Юрий
Предупреждений
2
сплиттер на транзисторе рулит,намного лучше диодов
 

vitamir

1 ранг
Регистрация
2 Янв 2021
Сообщения
2,115
Реакции
1,332
Репутация
71
Возраст
63
Страна
Україна
Город
Київ
Имя
Віталій
Германий "любит" большие по номиналу резисторы в цепях эмиттера выходного каскада.
Поставь туда по ому, или полтора, вместо "кремниевых" 0,1 или 0,22 Ом, глядишь, и среднемощный усилитель станет стабильным. Мощному с большим током покоя этого все же маловато будет.
То не тільки ГЕрманій, кремній також. В доісторичні часи саме так термостабілізували вихід. Потім допетрали, що той резистор можна діодом шунтанути, аби не заважав на великих струмах в навантаження. А пізніше таки всим це набридло і вигадали Ube спліттер
 

TigerXXXL

3 ранг
Регистрация
20 Дек 2024
Сообщения
180
Реакции
90
Репутация
3
Страна
UA
А пізніше таки всим це набридло і вигадали Ube спліттер
А ещё после, придумали ube+ube, где можно кривую компенсации настраивать.
Снимок.JPG
 

NEULO

1 ранг
Регистрация
14 Июл 2019
Сообщения
3,842
Реакции
1,959
Репутация
93
Возраст
52
Страна
Россия
Город
Одинцово
Предупреждений
4
Это искажения синуса. Покажи какие искажения музыкального сигнала. Может они 3%.
Это на синусе, без учета противо-ЭДС нагрузки-динамиков, комплексности такой нагрузки, это ни об чем. Известно ведь, чем эти никому не нужные нуля выдавливаются.
Вот уж глупая "святая вера", что улучшив одно, не ухудшиш другого. Ну не бывает так в природе.
С удовольствием посмотрю ваши замеры на музыкальном сигнале с комплексностью нагрузки и прочими плюшками, и сниму свои замеры по вашей методике. Вот и сравним.
А пока- даже на простом синусе у вас такого спектра не получается.
И да - это спектр ТТ , даже не мной снятый и не мной собранный. А собирал его человек с минимумом опыта, зато с максимумом любознательности. )
 

vitamir

1 ранг
Регистрация
2 Янв 2021
Сообщения
2,115
Реакции
1,332
Репутация
71
Возраст
63
Страна
Україна
Город
Київ
Имя
Віталій
До убе спліттера є ще один важливий доданок. Резистор послідовно з колектором, між входом і виходом, що дозволяв знівелювати вплив на напругу зміщення від змін струму крізь транзистор вихідного каскаду підсилювача напруги. Детально про те розписано у Селфа, з малюнками і формулами у 12 розділі. І канонічна стаття Хоуксфорда, звісно.
 
Последнее редактирование:

TigerXXXL

3 ранг
Регистрация
20 Дек 2024
Сообщения
180
Реакции
90
Репутация
3
Страна
UA
А пока- даже на простом синусе у вас такого спектра не получается.
А пока даже не интересно что там на простом синусе. Интересно что исключительно на музыкальном сигнале. Мощный буфер для синус генератора никому не интересен, даже идеальный. Разве что юзерам катушки Мишина, но там 300 кГц, нужно ещё поработать.
 

vitamir

1 ранг
Регистрация
2 Янв 2021
Сообщения
2,115
Реакции
1,332
Репутация
71
Возраст
63
Страна
Україна
Город
Київ
Имя
Віталій
Да не любит.
Отработал я ЭТУ идею - выбрал наилучшие номиналы.
0,25 и 0,4 ома.
Туда-сюда (в конкретной схеме) и только хуже.
Хибним шляхом ідете, товаришу _da
Вірний шлях в цьому напрямку вказали Шоу і Баксандалл, свого часу. Долучайтесь і будете на крок ближче до своєї мети. Інакше, так і помрете біля розбитих ночов.
 

NEULO

1 ранг
Регистрация
14 Июл 2019
Сообщения
3,842
Реакции
1,959
Репутация
93
Возраст
52
Страна
Россия
Город
Одинцово
Предупреждений
4
А пока даже не интересно что там на простом синусе. Интересно что исключительно на музыкальном сигнале. Мощный буфер для синус генератора никому не интересен, даже идеальный. Разве что юзерам катушки Мишина, но там 300 кГц, нужно ещё поработать.
ну и займись. Я тебе всё равно ничего не должен. А пока ещё раз- даже на синусе ваши схемки слегка посасывают даже у самого простого кремниевого усилителя, проще некуда- 6 транзисторов и 1 ОУ.
 

TigerXXXL

3 ранг
Регистрация
20 Дек 2024
Сообщения
180
Реакции
90
Репутация
3
Страна
UA
А пока ещё раз- даже на синусе ваши схемки слегка посасывают даже у самого простого кремниевого усилителя, проще некуда- 6 транзисторов и 1 ОУ.
Низкмй кни указывает на то, что усилитель исправен и настроен. Больше никакой информативной составляющей в этом нет, как для усилителя музыкального сигнала.
 

vitamir

1 ранг
Регистрация
2 Янв 2021
Сообщения
2,115
Реакции
1,332
Репутация
71
Возраст
63
Страна
Україна
Город
Київ
Имя
Віталій
Вірно, Тигре. КНІ то міра лінійності передавальної характеристики підсилювача на сигналі однієї частоти. Виникла свого часу, як найпростіший об'єктивний спосіб порівняти підсилювачі для будь-яких застосунків між собою. А ти лише про цю міру чув? Для оцінки лінійності підсилювача на мультитоновому сигналі існує загальновизнана інша міра.
 
Последнее редактирование:

TigerXXXL

3 ранг
Регистрация
20 Дек 2024
Сообщения
180
Реакции
90
Репутация
3
Страна
UA
Вірно, Тигре. КНІ то міра лінійності передавальної характеристики підсилювача на сигналі однієї частоти. А ти лише про цю міру чув? Для оцінки лінійності підсилювача на мультитоновому сигналі існує загальновизнана інша міра.
Музыкальный сигнал непрерывно изменяется по частоте и амплитуде, имеет импульсный характер. Фронты в большинстве ближе к кривой пиле, чем к синусу, форма фронтов постоянно изменяется. Есть острые пики.
 

vitamir

1 ранг
Регистрация
2 Янв 2021
Сообщения
2,115
Реакции
1,332
Репутация
71
Возраст
63
Страна
Україна
Город
Київ
Имя
Віталій
Музыкальный сигнал непрерывно изменяется по частоте и амплитуде, имеет импульсный характер. Фронты в большинстве ближе к кривой пиле, чем к синусу, форма фронтов постоянно изменяется. Есть острые пики.
Хибна версія, як для тигра, що вивчав матаналіз і теорію кіл та сигналів в дійсний спосіб
 

NEULO

1 ранг
Регистрация
14 Июл 2019
Сообщения
3,842
Реакции
1,959
Репутация
93
Возраст
52
Страна
Россия
Город
Одинцово
Предупреждений
4
Музыкальный сигнал непрерывно изменяется по частоте и амплитуде, имеет импульсный характер. Фронты в большинстве ближе к кривой пиле, чем к синусу, форма фронтов постоянно изменяется. Есть острые пики.
Ага. Только всё равно 20Гц-20кГц. И всё. Усилку всё равно там, пила, копьё, топор, вообще похер. Всё равно это набор синусоид разных амплитуд и частот. Без разницы.
 

vitamir

1 ранг
Регистрация
2 Янв 2021
Сообщения
2,115
Реакции
1,332
Репутация
71
Возраст
63
Страна
Україна
Город
Київ
Имя
Віталій
Ага. Только всё равно 20Гц-20кГц. И всё. Усилку всё равно там, пила, копьё, топор, вообще похер. Всё равно это набор синусоид разных амплитуд и частот. Без разницы.
Ти про набір різних фаз ще забув. ;)
Але, все вірно.
 

Святослав_

1 ранг
Регистрация
10 Июн 2021
Сообщения
7,386
Реакции
3,809
Репутация
167
Страна
Україна
Город
Бердянськ
Предупреждений
1
Так і меандр рівно так же можна представити пакетом синусоїд, чи "пилки".
І сказати, що прямокутник це їхній набір
С удовольствием посмотрю ваши замеры на музыкальном сигнале с комплексностью нагрузки и прочими плюшками, и сниму свои замеры по вашей методике. Вот и сравним.
А пока- даже на простом синусе у вас такого спектра не получается.
И да - это спектр ТТ , даже не мной снятый и не мной собранный. А собирал его человек с минимумом опыта, зато с максимумом любознательности. )
"У меня" нет сигнала противо-ЭДС в цепи обратной связи усилителя. А она образуется не только на основном резонансе, но и на не основных.
И еще вопросик на засыпку - будет ли разница в звучании трех усилителей, отличающихся гармониками уровнем соответственно 0,0001, 0,001 и 0,01%?
При работе на АС с гармониками 0,7%, от записи с микрофона с гармониками 1%, винила с гармониками 1%.
 

Статистика форума

Темы
3,095
Сообщения
236,213
Пользователи
2,388
Новый пользователь
AlexxxV
Сверху Снизу