Германиевый каскад. Помощь и объяснения в разработке

Вот человек за пол дня собрал и проверил все работает.
 

Вложения

  • 176443911645947717.jpg
    176443911645947717.jpg
    343.1 KB · Просмотры: 80
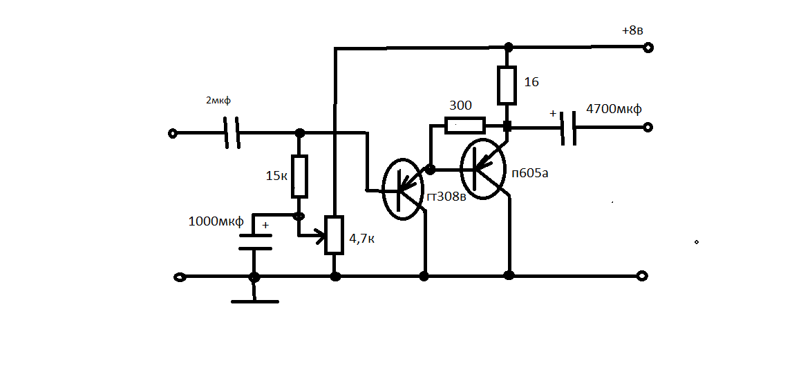
Первый транзистор лучше ГТ308 или П416.
Входное сопротивление 600 ом...
 
Вот человек за пол дня собрал и проверил все работает.
Известный энтузиаст германиевых схем Вауu 5 лет назад собрал свой вариант этой древней схемы. Есть желание повторить в ближайшее время.
P.S. Там есть ещё два ролика по этой схеме. Особо ценна инфа от автора в комментах..
 
Это вы ООС не заметили по причине легкости полета шахматной мысли. А она там есть и приличная.


Входное сопротивление равно нулю, параллельная ООС в базу входного. Уперед и с пестней.Пилите, Шура!
Для таких сверхновых дилетантов есть схема , в доступной для них форме. У всех работает, включая самых -самых никаких. https://archive.radio.ru/web/1970/02/069/
мне не надо с общим плюсом я такое уже собирал не звук а пердеж какой то
 
Вот человек за пол дня собрал и проверил все работает.
Очень актуальная схема из 60-х smile_1 такой туфты тоннами в интернете ! Осталось ещё обсудить что п213 или п217 будет в ней лучше звучать !
 
МП39 сам себя валит, а ВЧ транзистор нужно будет успокаивать. Неважный совет.
валит с нелинейным миллером что плохо
ставим туды кт3107К,Л с бэтой побольше и все выкидываем из эмиттера резистор на входе 10к будет глубже оос и выше входное(10к),усиления 1,5раз больше чем надо для наушников даже 1 хватит
вот так сделать будет приличный усилитель
еще лучше перевернуть полярность и поставить в УН нпн транзистор кт342в,кт3102Г,Е с бэтой более 700
еще лучше похожая схема которую я давал в #8

но все это лишнее эта звучит красивее,ток 300....400ма при 8в
на транзисторе 1,5вт ничего страшного,звук бомба от стерильного до лампового (меняем смещение)
 

Вложения

  • 176443911645947717.jpg
    176443911645947717.jpg
    136.6 KB · Просмотры: 67
  • основа плюс УН.jpg
    основа плюс УН.jpg
    75 KB · Просмотры: 60
  • усилитель для наушников.png
    усилитель для наушников.png
    13.1 KB · Просмотры: 54
Последнее редактирование:
на транзисторе 1,5вт
хватит фигню постить мне нужен АБ клас той схемы что я привел в самом начале. Я не просил посоветовать схему я просил до ума довести выходной каскад что я в самом начале огласил
 
Не пугайте людей. Пол-страны выросло на звуке Аккордов и Вег-101 с общим плюсом, и куда им теперь после такой грозной заявы.... А все дело в не той полярности питания, оказываецца.....
Навеяло анекдот , про поручика Ржевского и его "- Да бывал я в этом Бологом. Такая дыра!"
У тех (мажорных) Аккордов была одна особенность: "однозубые" вилки на кабелях для подсоединения к АС. Некоторые юнцы их соединяли при звуковом сигнале и Аккорду плохело
 
там два кремния и один германий,надо смещение 0,6+0,6+0,2=1.4в примерно
лучше поставить гт402\404 и на выход и в предвыход и сделать симметричный каскад,а еще лучше параллельник
 

Вложения

  • параллельник.gif
    параллельник.gif
    6.8 KB · Просмотры: 56
  • параллельник.gif
    параллельник.gif
    9.7 KB · Просмотры: 56
там два кремния и один германий,надо смещение 0,6+0,6+0,2=1.4в примерно
лучше поставить гт402\404 и на выход и в предвыход и сделать симметричный каскад,а еще лучше параллельник
Даймонд на ГЕрманії безглузде витрачання коштів і часу.
Він лише на малюнку логічний і лаконічний, але його ще термостабілізувати потрібно, в залізі. 😉
Квазидвотакт за мотивами Шуцького працюватиме краще.
Або навіть так
 
Последнее редактирование:
там два кремния и один германий
ответьте на мой вопрос по моему вых каскаду АБ как туда поставить транзистор вместо диодов.Лучше ту схему бы нарисовали

а у меня шо не квази вых каскад в первом посте?
 
Квази.. бувають різні, бо то лише половина потрібної послідовності літер.
Запропоноване мною то квазидвотакт, а ваше то квазикомпліментар.
Якщо різниці не розумієте, живіть так.
 
Запропоноване мною
то запронуйте мене початкови каскади до мого квазикомлементару створити не так тяжко буде окрим того шо постити други схеми не видносни до мого поста. Я хочу шоби у мене було саме такий каскад
Я не хочу дифкаскади сгодится на звичайному транзюку перший каскад ну и шоб посилювання регулювалося через резюк оос
 
тебе все дали читай тему с 8 поста
 
гениальная схема Крылова
у меня нету нпн германия. Чем она гениальнее этой ? Единственное что играло и громко и без искажений и без единого шума и летом играло еле теплые были в закрытом корпусе.

он 2 полярный . Те же яйца однополярное
более лучшая схема с ГСТ
2025-11-27_163739.jpg4a976755.png

собрал играет уровне таким какой ипо входу не усилитель а повторитель какой то.
Но это не годится...смысл этой схемы если с карты такой же уровень
ну может % 5 громче..
200 ом стоит в источнике тока..транзисторы теплые и постепенно нагреваются при чем правй больше
на макс громкости искажения появляются
хрень..радиаторы городить надо... перегреются транзисторы гул появляется.
не хочу я этот А клас.. вот слушаю ничего особенного в звуке.

короче собрал так посмотрел разные схемы и придумал так . Играть стало в разы громче. Поставил регулятор по входу.Шумов нет никаких. Играет на малой громкости без хрипов. А вот от средней и максимальной громкости толи сам наушник перегружается то ли какие то искажения не могу определить что это но звук меняется какой то ядкий становится
Но орет ппц как громко. А транзисторы даже не теплые. Половину питания выставил ровно 6 В. Не знаю что дальше делать.
Усилитель тока МП 40 какой-то а не п214 опечатка
В источнике тока стоит 200 Ом . Пробовал 56 Ом поставить начинает гудеть. Хз что там замерять проверять почему так играет
2025-12-03_003059.jpg

так не заработала 33к что на выход цепляется звук какой то ломанный и никак не исправляется смещением
1534743841_shema.gif

по сути я такое собрал получается
4a976755.png

Есть желание повторить в ближайшее время.
рассчитайте ее на 12 В повторю

Нашел отличную книгу там и каскады мои и все остальное
и автора на ютубе тоже нашел
записал несколько частей так что лучше ютуб смотреть чем тут читать упрекантов https://www.youtube.com/watch?v=m8j2bm6yQlY
 

Вложения

Последнее редактирование модератором:
короче собрал так посмотрел разные схемы и придумал так . Играть стало в разы громче. Поставил регулятор по входу.Шумов нет никаких. Играет на малой громкости без хрипов. А вот от средней и максимальной громкости толи сам наушник перегружается то ли какие то искажения не могу определить что это но звук меняется какой то ядкий становится
Но орет ппц как громко. А транзисторы даже не теплые. Половину питания выставил ровно 6 В. Не знаю что дальше делать.
Усилитель тока МП 40 какой-то а не п214 опечатка
В источнике тока стоит 200 Ом . Пробовал 56 Ом поставить начинает гудеть. Хз что там замерять проверять почему так играет
И не заработает. Три б-э перехода, 547 557 и П214- пытается открыть смещение на одном диоде Д223. Нужно три кремниевых, один шунтирован переменником, как у Шушурина.
Ага, ютуп помогает. дело пойдет. Упрекант умолкает.

по сути я такое собрал получается
R8 R9 сможете рассчитать? Принцип знаете? Если нет, то ищем черную кошку в темной комнате, до ишачьей пасхи.

так не заработала 33к что на выход цепляется звук какой то ломанный и никак не исправляется смещением
А тут иная засада. Падение на диодах смещения выше нужного для приоткрывания пары предусилительных выходного каскада. На диодах обычно 0,6-0,65, на переходах по 0,56 в. Откроются полностью предвыходы. за ними и выходные. Шоу Белого Дыма.
Таким схемам сапер нужен для разминирования. Иначе бумм.
 
Нужно три кремниевых
или два германиевых?
R8 R9 сможете рассчитать?
не знаю. Обычно везде стоит от 56 до 220 ом
А ток как выставить или проверить какой он вообще при помощи вольтметра?
Сделаю так чтоб были терпимо теплые а так они почти холодные.

вот можно npn поставить вместо диодов.
а источник тока у меня на двух транзисторах а там на одном везде и два диода ему в базу и какой лучше
В журнале просто вольт добавка вместо источника тока это Б с права мое
 

Вложения

  • 2025-12-03_103659.jpg
    2025-12-03_103659.jpg
    189.6 KB · Просмотры: 54
Последнее редактирование:
Стабилитрон (в прямом напрравлении) и терморезистор с последовательным резистором.
Какое напряжеение питания?
 
12 В нет просто диоды германиевые. Или на транзисторе рег. Куда вольтметр тыкать чтоб проверить ток и какой самый мин
с 2мя диодами гул сразу и разогрев
с2мя германиевыми стоит не большой гудение . 0.78В на диодах
гул убрался когда 200 ом отпаял с источника тока странно но и га громкости искажается а когда вернул то гул опять но искажений не так много на больш громкости поставил 470 ом но все равно еле гудит
базу отпаяю источника напряжения что сверху и тишина

убрал источник тока пит вых поставил вольтдобавку стало нормально все. Но когда громко искажения. Наверное мало 12 В питания что ли везде пишут 35В где то это двуполяр тем более там..
 
Последнее редактирование:
12 В нет просто диоды германиевые. Или на транзисторе рег. Куда вольтметр тыкать чтоб проверить ток и какой самый мин
с 2мя диодами гул сразу и разогрев
с2мя германиевыми стоит не большой гудение . 0.78В на диодах
гул убрался когда 200 ом отпаял с источника тока странно но и га громкости искажается а когда вернул то гул опять но искажений не так много на больш громкости поставил 470 ом но все равно еле гудит
базу отпаяю источника напряжения что сверху и тишина

убрал источник тока пит вых поставил вольтдобавку стало нормально все. Но когда громко искажения. Наверное мало 12 В питания что ли везде пишут 35В где то это двуполяр тем более там..
Без приборов , на слух пытаться понять , какие процессы происходят в схеме- даже с конским опытом это дело тяжкое. А тутошним разобраться в комментариях к услышанному- абздец полный, качественный.
Питание 12 вольт это 3-4 вольта сигнала в нагрузке . один ватт , не более. И то, на пиках сигнала. Реальный неискаженный средний уровень в 10 раз меньше, 100-200 милливатт. Переносной батарейный приемник.
Другое дело, набив руку на поделках с 12 вольтным питанием, более безопасным для подопытных деталей, можно двигаться в сторону наращивания выходной мощности с бОльшим питанием. А не наоборот.
 
Последнее редактирование:
вот купи и будет 2*15вт на 4ом при 12в питании,причем искажений такого уровня ты не получишь со своими говносхемами,а если на наушники,включив их через резисторы 100ом тем более
при питании 19в мощность 2*35вт чистого звука,в качестве бп ноутовская зарядка
 
Диод смещения и термокомпенсации на розовой картинке - Д223, кремниевый, падение 0,6- 0,8 вольта. А надо около полутора вольт на три связанных перехода б-Э, два кремния и один германий . Значит, тупо ставим ДВА диода Д223, один шунтируем переменником Ом на 100-200. Ток покоя можно мерить по падению на эмиттерном резисторе выходного германца. Но для этого нужно измерить милливольты и поделить на Омы. Не все справятся. _hm_
Гудение на выходе результат дурной схемы, чувствительной к пульсациям питания, плюс само питание , неизвестно какое. Стоит увеличить ток покоя и все жабы вылезают.
 
Последнее редактирование:
нет
Гудение на выходе результат дурной схемы
гудение это когда ставлю три диода д 223 и начинают закипать транзисторы
А по поводу макс мощности - то есть искажения появляются потому что питания мало ?
схема питается от лм 12 В

при питании 19в мощность
не проходит каптча..

вообщем так и не понял как этот каскад можно запустить без ОУ
Усилитель напряжения вообще читал нужен ВЧ транзистор... так что как то без него бы..
Желательно бы в эту схему сигнал подавать с катодного повторителя
 

Вложения

  • 2025-12-04_201800.jpg
    2025-12-04_201800.jpg
    33.5 KB · Просмотры: 42
вообщем так и не понял как этот каскад можно запустить без ОУ
Усилитель напряжения вообще читал нужен ВЧ транзистор... так что как то без него бы..
Желательно бы в эту схему сигнал подавать с катодного повторителя
Каскад работоспособен и без ОУ. Но дать на него сигнал от непонятного источника и что-то выслушивать в динамиках- так себе занятие. Один хер приборов нет, все на соплях и по понятиям.
 

Статистика форума

Темы
3,196
Сообщения
248,065
Пользователи
2,455
Новый пользователь
Станислав В..
Назад
Сверху Снизу