Германиевый каскад. Помощь и объяснения в разработке

...Один хер приборов нет, все на соплях и по понятиям.
Тема ради трепа. Есть стабильные, проверенные мощные схемы на германии. Бери и повторяй.
Но нет, надо чтобы "такой самый, но с перламутровыми пуговицами".
Ну и чтобы серьезно заниматься мощными германиевыми усилителями, надо иметь хотя бы среднюю подготовку, практику, и все нужные приборы.
 
на выходе тот же мизер
1 В с карты мало что ли?

все нужные приборы.
приборы есть нужно собрать из того что есть
было бы все готовое собрал бы с купленного
а я собираю с того что есть

вот такое я собрал путем экспериментов вроде играет а как настроить это все точно хз
 

Вложения

  • scale_1200 (1).jpg
    scale_1200 (1).jpg
    119.6 KB · Просмотры: 71
Так подучиться надо маленько. Всего лищь.
Тогда получится собрать.
приборы есть нужно собрать из того что есть
было бы все готовое собрал бы с купленного
а я собираю с того что есть
И что, абсолютно невозможно прикупить несколько деталек?
А если бы ни одной не было?
Что за бред?
 
Последнее редактирование:
абсолютно я живу в зоне боевых.Так что только с того что есть.

объясните чем отличаются тут генераторы тока?
В левой схеме диоды какие то последовательно а в правой просто повторитель
С низу тоже не понятно в базе просто стабилитрон потом просто два диода
а справа обычный источник тока на 2 транз
2025-12-05_020021.jpg

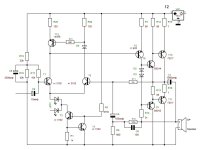
Собрал это чудо в итоге.Абсолютно никаких шумов.
Динамика хорошая.Бас хороший.Но ВЧ не хватает. И усиление ну немного больше чем с аудиокарты. Как увеличить КУ?
Кстати искажений нет на любой громкости.
Мне нравится.Выставил ток чуть ниже чем гудело.
Сейчас тишина. Транзисторы очень горячие оба. На выходе ровно половина питания.
Транзисторы другие стоят по входу не германиевые а кремниевые.
Усилитель тока ГТ 403 поставил.
Ну этот звук намного лучше чем все что было раньше
Работает даже от 5 В бас выделяется прям.
А почему тут нет предвыходных транзисторов как в ранних схемах поставить их что будет?
Как можно еще улучшить эту схему?
как узнать какой ток на эмитере? я в оба поставил эмитера резисторы 0.22 ом
Меряю на них от 8 до 35 мили-вольт это от 5 вольт пит.
от 12в пит заноово выставлять?
11.jpg
V(милливольты) / 0.2 = I (миллиамперы)
ну я выбрал 10 \ 02 = 50 Ма получается
А 20 на 0.2 будет 100 ма
рекомендуют от 100 Ма
кстати что от 5 что от 12 держит ток.Вроде работает.
Выставил от 12 В 20 Мвольт.
что то ток стал расти когда стали теплые еле еле 23 стало.
На одном резюке 22 на другом 23.
выросло до 25 уже. Звучание мне нравится крутое.
По ходу надо радиаторы ставить или ток 50 мА ставить.
выставил на 15 Мили вольт стало еле теплые думаю так оставить . А какой это класс не А ?
Влияет ли подбор усилителя тока на сам характер звука?
с гт402 жирнее стало
а резистор 2к эмитер база для чего он нужен ? отпаял и играет

москва в зоне боевых?)))
Так какой собран и играет - тот, что в сообщении 96, или тот, что в сообщении 100?
Или в следующем будет новая "собранная" схема?
в 100. пробовал даже лампу притулить везде хоть и играло но на звук не провлияло- отказался. Поставил вместо 50к справа =100к стало громче.
Поставил в усил напряж кондер 100 пф а в базу его сигнал через 300 ом сделал. Так же дифы вместо общего резюка поставил светодиод +резистор подобрав его чтоб не было перекоса половины питания
позже второй канал соберу.
странно что смещение для германия а я поставил кремний и играет. Если б было не правильно то и не было бы питания половины если не верное смещение?
photo_2025-12-05_09-49-33.jpg

а в эту схему можно добавить еще ПОС с выхода после кондера ?

перепахивать схему
так?)
2025-11-05_203122.jpg

Схема в классе А
А худ так же будет звучать может худ лучше? Или одно и тоже будет по звуку?

Так может начать с радиаторов и с НОРМАЛЬНОГО ТОКА?
подключил динамик 5гдш-3 оно и так хорошо играет звучание мягкое. ВЧ не искажается как в прошлых схемах.
0186914.jpg.d539e45da42d6fce772b3da53073bf28.jpg
вся обвеска иная
да по моему одно и тоже. Разница даже и лучше - дифкаскад и источник тока вместо вольдобавки

который нужен мощный, вполоть до П605 для раскачки П605
гт402 думаю справляется с раскачкой.Я его поставил.
Так я и не понял а куда делись предкаскады как в моей схеме s9014 s9012 почему тут сразу на мощные подается?
Можно ли присобачить обратно те транзисторы?

не вижу я косяков.Наоборот тут даже неивертирующее включение что еще лучше на звук оказывается

вот такое получилось сейчас
в базу 402 сигнал через 300 ом подается забыл нарис


Именно такой способ раскачки выходных транзисторов , от драйвера с приличным током, низкоомной обвеской выходных транзисторов обеспечивает их безопасную работу в широкой полосе без сквозного тока . Но это мое личное неправильное мнение "делитанта".
напоминает схему БП где можно было бы просто на базу подавать но нет там еще стоит мелкий кт 315. Так и тут так же просто меньше требовалось бы для раскачивания

слушаю уже 3 часа. Транзисторы как были еле теплые так и остались. Ток как был одинаковый так и остался ну может 02-05 прыгает. Ничего пока не пробило.

Успеете увидеть и ужаснуться
Хаха я уже успел ужаснуться когда диод отвалился и загудело а транзисторы стали кипяток.Но не сдохли)

почему лишний во всех схемах в эмитера резистор ставится для выравнивания токов из за разной КУ транзисторов а у меня они не 1 в 1
47 ом ? не большой ли ток туда пойдет я ж без радиатора буду слушать печка как у худа с килограммовым радиатором не будет стоять.
2025-12-05_105635.jpg2025-12-06_064839.jpg
попробую поставить 56 Ом. Потом проверю настрою сравню отпишу)
Верхний транзистор 1 ом надо ставить на встречу выходу. Кажется там он стоять должен.Во всех схемах так смотрю.

Жалуйтесь.Выставил напряжения относительно минуса при выкл звуке. Пока экспортировал картинку ток до 22 мв вырос...короче выставил на 15. Оно на любом токе подхрипывает на малой громкости при чем очень тихой а я так ничего не слушаю.

R1 R9 не могут быть одинаковыми
почему вы не написали тут это и там почему не догадался никто https://ldsound.club/threads/tranzistornye-usiliteli-dlja-naushnikov-v-klasse-a.1125/https://ldsound.club/threads/tranzistornye-usiliteli-dlja-naushnikov-v-klasse-a.1125/
С его это они не могут быть одинаковыми ? Я резисторы подбирал в точности до сотой

И там точно не 10 килоом должно быть, а 50-100
478057629__605_3.jpg.3cc6d8ab8b2411c3a9b23d72e2c0bea2.jpg

а для понимания смысла и как что делается от задачи.
делается с источниками тока а не с резисторами . У меня он что в усилителе напряжения что в усилителе тока стоит в дифкаскаде
b92818d50218985fb4ff76e0652c5a7f.jpg

почему вы не написали тут это и там почему не догадался никто https://ldsound.club/threads/tranzistornye-usiliteli-dlja-naushnikov-v-klasse-a.1125/https://ldsound.club/threads/tranzistornye-usiliteli-dlja-naushnikov-v-klasse-a.1125/
С чего это они не могут быть одинаковыми ? Я резисторы подбирал в точности до сотой
 
И в догонку выше картинки я так и не получил понятный ответ почему нельзя поставитьтранзисторы в пред каскады как тут
JLH-2005-AMP-коррекция.gif

И радиатор с батарею отопления...
Лол я собираю унч для наушников а не для АС
Я подключил сейчас динамик в корпусе орет ппц как громко. Зачем мне это надо у меня для унч есть ТДА 7293
Этот будет уши качать и при 75 мА отлично работает громко качественнно играет
Худ я собирал уже кт 805 на выход а на раскачку был кт 807
Охлаждение можно поставить куллер с проца радиатор
 
Последнее редактирование модератором:
А - ЗАЧЕМ параллельный выход в ТОЙ схеме?
Да и НЕпонятки, а ЗАЧЕМ на наУХники применять выход УСя на П214?
Что, планируется ПАРАЛЛЕЛЬНО десяток нуУХников запустить ?
И на какие УХи оные нацеплять....
Стока слУХателей в 1 месте, и все в наУХниках?

Думаю, что выход на 402+404 будет самым ТО.
И по параметрам раз в 10 лудче будет
 
А - ЗАЧЕМ параллельный выход в ТОЙ схеме?
Да и НЕпонятки, а ЗАЧЕМ на наУХники применять выход УСя на П214?
Что, планируется ПАРАЛЛЕЛЬНО десяток нуУХников запустить ?
И на какие УХи оные нацеплять....
Стока слУХателей в 1 месте, и все в наУХниках?

Думаю, что выход на 402+404 будет самым ТО.
И по параметрам раз в 10 лудче будет
Тем более, что схему давно тому назад сочинил достойный человек, за тебя продумал , всех усилий нужно - не выпендривайся, спаяй без отсебятины и слушай.
 

Вложения

  • f.1976-04.061.jpg
    f.1976-04.061.jpg
    481.2 KB · Просмотры: 82
Тёзка Бокарёв, несмотря на Ваш авторитет и опыт, позволю себе НЕсогласиться.
Полевой транзистор на входе там не нужен, скорее вреден.
Это в текущих современных условиях топикстартёра.
И термодиод было бы совсем не плохо заменить на термотранзистор.
А вообще то, по вопросу ТС, совсем не надо далеко ходить, ему вроде как совсем не надо 0,0000....%
ТакичО пущай соберёт ОТРАБОТАННУЮ схемку Беслика.
Ей и разводку перчатки в тырнете запросто можно найти.
И КаК раз соответствует его номенклатуре транзисторов, описанных в его начале.
 

Вложения

  • УНЧ Беслик_наушники.JPG
    УНЧ Беслик_наушники.JPG
    119 KB · Просмотры: 68
очередное гавно,зачем мп26 на выходе? когда есть 402\404,в первых каскадах гт311И гт308В будут лучше
 
Не хотел возващаться в мутную тему....
Можно и без полевика на входе, если уж совсем денег нет на булку\бутылку.
И для установку на входе 402\404 транзисторы - тоже всё придумано и спаяно\отлажено.
Просто надо перестать ковырять в носу и сесть с паяльником за стол.
 

Вложения

  • 1.png
    1.png
    110 KB · Просмотры: 66
  • f.1971-11.019.jpg
    f.1971-11.019.jpg
    340.8 KB · Просмотры: 70
Гавно, не гавно, а по чьему то феншую!!!
МП26 в общем то немногим уступают ГТшкам.
Но в общем плане ДА, комплементарная пара 402+404 много лучше квази.
А мелочь пузатую ГТ, лучше КТ 3102\3107 заменить.
НО, в общем то, всё и так работать будет.
********
В начале 80х годов я что то подобное паял.
Схемку ТОГДАШНЮЮ, рукописную, приложу
Всего то немногим более 40 лет прошло....
 

Вложения

  • IMG_20230726_200516.JPG
    IMG_20230726_200516.JPG
    241.2 KB · Просмотры: 64
ГТ404/ГТ402 лучше любой кремниевой пары в выходном двухтактном каскаде.
Они намного лучше перекючаются. Резкой ступеньки не будет даже при нулевом сиещении.
Полевик на входе - квадратичная характеристика - очень быстрый спад гармоник, вторая доминирующая.
Зачем нищебродствовать, что, влом купить десяток КП103Е, или их аналогов?
Хорошая минималистская схема. Только надо добавить "антишороховый","обрывный" мегомный резистор с затвора на землю.
 
ГТ404/ГТ402 лучше любой кремниевой пары
фт=1М. Это значит, что при весьма типичном Н21э в 100 раз этот мегагерц делим на Н21э 100 и получаем 10 кГц. Какое там переключение? Уже с 10 кГц это не транзистор, а снаряд для рогатки.
Говно с низкой крутизной и высокими искажениями. 302, 303 и 307 гораздо лучше.
 
Тем более, что схему давно тому назад сочинил достойный человек, за тебя продумал , всех усилий нужно - не выпендривайся, спаяй без отсебятины и слушай.
Схема нормуль! В книге синьора Борисова была тоже приведена. Есть поговорка на такую "Семь раз отмерь, мотом отрежь": "Пока семь раз будешь мерить, то-нибудь другой уже отрежет! Главное, искажений не бояться
 
ГТ404/ГТ402 лучше любой кремниевой пары в выходном двухтактном каскаде.
Они намного лучше перекючаются. Резкой ступеньки не будет даже при нулевом сиещении.
Полевик на входе - квадратичная характеристика - очень быстрый спад гармоник, вторая доминирующая.
Зачем нищебродствовать, что, влом купить десяток КП103Е, или их аналогов?
Хорошая минималистская схема. Только надо добавить "антишороховый","обрывный" мегомный резистор с затвора на землю.
Опередили, летел насовать недругам за клевету на джифеты. А зря клевещут. Практически лампа на входе, с похожим спектром, особенно если режим выбрать. И обвески входной, как видите- нет от слова ваще. Схемки Крылова все высокоомные. А потому что пьезо звукосниматель работал источником звука. Не смартфон занюханный.
 
Гавно, не гавно, а по чьему то феншую!!!
МП26 в общем то немногим уступают ГТшкам.
Но в общем плане ДА, комплементарная пара 402+404 много лучше квази.
А мелочь пузатую ГТ, лучше КТ 3102\3107 заменить.
НО, в общем то, всё и так работать будет.
********
В начале 80х годов я что то подобное паял.
Схемку ТОГДАШНЮЮ, рукописную, приложу
Всего то немногим более 40 лет прошло....
Два выходных транзистора одним диодом приоткрыть....Как бы так возразить, чтобы не прилетело....
А может, афтыр сам догадается.
 
на вход джифет 2SK170 у него крутизна 22ма/в или кт3102Е
в ун кремний 3107к,л или импорт с большой бэтой,на выход 402\404
 
Последнее редактирование:
не выпендривайся, спаяй без отсебятины
1766257079006.png

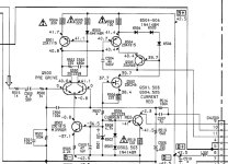
Крылов, значит.
На удивление, схема спроектирована верно. 76-й год, тогда лучшего не было, а вот все его возможности реализованы.
С Д310 ток покоя ВК автоматически стал 4 мА - в норме тогдашней моды. Грамотность проектирования, в частности, заключается в подборе высокоомной нагрузки для низкочастотного однокаскадного ВК с таким мизерным током.

1766257221922.png

Спад 1 дБ на частоте 40 кгц.

1766257455321.png

Зелёным и жёлтым - ток баз ВК. Подъём тока означает падение беты транзистора - с 1 кГц. Так работает ООС: она увеличивает ток в базы ВК для компенсации спада беты. Это априори значит, что фантастики ждать не следует.

1766258124254.png

Усилитель может дать под клип до 10 В амплитудного на выход. Не будем пугать фаперов и выберем 8 В из них.

1766258259125.png


Токи баз ВК. Вы всё ещё верите в чудотворное переключение германиевых приборов? Тогда мы идём к вам.

Дело ещё и в том, что симулятору ровно на то, что вы там симулите. Задач спецом обгавнякать усилитель перед ним не стоит. Ему дали параметры моделей транзисторов, схему их включения, а он считает, какие кривульки в данной схеме дадут такие параметры. Думать, насколько схема и транзисторы адекватны поставленной цели и интерпретировать, что к чему и почему - задача человека.

1766258652840.png

Можно сказать, что Кг Крыловым указан правильно: для 1 кГц вполне может быть 1%. Тогда и этому были рады.

А вот то, что Крылов этот 1% замерил, означает доступ к соотв. аппаратуре - генератору и искажометру, которые, по тем годам, были дивом дивным и чудом чудным.
 

Вложения

Последнее редактирование модератором:
у кого много лишних 402/404 можно так схему поменять:
1766260207449.png
 

Вложения

поставь 2SK170 и кт3107К,Л и будут искажения 0,1%
у кого много лишних 402/404 можно так схему поменять:
питание 22в на куя ? 12в с головой,и поставить гт311и+гт308г в предвыход,еще вариант поставить ОК на гт308Г перед ВК на паре 402\404
 

Вложения

  • 1766260207449.png
    1766260207449.png
    33.4 KB · Просмотры: 33
Последнее редактирование:
Последнее редактирование модератором:
НЕУЛО а ну посмотри петлевое у моего из 113 поста и твоего))))) сдуется твой как минимум на 15дб а у меня на 1 транзистор меньше!!!
только не махлюй)))
динамическая нагрузка рулит
 
Ага, выметены сорокавольтовые, остальные поштучно, и (или) бэушные.
там вторая пара 402\404 и нах не нужна только замедляет схему,ставим ОК на быстром п609а а кто не брезгует 2N5401
если уж ставить две пары то в параллельник
 
Крылов, значит.
крылов курит против этого.Особенно когда еще лампа на входе.Звук супер.Еще не доделал весь комплекс.Но сам унч прилагаю.Можно поторить.Радиаторы нужны.
Для ушей или маленьких широкополсников самое смак.
Возможно vt1 vt11 поменять местами..пока не понятно влияет ли они на характер звука
 

Вложения

  • 2025-12-21_001940.jpg
    2025-12-21_001940.jpg
    110.1 KB · Просмотры: 50
Последнее редактирование:

Статистика форума

Темы
3,196
Сообщения
248,065
Пользователи
2,455
Новый пользователь
Станислав В..
Назад
Сверху Снизу