Германиевые УНЧ

Пришел киношный ломо 34 уз Ох уже эти п201 б
Мощные какие, ещё на плате п 701а кремний стоит вместе с п605 аПосмотреть вложение 81125

В ломо можно вместо выключателей
Нч вч поставить переменники?
Стрелочки на схеме это про другое
Схема фабрично откорректирована где то до выходного каскада два мощных кремния и один п605а
И теперь у меня ещё непонятно от селектора или от темброблока идёт красным обмотан провод он видимо где-то он на массу что ли шёл, в общем он оторван.
Так и не смог пока включить усилитель ибо один предохранитель сгоревший
 

Вложения

  • IMG_20231223_114417.jpg
    IMG_20231223_114417.jpg
    523.1 KB · Просмотры: 152
  • IMG_20231223_114839.jpg
    IMG_20231223_114839.jpg
    365.7 KB · Просмотры: 112
один предохранитель сгоревший
Проверьте выходной транзистор П210 в плече.
Сигнал можно подавать на вход основной платы УМ, минуя пред (R1,C1,ПП1-база П416Б).
 
Последнее редактирование:
По мануалу- П210Б (у меня так)-201 слабоваты по току и могут гореть.
 
Последнее редактирование:
На радиаторах справа...
 
да, ХОРОШАЯ тема, познавательная !!!
Особо в начале чел всё подробно расписал.
И упомянывалось, что много ТАК делали - на ''одинаковых тройках транзисторов''. И про схемы из ГДР ...

Так вот вопрос - а чем ЛУЧШЕ или ХУЖЕ такая схема с ''фазорасщепителем'' вместо традиционых схем с ''раскачивателем'' на термокомпенсацию ?

Если ''расщепитель'' будет достаточно мощным - П605, то по идее (я ошибаюсь или нет ?) он может раскачать выходные П215 причём с ВЧ частотами, и того ''насильственно'' выдать хорошее общее качество всего ВК.
И того вопрос - что ЛУЧШЕ в предВК - пара гт402-404 или одинокий П605 ?
Это вопрос - и по выходной мощности и по искажениям и по термостабильности
А как бонус - для П605, если он в преде стоит, по идее НЕ надо радиатор не такую уж он там мощу выделяет раскачивая пару П215.
Или я не прав ?
 
По мануалу- П210Б (у меня так)-201 слабоваты по току и могут гореть.
Нет, вру у меня п210б ВК17033317871756961151436572351587.jpg

Четыре колодки под предохранители стояло два предохранителя, но один с испарившимся волоском.
Уже не помню, как стояли предохранители - два внизу или с правой стороны два.

На радиаторах справа...
Да это то понятно, что выходной каскад на радиаторах.
А вот куда провод шёл медный в красной оплётке непонятно от чего он оторвался просто к шасси был прикреплен?

Проверьте выходной транзистор П210 в плече.
Сигнал можно подавать на вход основной платы УМ, минуя пред (R1,C1,ПП1-база П416Б).
Пред мне нужен с эквализацией я ж из него хайфай не собирался делать.
Причём мне пред нужен с крутилками, а не с этими тумблерами ( гитарные блогеры блогеры называют их туда судашечка, а еще теребонька))))

Нашёл по-моему куда у меня идут провода они просто были припаяны на нижнюю часть корпуса
Оказывается два провода у меня оборваны красный и белыйIMG_20231223_160937.jpg17033334411428894493351561831105.jpg
Вот в корпусе капля припоя причём она в отверстии, то есть всё отверстие залито огромной каплей, она с другой стороны покрашена и изнутри тоже и зачищеное от краски место видимо два провода туда паялись

Посмотреть вложение 81165этого тоже в схеме нет но у меня фабрично вот так
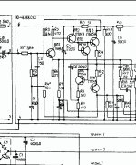
Вот нашёл вот нашёл схему моего варианта ломо 6у34. что тут делают два мощных кремниевых транзистора п701a на 2 х выводах п605а?
Какая функция их в схеме?
IMG_20231224_192153.jpgIMG_20231224_192111.jpg
 

Вложения

  • IMG_20231223_155523.jpg
    IMG_20231223_155523.jpg
    537.3 KB · Просмотры: 162
Это сам себе усилитель, который работает на фазоделительный трансформатор.
 
Мастер сказал что красный провод там два сигнальных в оплётке получается их надо запаять на потенциометр громкости и на землю а так включаешь полная тишина
По крайней мере я с мастером правильно поставил предохранители на 220 в нужное гнёзда

Не знаю нет сигнала полная тишина наверное выходной каскад спаленный на красном проводе между землёй и одной жилой идёт как бы разряд конденсатора -0,9 до- 0,5 Вольт дальше не стал.
Причём постоянно показывает минусовое вне зависимости от расположения щупов
IMG_20231224_213519.jpg

На выходном трансформаторе выводы двух транзисторов выходного каскада шесть клемм - верхние три и нижние три. между каждыми выводами каждого транзистора просто идёт полная прозвонка.
IMG_20231224_220422.jpg
 
Вот нашёл вот нашёл схему моего варианта ломо 6у34. что тут делают два мощных кремниевых транзистора п701a на 2 х выводах п605а?
Какая функция их в схеме?
Посмотреть вложение 81310Посмотреть вложение 81311
Первый каскад усиления напряжения выполнен на П416, второй каскад усиления напряжения выполнен на верхнем П701,который нагружен на вольтдобавку в виде R8+R9+C5. Далее выходной двухтактный повторитель на транзисторах разной проводимости - сверху П605, внизу П701. Б-Э переходы МП41 используются в качестве диодов смещения выходного каскада. Напряжение обратной связи подаётся в эмиттер первого транзистора - классический тосник...
 
В итоге не понимаю у меня выходной каскад спаленный или нет? что-то копали, что-то отключили и висит вот провод частично подключенный к основной громкости, частично нет. что там, как разбираться не знаю. на плату приходит между двумя проводами 8 вольт
Выход на динамик 0,08 вольт ну и поскольку в динамике полная тишина ну значит всё - выходной каскад спален видимо

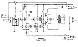
Гитарник 5 Вт 8 ом схема кремний и германий
Прямым перетыком тип 41 на гт 404 можно?
 

Вложения

  • 7-100R_1.jpg
    7-100R_1.jpg
    59.7 KB · Просмотры: 151
  • 2 (1).jpg
    2 (1).jpg
    140.5 KB · Просмотры: 177
Последнее редактирование:
На выходном трансформаторе выводы двух транзисторов выходного каскада шесть клемм - верхние три и нижние три. между каждыми выводами каждого транзистора просто идёт полная прозвонка.
Нужно отпаивать выводы транзисторов (запоминать, зарисовывать или сфотать) и проверять переходы.
В схеме Б-Э замыкаются обмотками транса с небольшим сопротивлением. У П210 большой ток утечки.

Прямым перетыком тип 41 на гт 404 можно
ТИп- мощный кремний, 404 -средней мощности германий.
 
Сейчас рассмотрел - 9 вольт питания, пойдёт. Но нужно внести изменения в цепь смещения - поставить германиевый диод (или Б-Э маломощного германиевого транзистора. Возможно, увеличить верхний резистор R10. Обратите внимание на правильную распиновку транзисторов.
Вы можете использовать кремний средней мощности- КТ815,817,BD139...
 
Последнее редактирование:
Сейчас рассмотрел - 9 вольт питания, пойдёт. Но нужно внести изменения в цепь смещения - поставить германиевый диод (или Б-Э маломощного германиевого транзистора. Возможно, увеличить верхний резистор R10. Обратите внимание на правильную распиновку транзисторов.
Вы можете использовать кремний средней мощности- КТ815,817,BD139...
Если много настроек то сам не смогу в оригинале схема очень громкая на 8 ом 5 Вт, с перегрузом по входу при повышении ручки громкости и с линейным выходом то есть усилитель можно использовать как преамп.
Питание некритичное если можно делать на 12 и выше поднять мощность на ну наверное там вообще заново спроектировать всё на выход если по две штуки п605а я был бы только рад
 
Последнее редактирование:
По схеме Н-П-Н транзисторы-придётся переворачивать полярность питания и электролитов и изменить смещение.
Да блин я забыл про проводимость

А какой нибудь Урал авто красиво грузит по входу с гитары.
Можно ли сделать линейный выход найти резистор который отвечает за усилениеи им обваливать АЧХ?
Просто вкусный дисторшн на Германии получается
 
не могу понять зачем говнять германиевый усилитель, когда можно сделать ламповый, который лучший по звуку? бег на месте :)
 
Линейный вход у Урала. можно найти на регуляторе громкости (или на плате первый транзистор УМ. Выход у него на ГТ403).
 
Последнее редактирование:
Линейный вход у Урала. можно найти на регуляторе громкости (или на плате первый транзистор УМ. Выход у него на ГТ403)
Урал авто 1 да, но он развандален, Урал авто-2 уже подпаян на громкости вход
К динамику его включать бесполезно - там 2 Вт на 16 ом схема а вот лепить с него дисторошн - очень очень интересно

не могу понять зачем говнять германиевый усилитель, когда можно сделать ламповый, который лучший по звуку? бег на месте :)
Наверное не музыканту не понять - зачем пол Маккартни на кастрюлях альбом записал? а вот человек творческий - что хочу то и творю11037095.jpg
 
не могу понять зачем говнять германиевый усилитель, когда можно сделать ламповый, который лучший по звуку? бег на месте :)
Не страшны дурные вести —
Мы в ответ бежим на месте,
В выигрыше даже начинающий.
Красота! Среди бегущих
Первых нет и отстающих —
Бег на месте общепримиряющий!
 
не могу понять зачем говнять германиевый усилитель, когда можно сделать ламповый, который лучший по звуку? бег на месте :)
Можно и ламповый сделать совсем никакой, притом по всем правилам лампового жанра, и германиевый можно сделать лучше среднего лампового.
Все зависит от кривизны рук и извилин.
 
А причём тут лампа? тема про германиевые УНЧ.
Ламповых есть, штук 5-7 припомнил
 
Когда я вижу такие цифры, меня оторопь берёт.
Это же секс в водолазных скафандрах, стоя в гамаке.
Та же самая 6Н23П работала в селекторах каналов телевизоров до сотен мегагерц. И линейность на порядок выше. В чём прикол?
 
Когда я вижу такие цифры, меня оторопь берёт.
Это же секс в водолазных скафандрах, стоя в гамаке.
Та же самая 6Н23П работала в селекторах каналов телевизоров до сотен мегагерц. И линейность на порядок выше. В чём прикол?
и сколько ватт на выходе выдаст замечательная со всех сторон 6н23п? ах, она же не выходная, айайай. чтож делать то? гт311/329 тоже работали в селекторах каналов на сотнях мегагерц, а кт372 работал на гиагерцах. и что и что?
 
А причём тут лампа? тема про германиевые УНЧ.
Ламповых есть, штук 5-7 припомнил
назовите хотя бы один германиевый усилитель ,который переиграет ламповый ?
 
назовите хотя бы один германиевый усилитель ,который переиграет ламповый ?
Хотя бы портативный(на батарейках ) на природе (лес ,поляна ,поле...и т.д.) где нет электричества. :)
Германиевый может играть даже от 2-3 Вольт ,а ламповому сколько треба ;)
 
Dшка на поляне будет гораздее, особенно если поляну накрыть!_kefir
 
Хотя бы портативный(на батарейках ) на природе (лес ,поляна ,поле...и т.д.) где нет электричества. :)
Германиевый может играть даже от 2-3 Вольт ,а ламповому сколько треба ;)
Вот такой купите
Быстро, дёшево, качественно. И ничего из этих трёх вычёркивать не надо.
 

Статистика форума

Темы
3,302
Сообщения
262,881
Пользователи
2,544
Новый пользователь
vlad'mir
Назад
Сверху Снизу