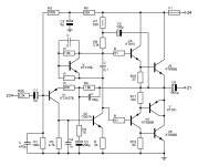
Германиевые УНЧ

Толку то шунтировать 0,5 или 1 Ом....
как раз толк есть на 10кгц у этого кондера 0,019ом,только обязательно низкоимпедансный 470...820мкф,что на материнках и видеокартах
а именно на вч ступеньку оос плохо правит
 
Вчера услышал, что есть усилитель с выходными транзисторами МП42 в количестве 200 шт на канал.
Посмотреть вложение 93168
Правда есть такой усилитель?
Вполне возможно, вот например 92 транзистора 2Т808А. Это 120 В, 920 А, 4600 Вт. Или если 2 канала брать по 23 транзистора в плечо максимальное будет 230 А, 1150 Вт в плечо. Если взять напряжение питания усилителя 100 В, ток покоя 0,55А на транзистор (12,65А на канал) можно получить 312,5 Вт на канал в классе А. Это чисто теоретически, без учета потерь.
31813293.jpg
 
еще не известно как оно играет)
 
На фото не усилитель, это толи блок стабилизатора или регулятора со старой военки 1978 года (дата транзисторов)
 
Нью-Мелодия от Ивана
 

Вложения

  • Нью-Мелодия от Ивана.jpg
    Нью-Мелодия от Ивана.jpg
    91.3 KB · Просмотры: 307
  • Высоцкий даже прав.jpg
    Высоцкий даже прав.jpg
    279.8 KB · Просмотры: 278
Последнее редактирование:
Полная схема у меня в голове Она взята от Лина От Иванова из журнала Радио Диод Баксандала взят тоже из Радио (там пытались улучшить пресловутый Аккорд ) Что то было подсмотрено на разных форумах Ставил я все транзисторы из серий П213-П217 Звук не меняется По поводу ВЧ - по моему как раз из-за транзисторов они "срезаются" до 14кГц А скорее даже ниже Из-за этого и появляется "мягкость" и нет цыканья После 5-7 часов прослушивания не капает на мозги Выходные конденсаторы я поставил 2х2200 mkF Больше емкость брать - это однозначно лишнее конкретно для таких УНЧ Своим ответом я всего лишь сказал человеку , что "ВАУ Эффекта" не будет Но делать этот УНЧ ради интереса можно Единственный момент когда ощутимо меняется звук - замена первого транзистора Я пробовал разные Оставил П28А Причем теоретически он должен был сгореть из-за высокого напряжения для него Но работает часами на даче и не выключается Этот усилитель хорош для людей , которые выросли на Аккорде Ностальгия Как то так На всякий пожарный - акустика у меня PHILIPS То ли 434 толи 484 Не помню уже
Ага. Когда впервые услышал звук Аккорда Моно , рижского, на этих 214 или 213-х с лопухом 4ГД 35 , ужаснулся , какая ж это была тухлятина после прозрачного и живого звука лампового усилителя вертушки Молодежный.
 
как раз толк есть на 10кгц у этого кондера 0,019ом,только обязательно низкоимпедансный 470...820мкф,что на материнках и видеокартах
а именно на вч ступеньку оос плохо правит
Да, я НЕ ПРАВ.
Сейчас табл посмотрел и подумал.
Оптимально шунтировать ТАНТАЛОМ (он как раз ВЧ''подчёркивает'') 100 МКФ.
**********
Юрий Робертович, что то мне ТА схема подозрительна....
Последовательно с МОЩНЫМ транзистором стоит какая то вшивота...
Да и вообще - куцевата схемка как то....
 

Вложения

  • !табл ёмкостных сопротивлений.JPG
    !табл ёмкостных сопротивлений.JPG
    178.8 KB · Просмотры: 126
Оптимально шунтировать ТАНТАЛОМ
возьми от материнок твердлтельные кондеры что в питании проца стоят и не надо никакого тантала,главное малое сопротивление что бы было и емкость 500,,,1000мкф
 
СМД не феншуйные, я их толком то и не разгляжу. И моими ''кривыми'' ноне ручками толком НЕ припаяю....
А тантала целый кулёк лежит.
Выводы толстые, перегрева не боится....

А за идею - спасибо!!!
 
там не смд,обычные выводы,материнки 10лет давности,копейки на запчасти,главное лучше твердотельные,хотя и электролиты пойдут(с крестиком)
 
так через баксандалла не очень много течет,еще и 100ом параллельно стоит
 
так через баксандалла не очень много течет,еще и 100ом параллельно стоит
Ну незнаю.....
Может он там в виде "предохранителя" стоит ? На выгорание ?
Вообще странная схема - интуитивно чую, что там что то не так....
Или ''прикол'' или ''слепила из того что было''

Я, вообще то, прикодлы люблю.
Но вот этого, схемного, ну не понял....

Вот сегодня схему видел - фазоинвертерный транзистор и пара Дарлингтонов на выход. 0,03% искажений.
А ведь могли бы и фазовращатель тоже сделать Дарлингтоном - искажения ещё уменьшились бы.
Это я к тому, что КВАЗИ, если он доведённый, работает нет хуже комплементаров.
 
Папу похоронили 5 апреля искал другие вещи нашёл видимо у брата с практики в механическом институте.
К сожалению всего две штуки и годы производства кардинально разные
p.s.
Блин по размеру мог бы догадаться что это кремний
 

Вложения

  • IMG_20240407_203715.jpg
    IMG_20240407_203715.jpg
    568.8 KB · Просмотры: 203
  • IMG_20240407_203723.jpg
    IMG_20240407_203723.jpg
    466.7 KB · Просмотры: 201
Папу похоронили 5 апреля искал другие вещи нашёл видимо у брата с практики в механическом институте.
К сожалению всего две штуки и годы производства кардинально разные
p.s.
Блин по размеру мог бы догадаться что это кремний
Транзисторы с приемкой , ромбик. Отличные, не выбрасывайте, пригодятся.
 
супер транзисторы!
 
Транзисторы с приемкой , ромбик. Отличные, не выбрасывайте,
Приёмка с ромбиком ни о чём таком не говорит. В своё время время много через меня прошло транзисторов с ромбиками, 2Т и прочими "ОС". Все без исключения нужно проверять!
2Т908 из коробки примерно четверть при проверке совецким тестером типа Ц43... показывают сопротивление К-Э в районе сотен Ом.
 
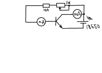
бэтту померять надо B=Iк/Iб
 

Вложения

  • измерение бэтты.png
    измерение бэтты.png
    8.3 KB · Просмотры: 107
Приёмка с ромбиком ни о чём таком не говорит. В своё время время много через меня прошло транзисторов с ромбиками, 2Т и прочими "ОС". Все без исключения нужно проверять!
2Т908 из коробки примерно четверть при проверке совецким тестером типа Ц43... показывают сопротивление К-Э в районе сотен Ом.
Часто попадалась отбраковка по подобным транзисторам. Притом на непаянных.
А мерять надо. Среди них могут попасться просто шикарные.
 
Приёмка с ромбиком ни о чём таком не говорит. В своё время время много через меня прошло транзисторов с ромбиками, 2Т и прочими "ОС". Все без исключения нужно проверять!
2Т908 из коробки примерно четверть при проверке совецким тестером типа Ц43... показывают сопротивление К-Э в районе сотен Ом.
Ахренеть....Все, бегу с тестером к коробке с транзюками, где там эти самые 908-е?
Ждите чуток.....
Отбой. Все 908-е как огурцы, звонятся исключительно в дозволенном направлении.
Попался уродец кт803, у него к-Э звонился. Но по причине пробитого б-Э
Остальные скучно исправные.
 
Последнее редактирование:
Папу похоронили 5 апреля искал другие вещи нашёл видимо у брата с практики в механическом институте.
К сожалению всего две штуки и годы производства кардинально разные
p.s.
Блин по размеру мог бы догадаться что это кремний
Годы не кардинально разные.
По размеру ГТ806 точно такие же.
 
могут попасться просто шикарные.
Шикарные я сразу прятал в карман)) Кстати говоря замена в Одиссее 001 выходных на 2Т908 заметно улучшает звук.
Ахренеть....Все, бегу с тестером к коробке с транзюками
Как-то нашёл магазинчик торгующий видимо остатками производства, цены у них были просто смешные)) 2Т908 продавали по 7 руб. за штуку, купил у них 100 шт. с целью спекуляции, но когда проверил несколько коробок, то оказалось что из коробки 8 шт. из 10 "показометр" показал сопротивление К-Э от 50 до 300 Ом. Совесть не позволила продавать такое г...но.
 
Смысл мерять некондицию?
Самые шикарные из круглокорпусных кремниевых были у КТ903Б. Этих кучу перемерял.
КТ908, круглокорпусных КТ808 и КТ803 всегда было мало. Или попадалась некондиция, или единичные, или дорого.
 
2т903б были не менее 150 по бете, даже и не проверял потом, а зачем?
 
Смысл мерять некондицию?
Самые шикарные из круглокорпусных кремниевых были у КТ903Б. Этих кучу перемерял.
КТ908, круглокорпусных КТ808 и КТ803 всегда было мало. Или попадалась некондиция, или единичные, или дорого.
Да, 903-е единственные на прилавке секции радиотоваров , другие мощные были только в журнале , в справочном листке или в статьях про новые полупроводники . Читать-да, купить-нет. Через телеателье добывал КТ805Б в круглом корпусе. Пластика еще не придумали.
Выручали комиссионки, там были наборы за копейки, всякий полезный радиохлам, мешок за пятерку , два за десятку.
 

Статистика форума

Темы
3,304
Сообщения
263,103
Пользователи
2,544
Новый пользователь
vlad'mir
Назад
Сверху Снизу