Германиевые УНЧ

В какие схемы по проводимости транзисторов и по шине пиьания подходит преамп от Риги 104?
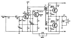
Унч лён б, или комбик эскорт подойдёт?Посмотреть вложение 94056
УНЧ -п преамп Риги 104
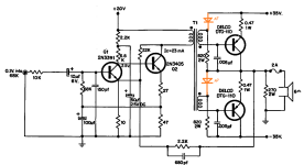
Ниже схема эксорта
Посмотреть вложение 94057
У Риги общий (-)-плюсовое питание.
 
У Риги общий (-)-плюсовое питание.
Я всё равно ничего не понял куда подойдёт преамп таки?

Не получится ничего- почтой отправьте на изучение и перевоспитание. Только дорожки просьба не вспахивать.
R53 25 ом уменьшил на 16 ом
Снова пошёл завал а резистор при выпаивании разломился.
Увеличивать р-53 для уменьшения чувствительности и наводок нечем
Либо спаять два по 16 ом вместе последовательно

Не получится ничего- почтой отправьте на изучение и перевоспитание. Только дорожки просьба не вспахивать.
Да сложная больно уж схема.
Тем более надо цеплять мощный выход с гитарного процессора и проверять идёт ли перегруз

R53 Я сделал составной резистор два по 16 ом и стало всё чисто ну в принципе разница небольшая 25 32 Ома, Но от импульсного блока питания нету низких частот картон идёт на минималках в минусах
А мне надо-то вообще не Бумбокс далеко совсем чуть-чуть чисто поджазовому
 
Хорошая схема для Аккорда, вых п213-п215
 

Вложения

  • Астра-207_.jpg
    Астра-207_.jpg
    238.2 KB · Просмотры: 211
Все что дядя Олег пишет, я прошел, выводы сделал. И работает лучше всего самый простой вариант- балластный резистор по питанию. С ним нужен запас по вольтажу и отдельный радиатор для гасилки. Зато надежно и просто. Бросков по питанию нет, банку повесить и жить спокойно.
А второй супервариант- нижний транзистор взять P-латерал. Он сам себе источник тока и термокомпенсатор. С ним схема как вкопанная . Идея убавлять питание термозависимым стабилизатором была тоже. Подумал....и отказался.


Кстати, отменная идея уменьшать ток драйвера с ростом температуры радиатора. Вместо светодиода или стабилитрона ставим транзистор -термодатчик. Его на радиатор. И падение на нем управляет током драйвера. Просто и круто.

Но самое грустное не это. А то, что приехал знакомый и привез послушать собранный по схеме Минуэтика усилитель на Эксиконах и опере 544УД2 . И когда включили, я понял, что такое настоящее звучание. Остальное время сидели, слушали разные диски, все они звучали один лучше другого. Просто нет слов, какой звук. Для интереса глянул тестером среднее напряжение на клеммах. Сперва подумал. что тестер помер. Не колышется стрелка.
На пределе 6 вольт стрелка зашевелилась, 2 вольта в среднем , с забросом до 3. 0,5- 1 ватт в канале. А громкость приличная, колонки средней тупости, ну , 86-87 не выше.
С питанием два по 25 вольт выходная примерно 20-25 ватт на канал . И этой мощности хватило на оглушительную громкость. В общем, есть хорошая схема УНЧ и проще не найти.
Другое дело, латералы, да настоящие, да подобранные.....
Ох),не зря я свое время ,при копеечной пенсии не пожалел денег на к1058 и ж162,ох не зря .Обошлось 4200,10 пар .Да есть разброс но 6 пар сложились .Ваш АБ повторил тогда ,внук теперь слушает и радуется .Но(!)хочется германий .буду пробовать .Акустика самая простая--ОЯ 4гд28(два)+2гд38,катушка ,ну и там послушаю.. Есть задумка ,есть раритеты типа 1гд2 (на ВЧ),гд28 тоже пока хватает. Устал от "тяжолой акустики, возраст))
 
V7 лучше заменить на кт602б или 3102
а лучше такой выходной каскад прикрутить

Пипец, ухожу нафиг
ну какой смысл п214 менять на п213??? шило на мыло,менять так на гт703+705
или уже на гт806 или лучше гт806+кт908 и плечо на 908м резистором 100,,,,200ом с выхода по постоянке на минусовую шину приоткрыть
 

Вложения

  • парал.PNG
    парал.PNG
    134.5 KB · Просмотры: 246
Бросил возню с астрой 207 не хватает мощности подпаял сетевой провод ломо 34уз вытащил оттуда древнюю клеммную колодку, 17134404957907164881740534193087.jpgподпаял туда напрямую толстую медь накинул на динамик от комбика маршал 8 ом, воткнул его в открытый ящик от аккорда и в принципе всё хорошо но что-то подхрипывает по низам не на динамике а где-то в усилителе


у меня преамп на однополярном питании в диапазоне 12-24 вольтаПосмотреть вложение 91712Посмотреть вложение 91713


Я приделал его к УНЧ рации лён и всё работает от бп 12 вольт, во от
От БП 19 Вт сильно срет импульсникПосмотреть вложение 91715Посмотреть вложение 91716Посмотреть вложение 91717
И Этот преамп может на вход

Проблема в том, чтобы отсюда ещё выкинуть - тяжеловато весит
Выходной каскад совсем не грелся может радиаторы выкинуть запилить какие-нибудь лёгонькие простенькие?
Диодную сборку и большие конденсаторы заменить мне самому тяжело
IMG_20240418_155453.jpg
 
А германиевый звук даже в таком исполнении поинтересней tda 2030а
ну так сделай германий нормальный а не говно в кучу собирай
если у тебя и гитары такие как усилители ,то я не завидую тем иностранцам)))))
а насчет поинтереснее это сказка для лохов

где ты Д-класс увидел?глаза приоткрой это мостовой АВ(тда 7377)
тебе вот что надо,если искажалка нужна
можешь туда п215 поставить даже
железо любое,можно размером от двух спичечных коробков до кулака
50 вт.png

вот еще с оос
CIR13534S_0001.png
 
Надо что- коротнуть БК обоих этажей через 300 Ом и " врубить у сеть? "
Тут любой гитараст поймет, что схема неправильная.
там обмотка 1,4ом на ней смещение получается,ток 40ма при 120 витках ниочем в плане подмагничивания,даже хорошо

все одного поля ягоды в двух последних можно диодами стабить ток покоя
вот так диоды германий д7,д310 или ГЕтранзисторы в диодном включении
 

Вложения

  • CIR13534S_00012.png
    CIR13534S_00012.png
    93.3 KB · Просмотры: 140
Нормальная, рабочая схема:

Ссылку на исходник вроде бы давал раньше..:unsure:
 

Вложения

  • hybrid-germanium-amp-2012-3.gif
    hybrid-germanium-amp-2012-3.gif
    24.1 KB · Просмотры: 190
да и нет там подмагничивания так как обмотки в разные стороны включены
и чем она лучше моей второй?
первую я упрощенную дал чтобы чел не мучался к мостовой тда подцепил и все,,эта тда 100руб без обвеса и ток у нее 50ма на канал ,так что в А классе будет оставаться и выходное у нее очень низкое искажать даже без оос мало будет
если стерео не надо можно каналы тда запараллелить через резики 0,5...1ом еще лучше будет
 
Последнее редактирование:
да и нет там подмагничивания так как обмотки в разные стороны включены
и чем она лучше моей второй?
первую я упрощенную дал чтобы чел не мучался к мостовой тда подцепил и все,,эта тда 100руб без обвеса и ток у нее 50ма на канал ,так что в А классе будет оставаться и выходное у нее очень низкое искажать даже без оос мало будет
если стерео не надо можно каналы тда запараллелить через резики 0,5...1ом еще лучше будет
Нет дуболомных ёмкостей Б/Э как во 2 варианте.
И термостабильностью лучше.

Опасно структурными схемотехническими "идеями" засорять
"неокрепшие радиолюбительские умы".:)
Дескать дальше сами додумаете\доработаете.
Возьмётся пользователь спаять схемку, а она - в перегрев...транзисторы и сдохнут...
Кому жаловаться, с кого спросить?
 
Даже простые имп много хороших
 

Вложения

  • 001mk21rajz.jpg
    001mk21rajz.jpg
    264.5 KB · Просмотры: 176
  • 111.jpg
    111.jpg
    92 KB · Просмотры: 168
  • AD161-162.jpg
    AD161-162.jpg
    225.2 KB · Просмотры: 160
  • Uher-23-63-amp.gif
    Uher-23-63-amp.gif
    13.8 KB · Просмотры: 180
  • cv3-02.jpg
    cv3-02.jpg
    411.3 KB · Просмотры: 165
все хорошо,только где эти АД161\162 взять,тут 402\404г хрен найдешь в колличестве,чтобы запараллелить,,,,,так что с трансом для нашего положения самое оно туда и п215 станут и 906 и 806 и 905
 
все одного поля ягоды в двух последних можно диодами стабить ток покоя
вот так диоды германий д7,д310 или ГЕтранзисторы в диодном включении
Диоды надо зашунтировать конденсаторами, иначе усиливать выходные транзисторы не будут, так как нет связи по переменному току, вернее есть, но маленькая - через резисторы 820 Ом
 
Диоды надо зашунтировать конденсаторами
не надо,через них ток течет,они открыты тем более германий,но хуже не будет конечно
лучше зашунтировать низкоимпедансными 1000мкфх6в эмиттерные резисторы

А-1 ,это у тебя вроде пара 908а была?
вот в эту схему самое оно хоть и кремний,диоды только кремниевые ставь с 908ми
вот еще обалденная схема на 908а,но она в эконом А с плавающим питанием
шины питания не на земле!!!! диод д5 шоттки низковольтный
кт 815е прикрутить к радиатору выходного через прокладку
радиаторы побольше или вентилем обдувать ток покоя 1,5а
играет супер!!! проверено,качать предом или опять той же тда,она в А классе будет как опер мало искажать
Semigor-Kisa1.jpg

вот еще с ОК без выходного кондера и подмагничивания в железе
ОК транс двухтакт.png
 
не надо,через них ток течет,они открыты тем более германий,но хуже не будет конечно
лучше зашунтировать низкоимпедансными 1000мкфх6в эмиттерные резисторы
У них динамическое сопротивление в данной схеме высокое (в отличии от резисторов на несколько ом)
P.S. Вот чуть выше Вы выложили схему ОК без выходного кондера, то же самое, но диоды зашунтированны, про что я и говорил
 
У них динамическое сопротивление в данной схеме высокое
через них примерно 10ма течет да еще германий,неужели низкое?Но я не против,кашу маслом не испортишь
в последней схеме с ОК входной транс лучше на пермаллое сделать или аморфе,но можно даже та-1,та-2,та-5,та7,та-11 попробовать анодные
PS да диоды надо шунтировать,я забыл что на эмиттерных резисторах падение еще ....
 
Последнее редактирование:
Последнее редактирование модератором:
вот полная схема с драйвером и разводкой земель классА на кт908А
тда7377 работает в классе А как опер, искажения ничтожны
выходной дроссель на железе 6...8см мотаем бифиляром до заполнения 0,8мм
соблюдать полярность обмоток точка начало
питание можно сделать от ноутбучного бп 19в
диоды кремний,диоды в базах имеют тепловую связь с радиатором
диоды шунтировать кондерами 470...1000мкфх6в от материнок
в тда7377 два мостовых канала останется подкинуть второй ВК и стерео
 

Вложения

  • ОК транс двухтакт 908.png
    ОК транс двухтакт 908.png
    21.8 KB · Просмотры: 134
вот полная схема с драйвером и разводкой земель классА на кт908А
тда7377 работает в классе А как опер, искажения ничтожны
выходной дроссель на железе 6...8см мотаем бифиляром до заполнения 0,8мм
соблюдать полярность обмоток точка начало
питание можно сделать от ноутбучного бп 19в
диоды кремний,диоды в базах имеют тепловую связь с радиатором
диоды шунтировать кондерами 470...1000мкфх6в от материнок
в тда7377 два мостовых канала останется подкинуть второй ВК и стерео
управляющую обмотку в базах выходников проще сделать одну со средней точкой, дать в нее смещение с термиком . Базы качаются противофазным сигналом с этой обмотки. делал так, работает.
 
управляющую обмотку в базах выходников проще сделать одну со средней точкой, дать в нее смещение с термиком . Базы качаются противофазным сигналом с этой обмотки. делал так, работает.
можно ,но в моей балансировать проще,для получения нуля на выходе
мотать на железе от осм0,1 а не нагане))))можно любое главное сечение окна побольше
если что можно сделать отвод для более низкоомной нагрузки
если ставить германий ,можно даже п210а полоса 40 кгц,то питать микру от отдельного источника тк полярность поменяется,диоды и кондеры также меняем полярность
транс и дроссель без зазора,входной можно на торе из пермаллоя,дроссель на торе не нужно делать тк может быть разбаланс плеч небольшой,но технологического зазора достаточно
 
Последнее редактирование:
вот полная схема с драйвером и разводкой земель классА на кт908А...
Так это получается , можно оба транзистора на один радиатор посадить без изоляции (а то и все четыре). На германии тоже, вроде.
 
да, ОК,если транзисторы подобраны то и цепь смещения можно одну,даже при небольшом разбалансе на толстых катушках встречно включенных будет очень мало постоянки
 
Мечта! Встроить их(радиаторы) в корпус (на германии как раз минус получится) и драйвер запитать отдельно, тоже с минусом на вход и корпус.
 
советую попробовать этот драйвер на 7377,достоинства очень низкое выходное сопротивление доли ома,что сильно снижает искажения транса и повторителя и влияние емкостей,балансный выход без постоянки и кондеров,работает в А классе тк ток покоя одного канала 50ма,искажения даже в АВ на 4ом нагрузку 0,03% в А очень малы,однополярное питание 19в,дальше не дает защита поднять но держит он 28в,и два канала в одном корпусе практически без обвеса.выдает около 13в эфф
на дросселе лучше сделать отводы иначе повторитель усиливает сигнал вдвое,это снизит выходное сопротивление и искажения на 4ом
из германия я бы попробовал п210А,при токе 1а и в схеме с ОК полоса будет 40...50кгц
при намотке дросселя с отводами часть которая ближе к земле мотается тоньшим проводом в два провода,а та что ближе к эмиттерам в 6 проводов или в два более толстым,потом все соединить соблюдая полярность начало конец
 

Вложения

  • дроссель.png
    дроссель.png
    24 KB · Просмотры: 110
Последнее редактирование:
Надо попробовать. Сейчас слушаю наушниковую макаку А.Б. только на П-605, подключил её к колонкам "Корвет-Стерео СА-5" громкости достаточно - очень нравится, но для дачи взамен Амфитона, хочу сделать тоже германиевое но помощнее. Смотрел именно с разделительным трансом, типа Цихисели , но термисторов и подстроечников на 10ом не найти, а тут как раз оживление и в тему.
 
но термисторов и подстроечников на 10ом не найти
зачем термисторы,мп-шки в диодном включении или диоды д7 а подстроечник можно из постоянных спаять кмбинируя
дарлингтон гт308+п605А очень хорошо звучит при токе 500ма и 8в с 8ом резистором в эмиттере,даже на динамик можно чувствительный звук песня
 

Статистика форума

Темы
3,304
Сообщения
263,124
Пользователи
2,544
Новый пользователь
vlad'mir
Назад
Сверху Снизу