Германиевые УНЧ

Там термисторы 4.7 ом, мп-шки и диоды сильно больше получается.
 

Вложения

  • orig.gif
    orig.gif
    28.6 KB · Просмотры: 167
да нет проблемы совсем сделайте R12 R14 подстроечными а вместо термиков
мп26б или гт 403 у них малое падение будет нормально,еще электролитами зашунтируйте мп шки включать начинайте с подстроечниками на максимуме сопр
их возьмите на 680....1к
вот таблица падения на мп при разном токе
но эта схема лучше под вч германий тк одно плечо с ОЭ а значит полоса 3...5кгц,а второе ок 40...50кгц или хотябы п215 п 214б надо ставить у них оэ-6,,,,7кгц
у меня оба плеча ок полная симетрия плеч
моя проще и работает как калаш, тк без общей оос только транс мотать второй не все хотят
 

Вложения

  • падение.PNG
    падение.PNG
    87.3 KB · Просмотры: 96
Последнее редактирование:
но эта схема лучше под вч германий тк одно плечо с ОЭ а значит полоса 3...5кгц,а второе ок 40...50кгц или хотябы п215 п 214б надо ставить у них оэ-6,,,,7кгц
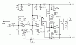
Эта схема, Жана Цихисели, как раз под НЧ германий П210А, и не важно ОК или ОЭ, из-за трансформаторного управления транзисторами.
 
и не важно ОК или ОЭ, из-за трансформаторного управления транзисторами.
какая разница чем управляется одно плечо ок второе оэ граничная частота разная и выходное сопротивление тоже,это не комплиментар как в схеме ок ок или оэ оэ,
а по входу таки да оба плеча с оэ а значит граничная частота низкая
в отличие от ок и об
 
Последнее редактирование:
p210a_tu_1972_01.jpg p210a_tu_1972_02.jpg
П210 еще нужно постараться раскочегарить, как например в усилителе "черный холодильник", иначе неизбежен завал на ВЧ. В даташите "красивые параметры"но это в подключении с ОБ, а обычном задnica.
 
Последнее редактирование:
это к чему?

вот именно,а у меня ОК
с ОЭ частота низкая
в схеме Жана Цихисели лучше применить 2N3055 или кт819 ,гт806 там ведь еще оос общая и фазовые сдвиги не желательны да еще конские емкости КБ стоят
в УН то же п215 не айс лучше поставить хороший кремний 2SA1930

Зачем нам ОБ,она на выход не годится,большое вых сопротивление
 

Вложения

  • граничная оэг.png
    граничная оэг.png
    31.2 KB · Просмотры: 102
Так заведіть глибокий зворотній зв'язок. Це ж, типу, рятує схему від будь якої халепи?
Чи не так?
 
Бросил возню с астрой 207 не хватает мощности подпаял сетевой провод ломо 34уз вытащил оттуда древнюю клеммную колодку, Посмотреть вложение 94307подпаял туда напрямую толстую медь накинул на динамик от комбика маршал 8 ом, воткнул его в открытый ящик от аккорда и в принципе всё хорошо но что-то подхрипывает по низам не на динамике а где-то в усилителе



И Этот преамп может на вход

Проблема в том, чтобы отсюда ещё выкинуть - тяжеловато весит
Выходной каскад совсем не грелся может радиаторы выкинуть запилить какие-нибудь лёгонькие простенькие?
Диодную сборку и большие конденсаторы заменить мне самому тяжело
Посмотреть вложение 94310
Нет смещения в выходном каскаде Кинапа (совсем).
 
Так заведіть глибокий зворотній зв'язок. Це ж, типу, рятує схему від будь якої халепи?
Чи не так?
те с об выходной каскад делать? и оос охватить?
я для себя выбор сделал,симметричная схема с ОК и дросселем без подмагничивания в классе А
вот упростил цепи смещения тк транзисторы будут подбираться по бэтте
выходники обеих каналов без прокладок на радиаторе,мп26Б через прокладку приклеен к радиатору
Ктр выходного автотранса 2:1 на понижение,если нужно большую мошность на 8...16ом нагрузку отводы можно не делать и подключать нагрузку к эмиттерам
если нужна еще большая мощность,эмиттеры цепляем к отводам а нагрузку на повышающие концы обмоток(где сейчас эмиттеры)
таким образом можно получить 72вт на 8 ом и 36вт на 16ом
 

Вложения

  • ОК транс двухтакт 210.png
    ОК транс двухтакт 210.png
    24.8 KB · Просмотры: 167
Последнее редактирование:
Нет смещения в выходном каскаде Кинапа (совсем).
С кинапом одна проблема разобрать его чтобы уменьшить вес выкинуть все п2к запаять напрямую тогда вместо 4 кг в сборе разобранном усилитель будет весить 2-2,5 тогда можно его монтировать внутри колонки платами а про смещение мне плевать звучит хорошо чисто.
Не в смысле того что усилитель hi-рейзы слушать, а в смысле того что играть на гитаре под минуса MP3

ЛОМО 6у34У3
1) Сместить в АВ (или хотя бы в В с помощью дополнительных резисторов)
2) Можно заменить выходные транзисторы на подобранную пару ГТ806 (рассверлить дырку для ног)))
Родной схемы которая у меня нет, буду разбирать усиьок
Чтобы облегчить колонку так и не понял китайские преампы сюда только на вход втыкать можно?
У меня схема без п 605 а
IMG_20230904_071825 (2).jpg

Разобрал киноповский усилок средняя рама которая всё крепится алюминиевая крашеная не прозванивается
Надеюсь всё можно смонтировать внутри колонки вес силовой части смущает интересно сам трансформатор без диодной сборки сколько весит
 

Вложения

  • IMG_20240420_220716.jpg
    IMG_20240420_220716.jpg
    360.2 KB · Просмотры: 114
С1, с2,с3на современные4700 можно менять вольтаж какой
?
 

Вложения

  • IMG_20240421_000824.jpg
    IMG_20240421_000824.jpg
    159.3 KB · Просмотры: 91
а старые на какой,или напряжение померяйте,скорее всего 25в хватит,и я бы не менял а параллельно напаял, будет лучше
схема говно,без смещения выходники
сделай смещение и термостабилизацию
 
Последнее редактирование:
советую попробовать этот драйвер на 7377,достоинства очень низкое выходное сопротивление доли ома,что сильно снижает искажения транса и повторителя и влияние емкостей,балансный выход без постоянки и кондеров,работает в А классе тк ток покоя одного канала 50ма,искажения даже в АВ на 4ом нагрузку 0,03% в А очень малы,однополярное питание 19в,дальше не дает защита поднять но держит он 28в,и два канала в одном корпусе практически без обвеса.выдает около 13в эфф
на дросселе лучше сделать отводы иначе повторитель усиливает сигнал вдвое,это снизит выходное сопротивление и искажения на 4ом
из германия я бы попробовал п210А,при токе 1а и в схеме с ОК полоса будет 40...50кгц
при намотке дросселя с отводами часть которая ближе к земле мотается тоньшим проводом в два провода,а та что ближе к эмиттерам в 6 проводов или в два более толстым,потом все соединить соблюдая полярность начало конец
Такой дроссель называется выходным трансформатором:)
 
Такой дроссель называется выходным трансформатором
если быть точным то автотрансформатором,который при Кт=1 вырождается в дроссель
у автотрансформатора есть свои особенности
тк вторичка и первичка совмещены то требуется меньшее сечение железа при той же мощности оптимально Ктр=2 железо вдвое меньше по сечению чем в трансформаторе
токи "вторички" и "первички" текут встречно поэтому поэтому диаметр провода в центре (до отводов) нужно брать в два раза меньше,чем по краям(выше отводов) или по сечению в четыре раза
полоса прпускания автотрансформатора шире чем у трансформатора тк часть энергии передается электрическим а не только электромагнитным путем
 

Вложения

  • АТ.png
    АТ.png
    16 KB · Просмотры: 76
В ломо 6у34 уз стоят в паре к50-12 5000мкф 25 вольт на маленькие современные имеет смысл менять для облегчения веса?IMG_20240421_101531.jpgIMG_20240421_103444.jpg
 
Последнее редактирование:
у вас носимая конструкция? если вес важен то ставьте маленькие,но лучше не 4700 а 2200+2200+2200,я бы к старым припаял 4700 впараллель и все ,чем больше тем лучше
сейчас экономят на металле и выводы стальные,так что по току лучше маленькие параллелить из меньшей емкости
если надо портатив купите тда7850 там 4 моста по 50вт и питать можно от лития 19в
качество супер это говно в подметки не годится
 
Последнее редактирование:
у вас носимая конструкция? если вес важен то ставьте маленькие,но лучше не 4700 а 2200+2200+2200,я бы к старым припаял 4700 впараллель и все ,чем больше тем лучше
сейчас экономят на металле и выводы стальные,так что по току лучше маленькие параллелить из меньшей емкости
если надо портатив купите тда7850 там 4 моста по 50вт и питать можно от лития 19в
качество супер это говно в подметки не годится
Качество супер если 7850 оригинал. У жёлтых мошенников в 90% приобретёте перемаркированую 7388.
 
нужно брать на разборке и мерять сопротивление
цена оригинала 800...1000руб
 
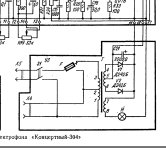
А у меня тут транс на 20 в от концертной 304 блин куда чего всё поотрезал мастер
IMG_20240421_124120.jpgIMG_20240421_125609.jpg17136920277176868356831031903275.jpg
 

Вложения

  • IMG_20240421_130523.jpg
    IMG_20240421_130523.jpg
    217.7 KB · Просмотры: 71
Последнее редактирование:
А у меня тут транс на 20 в от концертной 304 блин куда чего всё поотрезал мастер
Посмотреть вложение 94604Посмотреть вложение 94606Посмотреть вложение 94610
силовик рассчитан на 220 и на 127, мотор только на 127.
Сеть 220 подается на клеммы первички 1 и 3, на мотор идет 127 с выводов 2 и 3.
Если сеть 127, то она идет через предохранитель и перетычку на клеммы 2 и 3 , и оттуда же напрямую на мотор.
 
Там как раз в астре 207 был резистор зелёный это не он случайно?
Нет. там все иначе.
Прозвоните первичку силовика , две клеммы с наибольшим сопротивлением это 220 .
Убедиться можно, если дать 220 через лампочку НАКАЛИВАНИЯ на 220в 40-60 ватт. Она не засветится, если первичка включена как надо.
 
Резистор с астры на 1300 ом
 

Вложения

  • IMG_20240421_142534.jpg
    IMG_20240421_142534.jpg
    448.5 KB · Просмотры: 51
Какую же дичь ты задвигаешь.
а ну умник рассчитай мне сечение железа транса и автотранса
мощность 100вт Ктр=2
ты хоть знаешь о чем речь идет?
чем меньше Ктр тем больше выигрыш при Ктр=1 вся энергия идет напрямую в нагрузку электрическим путем а не через электромагнитную
при Ктр=3 уже только треть идет напрямую и выигрыш по железу меньше
у меня пять по электрическим машинам в вузе было,так что тут меня не учи,ТОЭ я знаю хорошо в отличие от электроники
 
Последнее редактирование:
Там как раз в астре 207 был резистор зелёный это не он случайно?
В Астру нужно ставить две пары 605 (на 8 ом),каждый со своим резистором 0,5-1ом в эмиттере.
 
А-1 почем продашь 20 605А?
из гт403 термики сделай в свой ломо
605 параллель и ставь на выход
403 тоже можно параллелить у них 10-12кгц граничная и насыщение небольшое 1ом

где сечение железа?я жду,для передачи 100вт?
Глупый ты, поэтому и борзый. Индукцию в магнитопроводе умеешь вычислять?
где сечение железа транса и автотранса 220\110 для передачи 100вт,упрощу тебе задачу
 
А-1 почем продашь 20 605А?
из гт403 термики сделай в свой ломо
605 параллель и ставь на выход
403 тоже можно параллелить у них 10-12кгц граничная и насыщение небольшое 1ом
Ну а где схема? Я что сейчас буду схемы разрабатывать что ли со своей тройкой по физике
 
не атас а сечение в студию для транса и для автортранса 100 вт индукция 1,5Тл сталь э330 Ктр=2
Сечение 100 ваттного транса может быть разным, и 8, и 10, и 12 квадратов. Окно, колличество меди в этом окне. В институте этому не учили?
 

Статистика форума

Темы
3,304
Сообщения
263,124
Пользователи
2,544
Новый пользователь
vlad'mir
Назад
Сверху Снизу