юан8
1 ранг
- Регистрация
- 9 Мар 2024
- Сообщения
- 3,818
- Реакции
- 758
- Баллы
- 58
- Страна
- РФ
- Город
- Санкт-Петербург
- Имя
- Юрий
- Предупреждений
- 5
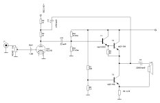
автор схем-Святослав с нашего форума лучше вопросы задавать ему,имхо тепловая связь между транзисторами
вот схема с отличным звуком в классе А можно параллелить германцев п215,гт403,п605
внизу кт908а
шины питания изолированы от земли,одна из лучших схем по звуку на транзисторах
диод шоттки низковольтный
еще достоинство все выходники в тч 908 на одном радиаторе без прокладок
радиатор крепить к корпусу на изолированных стойках а не через прокладку для уменьшения паразитной емкости
плавающее питание уменьшает искажения вых кондера,ток
нагрузки не течет через бп,можно использовать импульсник ,
но обязательно отдельный для каждого канала
если убрать красные резисторы превращается в повторитель,земля будет в этом случае в точке соединения вых кондера с нагрузкой
вых кондер не менее 10000мкф входной более 0,5... 1 мк лучше не делать либо увеличивать пропорционально выходной скажем 2мкф----20000мкф 3------30000мкф иначе будет подъем на инфранизкой 3...5гц частоте
громкость лучше регулировать сделав 200ом переменным и прицепить землю к ползунку правда будет не до нуля падать а до Ку=1 зато меньше искажения
вместо кт602б можно поставить гт404Б,Г,Е,И, с бэттой повыше
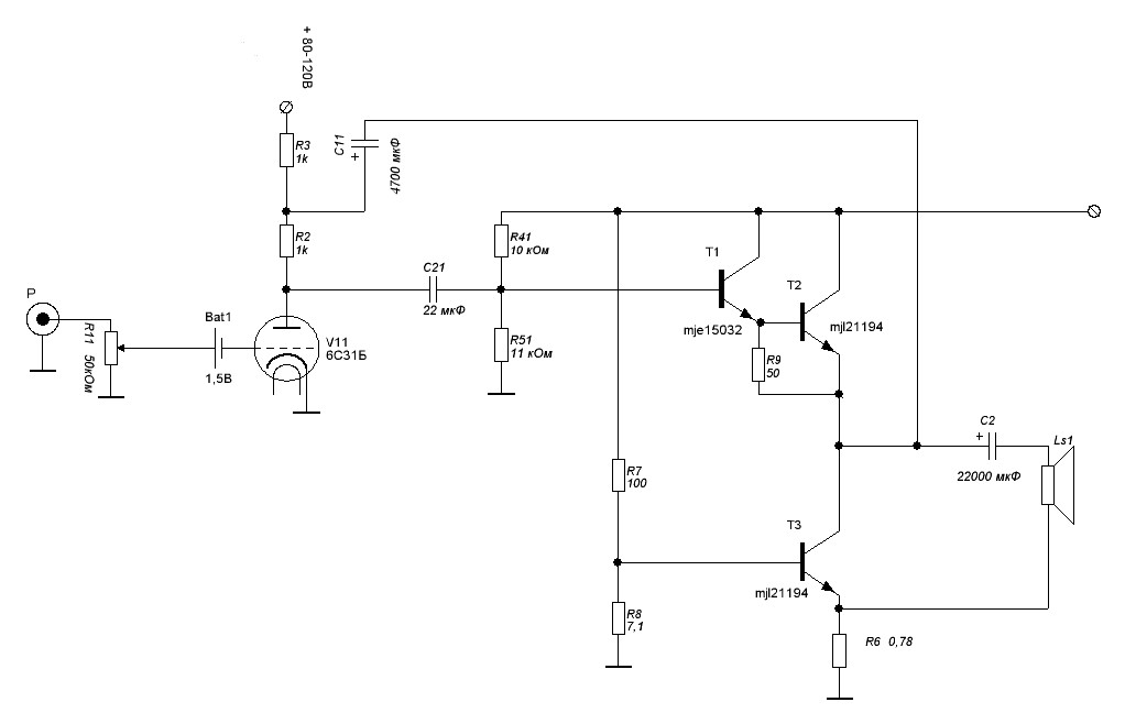
вот схема с отличным звуком в классе А можно параллелить германцев п215,гт403,п605
внизу кт908а
шины питания изолированы от земли,одна из лучших схем по звуку на транзисторах
диод шоттки низковольтный
еще достоинство все выходники в тч 908 на одном радиаторе без прокладок
радиатор крепить к корпусу на изолированных стойках а не через прокладку для уменьшения паразитной емкости
плавающее питание уменьшает искажения вых кондера,ток
нагрузки не течет через бп,можно использовать импульсник ,
но обязательно отдельный для каждого канала
если убрать красные резисторы превращается в повторитель,земля будет в этом случае в точке соединения вых кондера с нагрузкой
вых кондер не менее 10000мкф входной более 0,5... 1 мк лучше не делать либо увеличивать пропорционально выходной скажем 2мкф----20000мкф 3------30000мкф иначе будет подъем на инфранизкой 3...5гц частоте
громкость лучше регулировать сделав 200ом переменным и прицепить землю к ползунку правда будет не до нуля падать а до Ку=1 зато меньше искажения
вместо кт602б можно поставить гт404Б,Г,Е,И, с бэттой повыше


