Германиевые УНЧ

драйвер в последней лучше српп на входе
а еще лучше драйвер на тда7377 тк у нее ноль на выходе т ранс будет без подмагничивания работать а значит его очень легко сделать на пермаллое с нужной индуктивностью и широкой полосой,просто многие брезгуют тда а зря она ведь в этом случае в А классе работает и оооочень мало искажает и просто реализуется
 
Последнее редактирование:
Спасибо А.Б. за очень полезную информацию по ламповым выходникам, они у меня тоже есть, ждут своего часа.
7377 купил давеча, собрал по даташиту схемку для проверки, что то она меня совсем не впечатлила, звук мертвый. Правда я купил китайца и даже не ТДА , а аналог. Оригинал сейчас не найти, разве что на вторичке.
П.С. кстати юан8 по количеству интересных решений , мне кажется , уже на первый ранг заслужил.
 
Нужную индуктивность первички при работе от транзисторника с ООс и нулевым выхсопром я считаю на удвоенный-утроенный импеданс нагрузки. Скажем, для 8 ом беру 20 Ом индуктивного сопротивления , а это на 20 герцах по формуле два пи на эф (125, 6) равно одной шестой генри. (125 Ом делить на 20 Ом)
это выходной транс,а фазоинверсный при ОК надо еще сопр нагрузки на бэтту умножать,поэтому его лучше и проще на пермаллое сделать
при ОЭ фазоинверсный транс проще тк нужна меньшая индуктивность достаточно 3х 200витков

он просто "честный" за что топят приверженцы точного звука
Вы ее в мосте слушали и при 19в питании?
 
драйвер в последней лучше српп на входе

он просто "честный" за что топят приверженцы точного звука
Вы ее в мосте слушали и при 19в питании?
Мертвого звука и на выставке полно, хотя вид усилителей круче некуда.
 
он просто "честный" за что топят приверженцы точного звука
Вы ее в мосте слушали и при 19в питании?
Включал по балансному варианту на 2 канала, питание 18в, колонки 8 ом Корвет-стерео. Не скажу что звук честный, на верхнем диапазоне , мутно (Роджер наш Ватерс в своем Локдауне 2022г совсем не выразительный - после А-шника на П-605). Буду всё таки искать оригинал, для сравнения.
 
он просто "честный" за что топят приверженцы точного звука
1714202112524.png

Это - искажения на частоте 1кГц. Уровень- середины- конца семидесятых. С каких таких пор "приверженцы точного звука" за такое гомно выступать начали?
Думаешь чего это я за дракона взялся? Да потому что нет нормальных микросхем под однополярку. Ну нету. И не ищи. есть только класса "итак схавают".
Скорее всего ИМД на высоких частотах зашкаливают за любые разумные значения. Вот поэтому то звук и мёртвый. Можно ещё на 174УН7 собрать по схеме из дш или на TDA2003/174УН14 - будет тоже самое.
на верхнем диапазоне , мутно
Оно самое.
 
Последнее редактирование:
Можно ещё на 174УН7 собрать по схеме из дш или на TDA2003/174УН14 - будет тоже самое.
А можна і не за схемою з ДШ, а трохи поворушити залишками мозку, і отримати значно кращий результат. Спитай в СМЕРШа, він в курсі ;)
 
Последнее редактирование:
в драйвере на холостом ходу все намного лучше тк сейчас она в АВ а будет в А
А-шник на 605м это мой любимчик,в свое время все представление о транзисторных унч перевернул)))
а схема какая,мне дарлингтон гт308плюс п605 с резистором в эмиттере 10ом зашел!
кстати у него второй гармошки 0,5%
 
Последнее редактирование:
А можна і не за схемою з ДШ, а трохи поворушити залишками мозку і отримати значно кращий результат. Спитай в СМЕРШа, він в курсі
Да можно. Я и на 2003-й нормальный усилок собирал и долго слушал.
 
в драйвере на холостом ходу все намного лучше тк сейчас она в АВ а будет в А
А-шник на 605м это мой любимчик,в свое время все представление о транзисторных унч перевернул)))
а схема какая,мне дарлингтон гт308плюс п605 с резистором в эмиттере 10ом зашел!
кстати у него второй гармошки 0,5%
Схема от А.Б. , делал под планары 120ом, но чтобы не быть привязаным, на пробу подключил к чувствительным колонкам, громкости для фонового прослушивания хватает,так и слушаю уже месяц. Схема стабильная, ничего не плывет.
Вашу схему можно подробней, у меня как раз пять шт гт308 лежит.
аб.jpg

Можно ещё на 174УН7 собрать по схеме из дш ...
Вот не по ДШ https://vrtp.ru/index.php?showtopic=28432#
post-59-1554309701.gif
 
Последнее редактирование модератором:
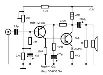
моя совсем простая
 

Вложения

  • повторитель на германии2.png
    повторитель на германии2.png
    75.3 KB · Просмотры: 194
Никак не пойму, схем вагон, и с трансформаторами рисуют. Раньше считалось - транс на выброс. Ну если хочется, то межкаскад, хотя не применяю.
 

Вложения

  • hfe_uher_royal_de_luxe.gif
    hfe_uher_royal_de_luxe.gif
    487.8 KB · Просмотры: 118
транс нужен чтобы фазу сдвинуть тк нет комплиментарного германия доступного хорошей мощности
 
"За меня невеста отрыдает честно,
За меня ребята отдадут долги,
За меня другие отпоют все песни,
И, быть может, выпьют за меня враги" Владимир Высоцкий, 1963г
И зачем все это? В 1982 сделал усилок Зыкова на п601и, пред на 2п103 и 2т312 спарка, и поменял на на АС Симфонии в 1999г.
 

Вложения

  • f.1968-07.037.jpg
    f.1968-07.037.jpg
    515.8 KB · Просмотры: 201
можно и так,хоть и кривой фазоинвертор -вверху оэ внизу ок,хотя для звука может быть и не прохо иметь асимметрию
и электролиты не все любят хотя тут они под осью не страшны
 
Схема от А.Б. , делал под планары 120ом, но чтобы не быть привязаным, на пробу подключил к чувствительным колонкам, громкости для фонового прослушивания хватает,так и слушаю уже месяц. Схема стабильная, ничего не плывет.
Вашу схему можно подробней, у меня как раз пять шт гт308 лежит.
Грустно. Схема- моя. Точно. А память не помнит. Какой-то промежуточный пробный вариант.
 
Ничего не грустно, помнят те кто ничего толком не создал, а у вас схем не меряно. Через меня тоже, за неделю столько всего проходит, не помню, что утром было, за то людям помощь реальная. Схема отличная, пригодилась, будут потом как Зыкова, пол века выкладывать.
 
резистор лучше 12ом сделать и питание 10в снизить если на АС,5,5в на выходе поставить
можно припараллелить меньшей мощности
питание просто два диода перед кондером бп поставить и будет 10,5в
попробуйте тот что я в посте 4201 выкладывал с регулятором,
он приличную мощность выдает,напряжение можно 12в,только стабилитрон кс168 поставите
на одном 605м,только ток 0,4а поставите
впереди тот же 3102
вниз можно 808,908,импорт5198,5200 3055
 
Последнее редактирование:
Вот макетка режимы выводить Ашнику на германии,пригодится
Вдрайвере П605,выход на 806.Снизить питание мощника и ток,можно применить 605_е
И вдогонку. Резистор балластный по питанию выполняет две вещи, обе важные.
Он стабилизирует режим усилителя, возвращая схему в стойло при попытке уйти в разогрев, гасит рост тока собой, проверено, работает. Ом 10 оптимально .
Вторая вещь- запас по питанию до балластного резистора позволяет драйверу работать в линейном режиме с высокими уровнями , не заводя вольтдобавку.
Третья вещь- сам этот резистор работает , как шикарный фильтр по питанию.
Но сразу внимание, драйверу очень не по душе пульсации ДО резистора. фончик появляется. Как принято говорить- мы работаем над этим ))))))
 

Вложения

  • IMG_20240427_171911.jpg
    IMG_20240427_171911.jpg
    288.5 KB · Просмотры: 217
Последнее редактирование:
вот еще вариант с вольтодобавкой и П210А на выходе
2SA1943(1941) и BD140(кт814) через прокладки на радиаторе
резистор в эмиттере 0,5...1ом подобрать чтобы при нужном токе покоя 1...2а на этом резисторе было 0,25...0,3в
внимание! входной кондер лучше не делать более 1мкф иначе прийдется увеличивать выходной пропорционально. для отсутствия подъема на инфранизких частотах
шины питания изолированы от земли
в БП достаточно кондера 2200мкф через него не течет ток нагрузки
 

Вложения

  • Semigor-Kisa1К=5гермпарРГдар.jpg
    Semigor-Kisa1К=5гермпарРГдар.jpg
    86.8 KB · Просмотры: 165
Последнее редактирование:
В "Весне 201 стерео" на выходе стояли сдвоенные ГТ403.Это было сделано для возможности работы на нагрузку в 2 Ома.Т.к. питание у неё было только 12 В.,а мощности хотелось,то в комплекте к ней шли колонки -каждая на двух 4ГД35 ,соединённые параллельно.Звук не впечатлил.Но думаю,если за основу взять этот оконечник перекопать и повысить как минимум в 2 раза пит. напряжение,нормальную акустику в 8 ом,то должен зазвучать.
vesna-201_shema3.jpg


post-145741-0-72353500-1362697582.png
 
Да в стоке шлак,но если доработать и поднять напряжение .Это обычный Лин.А германиевый Лин,качественно сделанный и отстроенный очень многих за пояс заткнёт.
 
Последнее редактирование:
классическая схема на германии ,но в раскачку гт403 лучше ставить мп38а\мп20а при питании 16в,при большем питании мп37\мп40 и в нижнем плече мп20 диодом баксандаллом поставить,МП-шки сплавные и лучше работают в АВ(без ступеньки) чем 402\404
и при параллельном включении в эмиттеры 403 надо хотябы 0,22ом поставить для выравнивания токов
это намного круче выхода на п213,214
т7 ,6 лучше поставить мп20а или кт3107и
и еще в этой схеме я бы уменьшил миллера ,и подцепил кондер пик 47....200(подобрать) с выхода на эмиттер т6
если ставить т7 кт3107 с бэттой больше 400 то R42 можно уменьшить до 5ом или шунтировать электролитом
все эти меры значительно снизят искажения на вч
 
Последнее редактирование:
моя совсем простая
Э-ээ-хе-хе.. вы еще только в начале пути:
- если ставить латерал, то индуктивность в 0.2 Гн не нужна, а даже (в зависимости) можно обойтись дросселем и 50 мГн
- а если 50-100 мгн, то уже можно согнать актсопр дросселя до 50-100 миллиОм
- а если 50-100 миллиОм, то можно выкинуть нахрен нахрен нахрен выходной капацитор.. оскомина от него
- а латерал вовсе не нужно драйвить током, и тогда ламповый драйвер добавляет вкусности к звуку, драйвим напрямую безо всяких МКТ и т.п.

В итоге получаем:

а от германеимума один только гермаррой.. не говоря о плохой термостабильности и пртоТчих недостатках
 
Последнее редактирование:
если ставить латерал, то индуктивность в 0.2 Гн не нужна, а даже (в зависимости) можно обойтись дросселем и 50 мГн
латерал дорогой и не народный,а дроссель чем больше тем лучше если не избавляться от выходного кондера,он хорошо отгораживает от БП,достаточно провода 0,7мм при токе покоя 1,5а
драйвить напрямую не всегда емкость вх латерала позволяет она еще и нелинейна
а выходной капацитор под напряжением поляризации =напр питания проблем нет если емкость приличная 10000и более
у вас в бп такой же и через него ток течет,а тут нет
да и выходное сопротивление у латерала больше чем у германца,идеально сделать шиклаи на латерале плюс гт806
 
Последнее редактирование:
Все на Ge, и моя тоже была только для Тлф
 

Вложения

  • Зарубежные усилители mrb0928_014.gif
    Зарубежные усилители mrb0928_014.gif
    1.9 MB · Просмотры: 156
  • Лик 30.jpg
    Лик 30.jpg
    288.2 KB · Просмотры: 147
  • Германий.jpg
    Германий.jpg
    80.4 KB · Просмотры: 139
  • wilma303instr_017.png
    wilma303instr_017.png
    775.8 KB · Просмотры: 130
  • saba_studioi_hifi-studio_stereo.png
    saba_studioi_hifi-studio_stereo.png
    1.2 MB · Просмотры: 127
  • Elektuur441966-78_0035.jpg
    Elektuur441966-78_0035.jpg
    312.1 KB · Просмотры: 120
  • cv3-02.jpg
    cv3-02.jpg
    411.3 KB · Просмотры: 145
  • cb1317e_0001.jpg
    cb1317e_0001.jpg
    44.1 KB · Просмотры: 132
  • audio_amp_10w.jpg
    audio_amp_10w.jpg
    279.1 KB · Просмотры: 123
  • 12.jpg
    12.jpg
    81.1 KB · Просмотры: 127
  • 11.jpg
    11.jpg
    87 KB · Просмотры: 132
  • 1.jpg
    1.jpg
    112.7 KB · Просмотры: 127
  • Gеrman.JPG
    Gеrman.JPG
    87.5 KB · Просмотры: 153
 
меня гт403 заинтерисовали,жаль мало статистики какой процент имеет выше 10кгц в схеме оэ
причем с буквой И высоковольтные 80в и важно что сплавные ,вах с нуля идет и плавнее чем у других технологий
Может вам выслать уже коробочку 50 штук 17142917526174783927254279959336.jpgгт 403А
для успокоения?
 
спасибо,но я сейчас не дома,я из Украины,не до пайки усилителей сейчас,тут еще ногу сломал,,,,, и здоровье от лежки пошатнулось,,,,дома бы с удовольствием купил коробку
они все больше 10кгц до 15кгц по бэтте отбирайте и все
ставьте их в дарлингтон а в шиклай можно п214 чтобы меньше параллелить
 
Последнее редактирование:

Статистика форума

Темы
3,305
Сообщения
263,160
Пользователи
2,544
Новый пользователь
vlad'mir
Назад
Сверху Снизу