Германиевые УНЧ

а у какой лампы? накаливания 60 или 100ватт? или как у сберегайки?
схемка твоя конечно неплохая, но есть над чем поработать. это оно всегда так. а сам ты иногда впадаешь в бредни и агрессию на ровном месте.
ЗЫ почитал у шляпников, но схему с телефона не видно, потом гляВы вчера говорили что дадите схемку

рискну предположить что это схемотехника усилка "юности кп-101/105" или "мальчиша". оно ещё и играет как то?)
Вы вчера говорили что схемку предварительного усилителя с регуляторами НЧ-ВЧ и баланса покажите ))
 
вот и переключай драйвер тот же но под двухтакт обмотки вторичные
мы пойдём другим путём. альтернативным. драйвер должен быть бестрансформаторным и высоколинейным, ибо, твой экономичный кусочек худовского усилителя сам внесёт милые твоему сердцу искажения, а если их перемножить на искажения драйвера то будет каша
 
с драйвером уже как повторитель юзать к=1
и транс не обсуждается,преимуществ больше в разы от меньшего напряжения питания 100в с вытекающими кондеры,простота транса,хлопки при включении с резистором и тд,причем транс для низкоомной 6э5п ооооочень прост,всего 10гн первички достаточно
как простой вариант ад825,тра6120а2
можно српп как тут
но ламповый НАМНОГО лучше,особенно с переключением режима и проще
если входное 2в то без драйвера отлично все на 4ом и не дубовая акустика
 

Вложения

  • CIRCUIT.JPG
    CIRCUIT.JPG
    146.8 KB · Просмотры: 143
Последнее редактирование:
с драйвером уже как повторитель юзать к=1
и транс не обсуждается,преимуществ больше в разы от меньшего напряжения питания 100в с вытекающими кондеры,простота транса,хлопки при включении с резистором и тд,причем транс для низкоомной 6э5п ооооочень прост,всего 10гн первички достаточно
как простой вариант ад825,тра6120а2
можно српп как тут
но ламповый НАМНОГО лучше,особенно с переключением режима и проще
если входное 2в то без драйвера отлично все на 4ом и не дубовая акустика
Скажите, каким образом драйвер с трансформатором в аноде избавит выходной каскад от броска на аноде при включении в сеть, если резистор на такое очень даже способен .
Желаю вам хорошего осциллографа в помощь.
 
Скажите, каким образом драйвер с трансформатором в аноде избавит выходной каскад от броска на аноде при включении в сеть, если резистор на такое очень даже способен \
у трансформатора гальваническая развязка и нет входного кондера который заряжается при включении
 
Уотерса альбомы 2022 The Lockdown Sessions и 2023 The Dark Side of the Moon Redux советую. Отличные по качесву исполнения и записи. Есть и в СД и 24-96 качестве. Последнее время обязательно использую их для тестирования.
Вот пример бережно сделанного кавера https://www.youtube.com/watch?v=sD9igYnVzXI
 
Юань, разницу между гитарным и студийным или домашним усилителем понимаешь? Комбарь он для того и предназначен чтобы гитару подкрашивать. А линейный усилитель ничего не должен подкрашивать. Т.е. что пришло, то и ушло. Ты похоже приличных студийных мониторов не слышал.
 
Последнее редактирование модератором:
усилитель или система , которые не украшают звук , а наоборот, крадут из него все то, чем ценна та или иная запись или исполнитель, либо подают любимую музыку в неузнаваемом виде, чужом, неприятном или скучном , при этом автор системы уверяет в ее абсолютной нейтральности и точности. И отсутствии искажений. Может быть, искажениями называют все до кучи, без разбора выметая из звука все начисто, вместе со звуком?
И такого никакого звучания достаточно на выставках хаенда. К сожалению.
Я також підтримую точку зору, що підсилювач в тракті для прослуховування музики має бути нейтральним, прозорим, непомітним чи назвіть той пхеноменон будь як, на ваш смак.
Це вповні підлягає достовірному перекладу на технічний діалект, для спеціалістів. Спеціалісти точно знають, як того досягти практично.
Авдитили ж не мають бути співавторами музконсервів, які споживають. І смак до споживання овдиоконсервів потрібно виховувати. як будь-який інший смак.
 
Последнее редактирование модератором:
Шваб в другой локализации _hm_
а что говорят вроде приболел Шваб?
В технічному всесвіті існує лише два методи виправити будь-яку кривизну параметричний і компенсаційний.
да почему я должен верить этой галиматье?я скажу нет и буду прав это мое мнение это как смотреть на дорожный знак с разных сторон,система координат другая,начало отсчета другое
10% никто не заявлял,речь о 0,1% с припиской классА без коммутации
у Лобачевского прямых линий нет и что кто спорить будет
и вообще все в матрице как захотят так и поменяют сознание индивидов,вам только кажется что вы что то знаете на данном этапе
технологии манипулирования сознанием далеко ушли
 
Последнее редактирование:
vitamir, нахрен нужен усилитель имеющий одни нули искажений но не умеющий воcпроизвести эмоции исполнителя? Виной всему глубокая ОООС. Поэтому, кто что хочет слышать то и слушает.
Случай из практики, про эмоции. Принес мне один аудиофил-лудитель продукт своего рукоблудия. Говорит мощи не хватает. А компоненты самые качественные, шасси от приемника Телефункен, лампа с кенотроном специально спроектированы чтобы магию голоса Гитлера передавать. Резисторы за какие то дикие деньги покупал. Проблема была - режим выходной лампы перекошен, ток покоя примерно 15 мА. Ну настроил смещение, ток поставил на место. Мощность появилась, примерно 3,5 Вт. Но эмоции пропали. А оказалось под эмоциями понималось одностороннее ограничение, т.е. в чистом виде серево. Вот что значит высокодуховная вторая гармоника.
 
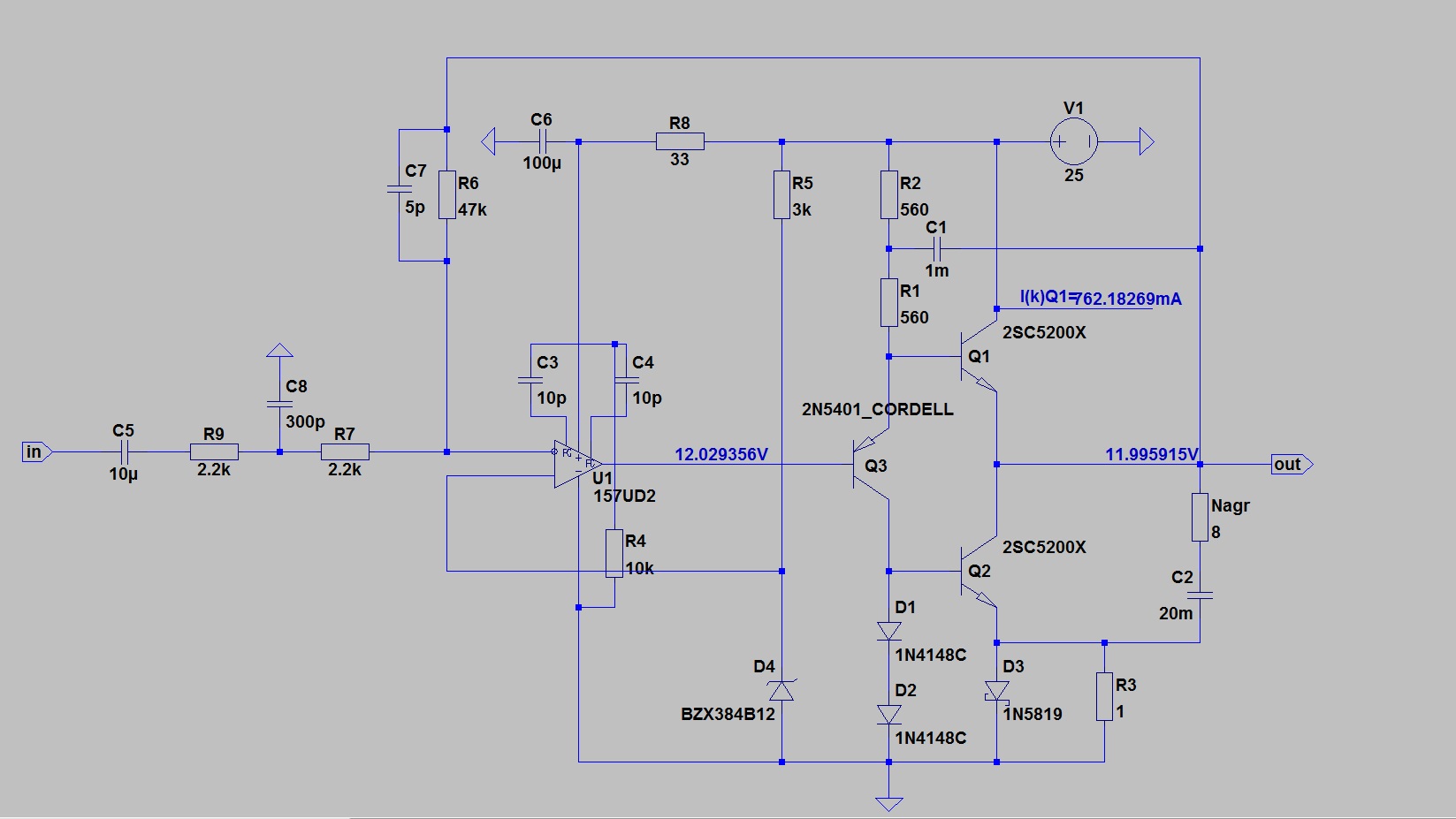
А вот с утра про драйвер речь шла. Прикинул тут, простой и надёжный вариант. Без никаких АД937589650-3334 и прочих чудес, без трансформаторов и прочих вещей которые делать- долго, а смысла- мало.
Такая схема:
схема.jpg
такое её АЧХ
axа.jpg
такой клип/меандр
clip_me.jpg
такие ИМД( не будут докучать слушанью "эмоций" и "благотворящих гармоник"
ИМД.jpg
спектр короткий, как заказывали.
1k.jpg
А главное собрать можно за 20 минут навесом и слушать. Ни те трансформеров, ни те полевиков. На выход можно почти любые более менее нормальные транзисторы.
Модель тут, на всякий случай:
 

Вложения

А вот с утра про драйвер речь шла.
а чего питание не автономное? весь конек схемы пропал((((
столько говорил,,,,земля где???? нелинейность вых кондера,диода шоттки теперь не линеаризуется
Автономное питание. Позволяет уменьшить искажения разделительного конденсатора в цепи нагрузки на 40 - 70 дБ.
а самое главное это совсем другой усилитель с общей оос(((((
и нахрена было огород городить
вобщем совет делайте оригинал на трех транзисторах и слушайте,звук будет лучше,а тут опять невыразительный стерильный звук и не факт что не засвистит
 
Последнее редактирование:
а чего питание не автономное? весь конек схемы пропал((((
столько говорил,,,,земля где???? нелинейность вых кондера,диода шоттки теперь не линеаризуется
Автономное питание. Позволяет уменьшить искажения разделительного конденсатора в цепи нагрузки на 40 - 70 дБ.
Не автономное оно, плавающее. До меня с трудом дошло только потом что ты имеешь ввиду.
Смотри, можно конечно сделать, для желающих плавающее питание схемы делается так:
1716994115764.png
Ежели у источника на выходе ноль по постоянке то ещё проще- убираем входной конденсатор и резистор R11. Но я бы не стал пожалуй.
 
делайте слушайте,за тот оригинальный на трех транзисторах я ручаюсь ,в железе слышал -более хорошего по соотношению простота \хороший звук я не слышал
если у вас с карты 2в то драйвера и не нужно вовсе на 8ом 10вт и так получите
спектр без общей оси намного ближе к лампе тк оос убивает в первую очередь низшие гармошки,а гнаться за нулями без переключений в Аклассе не особо и нужно
 
Последнее редактирование:
спектр без общей оси намного ближе к лампе тк оос убивает в первую очередь низшие гармошки
ООС убивает все гармошки. Но главное что она убивает интермодуляции. Я бы посоветовал вам собрать эту схему. Чисто заради интереса, ведь ВК всё тот же, а операционник недефицитен.
 
с какой радости ему свистеть? :unsure:
Гораздо более усиливающий Тотентанц не свистит, а тут простейшая схема на одном ОУ засвистит? А логика она где вообще?
Бредятину про невыразительный стерильный звук предлагаю лохам оставить, мне это пожалуйста не надо впаривать.
 
ООС убивает все гармошки
не в равной степени низшие больше
вот покажи спектр моей схемы на3х транзисторах с Ку=1(повторителем)
у лампы имд большие и не смертельно
 
не в равной степени низшие больше
вот покажи спектр моей схемы на3х транзисторах с Ку=1(повторителем)
у лампы имд большие и не смертельно
ты преувеличиваешь. объясню на пальцах. я взял один из самых линейных оу , включил его инвертом и охватил оос и его самого и вк.
да, у глубины обратной связи есть спад, разумеется, но вк генерит точно так же "узкий спектр" а это значит что высшие гармоники просто уедут за грань измерения несмотря на спад оос. как ты собрался составляющие с уровнем -120дб услышать - я не в курсе. а низшие гармошки примерно -80дб что на грани слышимости но хотя бы не раздражает.
что до ламповых имд, купи се патефон просто- он ещё лучше. благословенная механика, никаких тебе богомерзких електронов.
 
вторую надо -50...60дб третью -80 и будет живой звук
 
вторую надо -50...60дб третью -80 и будет живой звук
тебе таблеточек случайно не попить ли? а ведь пришел на форум совершенно нормальным.
не будет никакого "живого звука" звук не ёжик не собака и не котик. звук- физическое явление.
но если у тебя так задницу подрывает можешь цепь оос отцепить от выхода и прицепить на выход оу. и наслаждаться борщём с небольшим кусочком говна плавающим. как ты любишь. приятного аппетита.
 
но если у тебя так задницу подрывает можешь цепь оос отцепить от выхода и прицепить на выход оу
мне оу не интересен ,и без драйвера все чики пики
больше 5вт не слушаю а в пике он 10вт дает
той акустике что у меня дома и 3вт достаточно SE на 6v6 бомбезно звучит,за уши не оттянешь
 
Последнее редактирование:
мне оу не интересен ,и без драйвера все чики пики
да я в курсе. постоянка плавающая при регулировке усиления, ток покоя настраиваемый перепайкой двух резисторов, для мощности 7вт два плавающих источника. в общем тебя устраивает сей набор несуразных решений. а мне - без разницы. схему я чертил вовсе не для тебя. а для тех кто захочет повторить без всей этой твоей мозговой е@@@
 
Последнее редактирование:
схему я чертил
вышел обычный оосник с вк в классе А,получше Худа конечно.
ты как всегда накосячил наверное? где там постоянка плавает?земля постоянно под потенциалом эмиттера верхнего выходника,в любом положении ползунка
не всем дано понять преимущества этой схемы питания,,,,не судьба значит
она как раз дает плоды с реальными деталями ,а не идеальными симуляторными электролитами
 
Последнее редактирование:
вышел обычный оосник с вк в классе А,получше Худа конечно.
ты как всегда накосячил наверное? где там постоянка плавает?земля постоянно под потенциалом эмиттера верхнего выходника,в любом положении ползунка
не всем дано понять преимущества этой схемы питания,,,,не судьба значит
она как раз дает плоды с реальными деталями ,а не идеальными симуляторными электролитами
она просто плавает вне зависимости от меня.
дяденька, я в железе вожусь с усилителями заметно сложнее чем твой голый вк. и частенько сталкиваюсь с различными неисправностями. так вот модель в разы упрощает ремонт. не усложняет, как можно было подумать твоей логикой а упрощяет. чядн?
 
что там плавает конкретно?на схему посмотри ,или мозгов без симулятора не хватает?там только ток может плыть от нагрева немного и все
ползунок под одним потенциалом все время по постоянке
 

Вложения

  • Semigor-Kisa МК=5.jpg
    Semigor-Kisa МК=5.jpg
    63.7 KB · Просмотры: 124
что там плавает конкретно?на схему посмотри ,или мозгов без симулятора не хватает?там только ток может плыть от нагрева немного и все
ползунок под одним потенциалом все время по постоянке
Это всё было бы хорошо. Но если объяснять словами то будет моя болтовня пустая, против твоей болтовни. Поэтому пусть говорят графики.
Резистор 330 ом, на входе 19кГц 1 вольт. Зависимость выходного напряжения от угла поворота движка.верхний график- эмиттер верхнего транзистора, нижний- эмиттер нижнего. Незаметно, что графики сдвигаются по вертикали?
1717005676368.png
постоянка в зависимости от положения движка, верхний график- эмиттер верхнего транзистора, нижний- эмиттер нижнего.
1717005852202.png
АЧХ в зависимости от положения движка, то же, там же:
1717005926272.png
И ненадо мне тут про мозги аппелировать. Я умею пользоваться этим инструментом а ты- нет. И что ты имеешь мне на это выразить ?
 
все так и должно быть,линии на втором графике параллельны ,ничего не плавает,это автономное питание
ачх естественно меняется тк меняется глубина оос,ну и что полоса широкая ,что еще надо
 
все так и должно быть,линии на втором графике параллельны ,ничего не плавает,это автономное питание
ачх естественно меняется тк меняется глубина оос,ну и что полоса широкая ,что еще надо
всё таки плавает да? Неужели.
Не знаю что тебе ещё надо. Ты там всем лампы советуешь тыкать, трансформаторы мотать, а сам "что ещё надо?".
 
с трансформатором никаких ползунков нет,он повторителем работает
 

Статистика форума

Темы
3,309
Сообщения
264,133
Пользователи
2,548
Новый пользователь
Александр Н.
Назад
Сверху Снизу