Германиевые УНЧ

Это тема о германиевых УНЧ?
А то вижу тут ОУ какие-то, похоже, не германиевые..
Так вот, попалась мне сейчас в гугле схемка, не знаю была ли здесь, но на всякий случай приведу. IMG_20250309_193608.jpg
Собственно мне просто хотелось убедиться, что мой временный аккаунт удалось восстановить и, может быть положить сюда что-то полезное.
 
Вижу много опытных, что скажете, оригинал? Лёгкий, люминь наверное, а может и титан.
 

Вложения

  • IMG_20250309_204657_edit_11085540526953.jpg
    IMG_20250309_204657_edit_11085540526953.jpg
    342.2 KB · Просмотры: 53
  • IMG_20250309_204705_edit_11068282907684.jpg
    IMG_20250309_204705_edit_11068282907684.jpg
    372.5 KB · Просмотры: 71
М это Моторола. 80-Й ГОД 39-Я НЕДЕЛЯ.
Я бы сказал оригинал в старом корпусе.Но подошва должна быть медная-никелированная,крышка с надписью алюминиевая. Завтра фото новых оригиналов выложу. В смысле в новых корпусах на Мотороловских платах от первых GSM модулей от станций.
 
повторитель на ГТ308 и П605...или Худ\АБ :)
достать просто через поисковик, чтобы заводился с полпинка
unnamed.jpg
 
Последнее редактирование:
Посоветуйте как можно проще схемку ум для ушей и для шириков чтобы ознакомится так сказать с этим самым Ge. Мощность не нужна, 1-ого честного ватта последним хватит.
Критерии такие чтобы все детали не составило труда и затрат достать просто через поисковик, чтобы заводился с полпинка как сто ватт на коленке и чтобы сам ум имел как можно меньше шума на выходе. Полоса внизу\сверху на такой мощности думаю не проблема. p.s. или проблема?
Спробуйте цей
Усилитель для наушников DDO.jpg
 
Последнее редактирование модератором:
вот еще ,
 

Вложения

  • усилитель простой.png
    усилитель простой.png
    18 KB · Просмотры: 106
  • ушник простой.png
    ушник простой.png
    12.1 KB · Просмотры: 91
Тестирование транзисторов DTG 110 в консоли Airline показало, что они протекают и шумят, но замена четырех из них обойдется слишком дорого для этой переделки. Необходимо было найти кремниевый PNP-транзистор в корпусе TO-3.
Airline-Output-Stage-1024x545.png

Р. Г. Кин, специалист по восстановлению твердотельных усилителей Vox, в которых также используется DTG 110, написал превосходное руководство по замене германиевых силовых транзисторов, которое оказалось очень полезным.

В нем он рекомендует кремниевый PNP-транзистор MJ15016 в качестве подходящей PNP-замены для DTG 110. Он может выдерживать гораздо более высокие напряжения и токи, чем может выдавать этот усилитель, а также имеет то преимущество, что может выдерживать гораздо более высокие диапазоны температур, чем германиевый, который более чувствителен к изменениям температуры.
В своих инструкциях Кин отмечает, что при замене германиевых силовых транзисторов на кремниевые необходимо повторно сместить цепь.
Германиевые транзисторы имеют прямое смещение напряжения 0,3 В, в то время как кремниевые транзисторы имеют прямое смещение напряжения 0,6 В. Это означает, что замена выходных транзисторов потребует небольшого повторного смещения. Если оставить схему как есть, это приведет к искажению кроссовера , так как кремниевые транзисторы не «включатся», пока уровень аудиосигнала не достигнет определенного уровня.Итак, оглядываясь назад на нашу выходную цепь, мы можем либо уменьшить значение наших резисторов сопротивлением 270 Ом (R18 и R20), либо увеличить значение наших резисторов сопротивлением 2,2 Ом (R19 и R21).
После замены этих резисторов в обоих каналах и установки новых выходных транзисторов, эта выходная схема зазвучала намного лучше! Гораздо чище, яснее и тише по сравнению с дырявыми и шумными германиевыми транзисторами. Гул также исчез.
 
Последнее редактирование:
Драйвер шлак,резистор в нагрузке УНа (R14),гораздо лучше так,размах максимальной амплитуды намного больше тк транс в нагрузке
 

Вложения

  • ДРАЙВЕР ДЛЯ ГЕРМ.png
    ДРАЙВЕР ДЛЯ ГЕРМ.png
    17.2 KB · Просмотры: 83
  • ДРАЙВЕР ДЛЯ ГЕРМ 2.png
    ДРАЙВЕР ДЛЯ ГЕРМ 2.png
    17 KB · Просмотры: 88
Не могу нигде найти исчерпывающий ответ на мои раздумья о ценности германия перед кремнием.Некоторые заявляют,что только германивые корректоры и умзч правильные.
Здесь коротко и ясно.Но нужно иметь знание немецкого или английского в пределах школьной программы.
 
Здесь коротко и ясно.Но нужно иметь знание немецкого или английского в пределах школьной программы.
От мені цікаво, ви могли б кількома своїми словами сформулювати для тих, хто не має знань з німецької чи англійської в межах шкільної програми, про які саме переваги германію над кремнієм йдеться в цьому відео?
 
Последнее редактирование:
Это всё. Больше там нихрена нет.
Это шумодав какой-то получается (на силиции).
Откуда есть пошли транзисторные бестрансформаторные усилители обеих типов (+ комплементарные))). Припасть к первоистокам RCA (1959 год))):

Для АВК - последовательный (c фазоинверсным каскадом) усилитель на транзисторах одного типа 45вт\4ома ( рис.2))) - Особенность запирающее напряжение.
Квазикомплементaрный (Лин -рис.6)
Комплементарный (рис.9)
 
Последнее редактирование:
Откуда есть пошли транзисторные бестрансформаторные усилители обеих типов. Припасть к первоистокам:
Першоджерелом для всих них є патент Ліна, Хунь Чана від 1956 року. Більш пізні варіації то спроба підлаштуватись під розвиток мікроелектронних технологій.
1046px-1956_H.C.Lin_amplifier_schematic_-_The_Original_Lin.png
 
Последнее редактирование:
ад161\162 весь секрет,поставить в мою схему будет еще лучше
если нету 161\162 ставим кремний и делаем ток покоя 300ма,вместо термика лучше Ube сплиттер на транзисторе
Забавно что та суперсекретная схема немного похожа на чёрную дьяблу.
1741734606773.png1741734662682.jpeg
Только даже дьябла куда более продвинута по сравнению с этим "чюдом" германиевой схемотехники. Хотя бы потому что на выходе у неё дарлингтоны и выходной кондёр охвачен оос.
Ну а то что ты нарисовал.. извини, единичный вых каскад это просто насмешка над людьми которым вдруг внезапно в голову стукнет (!!!) попытаться спаять твою схему. От будет сурприз то. Ты хоть двойку вкорячил бы , что ли? Или дарлингтоны. Вот неплохие:
 
Ты хоть двойку вкорячил бы , что ли? Или дарлингтоны
Не нужна там двойка,там ОК перед ВК с током 100ма в классе А,и нет эмиттерных резисторов,бэтта у тошибы около 140 в среднем,вобщем при токе покоя 300ма,будет нормульне хуже ад161/162,но можно и двойку
тут смысл в том что первые три ватта в Аклассе,с двойкой труднее удержать ток покоя 300ма
с двойкой можно токовый шунт на гт402+404 как в Акулиничеве поставить
 

Вложения

  • германец смешаный.png
    германец смешаный.png
    58.2 KB · Просмотры: 94
Последнее редактирование:
По мере увеличения питания (и выходной мощности) естественным будет переход с "единички" ВК с приличной бетой, до "двойки", с низкой бетой.
Потом до двойки с большей бетой.
Все это легко считается.
 
при переводе в Акласс цепь термостабилизации лучше сделать так,контролируя ток через резистор,ток покоя 300...500ма
 

Вложения

  • германец смешаный.png
    германец смешаный.png
    58.1 KB · Просмотры: 129
Увидел Германиевый фуз с aliexpress
Можно разглядеть motorola ac128
Поинтересовался не бьётся вбил
germanium triode алиэкспресс выдаёт какие-то два мутных Лота с без отзывов.
При этом на педальку отзывы нормальные то есть китайцы делают некий продукт с непонятными компонентами которые непонятно звучит на него в принципе записаны обзоры на YouTube но найти следы довольно сложно
 
Это тема о германиевых УНЧ?
А то вижу тут ОУ какие-то, похоже, не германиевые..
Так вот, попалась мне сейчас в гугле схемка, не знаю была ли здесь, но на всякий случай приведу. Посмотреть вложение 127212
Собственно мне просто хотелось убедиться, что мой временный аккаунт удалось восстановить и, может быть положить сюда что-то полезное.
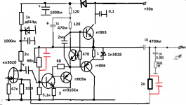
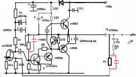
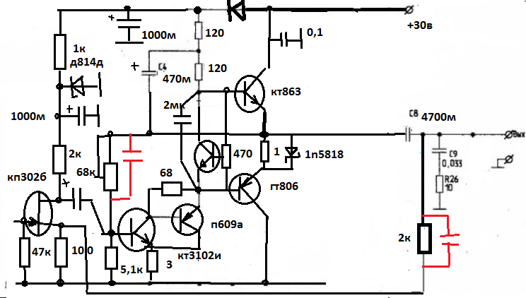
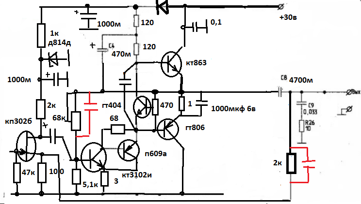
Эта схема пример как из П605, ГТ806 сделать П210.
 
AC125 россыпь.. но как подумаю .. паять никому не нужные платы... готов передать в добрые руки.. пишите в личку.. гт и п.. есть нное количество..
 
"Моторола" с али как и сама педалькаIMG_20250317_124934.jpgIMG_20250317_124819.jpgIMG_20250317_124116.jpgIMG_20250317_123909.jpg
Насколько я понял китайскую бутафорию только средний мощный и мощная транзисторы вскрывали а вот такие такую мелочь никто даже и не пробует покупать у нас в России, понятно что на eBay у этого китайца кто-то что-то купил, а может отзывы подставные
 
Випадково надибав антикварний радіоприймач з виходом на компліментарній парі германієвих транзисторів від Grundig нетрадиційної схемної орієнтації.
Підсилювач потужності заграє з випромінювачем зворотнім зв'язком з підвивертом. Можливо, декому проміж тут сподобається і надихне на черговий шедевр.
GrundigCS155RF275-3.jpg
 
Последнее редактирование:
глубина оос не постоянна,зависит от положения ползунка РГ нужен джифет после РГ ,а оос подать на исток как в моих схемах выше
 
То не РГ, а регулятор стереобалансу. ;)
Та основна фішка в іншому.
 
Та основна фішка в іншому.
моста пожалели немцы для выпрямителя ВК))) однополупериодный отстой
баланс R47 , а R28 ,R29 как раз громкость и оос подается через R31,R33
динамики хитровымученые))))
 
Последнее редактирование:

Статистика форума

Темы
3,312
Сообщения
264,596
Пользователи
2,551
Новый пользователь
Александр Н.
Назад
Сверху Снизу