Динозавр
1 ранг
- Регистрация
- 31 Янв 2023
- Сообщения
- 3,443
- Реакции
- 1,078
- Баллы
- 72
- Страна
- Россия
- Город
- станица Пашковская
- Имя
- Александр
- Предупреждений
- 3
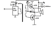
От 100гц фона избавились и как бы двойное мономоста пожалели немцы для выпрямителя

Смотрите видео ниже, чтобы узнать, как установить наш сайт в качестве веб-приложения на домашнем экране.
Примечание: Эта возможность может быть недоступна в некоторых браузерах.
От 100гц фона избавились и как бы двойное мономоста пожалели немцы для выпрямителя

А схема забавная!То не РГ, а регулятор стереобалансу.
Та основна фішка в іншому.
Да, но нужно уточнить, хватит ли мощности БП, площади радиаторов и возможностей мп25\мп37 на раскачке. Схема типовая.туда можно включать в эту схему любое сопротивление до 4 ом
В четыре раза надо увеличить ёмкости питания(4x1mF) и на выходе(4x500uF).Да, но нужно уточнить, хватит ли мощности БП, площади радиаторов и возможностей мп25\мп37 на раскачке. Схема типовая.
Ёмкости конденсатора С17 м.б. недостаточно.
Это только для того, чтобы держал нагрузку 4 ома?В четыре раза надо увеличить ёмкости питания(4x1mF) и на выходе(4x500uF).
Ну и радиаторы выходные - маловаты.
16 ом-пара, 8 ом -двойка , 4 ома- тройка. (или двойка с параллельными выходными)чтобы держал нагрузку 4 ома?
да это именно для этого!Это только для того, чтобы держал нагрузку 4 ома?
сбросьте ссылку на сверхлинейник
ldsound.club
ldsound.club
ldsound.club
ldsound.club
ldsound.club
Красота, целая палитра, благодарю.Ещё надо? Выбирать есть из чего.




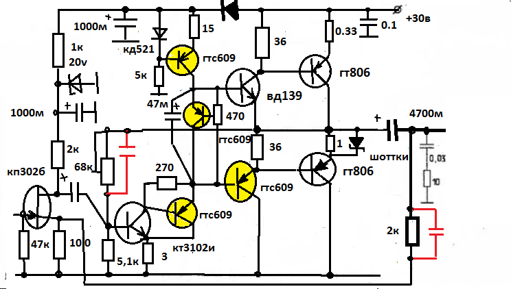
605-е нормально себя ведут,если схема без косяков.Германиево-кремниевая (комплементарная) пара ГТ804\КТ802 и КТ601 в УНе. Дифкаскад, правда, на П416Б.
10(15) вт\84 ом (как у А-001 или В-101))) . На невиданном ГТ804
"плавкого предохранителя. Такой способ защиты приемлем для сплавных транзисторов П217, П210, которые хорошо выдерживают кратковременные перегрузки по току. Ток срабатывания плавких предохранителей необходимо выбирать примерно равным предельно допустимому значению тока коллектора оконечных транзисторов. Диффузионные транзисторы П601, П602, П605, ГТ804 очень чувствительны к перегрузкам по току, поэтому для оконечных ступеней на таких транзисторах, наряду с плавкими предохранителями, необходима быстродействующая электронная защита. "
Собрал BSP129 + П605+1T806 слушал месяца три на небольшие экспериментальные трехполоски. Месяц послушал на них же семынинский оконечник на 908-х. Затем собрал АБ1 с 6Н6П и 1058, сейчас слушаю более трех месяцев. Что лучше пока не понял, не спец. Пришел А80 послушал три дня, вернулся к АБ1. Понял, что круг придется повторить, стало грустно - это же сколько времени нужно убить?!605-е нормально себя ведут, если схема без косяков.
А Вы музыку слушаете, или усилители? Если всё ОК, и ничего не напрягает - зачем менять усилитель? Лучше доводить до идеала АССобрал BSP129 + П605+1T806 слушал месяца три на небольшие экспериментальные трехполоски. Месяц послушал на них же семынинский оконечник на 908-х. Затем собрал АБ1 с 6Н6П и 1058, сейчас слушаю более трех месяцев. Что лучше пока не понял, не спец. Пришел А80 послушал три дня, вернулся к АБ1. Понял, что круг придется повторить, стало грустно - это же сколько времени нужно убить?!

а часто еще и источникзачем менять усилитель? Лучше доводить до идеала АС![]()

На днях сочинил нормально звучащий Ашник на П605а ,сложив вместе две известные схемы.питание 21 вольт,ток 400ма,на выходе 5 вольт,звук не хамский.Но с мощными германиями типа AD167 и нашими П215 им в пару зазвучало круче на порядок.Полоса тоже внушает,50-100кил.605-е нормально себя ведут,если схема без косяков.
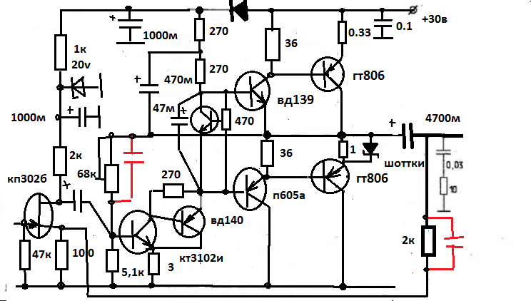
На ГТС 609 источник тока, при 15Ом какой ток будет в усилителе напряжения?Делать квази на гт806 только в предвыход кремний вд139 в шиклаи,и п605а в Дарлингтон ,порог открывания примерно одинаковый,те даже лучше чем предвыход полностью на германии
И питание повышенным напряжением драйвера, вместо цепи ПОС.Как неплохой и незатратный вариант Ашника на германии,видится сочетание выходных транзисторов в виде ГТ906 внизу и П215 вверху,П605 в раскачке, на входе Nкремний получше,типа ВС550 .Ну и обвеска интересная тоже.
этот резистор лучше подобрать ,примерно 25ма у гтс609 буфера ,а у самого УНа на кт3102 примерно 1,2ма его ток будет зависеть от резистора б-э(270ом) буфера ,270ом осталось от схемы где вд140,с германиевым буфером лучше 100....120ом чтобы ток был примерно 2,,,3маНа ГТС 609 источник тока, при 15Ом какой ток будет в усилителе напряжения?
Спасибо. Нажег уже ГТ906 горсть вот и дую на воду.этот резистор лучше подобрать ,примерно 25ма у гтс609 буфера ,а у самого УНа на кт3102 примерно 1,2ма его ток будет зависеть от резистора б-э(270ом) буфера ,270ом осталось от схемы где вд140,с германиевым буфером лучше 100....120ом чтобы ток был примерно 2,,,3ма
,набрал для опытов 906-е в металле,но лучше будет их пожалеть на будущее,макетить на рыжиках, в пластике,их на фирме два ящика и они дешевле.Спасибо. Нажег уже ГТ906 горсть вот и дую на воду.
всегда включайте через мощный резистор с десяток ом,пока не отстроите усилитель,и резистор рег тока покоя в положение чтобы сплиттер был открыт,в данной схеме в нижнее положение(подстроечник 470ом)Нажег уже ГТ906 горсть вот и дую на воду.
Я макечу на дубовыхASZ1016,потом меняю их на скоростные, с коррекцией ПХ.Спасибо. Нажег уже ГТ906 горсть вот и дую на воду.