Динозавр
1 ранг
- Регистрация
- 31 Янв 2023
- Сообщения
- 3,445
- Реакции
- 1,077
- Баллы
- 72
- Страна
- Россия
- Город
- станица Пашковская
- Имя
- Александр
- Предупреждений
- 3
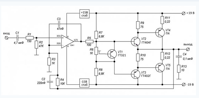
Можно поставить параллельно (АВ+С) - 605\906 с резисторами в эмиттере и базе, 837 - без них (с небольшой индуктивностью в коллекторе).Замена 837-х на ГТ906





