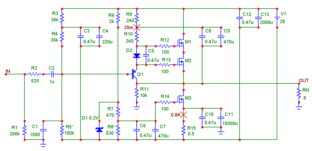
Германиевые УНЧ

А есть графики меандров на ВЧ 10-20-50-100 кГц, а то уж очень высокие гармоники, особенно третья на 60 кГц?
1744693869216.jpeg
Только 20к, дальше ты конечно оптимист.
 

Вложения

  • IMG_20250221_174727.jpg
    IMG_20250221_174727.jpg
    435.1 KB · Просмотры: 56
  • IMG_20250222_191457.jpg
    IMG_20250222_191457.jpg
    432.3 KB · Просмотры: 68
  • IMG_20250222_191528.jpg
    IMG_20250222_191528.jpg
    430.5 KB · Просмотры: 56
  • IMG_20250222_191605.jpg
    IMG_20250222_191605.jpg
    414.9 KB · Просмотры: 57
  • IMG_20250222_191657.jpg
    IMG_20250222_191657.jpg
    420.3 KB · Просмотры: 58
ты просто нагрузи ее на 300ом и померяй,может это композит твой кривой
На 300 Ом 1875 практически повторяет искажения карты, где-то 0,0005%. Вы на 4 Ом получите 0,0015-0,002%, это будет уже результат.
 
Термостабильность это самая незначительная проблема. Самое неприятное это отсуствие ВЧ NPN транзисторов с Uce 30 В и более. Это видимо технологически невозможно получить на германии.
Ответ очевиден - термостабильность и др. параметры хуже.
 
Термостабильность это самая незначительная проблема. Самое неприятное это отсуствие ВЧ NPN транзисторов с Uce 30 В и более. Это видимо технологически невозможно получить на германии.
Включайте их по мостовой схеме, в чем проблема?
 
Включайте их по мостовой схеме, в чем проблема?
А зачем эти страдания? Существует другой способ. Более изящный. Выливается в гирлянду транзисторов, но гораздо проще чем мостить и с пользой применяются довольно высоковольтные PNP. Или другой вариант ещё проще, использовать NPN кремний.
 
Последнее редактирование:
На 300 Ом 1875 практически повторяет искажения карты, где-то 0,0005%. Вы на 4 Ом получите 0,0015-0,002%, это будет уже результат.
так тогда зачем этот германиевый паровоз на выходе?вот он и повысит сопротивление нагрузки
 
я
Потому что он волшебный
могу обьяснить-лм 1875 работает в А классе,а германцы в АВ но у них переключение плавное,поэтому результат должен быть лучше,но германцев надо хотя бы 10,,,15 кгцовых,предлагаю параллелить гт403 и трансом качать или гт806 ставить
 
Последнее редактирование:
"Нафаню" отремонтировали
скорее ликвидировали. с нафаней там общего только что ЛМ1875.
ты просто нагрузи ее на 300ом и померяй,может это композит твой кривой
смысл то в этом есть? Ну и не мой композит кривой, а ещё он вообще и не мой. Авторы у нас Смерш и Фагос. А я только в практическом плане работал, проверял то сё, настраивал, измерял. Кстати конечно могут быть проблемы но не с композитом а с компонентами пассивными, стоит глянуть. Хотя квази-вк 1875 то ещё чудо. в перьях.
С другой стороны - палка 1к в интермодуляциях на уровне шума- это уже заявка на победу.)
 
Хотя квази-вк 1875 то ещё чудо. в перьях.
в А классе квази ВК не так страшен,а при работе на высокоомную нагрузку(германиевый прицеп) она из А не выйдет,но хорошо прокачает тупых германцев на ВЧ где у них бэта падает и надо смазку)))))
но совсем тупых не надо ставить)))гт403 штуки четыре а еще лучше трансом их качать он будет без подмагничивания тк у лм1875 ноль на выходе
весь паровоз охватить не глубокой оос,искажения будут больше но ступенька меньше а низшие гармошки не так страшны они у динамиков больше на много
 
можно, а в чём цимес? ВАХи особенные? Не, я понимаю, когда толстый слой лежит в кристалле, а чем кристалл Германиуса (это с учебника по немецкому, советской школы) отличный?
 
Там и квадрат на 40К настраивал (Финн32 рекомендовал на 20К), подбором 544УД2Б (с "А" слишком быстро получается
Это оттого что в лимитЕ коррекция неполная. У меня и с УД2А всё отлично работает.
 
можно, а в чём цимес?
12,,,15кгц реально в отличие от 4кгц у 214,п4 и тд и тоже сплавные значит трансом качать безопасно
ступенька у сплавных меньше чем у германцев других технологий тк они полностью не закрываются
 
нужные частоты для уха, но Миллера включить (точнее, привести в вид фильтра на входе) и увидеть сдвиг по фазе. Можно и в онлайн калькуляторе, график по точкам, на тетрадке в клеточку (симулятор не обязателен, как Боде)
 
нужные частоты для уха, но Миллера включить (точнее, привести в вид фильтра на входе) и увидеть сдвиг по фазе.
не понял,,,, это частота где бэта начинает падать в ОЭ у П214,П4 ,П213 начинает падать уже с 3,,,5кгц а тут выше в 3 раза ,для сплавных это хорошо
если трансом качать то неплохо будут играть,вместо делко по 4 шт гт 403 впараллель
 

Вложения

  • герм транс.png
    герм транс.png
    59.7 KB · Просмотры: 81
Последнее редактирование:
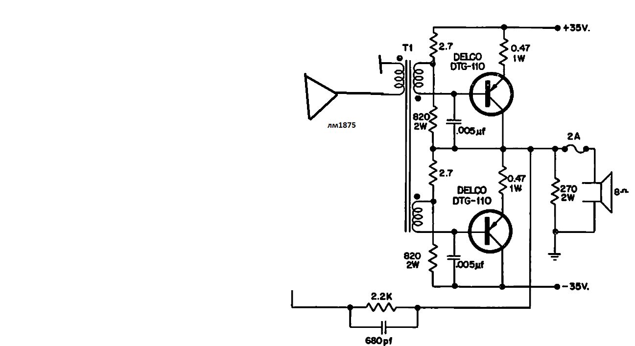
это выход Кертинга,там ун еще хуже,и транс с подмагничиванием но все хвалят его звук
транс трифилляром у него полоса под 500кгц!!! если на пермаллое 50Н сделать то и больше можно
 

Вложения

  • CIR13534S_0001.png
    CIR13534S_0001.png
    79.2 KB · Просмотры: 77
Последнее редактирование:
Эт я про 4 транзистора и однотакт
опять не понял,,,,при чем тут однотакт???
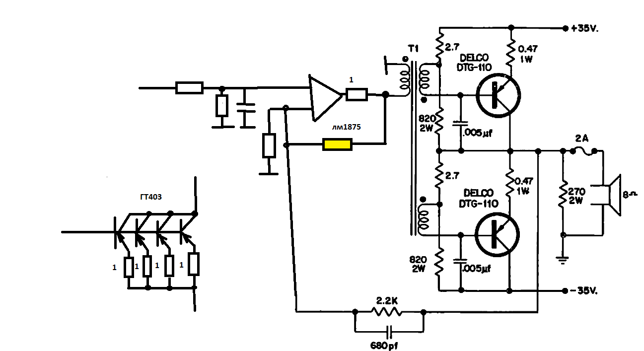
я предлагаю тда2050 или лм1875 дополнить трансом и парой германцев(каждый из 4х гт403 паралл) и будет Черный морозильник)))))
 
тда2050 или лм1875 дополнить трансом
можно, тем более 1875 - сплошные фейки (не жалко).
Кто транс рассчитывать будет, а мотать? Только на фига транс, тем более на большие токи? А литц Вы знаете сколько стоит?
Я за Спорт, пусть пальчиковый (когда, после "Чапаева", ногти на пальцах заболят)
 
можно, тем более 1875 - сплошные фейки (не жалко).
Кто транс рассчитывать будет, а мотать?
да транс проще не куда-в три провода трифилляром до заполнения каркаса,провод 0,3мм,железо от твз или китайского трансформаторного БП
главное малая индуктивность рассеяния(поэтому трифилляр) а паразитные емкости лм1875 без проблем прокачает с ее низким выходным сопр
транс хорошо закрывает германцев поэтому не будет сквозняков на ВЧ
PS .Сорри,трифилляром транс мотаем для схем с ОК,я их выкладывал выше,в данной схеме ОЭ,поэтому транс нужен понижающий,моточные данные можно взять от усилителя Григорьева цитата:
"Для согласующего трансформатора Т1 подойдет любой магнитопровод (качество материала роли не играет) площадью сечения 1,5...2,5 см2, например Ш12 X 16. Автор использовал магнитопровод из пластин Ш12 с прорезным средним стержнем, толщина набора 16мм. Обмотку наматывают жгутом из восьми сложенных вместе проводов:

  • шести проводов марки ПЭВ-2 — 0,17
  • двух проводов марки ПЭВ-2 — 0,31.
Намотка производится до заполнения каркаса - получится примерно 250-270 витков.

После намотки концы проводов облуживают, выявляют с помощью омметра каждый из проводов ПЭВ-2 — 0,17 и, соединив их последовательно, получают обмотку I. Оставшиеся два провода ПЭВ-2 —- 0,31 используют в качестве обмоток II и III.
 

Вложения

  • герм транс.png
    герм транс.png
    64 KB · Просмотры: 72
Последнее редактирование:
4 транзистора в "Каменный" от Семигора - лучше.
зачем германий в однотакте? туда кт863 -бета под 500 и частота около 20мгц
весь смак германия в плавном переключении плеч в АВ,в Акласс даже двухтакт кремний рулит
однотакт вот такой надо делать с плавающим и следящим питанием
тут почитайте про него -очень хорошая схема ,но 8вт всего
 

Вложения

  • LES # 9 схема.PNG
    LES # 9 схема.PNG
    93.7 KB · Просмотры: 104
Последнее редактирование:
что то я начинаю подозревать что звучат схемы с трансом подобные Кертингу из за повышенного выходного сопротивления тк ОЭ на выходе а оос не глубокая
да и прочие германцы обычно имеют малую выходную емкость на выходе и не особо глубокую оос которая еще и не охватывает этот кондер,поэтому выходное на нч единицы ом
интересно измерить,какое выходное у Кертинга?
 
Последнее редактирование:
Спасибо форумчанам за наводку на транзисторы КТ863. Нашёл контору, которая продаёт их по 15 р. Купил 40 шт. чтоб после не жалеть. Конечно измерение транзистор тестером занятие ещё то, но для быстрой проверки пойдёт. Так вот штук 10 с усилением от 500 до 600, штук 6 в районе 700...900 и два сперва думал брак, но потом разобрался. ТТ показывает усиление 1.09к и 1.19к, а это вроде за 1000. Все остальные показывают усиление не меньше 370. В планах измерить максимальное напряжение и падение напряжения в открытом состоянии. Думаю буду приятно удивлён, т. к. характеристики СОВЕТСКИХ радиодеталей, в отличии от буржуйских, указывались по минимуму. Недавно понадобился транзистор n-p-n с обратным напряжением эмиттер-база хотя бы 25 В. Нашёл только КТ201, у которого заявлено 20 В. Измерил имеющиеся транзисторы и сперва подумал, что неисправны, ан нет, при токе в 10 микроампер у одного 100 В, а у второго и вовсе 160 В.
 
падение напряжения в открытом состоянии
Если вы о насышении, Uke меньше 0,5 в.
Мощность указана 60 вт, но ОБР так себе, нужно параллелить.
Есть приблизительный импортный аналог, в т.ч. п-н-п
 
Последнее редактирование:
Я понимаю, что это экспресс проверка, нормальные измерения будут позже. Мне очень интересно напряжение насыщения при токе в 2,5 А. По графикам оно в районе 0,2 В.
 

Статистика форума

Темы
3,314
Сообщения
264,525
Пользователи
2,550
Новый пользователь
Александр Н.
Назад
Сверху Снизу