Германиевые УНЧ

Вы усиление 863 при токе хотя бы на 5а замерьте, и куда ваши 500-900 денутся.
а где вы их с таким током юзать собрались) 30в при 5а это 150 вт потребление ,2а с головой даже для Худа
 
а где вы их с таким током юзать собрались) 30в при 5а это 150 вт потребление ,2а с головой даже для Худа
Юзать их надо в фотовспышках и ВИП-ах, импульсных в основном.
Для чего и были предназначены.
Ежели посмотреть на кривые(реально- кривые;)) Бэтты от тока,
то картину увидим удручающую.
И параметр максимального напряжения - от 30 вольт буква А и Б для буквы В
вдруг чудесным образом превратился в 160 Вольт._scare
Это получается полная неумытость рук и морды лица
при перемешивании лопатой исходного "силикона".
В УНЧ это лучше не пихать.
 

Вложения

  • КТ863.jpg
    КТ863.jpg
    81.4 KB · Просмотры: 103
В УНЧ это лучше не пихать.
не несите бред сивой кобылы,прекрасно встанут в А класс типа Худа
вот бэта от тока п 609 и п605
и где кривее зависимость бэты от тока????? причем для А класса это вовсе не важно
 

Вложения

  • П607-609.png
    П607-609.png
    271.6 KB · Просмотры: 61
  • p605_Страница_7.png
    p605_Страница_7.png
    170.4 KB · Просмотры: 68
Последнее редактирование:
С Тошей не сравнить, но от 0,1 до 2 а достаточно линейная характеристика.
 
С Тошей не сравнить, но от 0,1 до 2 а достаточно линейная характеристика.
Изменение от 300 до 600 нормально?
Ну это ваш выбор.

вот бэта от тока п 609 и п605
Вы ставите П609 в Худ?
Сочувствую.
Или опять только чистА теория?
 
Изменение от 300 до 600 нормально?
у п605 в диапазоне 0,1,,,,,0,6а такое же изменение в процентах то есть кривизна больше тк участок уже
ну вот Вам еще ,смотрите процентное изменение а не абсолютное,тк это обманчиво
и учитывая величину, изменение 300....600 менее страшно ,чем 50....100
тк нагрузка на ун на пальцах не буквально в первом случае 3....6к а во втором 500...1000ом в первом случае ун не заметит изменение
 
Последнее редактирование:
у п605 в диапазоне 0,1,,,,,0,6а такое же изменение в процентах то есть кривизна больше тк участок уже
ну вот Вам еще ,смотрите процентное изменение а не абсолютное,тк это обманчиво
и учитывая величину изменение 300....600 менее страшно ,чем 50....100
тк нагрузка на ун на пальцах не буквально в первом случае 3....6к а во втором 500...1000ом в первом случае ун не заметит изменение
У П605 изменение при таком диапазоне тока
чуть более 30%.
У КТ863 - два раза.
Разница есть?
И при чём тут КТ818\819?
Мы усиленно рекомендуем какие транзисторы?
 
У П605 изменение при таком диапазоне тока
чуть более 30%.
где вы это взяли? я же картинку привел
И при чём тут КТ818\819?
Да Семынин их постоянно нахваливал даже в безоосных повторителях ,не говоря уже про оосные схемы
и еще раз повторю это А классе вообще не важно тк ток покоя постоянный и большой
наш Неуло тоже нахваливает даже в АВ
Вы сначала попробуйте а потом бред пишите,уверен потом ложкой меда не оттянешь при их цене
 
достаточно линейная
пойдёт, но куда их ставить, если пары комплементарной нет (или есть)?
А классе вообще не важно тк ток покоя постоянный и большой
рабочая точка у синуса, в динамике, двигается, там и смотреть ВАХи, Бету надо (можно на стенде, тетрадка в клеточку и точки карандашом). А кто этим заморачивается? Все слушают только, но это не правильно (выбрать сразу лучше)
 
пойдёт, но куда их ставить, если пары комплементарной нет (или есть)?
ставить в Худоподобные схемы,сам Худ писал что нужны транзисторы с бэтой более 135 иначе растут искажения
 
В УНЧ это лучше не пихать.
Несколько лет назад в китайские платы 1969 на TIP41C, ставил КТ863А (у всех была бета 300-350 при токе 2А). Уровень нелинейных искажений усилителя снизился на порядок . Для себя сохранил часть результатов
 

Вложения

  • 1969_2.jpg
    1969_2.jpg
    161.8 KB · Просмотры: 155
  • JLH 1969.GIF
    JLH 1969.GIF
    15.6 KB · Просмотры: 166
рабочая точка у синуса, в динамике, двигается, там и смотреть ВАХи, Бету надо (можно на стенде, тетрадка в клеточку и точки карандашом). А кто этим заморачивается? Все слушают только, но это не правильно (выбрать сразу лучше)
Проміж тут таких достатньо. ;)
І це таки правильно. В режимі класу А робоча точка, в ідеал,і мала би знаходитись на максимумі бета, аби той потроху зменшувався під час зміщення її в обох напрямках під впливом сигналу. Та це потребує врахування супутних ефектів.
Але, все це про антикварні транзистори, не виключаючи радянських. Від 80-х років минулого сторічча Тошиба зі товаришами навипускали досить транзисторів, спеціально для використання в підсилювачах, у яких той максимум виражений відверто ніяк. Але наші адепти чомусь правильні транзистори ігнорують. вишукуючи екзотику, або такі. що були виготовлені для використання в електровозі.
Мабуть, кожен з них вважає себе Пікасо, чи Малевичем, на крайній випадок.
 
Последнее редактирование:
Тошбазі товаришами навипускали досить транзисторів, спеціально для використання в підсилювачах, у яких той максимум виражений відверто ніяк. Але наші адепти чомусь правильні транзистори ігнорують. вишукуючи екзотику, або такі. що були виготовлені для використання в електровозі.
цена 863 -15руб а тошибу еще найти надо оригинальную и цена в 20 раз выше ,а практический результат Вам Андрей С выложил Фома Вы не верующий,
finis coronat opus,не уверен что при той же оригинальной схеме Тошиба их переплюнет,скорее хуже будет
 
наші адепти чомусь правильні транзистори ігнорують
Дорого, малодоступно, много фейков...в домашних запасах не водятся.
В теме у Петрова про Мелодию-103 модели 5200\1943 и BD139\140 :)
 
Последнее редактирование:
отслушал многое и выбор пал на 2Т903, там не линейно ВСЁ и частота определяет.
Дорого, малодоступно, много фейков...
есть б/у на Али, я набрал сдвоенных и комплементарных (мой век хватит, даже отбирая пары).
Сейчас не знаю, что с Али делать, РФию забанили китайцы (искать товарищей в Украине, Белоруссии, Казахстане,..)
 
Несколько лет назад в китайские платы 1969 на TIP41C, ставил КТ863А (у всех была бета 300-350 при токе 2А). Уровень нелинейных искажений усилителя снизился на порядок . Для себя сохранил часть результатов
Китайские транзисторы из наборов лучше сразу выкидывать.
Транзисторы TIP41 даже настоящие плоховаты для низковольтного применения.
В приведённый вариант ставятся любые нормальные транзисторы,
наподобие MJE15030 D44H8/
Искажения даже меньше будут по сравнению с 863.
P.S. Цена раньше даже ниже!:(

когда? что али не работает?
Херня.
Вчера заказывал насосик для воды, ВЧ аттенюатор и прочую чепуху.
Уже везут.
Спокойно, Козлодоев! Сядем усе!
_hm_


P.S. Для меня показатель китайской "вшивости"
- исчезновение\появление источников тока типа J500 -J511.
Они его обычно называют диодом.
Не успел прикупить.
А полевик подбирать - лень!
Опять-же резистор обычно нужен.

 
В приведённый вариант ставятся любые нормальные транзисторы,
наподобие MJE15030 D44H8/
Искажения даже меньше будут по сравнению с 863.
с их бетой от 20(лотерея ) это Ваши хотелки дай Бог 0,1% получить
им в двойке или тройке место
 
с их бетой от 20(лотерея ) это Ваши хотелки дай Бог 0,1% получить
им в двойке или тройке место
Мои хотелки, от производителя, реально лежат в коробке на стеллаже.
Каким образом покупал - рассказывал.
Кстати, вот и характеристики.
И реально измеренные параметры - у всех примерно 100 Бэтта.
15030.JPG

Ну а для любителей разной "Бэтты",
известная фирма позволяет делать выбор.
15030_Китай.JPG
 
Последнее редактирование модератором:
В приведённый вариант ставятся любые нормальные транзисторы,
наподобие MJE15030 D44H8/
Вот только цены сейчас не дешёвые...
цена Д44 чип и дип.jpg
цена Д45 чип и дип.jpg

Я тут давеча отправил посылку на юг , просили прислать германий и лампы.
Прикупил германиевых транзисторов 20шт. П605А по 20 руб. за транзистор и 45 ламп за 1400 руб.(в среднем по 31 руб. за лампу).
2.jpg 1.jpg

Народ ещё тянется к старому ...к германию и лампам.:)
 
Счастье есть, его не может не быть.
 

Вложения

  • IMG_20250417_150759_edit_10484230868712.jpg
    IMG_20250417_150759_edit_10484230868712.jpg
    418.2 KB · Просмотры: 129
  • IMG_20250417_150738_edit_10508202646833.jpg
    IMG_20250417_150738_edit_10508202646833.jpg
    417.1 KB · Просмотры: 133
  • IMG_20250417_150659_edit_10548950198389.jpg
    IMG_20250417_150659_edit_10548950198389.jpg
    421.5 KB · Просмотры: 131
  • IMG_20250417_150631_edit_10584222488488.jpg
    IMG_20250417_150631_edit_10584222488488.jpg
    359 KB · Просмотры: 135
  • IMG_20250417_151445_edit_10745202584818.jpg
    IMG_20250417_151445_edit_10745202584818.jpg
    381 KB · Просмотры: 133
Комбик аккорд -м
Схемы нет
На потенциометр включения приходит переменка 41 вольт
Диоды в БП не звонил не подобраться
Четыре мощных диода д242
Возможно переключили в 127 вольт и воткнули в 220 предохранитель был сильно поджаренный сгоревший
IMG_20250418_223722.jpgIMG_20250418_223749.jpgIMG_20250418_223807.jpg

Обычные двухватные германиевый усилок с мпшками в преде на п213 можно спалить переменкой?
 
Последнее редактирование:
"С таким счастьем и на свободе?" (С)
Теперь минимум три усилителя вы обязанны сделать.
Посчитал, в планах 12 на германии. Но время... выкраиваю по немногу
 
Как в диодной сборке диоды проверить?
 

Вложения

  • IMG_20250418_230118.jpg
    IMG_20250418_230118.jpg
    421.5 KB · Просмотры: 45
  • IMG_20250418_223807.jpg
    IMG_20250418_223807.jpg
    295.5 KB · Просмотры: 41
  • IMG_20250418_223749.jpg
    IMG_20250418_223749.jpg
    594.1 KB · Просмотры: 46
А где на фото - сборка? Мост? Так мультиметром прозвонить, отпаяв от трансформатора и нагрузки.
Ошибочка вышла диодный мост живой выходит 41 переменка 19 в постоянка
Прозвонилась
В общем блок питания живой, аусилитель сгоревший.
Возможно там на выход надо ставить перемычку между крайними контактами ставил перемычку но звук в динамике не появляется.
Полная тишина в динамике, а может выходной каскад выгорел - надо всё выпаивать смотреть схемы нет.
Динамик живой без обрыва
 
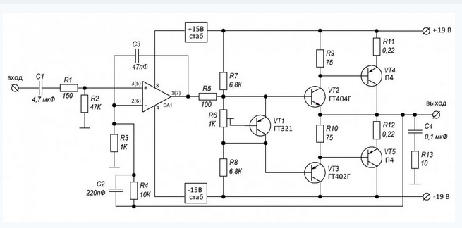
Вот та же схема с изменениями коррекции. Не знаю как эта схема звучит, надо спросить у тех кто её реализовал в железе.
Посмотреть вложение 131518Посмотреть вложение 131520
Похоже термодатчиком там не ГТ321, а что-то кремниевое с зеленой заливкой, типа KFY18, 2T6551...

Извиняюсь за оффтоп. Комплементаром к КТ863А будет D45H2A от FAIRCHILD, комплементар к серии D45 являются D44, значит к нему будет D44H2A (получается аналог КТ863А), именно с суффиксом "А", без него усиление меньше.
Даташит на D45H2A, к сожалению на D44H2A даташита нет
 

Вложения

а смысл? слушать на чем будете?)))))Акустика самое главное!!!у меня были 6гд-2+3гд15м в 100л и когда я к ним цепял мелкий бумбокс саньо с его 2вт никто не верил что эта пиндюрка может так прилично играть
la4227 c 0.2% искажений по современным меркам шлак полный
То це ж троюрідні брати близнята 174 УН7 smile_1 smile_1smile_10
 

Статистика форума

Темы
3,314
Сообщения
264,535
Пользователи
2,550
Новый пользователь
Александр Н.
Назад
Сверху Снизу