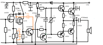
Германиевые УНЧ

Вложения

  • германий с полевиками 2.png
    германий с полевиками 2.png
    34.1 KB · Просмотры: 120
Думаю, кремнієвий біполярний транзистор на кшталт КТ3102\КТ3107 чи буржуазні аналоги будуть там кращими за j-fet, бо матимуть більш високу крутизну передавальної характеристики.
 
бо матимуть більш високу крутизну передавальної характеристики.
но большую нелинейность,особенно при выборе оптимального смещения у джифета,кроме того наличие повторителя на мосфете позволяет увеличить нагрузочный резистор и достигнуть большего усиления в первом каскаде
 
Коефіцієнт підсилення каскаду за напругою то крутизна помножена на опір навантаження.
Далі працює загальний зворотній зв'язок і чим більше підсилення в петлю, тим меншими будуть нелінійні спотворення.
 
Далі працює загальний зворотній зв'язок і чим більше підсилення в петлю, тим меншими будуть нелінійні спотворення.
из германия сверхлинейника не получится,зато у джифета квадратичная характеристика и мало нечетных гармоник
 

Вложения

  • входной каскад.PNG
    входной каскад.PNG
    102.4 KB · Просмотры: 85

Германиевый транзистор OCL плата усилителя 20Wx2 LG334​

11 178 ₽
Алишный (плата в сборе)))
 
С входными трансформаторами и с выходными транзисторами непонятки, и лампу зачем-то вспомнили. 🙂

2025-08-29_131702.png
 
Последнее редактирование:
Для эксперимента подключить Kaolanhon Односторонний ламповый усилитель 3AD6 10 Вт * 2. к предусилителю из п.6728 (юан8), см. ниже и макет готов.
1756455809437.png


с выходными транзисторами непонятки
На схеме обозначение транзистора 3AD7 явно ошибка.
По 3AD6 ниже.
1756458386425.png
 
Да я про бумажную наклейку на транзисторах. А про лампу, смотря какие параметры у этих входных трансиков. На вид они малюсенькие, какая на хрен лампа, да и расcчитаны они наверняка на стандартный входной сигнал.
 
Последнее редактирование:
На вид они малюсенькие
Возможно, от аналоговых телефонов\модемов или подобные. В Чиде появилось много мелочи, в т.ч фирменной.
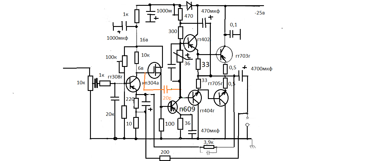
Решение с составным транзистором и диодной (термо)стабилизацией тока покоя. Первым можно поставить ГТ402, .ГТ403, П605.
Мелкий транс. с металлическим экраном.
 
Последнее редактирование:
смотря какие параметры у этих входных трансиков. На вид они малюсенькие, какая на хрен лампа, да и расcчитаны они наверняка на стандартный входной сигнал.
В сборке, действительно на входе.
1756463214805.png
 

HAXNFIELEC Германиевый предусилитель для наушников​

на трёх транзисторах
 
Частая проблема таких "усилителей" в том что никто же не думает что он инвертирующий, да?
И в итоге в схеме не хватает одного резистора обозначенного как R
1756470266989.png

Его роль перекладывается на источник сопротивление которого может быть от нуля ом до единиц килоом. Так что чем лучше источник- тем дерьмовее звук, выше усиление и выше искажения.

Порылся на али и удивлен
Ну ... Я порылся там лет 10 назад наверное. И до сих пор ничему не удивляюсь. Наборы конденсаторов и резисторов, диоды, маломощные транзисторы, генераторы и ослик, космос и ЦАП фх-аудио, всё оттуда.
Удивительные открытия, правда? )
 
Ну ... Я порылся там лет 10 назад наверное. И до сих пор ничему не удивляюсь. Наборы конденсаторов и резисторов, диоды, маломощные транзисторы, генераторы и ослик, космос и ЦАП фх-аудио, всё оттуда.
Удивительные открытия, правда? )
Удивительно то, что промышленность обеспечивает выпуск такого ассортимента.
 
Удивительно то, что китайская промышленность обеспечивает выпуск такого ассортимента.
У нас тоже много что производят, но мелкими сериями поэтому цены неподъёмные для нормальных людей.
 

Kaolanhon Односторонний ламповый усилитель 3AD6 10 Вт * 2​

Чисто Ge 2х10 Вт, плата 122х108 мм, (3869+825)р.
1756453399276.png

1756453428355.png
вместо дарлингтонов лучше поставить по три гт403 впараллель,в трансформаторной схеме нужны сплавные германцы с большим напряжением Б-Э
а дарлингтон на двух нч транзисторах них будет тупой
 
вместо дарлингтонов лучше поставить по три гт403 впараллель,в трансформаторной схеме нужны сплавные германцы с большим напряжением Б-Э
а дарлингтон на двух нч транзисторах них будет тупой
Есть где-то несколько штук., остались с прошлого века. Есть еще ГТ703.
Поинтересовался народным мнением о ГТ403 (привожу практически без обработки).

ГТ403 был вшивота ещё та.
Смотря где. Как эмиттерный повторитель с низкоомной нагрузкой - самое то. Я на нём делал однотактные усилители для наушников 16 Ом, первый каскад МП42 с ОЭ, второй - ГТ403 с ОК, с непосредственной связью, на выходе конденсатор 500 мкФ. Но радиатор к нему присобачивать было чертовски трудно - я латунную трубку нахлобучивал внатяг.

Две пластины с отверстием на 10,2 сжимаешь болтиками на 3 и крепишь к плате вот и усё

Выкидывал при любом удобном случае, за их ненадежность.

Стояли в выходном каскаде в Весне 201-ой, страшно подумать- стерео, олимпийский 1980-ого года, безумных денег стоил, аж 380 рублей. Задолбался эти транзисторы менять. Благо радиозавод был в городе, а так негде было бы их взять.

В свое время наменялся их (ГТ403) в блоках управления мощных тиристорных выпрямительных установок. Там они через импульсные трансы на управляющие электроды тиристоров работали. Потом заменил на военпромовские 1Т402, и всё, про ГТ403 забыл, как страшный сон

Поставил бы ГТ703Б и горя бы не знал, можно также было поставить П605 или П602АИ.

ГТ403 специально выпускался для блоков питания. А низкая частота специально сделана для предотвращения возбуждения блоков питания на ультразвуковой частоте! Учите матчасть!

ГТ403 был предназначен для работы в линейных блоках питания и свою роль исполнял "на ура!".
А вот зачем его пихали в УНЧ (УМЗЧ), это уже вопрос к "пихателям". Кстати встречал не раз его в регуляторах частоты вращения двигателей магнитофонов с трёхфазным управлением. (Конец 80-х начало 90-х). И ко всему ни разу не встречал неисправностей по вине этих транзисторов именно в схемах, для них предназначенных. Весьма надёжный прибор в своём спектре использования.

Пихали, потому как частотные свойства были на порядок лучше, чем п201, п213 -217.

ГТ403 ключевой транзистор специально для очень низкочастотных применений.

В УНЧ гт403 ставили только по одной причине - заводам ставили задачи выпускать гражданскую аудиотехнику, а фонды радиокомпонентов для их производства выделяли из невостребованных запасов, а там крутись как хочешь.

ГТ403 изначально создавался специально крайне низкочастотным для работы в электроавтоматике, где много длинных линий как на управление, так и на подачу тока на исполнительные механизмы (реле, моторчики, лампочки, и т.д.) и это легко вызовет самовозбуждение для относительно высокочастотных транзисторов, потому их разработали предельно низкочастотными, где они в общем и были неплохи, но кремний уже ворвался в жизнь и германию места уже не оставалось.

Реальность же такова, что УНЧ магнитофонов типа Весна-211 на ГТ403 мог усиливать до сотни кГц без особых проблем, и даже был склонен к генерации за пределами звуковых частот. Что-то намудрили справочники с этими 0.008 МГц.

Реальность была такова, что этот транзистор там работал в схеме с общим коллектором. А эта схема характерна тем, что даже при усилении по напряжению меньше единицы транзистор может продолжать усиливать по мощности. И именно поэтому склонен был к генерации, потому что фазу в таком режиме сворачивал будь здоров как.

Там верхнее плечо с ОК, а нижнее с ОЭ (однополярное питание и транзисторы одного типа). Но всё равно как-то работало. Усилитель получился с хорошей АЧХ, но склонный к генерации на пиках сигнала.

ООС делает чудеса, однако. На этих высоких частотах размаха большого не нужно, а за счет верхнего плеча, которое в усилителе в режиме AB работает в активном режиме в достаточно большом диапазоне входных напряжений, сигнал и проходит на выход. На вершинах отрицательных полуволн высокие частоты валятся, да.

Я проверял, этот транзистор на самом деле такой медленный.

ГТ403 стояли на выходе стереомагнитофона ВЕСНА 211. Питание 12 В, выход по паспорту 6 Вт, на радиаторе, по 2 на каждое плечо (4 транза на канал). И всё равно вылетали!! Вот такие они загадочные.

ГТ403Б постоянно дохли в маг. Россия, Весна, Тарнаир, там они были в каждом плече по 2 в параллель. Я вместо 4х403 ставил 2 шт. ГТ 703 и отлично работали- никто не жаловался, наоборот благодарили, что появились высокие частоты, а с 403 их вообще не было.

По два надо подбирать все 4 с одинаковыми параметрами! Этим не заморачивались, вот они и летели.

Так они летели в новых не ремонтных аппаратах!

Так на заводе и не заморачивались! Скорее еще и конструкторская ошибка! Выход на 2 Ома! Помню нашу ту технику вскроешь, а места нет от слова совсем. Для германия нужна хорошая вентиляция и радиаторы. И потом, это был переносной аппарат, но колонки в гости тащить, не хватит рук. А всем хотелось погромче, вот и пихали горе радиотехники в эти разьемы типа банан или точка-тире оголенные провода для подключения различных колонок и делали замыкание случайно.

ГТ403, вроде как, даже в военке применялись. Правда в переговорных устройствах. Радиаторы были круглые, точёные на токарном станке, шляпки не видно было, только нижняя часть торчала.

ГТ403 видел в управляемой противотанковой ракете 9М111. Компаунд правда расколупали. Это ПТРК Фагот 9К111 с ракетой 9М111 и пусковой установкой 9П114.
На кафедре разбирали блоки с гороплатформы ракет, там были 403, с радиаторами.

Удивили паршивым 403! Вы с ним работали или в руках держали? Перевод частоты из мега в кило у вас не правильный! А потом вас не смущает слово частота генерации? Все как у всех спецов- ключевое слово частота! У этого транзистора ПРЕДЕЛЬНАЯ частота передачи h21э 8 кГц не менее! Если перевести на граничную частоту передачи, порядка 0.5-1 МГц! Ошибка в справочнике, и многих паспортах! Я даже находил паспорта на 1Т403 с ОС приемкой и там запись граничная частота передачи! Предельная указана и у звуковых ГТ703 и ГТ705 в 10 кГц. У П214 граничная частота передачи не менее 150 кГц! Что соответствует предельной не менее чем 3 кГц! На пальцах ГРАНИЧНАЯ это когда коэф. передачи уже 1! Транзистор не усиливает! Предельная, это когда коэф. передачи, немного падает на 3 дБ или в 1.41 раза! Встречаются паспорта на транзисторы ГТ403, и там правильно указана предельная частота 8 кГц не менее!

ГТ403 имел в справочниках 8 кГц всего, но это был другой, совершенно ДРУГОЙ параметр частотности. Их было два, в одном случае частота указывалась для единичного коэффициента усиления, как у подавляющего числа полупроводников. А у ГТ403 частота в сопроводительном листке указана для снижения усиления до 70% от величины на постоянном токе.

В итоге, эти два разных параметра, в любительских справочниках смешались и возникла путаница. ГТ403 быстрее П214 на деле, но медленнее ГТ402...

Радиозаводы для 403-х делали радиаторы с помощью конусно-цилиндрической спецфрезы.
А любителям оставалось только громко материться. Вспоминать сексуальную ориентацию аффтаров такого корпуса и другие интимные отношения с их родственниками.

Итак ГТ403:
- надежно работал в электроавтоматике и др. схемах для которых он был изначально предназначен;
- в ВК бытовых УНЧ ставился (пихался) специалистами от безысходности;
- нежно любим ремонтниками за возможность заработать при многоразовой замене;
- мог быть заменен на более подходящие П605, ГТ703 и др.;
- обеспечивал доходы рукастым слесарям или нерукастым, но имеющим конусно-цилиндрические фрезы,
и вообще оставил яркие воспоминания.
 
Последнее редактирование:
Итак ГТ403:
- надежно работал в электроавтоматике и др. схемах для которых он был изначально предназначен;
- в ВК бытовых УНЧ ставился (пихался) специалистами от безысходности;
- нежно любим ремонтниками за возможность заработать при многоразовой замене;
- мог быть заменен на более подходящие П605, ГТ703 и др.;
- обеспечивал доходы рукастым слесарям или нерукастым, но имеющим конусно-цилиндрические фрезы,
и вообще оставил яркие воспоминания.
1-3 пункты
2025-08-30_091115.png
4 пункт

Гт703 по паспорту:

2025-08-30_091417.png
ГТ403 по паспорту:

2025-08-30_092325.png
В реальных замерах:

https://ldsound.club/threads/vybor-tranzistorov-dlja-usilitelja.643/

2025-08-30_092654.png
Заметим если у ГТ403Г по паспорту 6, а в реальном замере 15, то у ГТ403 с 8 кгц по паспорту в реале будет к 18 кгц.

И пролетало сравнение с П2хх.

b476cffa7e71.jpg

5 пункт, контрольный пук в голову

Туева хуча радиаторов промышленного изготовления если руки заточены под туй и не могут приблизительно так сотворить:


2025-02-11_102356.png
1.8n_Pwba4Xpb5dtybp7KkIs1gXJBxYNyA-W1clH9oVpx5.jpg2025-02-11_225746.png306736668.2.jpggt403.jpggt403_radiator.jpg
 
Последнее редактирование:

Вложения

как было сказано выше гт 403 имеет частоту 15кгц в реале и параллелить по 3...4 шт нужно,что вы хотели у него 1,25а ток а у п215 5а,зато частота у п214,215 всего 4....5кгц,тупо сверлим отверстия 9,8мм в пластине 8мм и на термопасту плотно вставляем и этот блочек уже на радиатор
п605 гт806 906 будут гореть как семечки при управлении трансформатором тк иеют низкое напряжение б-э
гт703 нет смысла использовать тк лучше найти ему в пару гт 705 и применить безтрансформаторную схему и они низковольтные за исключением с буквой Д но на них цена космос просят как за тошибу 5198)))))))))))))
гт403 на авито от 6р за шт
гт403 параллель конструктив.png

ГТ403 стояли на выходе стереомагнитофона ВЕСНА 211. Питание 12 В, выход по паспорту 6 Вт, на радиаторе, по 2 на каждое плечо (4 транза на канал). И всё равно вылетали!! Вот такие они загадочные.
потому что долбоебы не поставили эмиттерные резисторы вообще!!!!!!!даже без параллели с германием без них нельзя,а при параллели особенно тк их никто не подбирал
из сплавных совдеповских гт403 по 4шт впараллель это самый лучший вариант для трансформаторного управления 215 и 214 курят а больше нет вариантов если только что для саба на 210 делать
для небольшой мощности лучше всего комплемнентар гт703д\гт705д если хочется германия
весна 2хх.pngгерманий с кп304а.png
 
Последнее редактирование модератором:
5 пункт, контрольный пук в голову
Посмотреть вложение 149220
В свою? Беру 12 шт.

гт703 нет смысла использовать тк лучше найти ему в пару гт 705 и применить безтрансформаторную схему
ГТ703 13 шт., ГТ705 -3 шт. После проверки по количеству явно победят ГТ703.
 
После проверки по количеству явно победят ГТ703.
докупите,зато нормальный симметричный выход будет с ОК а не квази или транс не нужно мотать для схемы с трансформаторным ФИ
 
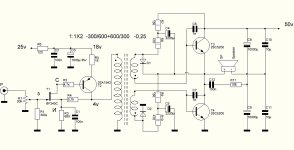
Хорошее решение цепи смещения (на кремний и отсутствие ООС не обращайте внимания)))
Вторая схема- включение выходных транзисторов с ОБ- смотреть только лампу и обмотки (все врозь))). Особенность- большое выходное сопротивление.
Третья схема-цирклотрон с трансформатором.
Автор - Дерий https://newaudioportal.com/topic/14762-усилители-с-общей-базой/
 

Вложения

  • Deriy.jpg
    Deriy.jpg
    83.8 KB · Просмотры: 113
  • IMG_20250609_182614.thumb.jpg.12b62b4d27b5317c70e5a309d22ebdd2.jpg
    IMG_20250609_182614.thumb.jpg.12b62b4d27b5317c70e5a309d22ebdd2.jpg
    119 KB · Просмотры: 101
  • IMG_20250609_182459.thumb.jpg.654b48fa864c568ad74d18441133c7ab.jpg
    IMG_20250609_182459.thumb.jpg.654b48fa864c568ad74d18441133c7ab.jpg
    45 KB · Просмотры: 102
  • IMG_20250610_233406.thumb.jpg.420fe7292b29d089450b72fb626f28f4.jpg
    IMG_20250610_233406.thumb.jpg.420fe7292b29d089450b72fb626f28f4.jpg
    83.4 KB · Просмотры: 104
Последнее редактирование:

Статистика форума

Темы
3,196
Сообщения
248,065
Пользователи
2,455
Новый пользователь
Станислав В..
Назад
Сверху Снизу