Германиевые УНЧ

Товарищ говорит, что схема странная, а мне дилетанту нравится.
Схема - "дуболомная классика " 1960-1975-х годов.
В любом радиолюбительском учебнике приводилась.
Он наверное не увидел дифкаскада на входе, вот и поразился...
Молодой ишшо...;)
 
да там ужос!!! в эмиттерах выходников!!!!!!!!!!!!!!!!!!!!!!!!!!!!!!!!!!!!!!! и коллекторе нижнего
поставить по 1..3 ома в эмиттеры и выбросить из коллектора!!!!!!
 
Вот кстати усилитель Куприянова. Заметьте,здесь нет Шиклаи в выходном каскаде. Понятно,что кремний, но сама идея. Убираем одно из слабых мест квази.
Кстати у Святослава в его Ge-UF-25W сделано похоже.
Сам бы сделал попробовать, но как говорится "лень и другие уважительные причины"
 

Вложения

  • Куприянов.jpg
    Куприянов.jpg
    573.3 KB · Просмотры: 216
Попалась мне плата ВК от Мелодия 104, ненужное отпаял, старые кондеры заменил на К73, собрал в коробочку, получился усилитель для наушников. Уже месяц слушаю, не нарадуюсь - как тут не станешь Германцем. Жаль пока не могу замерить ЧХ и distortion.Посмотреть вложение 169590
Посмотреть вложение 169591
Товарищ говорит, что схема странная, а мне дилетанту нравится.
Эта странная схема зовется Singleton , всем она известна, кроме вашего товарища.
На ее основе получилось настрогать германиевых Буратин цельный ящик.

Здравствуйте! Есть негласное правило: никогда не измерять Kг германиевых унч, а слушать как есть...
На вход прямо просится полевой транзистор типа кп103.
Есть такая схема и вы ее знаете.
 

Вложения

  • f.1976-04.061.jpg
    f.1976-04.061.jpg
    481.2 KB · Просмотры: 204
  • IMG_20260121_164718.jpg
    IMG_20260121_164718.jpg
    486.2 KB · Просмотры: 181
На вход прямо просится полевой транзистор типа кп103.
Да, вначале хотел так сделать. Послушал как есть - шумов почти не слышно, оставил пока так.
Смотрел осликом+генератор, амплитуда заметно падала начиная от 45-50кГц.
 
Да, вначале хотел так сделать. Послушал как есть - шумов почти не слышно, оставил пока так.
Смотрел осликом+генератор, амплитуда заметно падала начиная от 45-50кГц.
Какие могут быть шумы от устройства с усилением 10-20.

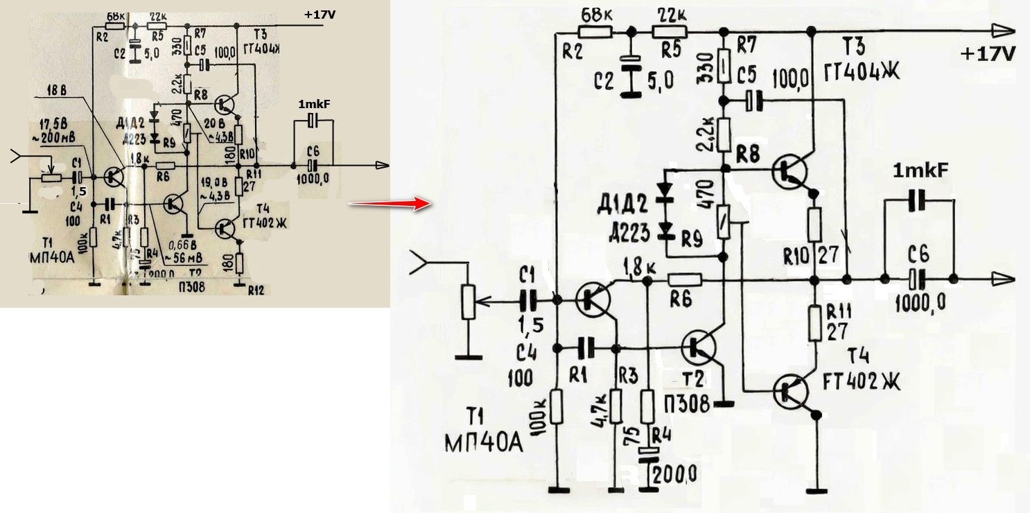
Порядок цифр в кГц одинаков, может и коррекцию не трогать? Неужели никто не собирал на Гт703 вместо П214-215.
Замена П214-П215 на ГТ703 верное решение в плане расширения полосы, уменьшения корректирующих емкостей , выигрыша в звучании. Одно лишь отравляет сознание перед заменой, идиотский корпус 703-го, ни нашим ни вашим, фланцы никакие не подходят.
Сам столкнулся с этой проблемой, потом вспомнил про ступенчатое сверло , у дяди Пыжэ такое было, насверлил в текстолитовых планках отверстия на 22мм, получилось классно.
 
Да, отравляют жизнь эти фланцы. Ходил по Юноне в Ленинграде два раза ,искал как приспособить ГТ703 пока не получилось. Холодно ,нет торговцев.
 
Схема удачная - выход 2 пары ГТ403:)
весна 211 - 2 пары ГТ403, варианта с кремнием не встречал...
скинте ссылку если у кого есть?

Да, отравляют жизнь эти фланцы. Ходил по Юноне в Ленинграде два раза ,искал как приспособить ГТ703 пока не получилось. Холодно ,нет торговцев.
фланцы также подходят от П701

Замена П214-П215 на ГТ703 верное решение в плане расширения полосы, уменьшения корректирующих емкостей , выигрыша в звучании.
я гдето читал что старые П203 по параметрам подобны более поздним разработкам типа П215
а П203 в своей линейке более частотны нежели П201-202 (П213-214)
 

Вложения

  • 151533207895597415.jpg
    151533207895597415.jpg
    31.9 KB · Просмотры: 59
Попалась мне плата ВК от Мелодия 104, ненужное отпаял, старые кондеры заменил на К73, собрал в коробочку, получился усилитель для наушников. Уже месяц слушаю, не нарадуюсь - как тут не станешь Германцем. Жаль пока не могу замерить ЧХ и distortion.

Товарищ говорит, что схема странная, а мне дилетанту нравится.
Похоже у Вас очень высокоомные наушники. Извиняюсь конечно, но я бы чуть схему подправил. Но раз работает, пусть работает.
 

Вложения

  • 1.jpg
    1.jpg
    152.8 KB · Просмотры: 120
весна 211 - 2 пары ГТ403, варианта с кремнием не встречал...
скинте ссылку если у кого есть?

Вот ссылки на обсуждения полтора года назад
Конкретно моя Россия 211-1 и фото выходного каскада на кт814 и кт815
похоже на выходе гт403 по два в параллель ,а гт402 заменили на кт814 ,а гт404 на кт815
IMG_20260201_131408.jpg17223211822741554251813708243965.jpg

Привожу полное сообщение
Дальше разбирайтесь сами

Просто обычно в схемах наибольшая цифра транзистора - это выходной каскад а тут мне говорят что Т8 Т9 - это кремний на выходе
Ну вам виднее
 
я гдето читал что старые П203 по параметрам подобны более поздним разработкам типа П215
а П203 в своей линейке более частотны нежели П201-202 (П213-214)
Это так. недавно смотрел частотную полосу , у наших П 202 она повыше. Ненамного, скажем, 6 килогерц вместо 5-5, 5

весна 211 - 2 пары ГТ403, варианта с кремнием не встречал...
скинте ссылку если у кого есть?


фланцы также подходят от П701


я гдето читал что старые П203 по параметрам подобны более поздним разработкам типа П215
а П203 в своей линейке более частотны нежели П201-202 (П213-214)
у 701-го шляпа 15, 5мм, у 703-го 21-22
 
Вот ссылки на обсуждения полтора года назад
Конкретно моя Россия 211-1 и фото выходного каскада на кт814 и кт815


Привожу полное сообщение
Дальше разбирайтесь сами

Просто обычно в схемах наибольшая цифра транзистора - это выходной каскад а тут мне говорят что Т8 Т9 - это кремний на выходе
Ну вам виднее
на данном фото, видно, что 814-815 либо 816-817 это замена вместо ГТ402-404
в каскаде фазоинвертора, а выхода как в исходнике все теже ГТ403 х2

------------------------------------------------------------------------------------------------
Это так. недавно смотрел частотную полосу , у наших П 202 она повыше. Ненамного, скажем, 6 килогерц вместо 5-5, 5
а у П203 не удалось посмотреть?
 
Похоже у Вас очень высокоомные наушники. Извиняюсь конечно, но я бы чуть схему подправил. Но раз работает, пусть работает.
Наушники одна пара 16 Ом, другая 12 Ом.
юан8 тоже советовал уменьшить резисторы в цепи эмитеров и выбросить совсем в коллекторе, а что это должно дать?
 
а у П203 не удалось посмотреть?
По справочнику с общей базой в 2 раза больше, значить и с общим эмиттером также. Если реальные замеры П202Э - 5кГц значить у П203Э - 10 кГц.

П201Э, П202Э, П203Э.jpg
 
Последнее редактирование:
Наушники одна пара 16 Ом, другая 12 Ом.
юан8 тоже советовал уменьшить резисторы в цепи эмитеров и выбросить совсем в коллекторе, а что это должно дать?
Вольтодобавка заработает нормально, соответственно искажения уменьшатся да и выходное сопротивление тоже.
 
Да, отравляют жизнь эти фланцы. Ходил по Юноне в Ленинграде два раза ,искал как приспособить ГТ703 пока не получилось. Холодно ,нет торговцев.
В каждом городе есть услуги по лазерной резке, рисуете чертёж и дело сделано.
 
на данном фото, видно, что 814-815 либо 816-817 это замена вместо ГТ402-404
в каскаде фазоинвертора, а выхода как в исходнике все теже ГТ403 х2

------------------------------------------------------------------------------------------------

а у П203 не удалось посмотреть?
Нет в коллекции 203-х , один завалялся и то случайно.
 
Сам столкнулся с этой проблемой, потом вспомнил про ступенчатое сверло , у дяди Пыжэ такое было, насверлил в текстолитовых планках отверстия на 22мм, получилось классно.
Где то валяется модуль промышленного изготовления. Там фланцы из текстолита плюс еще с десяток штырьков монтажных туда же запресовано.
 
Послушал как есть - шумов почти не слышно, оставил пока так.
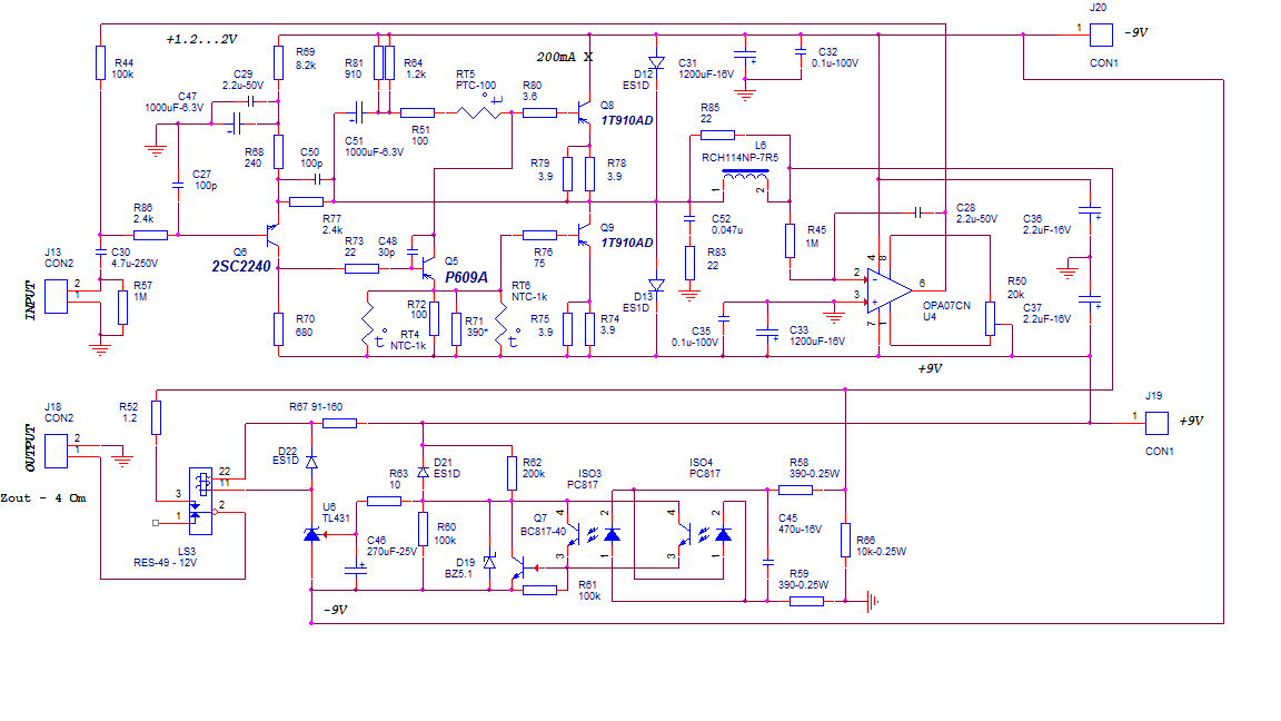
Не могу поверить, что шумов почти не слышно, с входным МП40А, так как тоже делал усилитель (по схеме JLH) и сначала стоял ГТ311И (ненормированный шум на 1 кГц) шумел неприятно, причем один канал больше другого. Потом поставил МП9А (нормированный шум на 1 кГц) шум уменьшился и был одинаков по каналам, но всё равно не то, что хотелось. Финал: 2SC2240 - решение проблемы по шумам.
 

Вложения

  • Усилитель тлф JLH на 1Т910АД.png
    Усилитель тлф JLH на 1Т910АД.png
    42.2 KB · Просмотры: 109
Есть на Авито в достаточном количестве)) П201А и П203 самые "частотные", 200 кГц с ОБ
поделите на бету, будет реальная полоса в ОЭ.
Выигрыш по частоте не такой жирный, чтобы кинуться на Авито. скупать 203-е.
 
Не могу поверить, что шумов почти не слышно, с входным МП40А, так как тоже делал усилитель (по схеме JLH) и сначала стоял ГТ311И (ненормированный шум на 1 кГц) шумел неприятно, причем один канал больше другого. Потом поставил МП9А (нормированный шум на 1 кГц) шум уменьшился и был одинаков по каналам, но всё равно не то, что хотелось. Финал: 2SC2240 - решение проблемы по шумам.
Шум транзистора оценивал без сигнала, 100Гц питания был с ним слышен на одном уровне, в питании стоит КРЕН и 3000мкФ, с фоном были траблы все убрал, измеря фон не стал скорее там уровни в мкВ.
 
Финал: 2SC2240 - решение проблемы по шумам.
ток маленький вот и шумят ваши германцы,в коллектор поставьте не 680ом а 270ом и нижний конец не на землю а на эмиттер п609

а что это должно дать?
искажения снизятся на много
 

Статистика форума

Темы
3,350
Сообщения
269,812
Пользователи
2,576
Новый пользователь
grushar
Назад
Сверху Снизу