Германиевые УНЧ

Это Батя Сергея Давидовича
 

Вложения

  • f.1973-09.054.jpg
    f.1973-09.054.jpg
    447.8 KB · Просмотры: 657
Вполне годные транзисторы, как для входа. Достаточно шустрые, и не шумят особо.

Кстати, посмотрел по справочникам параметры ГТ804 - они достаточно высоковольтные (Uкэ = 100 В (А), 140 В (Б) и 190 В (В)). И ток коллектора у них вполне приличный - 10 А. А вот рассеиваемая мощность только 15 Вт. Скорее всего, они были заточены для работы в ключевом режиме - на выходе строчной развертки, например. Дальнейшим развитием этой темы стал ГТ810, который при сходных параметрах имел уже Uкэ = 200 В, но корпус у него был, как у ГТ905 (у ГТ804 он был, как у ГТ906). Судя по всему, в "телевизионке" эти транзисторы были быстро вытеснены кремниевыми КТ805 и КТ808, как более технологичными и дешевыми. А также "перспективными" в плане генеральной линии партии и правительства держать курс на кремний.
 
Кстати... сочетание динамической нагрузки (фактически, источника дока для переменки) с вольтдобавкой вполне перекликается с моими недавними домыслами по Худу (источник тока совместно с цепью вольтдобавки в нагрузке драйвера). Реализация разная, но идея по сути практически та же. Только в моем случае источник тока играет роль управляемого резистора именно для постоянки.

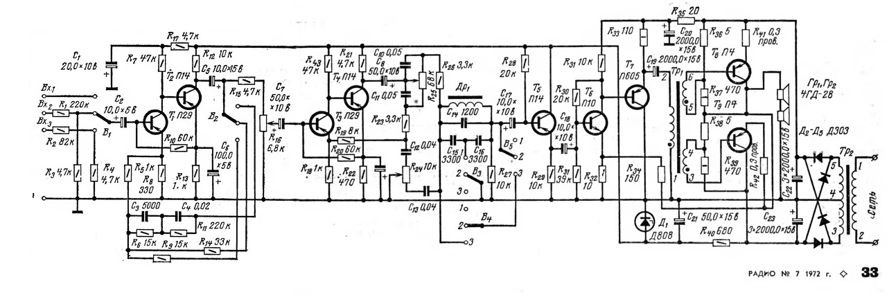
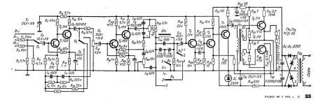
Да, и попалась недавно мне на глаза еще одна отечественная вариация на тему упоминавшегося тут несколько выше усилителя Delco. Статья А. Абрамова называется "Высококачественный усилитель НЧ на транзисторах с низкой граничной частотой" ("Радио", №7 1972, с. 32).
Снимок экрана в 2021-05-03 01-08-40.png
Основная идея автора состоит в том, что благодаря управлению выходными транзисторами от источника сигнала с низким выходным сопротивлением через согласующий трансформатор, агрегат способен выдоить от любой коровы на 2 литра молока больше, чем она может дать обеспечить достаточные полосу пропускания и скорость нарастания выходного напряжения даже при использовании в выходном каскаде низкочастотных сплавных транзисторов наподобие П4, П217 и т.п.

Насколько я понимаю, этому способствует принудительная форсированная перезарядка от низкоомного источника входных емкостей транзисторов, включая динамическую (возникающую вследствие эффекта Миллера).

Кстати, любопытные сведения по этому вопросу можно найти в брошюре А. Х. Синельникова "Бестрансформаторные усилители низкой частоты" (М.: Энергия, 1969, МРБ № 706):
0032.png
При двуполярном управлении, по сравнению с однополярным, резко улучшаются динамические свойства транзистора за счет его принудительного запирания. Именно это и происходит при управлении транзистором от низкоомного источника сигнала с трансформаторной связью.

Любопытно, а как подобный принцип можно было бы реализовать в бестрансформаторном усилителе? Подключить базы выходных транзисторов к выходу комплементарных (2-тактных) эмиттерных повторителей? Искомое низкое выходное сопротивление мы таким образом получим, а вот с двуполярностью вопрос получается более сложный. Похоже, что для подачи форсирующего запирающего напряжения нам понадобится дополнительный отдельный источник питания. Все же, приходится признать, что трансформатор справляется с этой задачей намного проще и элегантнее.
 
Последнее редактирование:
Управление выходными германиевыми с низкой предельной частотой от трансформатора не столько протянуть выше эту предельну. частоту, сколько дать максимальное напряжение без опасения роста неуправляемого обратного тока, поскольку с закороченной по постоянке базой граничное напряжение к-э максимальное. И можно выжать максимум мощности.
Разумеется, принудительное передергивание базы от вторичной обмотки с мизерным внутренним в самом деле уменьшает время рассасывания неосновных носителей , по сравнению с обычной схемой
 
Любопытно, а как подобный принцип можно было бы реализовать в бестрансформаторном усилителе? Подключить базы выходных транзисторов к выходу комплементарных (2-тактных) эмиттерных повторителей? Искомое низкое выходное сопротивление мы таким образом получим, а вот с двуполярностью вопрос получается более сложный. Похоже, что для подачи форсирующего запирающего напряжения нам понадобится дополнительный отдельный источник питания. Все же, приходится признать, что трансформатор справляется с этой задачей намного проще и элегантнее.
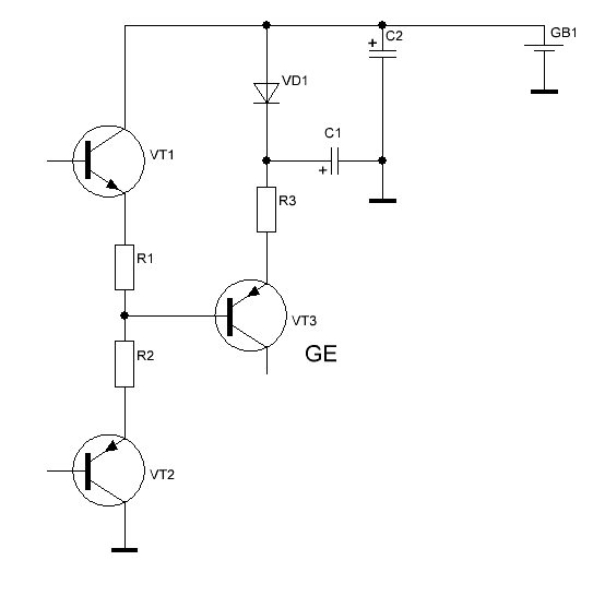
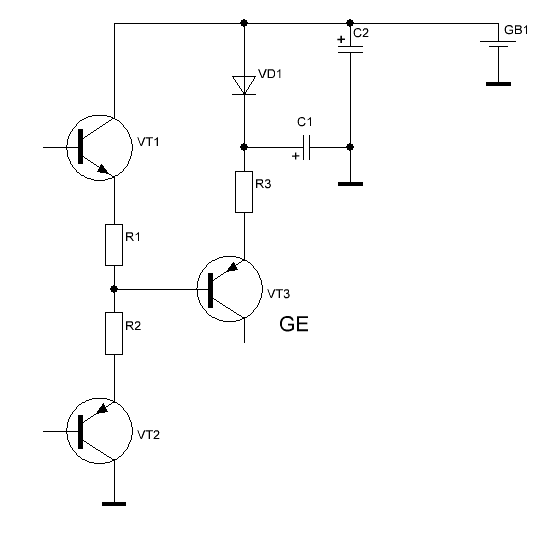
Работа полевого транзистора в линейном режиме - можно такие буферы попробовать
 
Силовую часть на германии включить через кремниевый диод, который даст дополнительно 1В напряжения запирания для буфера
Буфер для германия.GIF
 
Силовую часть на германии включить через кремниевый диод, который даст дополнительно 1В напряжения запирания для буфера
Посмотреть вложение 15135
Сделал бы иначе, закоротив базу-эмиттер резистором Ом 10-15, драйвер мощный двухтактный обязан будет работать на этот резистор, смещение- тоже он.
Фишка в том. что трансформатору такой финт- щелчок пальцами. а бестрансформаторная схема- кипятильник.
 
Любопытно, а как подобный принцип можно было бы реализовать в бестрансформаторном усилителе?
Вот схема знаменитого Лик 30. Обратите внимание на резистор R55, Такое же можно сделать и для нижнего транзистора, но понадобится доп. источник.
лик 30.png
Организовать такой не так уж трудно и сложно
 
Вот схема знаменитого Лик 30. Обратите внимание на резистор R55, Такое же можно сделать и для нижнего транзистора, но понадобится доп. источник. Организовать такой не так уж трудно и сложно
Резистор - это полумера. Хотя и довольно эффективная, по сравнению с отсуствием резистора. Уж если вводить доп. источник, КМК, то лучше питать от него 2-тактный буфер. Вот только неуклюже как-то это все и костыльно. А трансформатор здесь работает и просто, и эффективно. И на схему смотреть приятно: все же, как ни крути, а краткость - сестра таланта.
Можно. Но для эффективного передергивания базы нижнего транзистора на запирание все равно понадобится доп. источник.
А в таком виде, вообще класс!
Действительно, супер. Причем, по сравнению со 100-ваттником от Delco, здесь сразу 2 существенных улучшения:
- уменьшено выходное сопротивление драйвера: повторитель вместо ОЭ, и
- устранено постоянное подмагничивание сердечника трансформатора (развязка через C19). Ребятам из Delco понадобился воздушный зазор в сердечнике, а здесь это совершенно не обязательно.

Усиление стало меньше - ну, так это не беда.
 
Последнее редактирование:
Подсмотрел Сергея Торопова усилитель Royal de Luxe на наших комплектующих, КЛАСС!
AMP-Royal-de-Luxe.gif

Родной Royal de Luxe почти то же...
hfe_uher_royal_de_luxe_9500_10000.jpg
 
Последнее редактирование модератором:
Карцев и Ильченко, бессмертно: Вы хотите поставить в тупик своими вопросами? Так я поставлю в тупик своими ответами... на память, за точность не ручаюсь.
От параллели почти не влияет...
 
Если в Ройял де Люхе входной транзистор взять Р и крутануть эмиттером кверху, получим стандартную схему.
 
И будет лучше, замечено давно. Де Люхе просто старый, тогда не придумали
 
Старый-то, старый, но 2 входных транзистора кремниевые, драйвер и выход германиевые
 
Старый-то, старый, но 2 входных транзистора кремниевые, драйвер и выход германиевые
Дык, барин, а термостабильность-то, она - нонче только за счет кремния, вот оно как. Тьфу, одним словом. Никакого уважения к старине!
 
Кстати... сочетание динамической нагрузки (фактически, источника дока для переменки) с вольтдобавкой вполне перекликается с моими недавними домыслами по Худу (источник тока совместно с цепью вольтдобавки в нагрузке драйвера). Реализация разная, но идея по сути практически та же. Только в моем случае источник тока играет роль управляемого резистора именно для постоянки.

Да, и попалась недавно мне на глаза еще одна отечественная вариация на тему упоминавшегося тут несколько выше усилителя Delco. Статья А. Абрамова называется "Высококачественный усилитель НЧ на транзисторах с низкой граничной частотой" ("Радио", №7 1972, с. 32).
Посмотреть вложение 15118
Основная идея автора состоит в том, что благодаря управлению выходными транзисторами от источника сигнала с низким выходным сопротивлением через согласующий трансформатор, агрегат способен выдоить от любой коровы на 2 литра молока больше, чем она может дать обеспечить достаточные полосу пропускания и скорость нарастания выходного напряжения даже при использовании в выходном каскаде низкочастотных сплавных транзисторов наподобие П4, П217 и т.п.

Насколько я понимаю, этому способствует принудительная форсированная перезарядка от низкоомного источника входных емкостей транзисторов, включая динамическую (возникающую вследствие эффекта Миллера).

Кстати, любопытные сведения по этому вопросу можно найти в брошюре А. Х. Синельникова "Бестрансформаторные усилители низкой частоты" (М.: Энергия, 1969, МРБ № 706):
Посмотреть вложение 15123
При двуполярном управлении, по сравнению с однополярным, резко улучшаются динамические свойства транзистора за счет его принудительного запирания. Именно это и происходит при управлении транзистором от низкоомного источника сигнала с трансформаторной связью.

Любопытно, а как подобный принцип можно было бы реализовать в бестрансформаторном усилителе? Подключить базы выходных транзисторов к выходу комплементарных (2-тактных) эмиттерных повторителей? Искомое низкое выходное сопротивление мы таким образом получим, а вот с двуполярностью вопрос получается более сложный. Похоже, что для подачи форсирующего запирающего напряжения нам понадобится дополнительный отдельный источник питания. Все же, приходится признать, что трансформатор справляется с этой задачей намного проще и элегантнее.
Мой первый мощный усилитель. Делал в школе для нашего ВИА ("Эпсилон"-мать их!). Кроме тестера приборов не было, характеристик не знаю, но, по памяти, звучал прилично.
 
Сейчас поклонники германия брезгливо плюются в сторону поклонников кремния, а вместе- в сторону приверженцев лампового звука. И самое презрительное и позорное прозвище- этот ваш теплый ламповый звук. Видимо, всеобщее потепление вызвало отвращение ко всему теплому.
А им бы дружбу, совет да любовь. )))
Кремний на вход, германий - на выход.
 
А им бы дружбу, совет да любовь. )))
Кремний на вход, германий - на выход.
Взамен советов сочинился Линси Худ на германии, 1т806 на выходе, П605 в драйвере, МП10 на входе, в двух вариантах, с однополярным и двухполярным питанием. Оба рабочие и звучные. Питание до 30 вольт. самое забавное, что схема начинает петь от нуля вольт, когда плавно поднимать питание от источника. 3 вольта хватает для комфортного звука. 12 совершенно достаточно, а 20-24 за глаза. 8Ватт на 8 Ом.
LH Ge AB.GIFIMG_20210315_092544_1.jpgIMG_20210316_135927.jpgIMG_20210316_135939.jpgIMG_20210316_140003.jpgIMG_20210318_131652.jpg

Святослав появился, чем очень меня порадовал. Общая идея применения германия в звуке обязывает объединить усилия. Он в этой теме вышел на уровень заоблачный, я же только пробую выпиливать модели самолетиков.
 
Последнее редактирование модератором:
Удивлён, и рад такому предложению, по обьединению усилий.
В этой связи вспомнился суперхоливар семилетней давности на "Веге", по германиевой теме. В результате аффтара и тему закрыли на замок на пол года. )))
Перво-наперво поведаю, что без помощи целой группы энтузиастов ничего бы и не вышло - работа коллективная.
Кстати, за мощностью тоже не гнались, вполне сознательно.

Жаль, что тема безоосных ИТУН не зацепилась за развитие. Вот её бы двинуть.
Трудность темы в привязке к акустике, в единый комплекс.
А было два варианта германцев с высокоомным выходом, цирклотрон на однотранзисторном ВК, на 1Т910АД, и "Троян", на ГТ703/ГТ705.
"Троян" только условно безоосник, и требует хорошего предварительного усилителя. Зато стабилен без дополнительной пляски с термостабилизацией.
 
Последнее редактирование:
Для моих питерских друзей нужно завершить макет цирклотрона на СИТах , результаты крепко порадовали, осталось прикрутить ламповый драйвер с межкаскадником. Есть и пробные схемки на карбиде кремния, там все сильно иначе, смещение у них 15 в и выше в отличие от 3 вольт у Токинов.
Разжился 903-ми с током стока 0,5 А. Тоже нужно что-то сочинить. В общем, как говорил Олег Чернышёв на АП- идей, как мух в сортире)))
 
Аналогично. )))
Вот намедни разжился двумя десятками ГТ705Г(В) чему и рад.
Совсем мало было для парования.
 
Троян - этот?
 

Вложения

  • 1181832.jpg
    1181832.jpg
    62.2 KB · Просмотры: 632
Сергей, приветствую! Рад, что вы здесь)
 

Статистика форума

Темы
3,304
Сообщения
263,067
Пользователи
2,544
Новый пользователь
vlad'mir
Назад
Сверху Снизу